2023重点高中沈阳郊联体高一下学期6月月考生物试题含答案
展开2022-2023学年度高中生物6月份月考试卷
考试时间:75分钟;命题学校:康平县高级中学;命题人:孙禄宇;校题人:张逸文
注意事项:
1.答题前填写好自己的姓名、考号等信息,贴好条形码
2.请将答案正确填写在答题卡上
第I卷(选择题)
一、单选题(共30分)
1.下列有关基因和染色体的叙述,错误的是( )
A.在一对同源染色体上相同位置的基因为等位基因
B.一条染色体上有多个基因,基因在染色体上呈线性排列
C.染色体是基因的主要载体,还有少数基因在线粒体和叶绿体中
D.基因和染色体的数目在减数分裂过程中不存在明显的平行关系
2.豌豆子叶的黄色对绿色为显性,种子的圆形对皱形为显性,且两对性状独立遗传。以1株黄色圆形和1株绿色皱形豌豆作为亲本,杂交得到,其自交得到的中黄色圆形∶黄色皱形∶绿色圆形∶绿色皱形=9∶3∶15∶5,则黄色圆形的亲本产生的配子种类有( )
A.1种 B.2种 C.3种 D.4种
3.某两性花植物的花色由两对独立遗传的等位基因A、a和B、b共同控制,让橙花植株和白花植株杂交,全为黄花,自交,的花色为黄花∶白花∶橙花∶浅橙花=27∶9∶3∶1,下列相关说法正确的是( )
A.的基因型应为AaBb,基因的自由组合发生在雌雄配子结合过程中
B.黄花植株和浅橙花植株杂交,后代黄花∶白花∶橙花∶浅橙花=1∶1∶1∶1
C.的结果可能是含a的花粉萌发率为1/4导致的
D.的结果可能是1/3aa植株幼苗期死亡导致的
4.如图表示某生物的正常体细胞中染色体的组成,下列可以表示该生物基因型的是( )
A.aBCD B.Aaa C.EEEe D.AARRCcBbGgDd
5.菜豆种皮颜色由两对独立遗传的等位基因A、a和B、b控制,A基因控制色素合成(AA和Aa的效应相同),B基因为修饰基因,淡化颜色的深度(BB使颜色完全消失,Bb使颜色淡化)。现有亲代种子(纯种、白色)和(纯种、黑色),杂交实验如下图,下列叙述错误的是( )
A.和基因型分别为aaBB、AAbb
B.黑色个体中杂合子占2/3
C.中白色个体基因型有5种
D.白色个体中,纯合子占4/7
6.现有基因型都为BbVv的雌雄果蝇。已知在减数分裂过程中,雌果蝇会发生如图所示染色体行为,且发生该染色体行为的细胞比例为20%。下列叙述错误的是( )
A.该图所示染色体行为发生在减数第一次分裂前期
B.该图所示染色体行为属于基因重组范畴
C.若后代中基因型为bbvv个体比例为0,则雄果蝇在减数分裂过程中染色体没有发生该行为
D.若后代中基因型为bbvv个体比例为0,则后代中表现型为B_V_的比例为70%
7.黑腹果蝇X染色体存在缺刻的异常现象(染色体缺少某一片段,用“0”表示)。缺刻红眼雌果蝇(XRX0)与白眼雄果蝇(XrY)杂交得,雌雄个体杂交得.已知中雌雄个体数量比例为2∶1,雄性全部为红眼,雌性中既有红眼又有白眼。以下分析合理的是( )
A.X0与Xr结合的子代会死亡
B.F₁白眼的基因型为X0Xr、X0Y
C.F₂雄性个体中红眼∶白眼=1∶2
D.F₂红色个体中染色体异常个体的比例为1/7
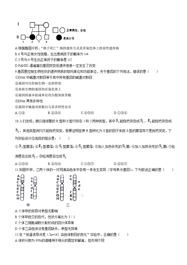
8.“卵子死亡”是基因突变引起的,PANX1通道异常激活,加速了卵子内部ATP的释放,卵子萎缩、退化,最终导致不育,该基因在男性个体中不会表达。某女子婚后多年不孕,经检测为该病患者,如图是该女子(4号)的家庭遗传系谱图,基因检测显示,1、4、6号含有致病基因,2、3、5号不含致病基因。下列说法不正确的是( )
A.根据题图分析,“卵子死亡”病的遗传方式是常染色体上的显性遗传病
B.6号与正常女性结婚,生出患病孩子的概率为1/4
C.3号与4号生出正常孩子的概率是1/2
D.PANX1通道蛋白基因突变后遗传信息一定发生了改变
9.基因是控制生物性状的遗传物质的结构单位和功能单位,关于基因的下列说法,错误的是( )
①DNA中碱基对数目等于其中所有基因的碱基对数目
②基因可以控制生物一定的性状
③真核生物的基因均在染色体上
④基因的基本组成单位均为脱氧核苷酸
⑤DNA具有多样性
⑥基因中碱基对的数目与其多样性有关
A.①② B.②③④ C.④⑤⑥ D.①③④
10.人们发现,肺炎链球菌的R型和S型均存在1和2两种类型,其中能自然突变成,能自然突变成,其他类型间均不能自然突变,若要证明促使R型转化为S型的因子来自S型的菌落而不是自然突变,下列实验设计应选择的组合是:( )
①型菌落;②型菌落;③型菌落;④型菌落:⑤加入加热杀死的菌:⑥加入加热杀死的菌;⑦检测是否出现;⑧检测是否出现
A.①⑥⑧ B.②⑤⑧ C.①⑤⑦ D.②⑥⑦
11.如图中甲、乙两个体的一对同源染色体中各有一条发生变异(字母表示基因)。下列叙述正确的是( )
甲 乙
A.个体甲的变异对表型无影响
B.个体甲自交的后代,性状分离比为3∶1
C.个体乙细胞减数分裂形成的四分体异常
D.个体乙染色体没有基因缺失,表型无异常
12.在“低温诱导洋葱(2n=16)染色体数目的变化”实验中,正确的是( )
A.体积分数为95%的酒精用于根尖的固定和解离,但作用不同
B.可用洋葱鳞片叶的表皮细胞替代根尖作为实验材料
C.若在显微镜下观察到染色体数为32的细胞,并不能确定低温诱导已成功
D.制片时可用酸性的改良苯酚品红溶液对根尖进行染色
13.油菜物种甲(2n=20)与乙(2n=16)通过人工授粉杂交,获得的幼胚经离体培养形成幼苗丙,用秋水仙素处理丙的顶芽形成幼苗丁。下列叙述正确的是( )
A.秋水仙素通过促进着丝点分裂,使染色体数目加倍
B.幼苗丁细胞分裂后期,可观察到36或72条染色体
C.取经秋水仙素处理后的丙的顶芽细胞制片观察,所有细胞染色体数均加倍
D.经离体培养获得的幼苗丙的体细胞中只含有1个染色体组
14.周期性共济失调是一种由编码细胞膜上的钙离子通道蛋白的基因发生突变导致的遗传病,该突变基因转录的mRNA的长度不变,但翻译的肽链缩短导致通道蛋白结构异常。下列有关该病的叙述,正确的是( )
A.翻译的肽链缩短说明基因一定发生了碱基对的缺失
B.该多肽形成后还需在细胞质基质中加工才能行使功能
C.该病例说明了基因能通过控制酶的合成来控制生物的性状
D.该病可能是由碱基对的替换而导致终止密码子提前出现
15.如图所示DNA分子的片段,下列相关叙述不正确的是( )
A.构成DNA分子的基本单位是④
B.⑤的数量越多,DNA的结构越稳定
C.复制时DNA聚合酶催化形成①②之间的化学键
D.一个DNA分子中不一定含有两个游离的磷酸基团
二、不定项选择题(共15分)(漏选得1份,错选不得分)
16.人体的酒精代谢途径如图所示。人体内的乙醛不能转化为乙酸,积累的乙醛会刺激血管引起人脸红,乙醇不能顺利转化为乙醛的人特别容易醉酒,乙醇会快速被分解为和的人,饮酒不易醉。下列相关叙述错误的是( )
A.与人体乙醇代谢相关的两对等位基因的遗传遵循自由组合定律
B.饮酒后易脸红的人的基因型有2种
C.一对饮酒易醉和不易醉的兄弟,其父母不可能都饮酒易脸红
D.一对饮酒易脸红的夫妻有个饮酒不易醉的女儿和一个饮酒易醉的儿子,再生一个饮酒不易醉儿子的概率是3/32
17.DNA分子双螺旋结构模型提出之后,人们推测DNA可能通过图1中三种方式进行复制。某生物兴趣小组准备通过实验来探究DNA复制方式,基本思路是用14N标记大肠杆菌的DNA双链,然后在含15N的培养基上让其繁殖两代,提取每代大肠杆菌的DNA并作离心处理,可能出现的实验结果如图2。下列有关叙述中错误的是( )
图1 图2
A.若亲代大肠杆菌繁殖一次,出现实验结果1则可以排除全保留复制
B.按照半保留复制方式,若亲代大肠杆菌繁殖n代(n≥2),则实验结果中轻带、中带、重带中DNA分子数量之比应为0∶2∶2n
C.解旋酶解开DNA双螺旋的实质是破坏脱氧核苷酸之间的磷酸二酯键
D.若继续培养大肠杆菌,DNA分子经离心后不会同时得到轻、中、重三条带
18.新型冠状病毒(SARS-CoV-19)和埃博拉病毒(EBOV)是威胁人类健康的高致病性RNA病毒。下图表示两种病毒侵入宿主细胞后的增殖过程。下列叙述正确的是( )
A.两种病毒均需至少复制两次才能获得子代病毒RNA
B.两种病毒首次RNA复制所需的酶并不都是在侵入宿主细胞后合成
C.新型冠状病毒的S蛋白与肺部细胞表面的受体结合,体现了细胞间的信息交流
D.将病毒的RNA单独注射到宿主细胞内,SARS-COV-19可以产生子代病毒,EBOV不可以
19.如图表示我国科学家培养八倍体小麦的流程,每个字母表示一个染色体组,其中普通小麦是异源六倍体。下列相关叙述错误的是( )
A.杂种植株含有同源染色体
B.杂种植株体细胞含有4个染色体组或8个染色体组
C.秋水仙素处理的是杂种植株的幼苗或种子
D.该过程利用了花药离体培养的方法获得单倍体植物
20.某伴X染色体隐性遗传病的系谱图如下,基因检测发现致病基因d有两种突变形式,记作dA与dB。Ⅱ1还患有先天性睾丸发育不全综合征(性染色体组成为XXY)。不考虑新的基因突变和染色体变异,下列分析不正确的是( )
A.Ⅱ1性染色体异常,是因为I1减数分裂Ⅱ时X染色体与Y染色体不分离
B.Ⅱ2与正常女性婚配,所生子女患有该伴X染色体隐性遗传病的概率是1/2
C.Ⅱ3与正常男性婚配,所生儿子患有该伴X染色体隐性遗传病
D.Ⅱ4与正常男性婚配,所生子女不患该伴X染色体隐性遗传病
第II卷(非选择题)
三、综合题(共55分)
21.(本题10分)下图为某家系的甲、乙两种遗传病遗传系谱图,甲病的致病基因用A或a表示,乙病致病基因用B或b表示,已知I1不携带乙病致病基因。请回答下列问题:
(1)甲病的遗传方式是______,乙病的遗传方式是______。
(2)分析可知图中Ⅱ5的基因型为______。若Ⅱ1和Ⅱ2再生一个孩子,则患病的概率为______。
(3)Ⅲ2个体的细胞在正常分裂过程中最多含有______个致病基因。
22.(本题12分)图①~③分别表示人体细胞中发生的3种生物大分子的合成过程。请回答下列问题:
(1)人体细胞中②发生的场所有______。
(2)已知过程②的链中鸟嘌呤与尿嘧啶之和占碱基总数的54%,链及其模板链对应区段的碱基中鸟嘌呤分别占29%、19%,则与a链对应的DNA片段中腺嘌呤所占的碱基比例为______。
(3)由于基因中一个碱基发生替换,而导致过程③合成的肽链中第9位氨基酸由缬氨酸(密码子有GUU、GUC、GUA)变成丙氨酸(密码子有GCU、GCC、GCA、GCG),则该基因的这个碱基替换情况是______。图中核糖体的移动方向是______(“由左至右”“由右至左”)
(4)人体不同组织细胞的相同DNA分子进行过程②时起始点的位置______(填“都相同”、“都不同”或“不完全相同”),同一个DNA分子上的不同基因进行过程②时的模板链______(填“都相同”、“都不同”或“不完全相同”)。
23.(本题10分)1982年9月,CDC(美国疾控中心)正式提出了获得性免疫缺陷综合征(AIDS或艾滋病)的概念;1986年,国际病毒分类委员会将其病原体统一命名为HIV(艾滋病毒)。2020年1月12日,世界卫生组织将导致新型肺炎的病原体命名为2019-nCoV(简称新冠病毒),新型冠状病毒感染的肺炎命名为COVID-19。如图表示艾滋病毒和新冠病毒在宿主细胞内增殖的过程(①~⑥代表生理过程)。请回答相关问题:
(1)在新冠病毒体内,基因是指____________。
(2)④过程需要______的催化,②③过程称为____________。
(3)写出艾滋病毒在宿主细胞内的遗传信息流动途径__________________。
(4)新冠病毒的+RNA含有30000个碱基,若其中A和U占碱基总数的60%,以病毒基因组+RNA为模板合成一条子代+RNA的过程需要碱基G和C共______个。
24.(本题12分)图中I、Ⅱ、Ⅲ、IV分别表示几种不同的育种方法,回答有关问题:
(1)图二中I所表示的育种,最常用的做法是在①处____________
(2)图二中Ⅱ所表示的育种方法的育种原理是______。
(3)图二中Ⅲ所表示的育种方法中,若通过①②过程获得ddTT的幼苗的概率是______。与Ⅱ表示的方法相比,Ⅲ表示的方法的突出优点是________________________。Ⅲ中③处理的作用原理是________________________。
(4)在IV图中,③处的氨基酸由物种P的天冬氨酸改变成了物种P′的______(缬氨酸GUC;谷氨酞胺CAG;天冬氨酸GAC)
25.(本题11分)某二倍体植物的花色由位于三对同源染色体上的三对等位基因(Aa、Bb、Dd)控制,研究发现体细胞中的d基因数多于D基因时,D基因不能表达,且A基因对B基因表达有抑制作用如图甲。某黄色突变体细胞基因型与其可能的染色体组成如图乙所示(其他染色体与基因均正常,产生的各种配子正常存活)。
甲 乙
(1)根据图甲,正常情况下,橙花植株的基因型有______种,纯合白花植株基因型有______种。
(2)基因型为AAbbdd的白花植株与纯合黄花植株杂交获,自交产生的植株的表现型及比例为______。
(3)图乙中,②、③的变异类型分别是______;基因型为aaBbDdd的突变体花色为______。
(4)为了确定aaBbDdd植株属于图乙中的哪一种突变体,设计以下实验。
实验步骤:让该突变体与基因型为aaBBDD的植株杂交,观察并统计子代的表现型与比例。
结果预测:
I若子代中橙色∶黄色=3∶1,则其为突变体①;
Ⅱ若子代中____________,则其为突变体②;
III若子代中____________,则其为突变体③
生物参考答案:
1.A 2.B 3.C 4.C 5.D 6.D 7.C 8.C 9.D 10.A
11.C 12.C 13.B 14.D 15.C
16.BC 17.BC 18.ABD 19.ACD 20.ABD
21.除标注外每空2分,共计10分
(1) 常染色体隐性遗传 伴X染色体隐性遗传
(2) AaXBXB或AaXBXb 5/8
(3) 6
22.每空2分,共计12分
(1) 细胞核、线粒体
(2) 26%
(3) A替换为G 由左至右
(4) 不完全相同 不完全相同
23.每空2分,共计10分
(1) 有遗传效应的RNA片段
(2) 逆转录酶 RNA复制
(3) RNADNARNA蛋白质
(4) 24000
24.每空2分,共计12分
(1) 用秋水仙素处理幼苗
(2) 基因重组
(3) 0 明显缩短育种年限 抑制纺锤体的形成
(4) 缬氨酸
25.除标注外每空2分,共计11分
(1) 4 (1分) 6(1分)
(2) 白色:黄色=13:3
(3) 染色体数目变异,染色体结构变异 黄色(1分)
2024重点高中沈阳郊联体高三上学期10月月考试题生物含解析: 这是一份2024重点高中沈阳郊联体高三上学期10月月考试题生物含解析,共11页。试卷主要包含了单项选择题,不定项选择题,非选择题等内容,欢迎下载使用。
2024重点高中沈阳郊联体高二上学期10月月考试题生物PDF版含答案: 这是一份2024重点高中沈阳郊联体高二上学期10月月考试题生物PDF版含答案,共11页。
2022沈阳郊联体高一上学期10月月考生物含答案: 这是一份2022沈阳郊联体高一上学期10月月考生物含答案,共7页。试卷主要包含了单项选择题,不定项选择题,非选择题等内容,欢迎下载使用。

