


所属成套资源:湖南长沙中考物理08-22历年真题(含答案解析)
- 湖南省长沙市2013年中考物理试题及答案 试卷 0 次下载
- 湖南省长沙市2014年中考物理试题及答案 试卷 0 次下载
- 湖南省长沙市2015年中考物理试题及答案 试卷 0 次下载
- 湖南省长沙市2016年中考物理试题及答案 试卷 0 次下载
- 湖南省长沙市2018年中考物理试题及答案 试卷 0 次下载
湖南省长沙市2019年中考物理试题及答案
展开
这是一份湖南省长沙市2019年中考物理试题及答案,共22页。试卷主要包含了选择题等内容,欢迎下载使用。
2019年湖南省长沙市中考物理试卷
一、选择题(共12小题,每小题3分,满分36分)
1.(3分)鸟鸣清脆如玉,琴声婉转悠扬,声音对我们来说再熟悉不过了,下列关于声现象的说法正确的是( )
A.发声的琴弦在振动
B.长而粗的琴弦与短而细的琴弦发出声音的音调相同
C.悠扬的琴声无论在什么情况下都属于乐音
D.布谷鸟的叫声让我们感知季节的更替,说明声音能传递能量
2.(3分)“一河诗画,满城烟花”,2019年浏阳国际烟花节的焰火惊艳全球。下列说法中正确的是( )
A.焰火属于自然光源
B.焰火在水中的倒影是光的折射现象
C.先看到焰火后听到爆炸声,说明声速比光速快
D.焰火把人影照在地面上,人影是光沿直线传播形成的
3.(3分)“二十四节气”是中华民族智慧的结晶,有关节气的谚语,下列分析正确的是( )
A.“惊蛰云不停,寒到五月中”,云的形成是升华现象
B.“伏天三场雨,薄地长好麻”,雨的形成是凝固现象
C.“霜降有霜,米谷满仓”,霜的形成是凝华现象
D.“小寒冻土,大寒冻河”,河水结冰是熔化现象
4.(3分)指南针是我国古代的四大发明之一,有关指南针和地磁场的说法正确的是( )
A.指南针静止时指示南北方向,是因为指南针受到地磁场的作用
B.指南针静止时南极指向地理北极
C.如果地磁场消失,指南针还能指示南北方向
D.信鸽是靠绑在身上的小磁铁来实现导航的
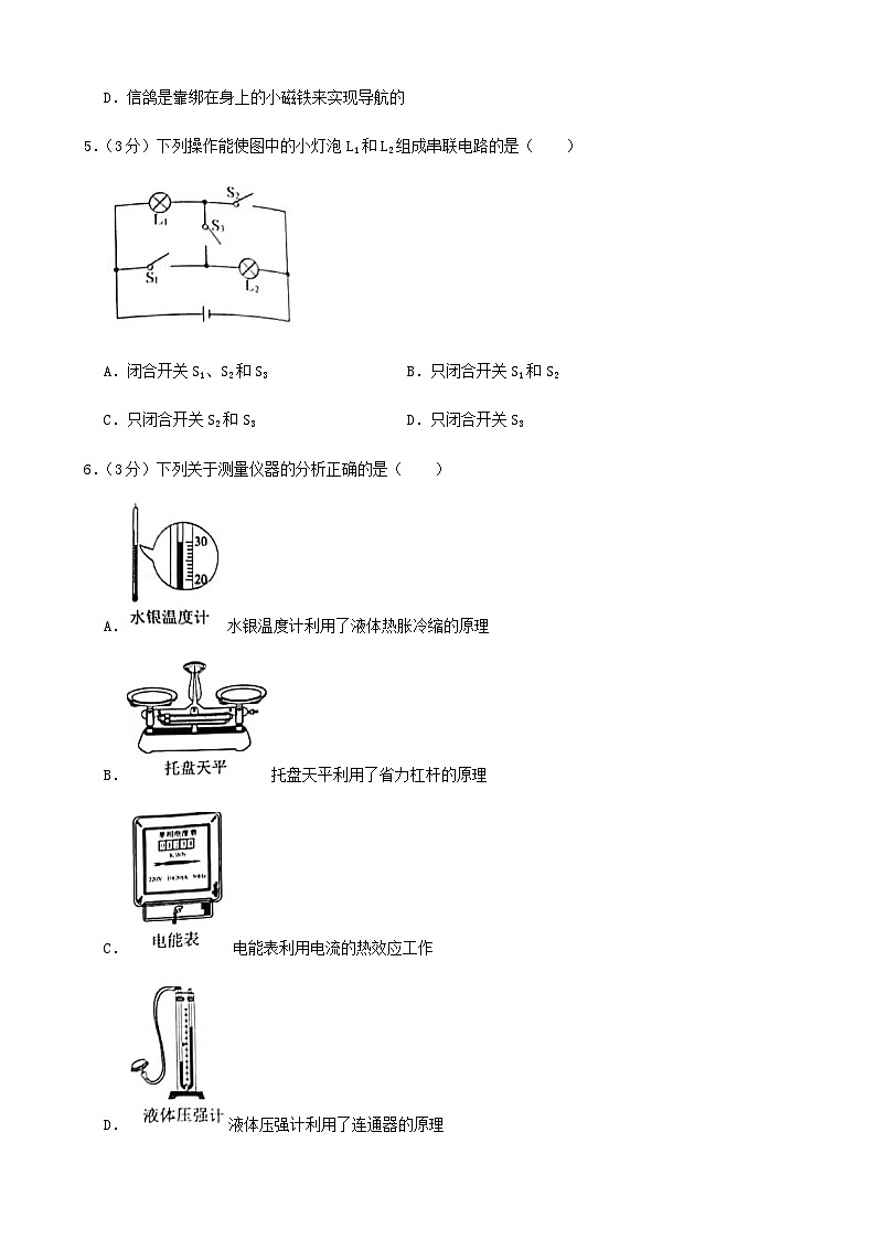
5.(3分)下列操作能使图中的小灯泡L1和L2组成串联电路的是( )
A.闭合开关S1、S2和S3 B.只闭合开关S1和S2
C.只闭合开关S2和S3 D.只闭合开关S3
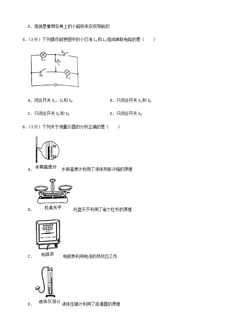
6.(3分)下列关于测量仪器的分析正确的是( )
A.水银温度计利用了液体热胀冷缩的原理
B.托盘天平利用了省力杠杆的原理
C.电能表利用电流的热效应工作
D.液体压强计利用了连通器的原理
7.(3分)“端午节”吃粽子的习俗中,蕴含了丰富的物理知识。下列说法中正确的是( )
A.煮粽子的过程利用做功的方法提高了粽子的内能
B.闻到粽子的香味表明分子在不停地做无规则的运动
C.剥粽子时总有一些糯米粘到粽叶上,是因为分子间存在斥力
D.蒸粽子时用的铁锅的比热容比水的大
8.(3分)电给人类带来了极大的便利,但不正确用电也会带来很大的危害,甚至会危及生命,下列做法符合安全用电原则的是( )
A.使用试电笔时用手指抵住笔尖金属体
B.在高压线下钓鱼
C.在家庭电路中使用绝缘层老化破损的导线
D.搬动电器前先断开电源开关
9.(3分)下列有关机械能及其转化的说法正确的是( )
A.弯弓射箭,箭的动能转化为弓的弹性势能
B.拦河大坝使上游的水位升高,提高了水的重力势能
C.蹦床运动员从高处落下,其动能转化为重力势能
D.人造卫星从近地点飞向远地点时势能减小,动能增大
10.(3分)如图所示,穿着早冰鞋的小玲用手推墙后,她由静止开始向后退。下列说法中正确的是( )
A.小玲后退的过程中,她的惯性逐渐变小
B.小玲后退的过程中,一直做匀速直线运动
C.小玲推墙时,墙对小玲的作用力等于小玲对墙的作用力
D.小玲推墙时,墙对小玲的作用力和小玲对墙的作用力是一对平衡力
11.(3分)如图是小海设计的温度测量仪的电路,R1是定值电阻,R2是阻值随温度升高而减小的热敏电阻,当R2的温度随环境温度降低时( )
A.电流表的示数增大 B.电压表V1的示数增大
C.电压表V2的示数增大 D.电压表V2的示数减小
12.(3分)如图,水平面上放置了质地均匀的甲乙两个实心圆柱体,它们的高度相同,质量相等,甲的底面积小于乙的底面积。为使甲对水平面的压强小于乙对水平面的压强,小海按不同方法把甲乙两物体分别切下一部分后,将切下部分叠加到对方剩余部分的上方。下列切法可能达到目的是( )
A.沿水平方向切去质量相等的部分
B.沿水平方向切去体积相等的部分
C.沿水平方向切去厚度相等的部分
D.沿竖直方向切去质量相等的部分
二、(本大题共5小題,11空,每空2分,共22分)
13.(4分)如图所示,用细线拴一块橡皮,甩起来,是橡皮绕手做圆周运动,这说明力可以改变物体的 (选填“运动状态”或“形状”)。如果这时橡皮所受所有的力都突然消失,橡皮将做 运动。
14.(4分)小海和同学们参加研学旅行,汽车在公路上快速行驶时,小海发现窗帘从打开的窗户向外飘,这是因为窗外的空气流速大,压强 。车行驶到山顶时,他发现密封的零食包装袋鼓起来了,这是因为山顶上的气压比山脚下的气压 造成的。
15.(4分)物理兴趣小组在老师的指导下做了一个有趣的“摇绳发电”实验。如图,他们用一根导线做成跳绳,将跳绳的两端与固定在地面上的灵敏电流计相连,摇动“跳绳”时,发现灵敏电流计的指针左右摆动,这说明导线中产生了 ,摇绳发电将 能转化为电能。
16.(4分)如图,两个透明容器中密封着等量的空气,U型管中液面高度的变化反映密闭空气温度的变化。两容器中的电阻丝串联起来接到电源两端,小海用此电路来探究电流通过导体时产生的热量跟什么因素有关。由图可知,在电流大小和通电时间相等的情况下,电阻越大,这个电阻产生的热量越 ;若通过电阻的电流为0.5A,通电10s,阻值为10Ω的电阻产生的热量是 J。
17.(6分)在科技节,小海用传感器设计了如图甲所示的力学装置,杠杆OAB始终在水平位置保持平衡,O为杠杆的支点,OB=3OA,竖直细杆a的上端通过力传感器连在天花板上,下端连在杠杆的A点,竖直细杆b的两端分别与杠杆和物体M固定,水箱的质量为0.8kg,不计杠杆、细杆及连接处的重力。当图甲所示的水箱中装满水时,水的质量为3kg。力传感器可以显示出细杆a的上端受到作用力的大小,图乙是力传感器的示数大小随水箱中水的质量变化的图象,(取g=10N/kg)
(1)图甲所示的水箱装满水时,水受到的重力为 N;
(2)物体M的质量为 kg;
(3)当向水箱中加入质量为1.1kg的水时,力传感器的示数大小为F,水箱对水平面的压强为p1;继续向水箱中加水,当力传感器的示数大小变为4F时,水箱对水平面的压强为p2,则p1:p2= 。
三、(本大题共4小题,第18题4分、第19、20、21题每题6分,共22分)
18.(4分)如图是小海探究水的沸腾的实验装置,实验中他把水温随时间变化的数据记录在下表中。小海观察到水沸腾时烧杯中有大量的 冒出水面。分析表格中的数据可知水的沸点是 ℃。
时间/min
0
1
2
3
4
5
6
7
8
温度/℃
90
92
94
96
97
98
98
98
98
19.(6分)如图,小海在研究“物体的动能与哪些因素有关”时,将质量为m的小钢球从斜槽的某高度h处由静止释放,钢球运动到水平面时,将水平面上静止的木块撞出一段距离s。小海的部分实验数据和现象记录如下:
实验次数
1
2
3
钢球质量m/g
20
40
60
钢球下落高度h/cm
20
20
20
木块滑行距离s
近
较远
远
(1)上述3次实验中,第 次实验钢球滑到斜槽底端时动能最大;
(2)上述实验数据表明:当速度一定时,钢球的质量越大,动能越 ,这个结论可用于解释汽车 (选填“超速”或“超载”)带来的危害。
20.(6分)如表是小海同学用焦距f=10cm的凸透镜探究其成像规律的记录表,根据表格完成下列问题:
实验次数
物距u/cm
像的性质
虚实
大小
正倒
1
8
虚像
放大
正立
2
10
不能成像
3
12
实像
放大
倒立
4
14
实像
放大
倒立
5
16
实像
放大
倒立
6
20
实像
等大
倒立
7
22
实像
缩小
倒立
8
25
实像
缩小
倒立
(1)分析实验数据可知,当物距u满足条件 (选填“u<f”、“f<u<2f”或u>2f”)时,凸透镜会成一个倒立放大的实像,生活中 (选填“照相机”、“投影仪”“放大镜”)的成像原理应用了凸透镜的这个成像规律。
(2)保持凸透镜的位置不变,移动蜡烛使物距由20cm变为22cm时,为了在光屏上得到清晰的像,小海应将光屏 (选填“靠近”或“远离”)凸透镜。
21.(6分)小海同学用如图1所示的实验器材测量小灯泡的电功率,已知小灯泡的额定电压为2.5V。
(1)请你在图1中用笔画线代替导线,帮小海把电路连接完整;
(2)小海把滑片移到最左端,闭合开关,发现小灯泡不亮,电流表示数为零,电压表的示数接近电源电压。为了排除故障,小海接下来的操作合理的是 (选填字母符号)
A.拧紧小灯泡和它两端的接线柱
B.拧紧开关两端的接线柱
C.检查滑动变阻器是否短路
(3)排除故障后,小海选择合适的量程,移动滑片,读出了三组实验数据。粗心的小海把三次数据随手写在草稿纸上(如图2)而没有填写在对应的表格中。请你帮助小海计算出小灯泡的额定功率为 W。
四、(本大题共3小题,第22、23题每题6分,第24题8分,共20分)
22.(6分)阅读短文,然后回答文后问题
探索宇宙的奥秘是人类一直以来的梦想,为了实现这个伟大梦想,我们一直在不懈地努力。小海上网找到有关我国航空航天的一些材料:
材料1:由于月球的自转周期和公转周期相同,人在地球上无法直接了解月球背面的真实面貌。如果探测器着陆在月球的背面,由于受到月球本身的阻挡,无法跟地球直接通信,2018年5月21日我国成功发射的“鹊桥”中继卫星,在地球和月球之间架起了一座“桥”,解决了这一难题。2019年1月3日,“嫦娥四号”探测器成功着陆在月球背面的预选着陆区,并通过“鹊桥”中继星传回了世界第一张近距离拍摄的月背影像图,揭开了古老月背的神秘面纱。
材料2:2019年4月20日,我国在西昌卫星发射中心用“长征三号乙”运载大发射第四十四颗北斗导航卫星,火箭离开地面时,发出巨大的轰鸣声,发射架下的大水池腾起了大量的白气,火箭拖着长长的火焰直飞夜空,现场橘红色火光将整个卫星发射中心点亮……至此,长征三号系列运载火箭已成功将4颗北斗导航试验卫星和44颗北斗导航卫星送入预定轨道。北斗导航独有的组网系统为人类导航开辟了全新的领域。
(1)材料1中,“嫦娥四号”探测器飞向月球的过程中相对于月球是 (选填“静止”或“运动”)的;
(2)材料2中,“发射架下的大水池腾起了大量的白气”,“白气”的形成是 (填物态变化名称)现象
(3)请从文中找出一个利用电磁波的实例: 。
23.(6分)如图所示为洋湖湿地公园的“河道保洁船”清理水面垃圾时的情景,保洁船的质量为2.5t,收集宽度为3.4m。它某次工作时以1m/s的速度做匀速直线运动,其牵引力为5×104N,保洁船工作50s,求这段时间内:
(1)保洁船行驶的路程;
(2)牵引力做的功;
(3)牵引力的功率。
24.(8分)在某次科技活动中,刘老师给同学们展示一个如图甲所示的黑盒子,绝缘外壳上有A、B、C三个接线柱。刘老师告诉同学们,盒内电路由两个定值电阻连接而成。小海同学设计了如图乙所示的电路来研究盒内电阻的连接情况及其电功率。已知电源电压恒定不变,R0是阻值为3Ω的定值电阻,R1是滑动变阻器。小海进行了如下的实验操作:
(I)把BC两个接线柱接到MN之间,只闭合开关S,将R1的滑片移至最左端时,电压表示数为1.8V,电流表示数为0.6A;
(Ⅱ)用导线把AC连接起来,再将AB接线柱接入MN之间,闭合开关S和S1,此时电流表的示数为1.8A;
(Ⅲ)把AC两个接线柱接到MN之间,只闭合开关S,小海发现将R1的滑片从某位置移至最左端或最右端时,电压表的示数均变化了0.45V,电路的总功率均变化了0.18W。
(1)请根据操作(I)求出黑盒子BC间的电阻;
(2)在操作(Ⅱ)中,求黑盒子工作100s消耗的电能;
(3)①请画出黑盒子内的电路图,并标明各电阻的阻值;
②小海接下来继续进行研究,他将AB两个接线柱接到MN之间,只闭合开关S.移动R1的滑片,黑盒子的电功率会随之变化,求此过程中黑盒子的最大电功率与最小电功率之比。
2019年湖南省长沙市中考物理试卷
参考答案与试题解析
一、选择题(共12小题,每小题3分,满分36分)
1.【解答】解:A、琴声是由弦的振动产生的,发声的琴弦在振动,故A正确;
B、音调与振动的频率有关,长而粗的弦不易振动,所以发声的音调低,故B错误;
C、从环保的角度来讲,凡是影响人们正常的生活、休息、和学习的声音都是噪声,故C错误;
D、布谷鸟的叫声让我们感知季节的更替,说明声音能能传递信息,故D错误。
故选:A。
2.【解答】解:
A、焰火自身能发光,所以焰火是光源,是人造光源,故A错误;
B、水中的倒影是平面镜成的虚像,平面镜成像属于光的反射现象,故B错误;
C、声音在空气中的传播速度为340m/s,光在空气中的传播速度为3×108m/s,故先看到焰火后听到爆炸声,说明光速比声速快,故C错误;
D、焰火把人影照在地面上,是人挡住了焰火,故人影是光沿直线传播形成的,故D正确。
故选:D。
3.【解答】解:
A、云是空气中的水蒸气变成的小水珠,由气态变为液态,属于液化现象;故A错误。
B、雨是空气中的水蒸气变成小水珠遇到凝结核后变成大水珠然后由于重力作用掉落到地面形成的,由气态变为液态,属于液化现象;故B错误。
C、霜是空气中的水蒸气遇冷变成的固态小冰晶,是凝华现象;故C正确。
D、河水结冰是由液态变为固态,是凝固现象;故D错误。
故选:C。
4.【解答】解:A、地球是一个巨大的磁体,它对放入其中的磁体产生磁力作用,指南针静止时指示南北方向,是因为指南针受到地磁场的作用。说法正确。
B、指南针静止时南极指向地磁北极,在地理南极附近。说法错误。
C、如果地磁场消失,指南针能停在任意方向。说法错误。
D、信鸽是靠地磁场来实现导航的,倘若在信鸽身上绑上一个磁体会干扰它飞行。说法错误。
故选:A。
5.【解答】解:
要使灯泡L1和L2组成串联电路,应将灯L1和L2首尾相连接到电源两端,则由图可知只要闭合S3,断开S1、S2,故D 符合题意;
若闭合开关S1、S2和S3,电流不经过用电器直接从电源的正极流入电源负极,从而形成电源短路,故A不符合题意;
若只闭合开关S1和S2,灯泡L1和L2组成并联电路,故B不符合题意;
若只闭合开关S2和S3,灯L2短路,电流不经过灯L2,只有灯L1连入电路,则灯L1发光,故C不符合题意。
故选:D。
6.【解答】解:A、常用温度计是利用液体热涨冷缩的性质制成的。故A正确;
B、天平利用了等臂杠杆的原理工作的,故B错误;
C、电能表是测量消耗电能多少的仪器,工作时不是将电能转化为内能,不是利用电流的热效应工作的,故C错误;
D、液体压强计的上端只有一端开口,不是利用了连通器的原理,故D错误。
故选:A。
7.【解答】解:
A、煮粽子是通过热传递的方式提高了粽子的内能,故A错误;
B、闻到粽子的香味表明分子在不停地做无规则的运动,故B正确;
C、剥开粽子叶总有一些糯米粘到粽子叶上,是因为分子间有引力,故C错误;
D、蒸粽子时用的铁锅的比热容比水的小,故D错误。
故选:B。
8.【解答】解:A、使用测电笔时,手要与笔尾金属体接触,这样才能辨别零线和火线,但不能接触笔尖金属体。故A不符合安全用电原则;
B、高压线下钓鱼,鱼线很容易接触到高压线,会发生触电事故。故B不符合安全用电原则;
C、电线的绝缘皮破损老化、破损时应及时更换,否则容易发生触电事故或短路(即火线和零线直接连通),故C不符合安全用电原则;
D、为避免触电,在搬运电器之前必须切断电源。故D符合安全用电原则。
故选:D。
9.【解答】解:A、弯弓射箭,弓的弹性势能转化为箭的动能,故A错误;
B、拦河大坝使上游的水位升高,水量增大,提高了水的重力势能,故B正确;
C、蹦床运动员从高处落下,其重力势能转化为动能,故C错误;
D、人造卫星从近地点飞向远地点时,速度减小,相对高度增加,则动能减小,势能增大,故D错误。
故选:B。
10.【解答】解:
A、惯性大小只跟物体的质量大小有关,小玲后退的过程中质量不变,则她的惯性大小不会改变,故A错误;
B、小玲后退的过程中,在水平方向上只受到地面给她的阻力,所以做减速运动,最后停止,故B错误;
CD、小玲推墙时,墙对小玲的作用力与小玲对墙的作用力是作用在不同物体的两个力,属于相互作用力,二者大小相等,但不是平衡力,故C正确,D错误。
故选:C。
11.【解答】解:由电路图可知,R1与R2串联,电压表V1测R1两端的电压,电压表V2测R2两端的电压,电流表测电路中的电流。
因热敏电阻R2的阻值随温度升高而减小,
所以,当R2的温度随环境温度降低时,R2的阻值变大,电路的总电阻变大,
由I=可知,电路中的电流变小,即电流表的示数减小,故A错误;
由U=IR可知,定值电阻R1两端的电压变小,即电压表V1的示数减小,故B错误;
因串联电路中总电压等于各分电压之和,
所以,R2两端的电压变大,即电压表V2的示数增大,故C正确、D错误。
故选:C。
12.【解答】解:甲乙两个实心圆柱体,高度相同,甲的底面积小于乙的底面积,根据柱体体积公式V=Sh,分析可得V甲<V乙,
又因为甲乙质量相等,根据公式ρ=可得ρ甲>ρ乙。
A.若沿水平方向切去质量相等的部分,则甲乙剩余部分质量仍相等,将切下部分叠加到对方剩余部分的上方,总质量相等,总重力相等,对地面压力相等,根据压强公式p=,因为S甲<S乙,所以p甲>p乙,故A不正确。
B.沿水平方向切去体积相等的部分,因为ρ甲>ρ乙,根据公式m=ρV,所以切掉的部分甲的质量大于乙的质量,剩余部分甲的质量小于乙的质量,将切下部分叠加到对方剩余部分的上方,此时甲的总质量小于乙的总质量,甲的总重力小于乙的总重力,甲对地面压力小于乙对地面压力,而S甲<S乙,根据压强公式p=,此时甲对水平面的压强可能小于乙对水平面的压强,故B正确。
C.沿水平方向切去厚度相等的部分,因为甲乙质量相等,所以ρ甲V甲=ρ乙V乙,ρ甲S甲h甲=ρ乙S乙h乙,因为h甲=h乙,所以ρ甲S甲=ρ乙S乙,设切掉的厚度为△h,则有ρ甲S甲△h=ρ乙S乙△h,即切掉的部分质量相等,所以该题实际与A 相同,故C不正确。
D.沿竖直方向切去质量相等的部分,则剩余部分质量质量仍相等,因为ρ甲>ρ乙,根据公式V=,所以剩余部分体积V甲'<V乙',因为h甲=h乙,所以剩余部分底面积S甲'<S乙',将切下部分叠加到对方剩余部分的上方,总质量相等,总重力相等,对地面压力相等,根据压强公式p=,因为S甲'<S乙',所以p甲>p乙,故D不正确。
故选:B。
二、(本大题共5小題,11空,每空2分,共22分)
13.【解答】解:橡皮绕手做圆周运动,方向不断发生改变,这是运动状态的改变。当所有的力突然消失,橡皮不受力,根据牛顿第一定律,橡皮进行匀速直线运动。
故答案为:运动状态;匀速直线。
14.【解答】解:(1)根据流体压强和流速的关系可知,车行驶时,打开车窗,窗外的空气流速大压强小,窗内的空气流速小压强大,窗帘受到向外的压强大于向内的压强,把窗帘压向窗外。
(2)因为大气压随高度增加而减小,所以山顶上的气压比山脚下的气压低,车行驶到山顶时,外界大气压变小,而密封的零食包装袋内气压不变,袋内的气压大于外部大气压,因此包装袋会鼓起来。
故答案为:小;低。
15.【解答】解:用一根导线做成跳绳,将跳绳的两端与固定在地面上的灵敏电流计相连,摇动“跳绳”时,导体在磁场中做切割磁感线运动,电路中会产生感应电流,而且电流方向随时间发生变化,属于交流电,根据此原理可制成发电机,在工作过程中将机械能转化为电能。
故答案为:感应电流;机械。
16.【解答】解:(1)由图可知,两个透明容器中密封着等量的空气,右侧U型管中液面高度的变化较大,在通电时间相同,电流一定的情况下,电阻越大,电流产生的热量越多;
(2)通过电阻的电流为0.5A,通电10s,阻值为10Ω的电阻产生的热量:
Q=I2Rt=(0.5A)2×10Ω×10s=25J。
故答案为:多;25。
17.【解答】解:
(1)当图甲所示的水箱中装满水时,水的质量为3kg,
则水受到的重力:G水=m水g=3kg×10N/kg=30N;
(2)由图乙可知,水箱中没有水时(m=0),压力传感器受到的拉力F0=6N,
由杠杆的平衡条件F1L1=F2L2可得,F0•OA=GM•OB,
则GM=F0=×6N=2N,
物体M的质量:
mM===0.2kg;
(3)设M的底面积为S,压力传感器示数为0时M浸入水中的深度为h1,M的高度为h,
当压力传感器的压力为零时,M受到的浮力等于M的重力2N,
由阿基米德原理可得:ρ水gSh1=2N﹣﹣﹣﹣﹣①
由图乙可知,当M完全浸没时,压力传感器的示数为24N,
由杠杆的平衡条件可得,FA•OA=FB•OB,
则FB=FA=×24N=8N,
对M受力分析可知,受到竖直向上的浮力、竖直向下的重力和杆的作用力,
则此时M受到的浮力F浮=GM+FB=2N+8N=10N,
由阿基米德原理可得ρ水gSh=10N﹣﹣﹣﹣﹣﹣﹣②
由可得:h=5h1,
由图乙可知,加水1kg时水面达到M的下表面(此时浮力为0),加水2kg时M刚好浸没(此时浮力为10N),
该过程中增加水的质量为1kg,浮力增大了10N,
所以,每加0.1kg水,物体M受到的浮力增加1N,
当向水箱中加入质量为1.1kg的水时,受到的浮力为1N,B点受到的向上的力FB′=GM﹣F浮′=2N﹣1N=1N,
由杠杆的平衡条件可得F=FB′=3×1N=3N,
当力传感器的示数大小变为4F时,B点受到的向下的力FB″=×4F=×4×3N=4N,
此时M受到的浮力F浮″=GM+FB″=2N+4N=6N,再次注入水的质量m水′=×1kg﹣0.1kg=0.5kg,
当向水箱中加入质量为1.1kg的水时,水箱对水平面的压力:
F1=(m水箱+m水+mM)g﹣FB′=(0.8kg+1.1kg+0.2kg)×10N/kg﹣1N=20N,
继续向水箱中加水,当力传感器的示数大小变为4F时,水箱对水平面的压力:
F2=(m水箱+m水+mM+m水′)g+FB″=(0.8kg+1.1kg+0.2kg+0.5kg)×10N/kg+4N=30N,
所以,两种情况下水箱对水平面的压强之比为:
====。
故答案为:(1)30;(2)0.2;(3)2:3。
三、(本大题共4小题,第18题4分、第19、20、21题每题6分,共22分)
18.【解答】解:小海观察到水沸腾时,气泡在上升过程中气泡体积增大,有大量的水蒸气冒出水面。
水在第5min开始沸腾,不断吸收热量,温度保持98℃不变,此时水的沸点是98℃;
故答案为:水蒸气;98。
19.【解答】解:(1)因为不同质量的物体从相同高度自由下滑到达斜面底端的速度是相同的。三个小球从斜槽的某高度h处由静止释放,钢球运动到水平面时速度相同,三个小球的质量越大,推动木块运动越远,对木块做功越大,说明小球的动能越大,所以第三次实验中小球动能最大。
(2)上面数据得出:当速度一定时,钢球的质量越大,动能越大。汽车超速是因为速度大造成动能大,汽车超载是因为质量大造成的动能大。
故答案为:(1)3;(2)大;超载。
20.【解答】解:(1)由数据可知,物距为12、14、16cm时成放大实像,物距等于20cm,即2f时成等大实像,说明成放大实像需物距小于二倍焦距;
物距等于10cm,即u=f时不成像,物距小于10cm,即u<f时成虚像,说明成放大实像需物距大于一倍焦距,综上可知,凸透镜成倒立、放大实像条件:2f>u>f;
生活中投影仪是利用2f>u>f时,成倒立、放大实像的原理工作的;
(2)使物距由20cm变为22cm时,物距变大,则像距变小,像变小,为了在光屏上得到清晰的像,小海应将光屏靠近凸透镜,减小像距。
故答案为:(1)f<u<2f;投影仪;(2)靠近。
21.【解答】解:(1)电流表与灯串联,变阻器接线柱按一上一下的原则串联接入电路中,如下所示:
(2)正确连接好电路,闭合开关后发现:小灯泡不亮,电流表示数为零,而电压表示数接近电源电压,仅滑动变阻器或小灯泡存在故障,则电路中的故障是灯泡断路,故应拧紧小灯泡和它两端的接线柱,故选A;
(3)由图象知,电流与电压不成正比,但是电压越大电流越大,故当额定电压2.5V时,电流为0.30A,原因是随电压的升高,灯泡亮度增大,电阻也变大了;
灯泡的额定功率为P=UI=2.5V×0.30A=0.75W。
故答案为:(1)如图示;(2)A;(3)0.75。
四、(本大题共3小题,第22、23题每题6分,第24题8分,共20分)
22.【解答】解:(1)“嫦娥四号”探测器飞向月球的过程中,相对于月球之间发生了位置变化,所以是运动的;
(2)发射台下是水池,而让火焰喷射到水中,则水是从液态变为气态的水蒸气,即发生汽化,从而能从周围吸取热量;这些水蒸气散发到空气中,遇到冷空气液化成的小水珠就是我们看到的“白气”。
(3)“鹊桥”中继卫星利用电磁波将信息传播到地球。
故答案为:(1)运动;(2)液化;(3)“鹊桥”中继卫星利用电磁波将信息传播到地球。
23.【解答】解:(1)根据v=可得,保洁船行驶的路程:
s=vt=1m/s×50s=50m;
(2)牵引力做的功:
W=Fs=5×104N×50m=2.5×106J;
(3)牵引力的功率:
P===Fv=5×104N×1m/s=5×104W。
答:(1)保洁船行驶的路程50m;
(2)牵引力做的功2.5×106J;
(3)牵引力的功率5×104W。
24.【解答】解:(1)把BC两个接线柱接到MN之间,只闭合开关S,将R1的滑片移至最左端时,电压表测BC两端的电压,电流表测电路中的电流,
由I=可得,黑盒子BC间的电阻RBC===3Ω;
(2)把BC两个接线柱接到MN之间,只闭合开关S,将R1的滑片移至最左端时,
因串联电路中总电压等于各分电压之和,
所以,由I=可得,电源的电压:
U=UBC+IR0=1.8V+0.6A×3Ω=3.6V,
用导线把AC连接起来,再将AB接线柱接入MN之间,闭合开关S和S1,电路为黑盒子的简单电路,
则黑盒子工作100s消耗的电能:
W=UIt=3.6V×1.8A×100s=648J;
(3)①用导线把AC连接起来,再将AB接线柱接入MN之间,黑匣子的电阻:
R===2Ω,
把AC两个接线柱接到MN之间,只闭合开关S时,
由P=UI可得,电路中电流的变化量:
△I===0.05A,
此时黑匣子的电阻:
RAC===9Ω,
综上可知,黑盒子BC间的电阻为3Ω,用导线把AC连接起来后AB间电阻为2Ω,AC间的电阻为9Ω,
黑盒子内的电路图如下图所示:
②把AC两个接线柱接到MN之间,只闭合开关S,
当滑动变阻器接入电路中的电阻为零时,电路中的电流:
I1===0.3A,
因将R1的滑片从某位置移至最左端或最右端时,电路中电流的变化均为0.05A,
所以,当滑动变阻器接入电路中的电阻最大时,电路中的电流:
I2=I1﹣0.05A×2=0.3A﹣0.1A=0.2A,
此时电路的总电阻:
R总===18Ω,
则滑动变阻器的最大阻值:
R1=R总﹣R0﹣RAC=18Ω﹣3Ω﹣9Ω=6Ω,
将AB两个接线柱接到MN之间,只闭合开关S时,
当滑动变阻器接入电路中的电阻为0时,电路中的电流最大,黑匣子的电功率最大,
此时电路中的电流:
I大===0.4A,
当滑动变阻器接入电路中的电阻最大时,电路中的电流最小,黑匣子的电功率最小,
此时电路中的电流:
I小===0.24A,
由P=UI=I2R可得,此过程中黑盒子的最大电功率与最小电功率之比:
====。
答:(1)黑盒子BC间的电阻为3Ω;
(2)在操作(Ⅱ)中,黑盒子工作100s消耗的电能为648J;
(3)①黑盒子内的电路图如上图所示;②此过程中黑盒子的最大电功率与最小电功率之比为25:9。
育星教育网 www.ht88.com
相关试卷
这是一份2023年湖南省长沙市中考物理试题,文件包含精品解析湖南省长沙市中考物理试题原卷版docx、精品解析湖南省长沙市中考物理试题解析版docx等2份试卷配套教学资源,其中试卷共27页, 欢迎下载使用。
这是一份2023年湖南省长沙市中考物理试题,文件包含2023年湖南省长沙市中考物理试题原卷版docx、2023年湖南省长沙市中考物理试题解析版docx等2份试卷配套教学资源,其中试卷共27页, 欢迎下载使用。
这是一份2023年湖南省长沙市中考物理试题,文件包含2023年湖南省长沙市中考物理试题原卷版docx、2023年湖南省长沙市中考物理试题解析版docx等2份试卷配套教学资源,其中试卷共27页, 欢迎下载使用。
