2024高考物理大一轮复习讲义 第十五章 第3讲 热力学定律与能量守恒定律
展开
这是一份2024高考物理大一轮复习讲义 第十五章 第3讲 热力学定律与能量守恒定律,共15页。试卷主要包含了能量守恒定律,0×104 J,气体内能减少1,0×105 J,0×104 J等内容,欢迎下载使用。
考点一 热力学第一定律 能量守恒定律
1.改变物体内能的两种方式
(1)做功;(2)传热.
2.热力学第一定律
(1)内容:一个热力学系统的内能变化量等于外界向它传递的热量与外界对它所做的功的和.
(2)表达式:ΔU=Q+W.
(3)表达式中的正、负号法则:
3.能量守恒定律
(1)内容
能量既不会凭空产生,也不会凭空消失,它只能从一种形式转化为其他形式,或者从一个物体转移到别的物体,在转化或转移的过程中,能量的总量保持不变.
(2)条件性
能量守恒定律是自然界的普遍规律,某一种形式的能是否守恒是有条件的.(例如:机械能守恒)
(3)第一类永动机是不可能制成的,它违背了能量守恒定律.
1.做功和传热改变物体内能的实质是相同的.( × )
2.绝热过程中,外界压缩气体做功20 J,气体的内能一定减少20 J.( × )
3.物体吸收热量,同时对外做功,内能可能不变.( √ )
1.热力学第一定律的理解
(1)内能的变化常用热力学第一定律进行分析.
(2)做功情况看气体的体积:体积增大,气体对外做功,W为负;体积缩小,外界对气体做功,W为正.
(3)与外界绝热,则不发生传热,此时Q=0.
(4)如果研究对象是理想气体,因理想气体忽略分子势能,所以当它的内能变化时,体现在分子动能的变化上,从宏观上看就是温度发生了变化.
2.三种特殊情况
(1)若过程是绝热的,则Q=0,W=ΔU,外界(物体)对物体(外界)做的功等于物体内能的增加(减少);
(2)若过程中不做功,即W=0,则Q=ΔU,物体吸收(放出)的热量等于物体内能的增加(减少);
(3)若在过程的初、末状态,物体的内能不变,即ΔU=0,则W+Q=0或W=-Q,外界(物体)对物体(外界)做的功等于物体放出(吸收)的热量.
例1 一定质量的理想气体在某一过程中,外界对气体做功7.0×104 J,气体内能减少1.3×105 J,则此过程( )
A.气体从外界吸收热量2.0×105 J
B.气体向外界放出热量2.0×105 J
C.气体从外界吸收热量6.0×104 J
D.气体向外界放出热量6.0×104 J
答案 B
解析 由热力学第一定律ΔU=W+Q得Q=ΔU-W=-1.3×105 J-7.0×104 J=-2.0×105 J,即气体向外界放出热量2.0×105 J,B正确.
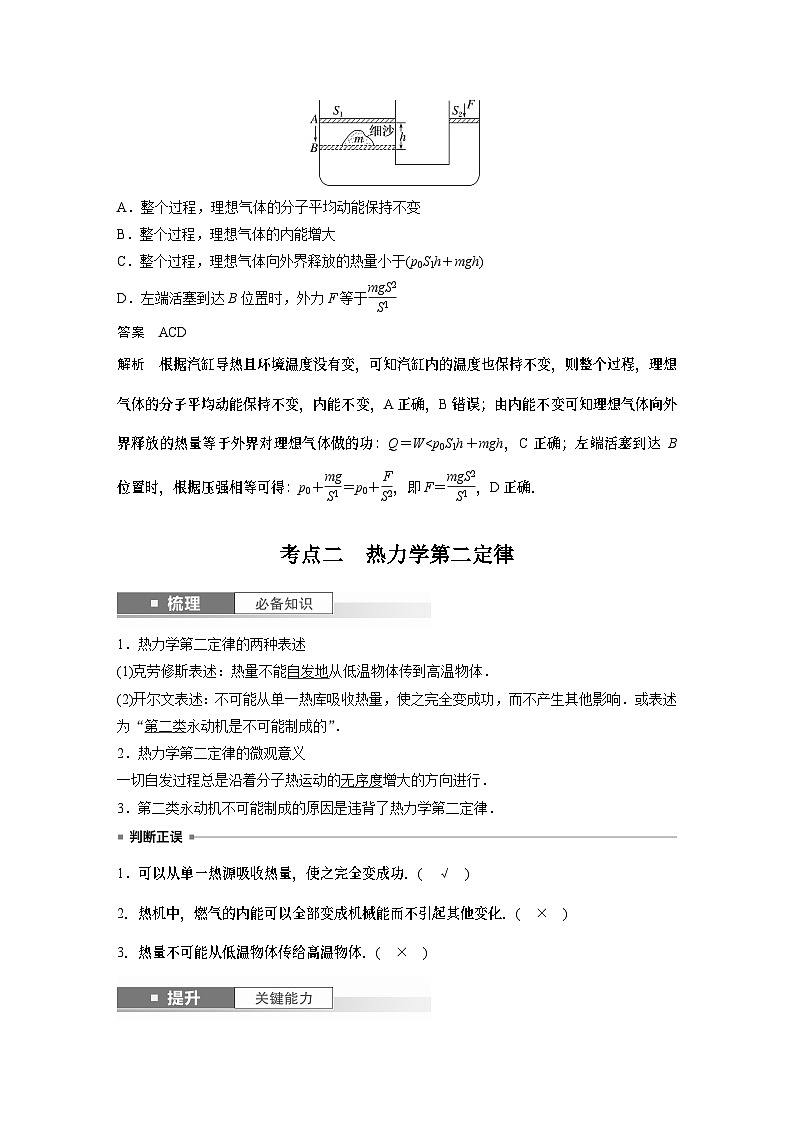
例2 (多选)(2021·湖南卷·15(1)改编)如图,两端开口、下端连通的导热汽缸,用两个轻质绝热活塞(截面积分别为S1和S2)封闭一定质量的理想气体,活塞与汽缸壁间无摩擦.在左端活塞上缓慢加细沙,活塞从A下降h高度到B位置时,活塞上细沙的总质量为m.在此过程中,用外力F作用在右端活塞上,使活塞位置始终不变.整个过程环境温度和大气压强p0保持不变,系统始终处于平衡状态,重力加速度为g.下列说法正确的是( )
A.整个过程,理想气体的分子平均动能保持不变
B.整个过程,理想气体的内能增大
C.整个过程,理想气体向外界释放的热量小于(p0S1h+mgh)
D.左端活塞到达B位置时,外力F等于eq \f(mgS2,S1)
答案 ACD
解析 根据汽缸导热且环境温度没有变,可知汽缸内的温度也保持不变,则整个过程,理想气体的分子平均动能保持不变,内能不变,A正确,B错误;由内能不变可知理想气体向外界释放的热量等于外界对理想气体做的功:Q=W0,且体积增大,气体对外界做功,即WpB;所以在达到平衡过程中外界对封闭气体做的功有WA>WB,则根据ΔU=W+Q,因为汽缸和活塞都是绝热的,即Q=0,故有ΔUA>ΔUB,即重新平衡后汽缸A内气体的内能大于汽缸B内气体的内能;由题图乙中曲线可知曲线②中分子速率大的分子数占总分子数百分比较大,即曲线②的温度较高,由前面分析可知汽缸B温度较低,故曲线①表示汽缸B中气体分子的速率分布规律.
8.(多选)(2022·全国乙卷·33(1)改编)一定量的理想气体从状态a经状态b变化到状态c,其过程如T-V图上的两条线段所示,则气体在( )
A.状态a处的压强大于状态c处的压强
B.由a变化到b的过程中,气体对外做功
C.由b变化到c的过程中,气体的压强不变
D.由a变化到b的过程中,从外界吸收的热量等于其增加的内能
答案 AB
解析 根据理想气体状态方程可知T=eq \f(p,C)·V,即T-V图像的斜率为eq \f(p,C),故有pa=pb>pc,故A正确,C错误;理想气体由a变化到b的过程中,因体积增大,则气体对外做功,故B正确;理想气体由a变化到b的过程中,温度升高,则内能增大,由热力学第一定律有ΔU=Q+W,而ΔU>0,W0,Q>ΔU,即气体从外界吸热,且从外界吸收的热量大于其增加的内能,故D错误.
9.(多选)(2022·全国甲卷·33(1)改编)一定量的理想气体从状态a变化到状态b,其过程如p-T图上从a到b的线段所示.在此过程中( )
A.气体一直对外做功
B.气体的内能一直增加
C.气体一直从外界吸热
D.气体吸收的热量等于其内能的增加量
答案 BCD
解析 因p-T图像中a到b的线段的延长线过原点,由eq \f(pV,T)=C,可知从a到b气体的体积不变,则从a到b气体不对外做功,选项A错误;
因从a到b气体温度升高,可知气体内能增加,选项B正确;因W=0,ΔU>0,根据热力学第一定律ΔU=W+Q可知,气体一直从外界吸热,且气体吸收的热量等于内能增加量,选项C、D正确.
10.(2022·江苏卷·7)如图所示,一定质量的理想气体分别经历a→b和a→c两个过程,其中a→b为等温过程,状态b、c的体积相同,则( )
A.状态a的内能大于状态b
B.状态a的温度高于状态c
C.a→c过程中气体吸收热量
D.a→c过程中外界对气体做正功
答案 C
解析 由于a→b的过程为等温过程,即状态a和状态b温度相同,分子平均动能相同,对于理想气体,状态a的内能等于状态b的内能,故A错误;由于状态b和状态c体积相同,且pb
相关试卷
这是一份新高考物理一轮复习讲义第14章 热学 第3讲 热力学定律与能量守恒定律 (含解析),文件包含人教版物理九年级全册同步精品讲义153串联和并联原卷版doc、人教版物理九年级全册同步精品讲义153串联和并联教师版doc等2份试卷配套教学资源,其中试卷共35页, 欢迎下载使用。
这是一份2024年高考物理第一轮复习讲义:第十四章 第3讲 热力学定律与能量守恒定律,共8页。
这是一份(新高考)高考物理一轮复习讲义 第13章 第3讲 热力学定律与能量守恒定律(含解析),共13页。试卷主要包含了热力学第一定律,热力学第二定律,能量守恒定律等内容,欢迎下载使用。

