2024高考物理大一轮复习讲义 第十五章 第2讲 固体、液体和气体
展开考点一 固体和液体性质的理解
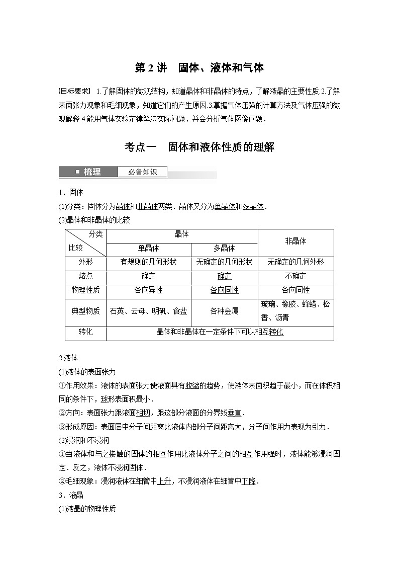
1.固体
(1)分类:固体分为晶体和非晶体两类.晶体又分为单晶体和多晶体.
(2)晶体和非晶体的比较
2.液体
(1)液体的表面张力
①作用效果:液体的表面张力使液面具有收缩的趋势,使液体表面积趋于最小,而在体积相同的条件下,球形表面积最小.
②方向:表面张力跟液面相切,跟这部分液面的分界线垂直.
③形成原因:表面层中分子间距离比液体内部分子间距离大,分子间作用力表现为引力.
(2)浸润和不浸润
①当液体和与之接触的固体的相互作用比液体分子之间的相互作用强时,液体能够浸润固定.反之,液体不浸润固体.
②毛细现象:浸润液体在细管中上升,不浸润液体在细管中下降.
3.液晶
(1)液晶的物理性质
①具有液体的流动性.
②具有晶体的光学各向异性.
(2)液晶的微观结构
从某个方向上看,其分子排列比较整齐,但从另一方向看,分子的排列是杂乱无章的.
1.晶体的所有物理性质都是各向异性的.( × )
2.液晶是液体和晶体的混合物.( × )
3.烧热的针尖接触涂有蜂蜡薄层的云母片背面,熔化的蜂蜡呈椭圆形,说明蜂蜡是晶体.( × )
4.在空间站完全失重的环境下,水滴能收缩成标准的球形是因为液体表面张力的作用.( √ )
考向1 晶体和非晶体
例1 在甲、乙、丙三种固体薄片上涂上石蜡,用烧热的针尖接触薄片背面上的一点,石蜡熔化区域的形状如图甲、乙、丙所示.甲、乙、丙三种固体在熔化过程中温度随加热时间变化的关系如图丁所示,则下列说法中正确的是( )
A.甲一定是单晶体
B.乙可能是金属薄片
C.丙在一定条件下可能转化成乙
D.甲内部的微粒排列是规则的,丙内部的微粒排列是不规则的
答案 C
考向2 液体
例2 关于以下几幅图中现象的分析,下列说法正确的是( )
A.甲图中水黾停在水面而不沉,是浮力作用的结果
B.乙图中将棉线圈中肥皂膜刺破后,扩成一个圆孔,是表面张力作用的结果
C.丙图液晶显示器是利用液晶光学性质具有各向同性的特点制成的
D.丁图中的酱油与左边材料不浸润,与右边材料浸润
答案 B
解析 因为液体表面张力的存在,水黾才能在水面上行走自如,故A错误;将棉线圈中肥皂膜刺破后,扩成一个圆孔,是表面张力作用的结果,故B正确;液晶显示器是利用液晶光学性质具有各向异性的特点制成的,故C错误;从题图丁中可以看出酱油与左边材料浸润,与右边材料不浸润(不浸润液滴会因为表面张力呈球形),故D错误.
考点二 气体压强的计算
1.气体压强的计算
(1)活塞模型
如图所示是最常见的封闭气体的两种方式.
求气体压强的基本方法:先对活塞进行受力分析,然后根据平衡条件或牛顿第二定律列方程.
图甲中活塞的质量为m,活塞横截面积为S,外界大气压强为p0.由于活塞处于平衡状态,所以p0S+mg=pS,则气体的压强为p=p0+eq \f(mg,S).
图乙中的液柱也可以看成“活塞”,由于液柱处于平衡状态,所以pS+mg=p0S,
则气体压强为p=p0-eq \f(mg,S)=p0-ρ液gh.
(2)连通器模型
如图所示,U形管竖直放置.同一液体中的相同高度处压强一定相等,所以气体B和A的压强关系可由图中虚线联系起来.则有pB+ρgh2=pA,而pA=p0+ρgh1,
所以气体B的压强为pB=p0+ρg(h1-h2).
2.气体分子运动的速率分布图像
当气体分子间距离大约是分子直径的10倍时,分子间作用力十分微弱,可忽略不计;分子沿各个方向运动的机会均等;分子速率的分布规律按“中间多、两头少”的统计规律分布,且这个分布状态与温度有关,温度升高时,平均速率会增大,如图所示.
3.气体压强的微观解释
(1)产生原因:由于气体分子无规则的热运动,大量的分子频繁地碰撞器壁产生持续而稳定的压力.
(2)决定因素(一定质量的某种理想气体)
①宏观上:决定于气体的温度和体积.
②微观上:决定于分子的平均动能和分子的数密度.
例3 (2022·江苏卷·6)自主学习活动中,同学们对密闭容器中的氢气性质进行讨论,下列说法中正确的是( )
A.体积增大时,氢气分子的密集程度保持不变
B.压强增大是因为氢气分子之间斥力增大
C.因为氢气分子很小,所以氢气在任何情况下均可看成理想气体
D.温度变化时,氢气分子速率分布中各速率区间的分子数占总分子数的百分比会变化
答案 D
解析 密闭容器中的氢气质量不变,分子个数N0不变,根据n=eq \f(N0,V)可知,当体积增大时,单位体积的分子个数n变少,氢气分子的密集程度变小,故A错误;气体压强产生的原因是大量气体分子对容器壁进行持续的、无规则的撞击,压强增大并不是因为分子间斥力增大,故B错误;普通气体在温度不太低、压强不太大的情况下才能看作理想气体,故C错误;温度是气体分子平均动能的标志,大量气体分子的速率呈现“中间多,两头少”的规律,温度变化时,大量分子的平均速率会变化,即分子速率分布中各速率区间的分子数占总分子数的百分比会变化,故D正确.
例4 求汽缸中气体的压强.(大气压强为p0,重力加速度为g,活塞的质量为m,横截面积为S,汽缸、物块的质量均为M,活塞与汽缸间均无摩擦,均处于平衡状态)
甲________ 乙________ 丙________
答案 p0+eq \f(mg,S) p0-eq \f(Mg,S) p0+eq \f(M+mg,S)
解析 题图甲中选活塞为研究对象,受力分析如图(a)所示,由平衡条件知pAS=p0S+mg,得pA=p0+eq \f(mg,S);
题图乙中选汽缸为研究对象,受力分析如图(b)所示,由平衡条件知p0S=pBS+Mg,得pB=p0-eq \f(Mg,S);
题图丙中选活塞为研究对象,受力分析如图(c)所示,pCS下sin α=p0S上+FN+mg,FN=Mg,S下sin α=S上,S上=S,由以上可得pC=p0+eq \f(M+mg,S).
例5 若已知大气压强为p0,液体密度均为ρ,重力加速度为g,图中各装置均处于静止状态,求各装置中被封闭气体的压强.
答案 甲:p0-ρgh 乙:p0-ρgh
丙:p0-eq \f(\r(3),2)ρgh
丁:p0+ρgh1 戊:pa=p0+ρg(h2-h1-h3) pb=p0+ρg(h2-h1)
解析 题图甲中,以高为h的液柱为研究对象,由平衡条件有p甲S+ρghS=p0S
所以p甲=p0-ρgh
题图乙中,以B液面为研究对象,由平衡条件有
p乙S+ρghS=p0S
p乙=p0-ρgh
题图丙中,以B液面为研究对象,由平衡条件有
p丙S+ρghsin 60°·S=p0S
所以p丙=p0-eq \f(\r(3),2)ρgh
题图丁中,以A液面为研究对象,由平衡条件有
p丁S=p0S+ρgh1S
所以p丁=p0+ρgh1
题图戊中,从开口端开始计算,右端大气压强为p0,同种液体同一水平面上的压强相同,
所以b气柱的压强为pb=p0+ρg(h2-h1),
故a气柱的压强为pa=pb-ρgh3=p0+ρg(h2-h1-h3).
考点三 气体实验定律及应用
1.气体实验定律
2.理想气体状态方程
(1)理想气体:在任何温度、任何压强下都遵从气体实验定律的气体.
①在压强不太大、温度不太低时,实际气体可以看作理想气体.
②理想气体的分子间除碰撞外不考虑其他作用,一定质量的某种理想气体的内能仅由温度决定.
(2)理想气体状态方程:eq \f(p1V1,T1)=eq \f(p2V2,T2)或eq \f(pV,T)=C.(质量一定的理想气体)
1.压强极大的实际气体不遵从气体实验定律.( √ )
2.一定质量的理想气体,当温度升高时,压强一定增大.( × )
3.一定质量的理想气体,温度升高,气体的内能一定增大.( √ )
1.解题基本思路
2.分析气体状态变化的问题要抓住三点
(1)弄清一个物理过程分为哪几个阶段.
(2)找出几个阶段之间是由什么物理量联系起来的.
(3)明确哪个阶段应遵循什么实验定律.
例6 (2023·河南安阳市模拟)上端开口、横截面积为S且导热性能良好的汽缸放置在水平面上,大气压强为p0.汽缸内有一卡子,横截面积为S的轻质活塞上面放置一个质量为m的重物,活塞下面密封一定质量的理想气体.当气体温度为T1时,活塞静止,此位置活塞与卡子距离为活塞与汽缸底部距离的eq \f(1,3).现缓慢降低汽缸温度,活塞被卡子托住后,继续降温,直到缸内气体压强为eq \f(1,2)p0.已知重力加速度为g,活塞厚度、汽缸壁厚度及活塞与汽缸壁之间的摩擦均不计.求:
(1)活塞刚接触卡子瞬间,缸内气体的温度;
(2)缸内气体压强为eq \f(1,2)p0时气体的温度.
答案 (1)eq \f(2,3)T1 (2)eq \f(p0ST1,3p0S+mg)
解析 (1)活塞被卡子托住前,气体经历等压变化,设活塞刚刚接触卡子时气体的温度为T2,根据盖—吕萨克定律有eq \f(V1,T1)=eq \f(V2,T2)
式中V1=SL1,V2=SL2
根据题意L2=eq \b\lc\(\rc\)(\a\vs4\al\c1(1-\f(1,3)))L1=eq \f(2,3)L1
联立解得T2=eq \f(2,3)T1
(2)活塞被卡子托住后,再降低温度,气体经历等容变化,根据查理定律有eq \f(p2,T2)=eq \f(p3,T3),式中p3=eq \f(1,2)p0
根据力的平衡条件有p2=p1=p0+eq \f(mg,S)
联立可得T3=eq \f(p0ST1,3p0S+mg).
例7 如图所示,一粗细均匀的“山”形管竖直放置,A管上端封闭一定质量的理想气体,B管上端与大气相通,C管内装有带柄的活塞,活塞下方直接与水银接触.A管上端的理想气体柱长度L=10 cm,温度t1=27 ℃;B管水银面比A管中高出h=4 cm.已知大气压强p0=76 cmHg.为了使A、B管中的水银面等高,可以用以下两种方法:
(1)固定C管中的活塞,改变A管中气体的温度,使A、B管中的水银面等高,求此时A管中气体的热力学温度T2;
(2)在温度不变的条件下,向上抽动活塞,使A、B管中的水银面等高,求活塞上移的距离ΔL.(结果保留一位小数)
答案 (1)228 K (2)5.1 cm
解析 (1)设“山”形管的横截面积为S,对A管上端气体,初态有p1=76 cmHg+4 cmHg=80 cmHg,T1=300 K
末态有p2=76 cmHg
气柱长度为L1=L=10 cm,L2=8 cm
根据理想气体状态方程有eq \f(p1V1,T1)=eq \f(p2V2,T2)
故有eq \f(p1L1S,T1)=eq \f(p2L2S,T2),解得T2=228 K
(2) 由于T不变,对A管上端气体根据玻意耳定律可得p1V1=p3V3,p3=p0,即有p1L1S=p0L3S
解得L3≈10.53 cm
所以C管中水银长度的增加量为
ΔL=4 cm+0.53 cm+0.53 cm≈5.1 cm
即活塞上移的距离为5.1 cm.
考点四 气体状态变化的图像问题
1.四种图像的比较
2.处理气体状态变化的图像问题的技巧
(1)首先应明确图像上的点表示一定质量的理想气体的一个状态,它对应着三个状态量;图像上的某一条直线段或曲线段表示一定质量的理想气体状态变化的一个过程.看此过程属于等温、等容还是等压变化,然后用相应规律求解.
(2)在V-T图像(或p-T图像)中,比较两个状态的压强(或体积)时,可比较这两个状态到原点连线的斜率的大小,斜率越大,压强(或体积)越小;斜率越小,压强(或体积)越大.
例8 一定质量的理想气体经历一系列状态变化,其p-eq \f(1,V)图像如图所示,变化顺序为a→b→c→d→a,图中ab线段延长线过坐标原点,cd线段与p轴垂直,da线段与 eq \f(1,V) 轴垂直.气体在此状态变化过程中( )
A.a→b过程,压强减小,温度不变,体积增大
B.b→c过程,压强增大,温度降低,体积减小
C.c→d过程,压强不变,温度升高,体积减小
D.d→a过程,压强减小,温度升高,体积不变
答案 A
解析 由题图可知,a→b过程,气体发生等温变化,气体压强减小,体积增大,故A正确;由理想气体状态方程eq \f(pV,T)=C可知p=CTeq \f(1,V),斜率k=CT,连接O、b的直线比连接O、c的直线的斜率小,所以b的温度低,b→c过程,温度升高,压强增大,且体积也增大,故B错误;c→d过程,气体压强不变,体积变小,由理想气体状态方程eq \f(pV,T)=C可知,气体温度降
低,故C错误;d→a过程,气体体积不变,压强变小,由理想气体状态方程eq \f(pV,T)=C可知,气体温度降低,故D错误.
例9 (2021·全国甲卷·33(1))如图,一定量的理想气体经历的两个不同过程,分别由体积-温度(V-t)图上的两条直线Ⅰ和Ⅱ表示,V1和V2分别为两直线与纵轴交点的纵坐标;t0是它们的延长线与横轴交点的横坐标,t0=-273.15 ℃;a为直线Ⅰ上的一点.由图可知,气体在状态a和b的压强之比eq \f(pa,pb)=______;气体在状态b和c的压强之比eq \f(pb,pc)=________.
答案 1 eq \f(V2,V1)
解析 由体积-温度(V-t)图像可知,直线Ⅰ为等压线,则a、b两点压强相等,则有eq \f(pa,pb)=1;
t=0 ℃时,当气体体积为V1时,设其压强为p1,当气体体积为V2时,设其压强为p2,温度相等,由玻意耳定律有p1V1=p2V2
由于直线Ⅰ和Ⅱ为两条等压线,则有p1=pb,p2=pc
联立解得eq \f(pb,pc)=eq \f(p1,p2)=eq \f(V2,V1).
课时精练
1.(2023·山西省榆次一中模拟)中国最早的农学论文《吕氏春秋·任地》论述到:“人耨必以旱,使地肥而土缓”.农谚“锄板底下有水”、“锄头自有三寸泽”,这都是对松土保墒功能的生动总结.关于农业生产中的松土保墒环节蕴含的科学原理,下列说法正确的是( )
A.松土是把地面的土壤锄松,目的是破坏这些土壤里的毛细管,保存水分
B.松土是为了让土壤里的毛细管变得更细,保护土壤里的水分
C.松土保墒利用了浸润液体在细管中下降,不浸润液体在细管中上升的科学原理
D.松土除了保墒、刈草外,还可促进蒸发、降低地温,“多锄地发暖”这句农谚没有科学道理
答案 A
解析 松土是把地面的土壤锄松,目的是破坏这些土壤里的毛细管,防止发生浸润现象,可有效减少水分蒸发,保存水分,A正确,B错误;水对土壤是浸润液体,松土保墒是利用了浸润液体在细管中上升,不浸润液体在细管中下降的原理,C错误;松土除了保墒、刈草外,还减少土壤下水分蒸发,提高地温,D错误.
2.下列说法中正确的是( )
A.液晶的分子排列会因所加电压的变化而变化,由此引起光学性质的改变
B.在处于失重状态的宇宙飞船中,一大滴水银会呈球状,这是因为液体内分子间有相互吸引力
C.水在涂有油脂的玻璃板上能形成水珠,而在干净的玻璃板上却不能,这是因为油脂使水的表面张力增大
D.当两薄玻璃板间夹有一层水膜时,在垂直于玻璃板的方向很难将玻璃板拉开,这是由于水膜具有表面张力
答案 A
解析 液晶的分子排列会因所加电压的变化而变化,由此引起光学性质的改变,A正确;在处于失重状态的宇宙飞船中,一大滴水银会成球状,是表面张力原因,B错误;水在涂有油脂的玻璃板上能形成水珠,这是不浸润的结果,而在干净的玻璃板上不能形成水珠,这是浸润的结果,C错误;玻璃板很难被拉开是由于分子引力和大气压的作用,D错误.
3.(多选)玻璃的出现和使用在人类生活里已有四千多年的历史,它是一种非晶体,下列关于玻璃的说法正确的是( )
A.没有固定的熔点
B.天然具有规则的几何形状
C.沿不同方向的导热性能相同
D.分子在空间上周期性排列
答案 AC
解析 玻璃是非晶体,根据非晶体的特点可知,非晶体是指组成物质的分子(或原子、离子)在空间上不呈周期性排列的固体,它没有一定规则的外形,它的物理性质在各个方向上都是相同的,叫各向同性,它没有固定的熔点,故A、C正确,B、D错误.
4.(多选)对于一定质量的理想气体,下列论述正确的是( )
A.气体的压强由温度和单位体积内的分子个数共同决定
B.若单位体积内分子个数不变,当分子热运动加剧时,压强可能不变
C.若气体的压强不变而温度降低,则单位体积内分子个数一定增加
D.若气体的压强不变而温度降低,则单位体积内分子个数可能不变
答案 AC
解析 气体的压强由气体的温度和单位体积内的分子个数共同决定,故A正确;单位体积内分子个数不变,当分子热运动加剧时,单位面积上的碰撞次数和碰撞的平均力都增大,因此这时气体压强一定增大,故B错误;若气体的压强不变而温度降低,则气体的体积减小,则单位体积内分子个数一定增加,故C正确,D错误.
5.(2023·福建省名校联盟测试)负压病房是收治传染性极强的呼吸道疾病病人所用的医疗设施,可以大大减少医务人员被感染的概率,病房中气压小于外界环境的大气压.若负压病房的温度和外界温度相同,负压病房内气体和外界环境中气体都可以看成理想气体,则以下说法正确的是( )
A.负压病房内气体分子的平均动能小于外界环境中气体分子的平均动能
B.负压病房内每个气体分子的运动速率都小于外界环境中每个气体分子的运动速率
C.负压病房内单位体积气体分子的个数小于外界环境中单位体积气体分子的个数
D.相同面积负压病房内壁受到的气体压力等于外壁受到的气体压力
答案 C
解析 因为负压病房的温度和外界温度相同,而温度是分子平均动能的标志,则负压病房内气体分子的平均动能等于外界环境中气体分子的平均动能,负压病房内每个气体分子的运动速率不一定都小于外界环境中每个气体分子的运动速率,A、B错误;负压病房内的压强较小,温度与外界相同,则分子的数密度较小,即负压病房内单位体积气体分子的个数小于外界环境中单位体积气体分子的个数,C正确;负压病房内的压强较小,根据F=pS可知,相同面积负压病房内壁受到的气体压力小于外壁受到的气体压力,D错误.
6.一定质量的理想气体经历了如图所示的ab、bc、cd、da四个过程,其中bc的延长线通过原点,cd垂直于ab且与水平轴平行,da与bc平行,则气体体积在( )
A.ab过程中不断减小 B.bc过程中保持不变
C.cd过程中不断增大 D.da过程中保持不变
答案 B
解析 因为bc的延长线通过原点,所以bc是等容线,即气体体积在bc过程中保持不变,B正确;ab是等温线,压强减小则体积增大,A错误;cd是等压线,温度降低则体积减小,C错误;连接aO交cd于e,则ae是等容线,即Va=Ve,因为Vd
A.活塞下降 B.活塞上升
C.活塞静止不动 D.不能确定
答案 A
解析 初态时,对“工”字形活塞整体受力分析,有pASA+M工g+p0SB=pBSB+p0SA,对上面汽缸受力分析,有pASA=p0SA+M上缸g,末态时,对“工”字形活塞整体受力分析,有pA′SA+M工g+p0SB=pB′SB+p0SA,对上面汽缸受力分析,有pA′SA=p0SA+M上缸g,联立方程解得pA′=pA,pB′=pB,对A、B两部分气体,根据理想气体状态方程可得eq \f(pAVA,T)=eq \f(pA′VA′,T′),eq \f(pBVB,T)=eq \f(pB′VB′,T′),因温度降低,pA′=pA,pB′=pB,则VA′<VA、VB′<VB,则活塞下降,上面汽缸下降,才能使A、B气体体积均变小,故选A.
8.(2022·重庆卷·15(2))某同学探究一封闭汽缸内理想气体的状态变化特性,得到压强p随温度t的变化如图所示.已知图线Ⅰ描述的是体积为V1的等容过程,当温度为t1时气体的压强为p1;图线Ⅱ描述的是压强为p2的等压过程.取0 ℃为273 K,求:
(1)等容过程中,温度为0 ℃时气体的压强;
(2)等压过程中,温度为0 ℃时气体的体积.
答案 (1)eq \f(273p1,t1+273) (2)eq \f(273p1V1,p2t1+273)
解析 (1)在等容过程中,设0 ℃时气体压强为p0,根据查理定律有eq \f(p1,t1+273 K)=eq \f(p0,273 K),
解得p0=eq \f(273p1,t1+273)
(2)当压强为p2,温度为0 ℃时,设此时体积为V2,则根据理想气体状态方程有eq \f(p1V1,t1+273 K)=eq \f(p2V2,273 K)
解得V2=eq \f(273p1V1,p2t1+273).
9.(2021·广东卷·15(2))为方便抽取密封药瓶里的药液,护士一般先用注射器注入少量气体到药瓶里后再抽取药液,如图所示,某种药瓶的容积为0.9 mL,内装有0.5 mL的药液,瓶内气体压强为1.0×105 Pa,护士把注射器内横截面积为0.3 cm2、长度为0.4 cm、压强为1.0×105 Pa的气体注入药瓶,若瓶内外温度相同且保持不变,气体视为理想气体,求此时药瓶内气体的压强.
答案 1.3×105 Pa
解析 以注入后的所有气体为研究对象,由题意可知瓶内气体发生等温变化,设瓶内气体体积为V1,有V1=0.9 mL-0.5 mL=0.4 mL=0.4 cm3
注射器内气体体积为V2,
有V2=0.3×0.4 cm3=0.12 cm3
根据玻意耳定律有p0(V1+V2)=p1V1
代入数据解得p1=1.3×105 Pa.
10.(2021·全国乙卷·33(2))如图,一玻璃装置放在水平桌面上,竖直玻璃管A、B、C粗细均匀,A、B两管的上端封闭,C管上端开口,三管的下端在同一水平面内且相互连通.A、B两管的长度分别为l1=13.5 cm,l2=32 cm.将水银从C管缓慢注入,直至B、C两管内水银柱的高度差h=5 cm.已知外界大气压为p0=75 cmHg.求A、B两管内水银柱的高度差.
答案 1 cm
解析 设A、B两管的横截面积分别为S1、S2,注入水银后如图所示,A、B气柱分别减少了h1和h2,压强分别为p1和p2
则有:p0l1S1=p1(l1-h1)S1
p0l2S2=p2(l2-h2)S2
压强:p2=p0+ρgh
p1=p2+ρg(h2-h1)
代入数据解得Δh=h2-h1=1 cm.
11.(2023·广东深圳市调研)“手掌提杯”实验可反映大气压的存在.先将热水加入不计壁厚的玻璃杯中,杯子升温后将水倒掉,再迅速用手盖住杯口,待杯中密封气体缓慢冷却至室温,手掌竖直向上提起,杯子跟着手掌被提起而不脱落(杯内气体各处温度相等).
(1)杯口横截面积为S,手掌刚盖上时,杯内气体温度为T1,冷却后温度为T2,大气压强为p0,忽略杯内气体体积变化,则能提起的杯子最大重力G为多少?
(2)若杯口横截面积S=40 cm2,p0=1.00×105 Pa,冷却后杯内气体温度为17 ℃,杯内气体体积减为原来的eq \f(29,30),将杯子固定,需要用F=25 N竖直向上
的力才能将手掌和杯子分开(不计拉开过程中杯内气体体积变化的影响),则刚封闭时杯内气体温度约为多少摄氏度?
答案 (1)eq \f(T1-T2,T1)p0S (2)47 ℃
解析 (1)气体的体积不变,根据查理定律有
eq \f(p0,T1)=eq \f(p2,T2),得降温后杯内气体压强为p2=eq \f(T2,T1)p0
由杯子受力平衡可知杯子重力最大值为
G=(p0-p2)S=eq \f(T1-T2,T1)p0S.
(2)根据手受力平衡可知降温后杯内气体压强为
p3=p0-eq \f(F,S)=9.375×104 Pa
根据理想气体状态方程有eq \f(p0V0,T0)=eq \f(p3V3,T3)
其中T3=(273+17) K=290 K,V3=eq \f(29,30)V0
解得T0=320 K,则t0=47 ℃.分类
比较
晶体
非晶体
单晶体
多晶体
外形
有规则的几何形状
无确定的几何形状
无确定的几何外形
熔点
确定
确定
不确定
物理性质
各向异性
各向同性
各向同性
典型物质
石英、云母、明矾、食盐
各种金属
玻璃、橡胶、蜂蜡、松香、沥青
转化
晶体和非晶体在一定条件下可以相互转化
玻意耳定律
查理定律
盖—吕萨克定律
内容
一定质量的某种气体,在温度不变的情况下,压强与体积成反比
一定质量的某种气体,在体积不变的情况下,压强与热力学温度成正比
一定质量的某种气体,在压强不变的情况下,其体积与热力学温度成正比
表达式
p1V1=p2V2
eq \f(p1,T1)=eq \f(p2,T2)
拓展:Δp=eq \f(p1,T1)ΔT
eq \f(V1,T1)=eq \f(V2,T2)
拓展:ΔV=eq \f(V1,T1)ΔT
微观
解释
一定质量的某种理想气体,温度保持不变时,分子的平均动能不变.体积减小时,分子的数密度增大,气体的压强增大
一定质量的某种理想气体,体积保持不变时,分子的数密度保持不变,温度升高时,分子的平均动能增大,气体的压强增大
一定质量的某种理想气体,温度升高时,分子的平均动能增大.只有气体的体积同时增大,使分子的数密度减小,才能保持压强不变
图像
类别
特点(其中C为常量)
举例
p-V
pV=CT,即pV之积越大的等温线温度越高,线离原点越远
p-eq \f(1,V)
p=CTeq \f(1,V),斜率k=CT,即斜率越大,温度越高
p-T
p=eq \f(C,V)T,斜率k=eq \f(C,V),即斜率越大,体积越小
V-T
V=eq \f(C,p)T,斜率k=eq \f(C,p),即斜率越大,压强越小
备考2024届高考物理一轮复习讲义第十五章热学第2讲固体液体和气体考点4气体状态变化的图像问题: 这是一份备考2024届高考物理一轮复习讲义第十五章热学第2讲固体液体和气体考点4气体状态变化的图像问题,共3页。
备考2024届高考物理一轮复习强化训练第十五章热学第2讲固体液体和气体: 这是一份备考2024届高考物理一轮复习强化训练第十五章热学第2讲固体液体和气体,共2页。
备考2024届高考物理一轮复习分层练习第十五章热学第2讲固体液体和气体: 这是一份备考2024届高考物理一轮复习分层练习第十五章热学第2讲固体液体和气体,共6页。试卷主要包含了[新题型等内容,欢迎下载使用。

