2024高考物理大一轮复习讲义 第九章 第3讲 电容器 实验:观察电容器的充、放电现象 带电粒子在电场中的直线运动
展开
这是一份2024高考物理大一轮复习讲义 第九章 第3讲 电容器 实验:观察电容器的充、放电现象 带电粒子在电场中的直线运动,共19页。试卷主要包含了5L,5 A等内容,欢迎下载使用。
目标要求 1.了解电容器的充电、放电过程,会计算电容器充、放电电荷量.2.了解影响平行板电容器电容大小的因素,能利用公式判断平行板电容器电容的变化.3.利用动力学、功能观点分析带电粒子在电场中的直线运动.
考点一 实验:观察电容器的充、放电现象
1.实验原理
(1)电容器的充电过程
如图所示,当开关S接1时,电容器接通电源,在静电力的作用下自由电子从正极板经过电源向负极板移动,正极板因失去电子而带正电,负极板因获得电子而带负电.正、负极板带等量的正、负电荷.电荷在移动的过程中形成电流.
在充电开始时电流比较大(填“大”或“小”),以后随着极板上电荷的增多,电流逐渐减小(填“增大”或“减小”),当电容器两极板间电压等于电源电压时,电荷停止定向移动,电流I=0.
(2)电容器的放电过程
如图所示,当开关S接2时,相当于将电容器的两极板直接用导线连接起来,电容器正、负极板上电荷发生中和.在电子移动过程中,形成电流.
放电开始电流较大(填“大”或“小”),随着两极板上的电荷量逐渐减小,电路中的电流逐渐减小(填“增大”或“减小”),两极板间的电压也逐渐减小到零.
2.实验步骤
(1)按图连接好电路.
(2)把单刀双掷开关S打在上面,使触点1与触点2连通,观察电容器的充电现象,并将结果记录在表格中.
(3)将单刀双掷开关S打在下面,使触点3与触点2连通,观察电容器的放电现象,并将结果记录在表格中.
(4)记录好实验结果,关闭电源.
3.注意事项
(1)电流表要选用小量程的灵敏电流计.
(2)要选择大容量的电容器.
(3)实验要在干燥的环境中进行.
考向1 电容器充、放电现象的定性分析
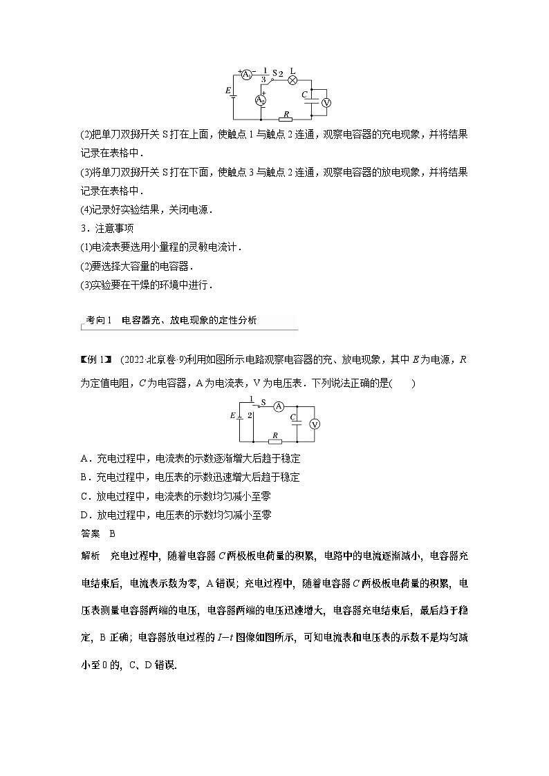
例1 (2022·北京卷·9)利用如图所示电路观察电容器的充、放电现象,其中E为电源,R为定值电阻,C为电容器,A为电流表,V为电压表.下列说法正确的是( )
A.充电过程中,电流表的示数逐渐增大后趋于稳定
B.充电过程中,电压表的示数迅速增大后趋于稳定
C.放电过程中,电流表的示数均匀减小至零
D.放电过程中,电压表的示数均匀减小至零
答案 B
解析 充电过程中,随着电容器C两极板电荷量的积累,电路中的电流逐渐减小,电容器充电结束后,电流表示数为零,A错误;充电过程中,随着电容器C两极板电荷量的积累,电压表测量电容器两端的电压,电容器两端的电压迅速增大,电容器充电结束后,最后趋于稳定,B正确;电容器放电过程的I-t图像如图所示,可知电流表和电压表的示数不是均匀减小至0的,C、D错误.
考向2 电容器充、放电现象的定量计算
例2 (2023·山东省实验中学模拟)电容器是一种重要的电学元件,在电工、电子技术中应用广泛.使用图甲所示电路观察电容器的充、放电过程.电路中的电流传感器与计算机相连,可以显示电路中电流随时间的变化关系.图甲中直流电源电动势E=8 V,实验前电容器不带电.先使S与“1”端相连给电容器充电,充电结束后,使S与“2”端相连,直至放电完毕.计算机记录的电流随时间变化的i-t曲线如图乙所示.
(1)乙图中阴影部分的面积S1________S2;(选填“>”“”“d,说明电子会一直向B板运动并在eq \f(T,2)之前就打在B板上,不会向A板运动,故D错误.
9.如图甲所示,实验器材主要有电源、理想电压表V、两个理想电流表A1和A2、被测电解电容器C、滑动变阻器R、两个开关S1和S2以及导线若干.
实验主要步骤如下:
①按图甲连接好电路.
②断开开关S2,闭合开关S1,让电池组给电容器充电,当电容器充满电后,读出并记录电压表的示数U,然后断开开关S1.
③断开开关S1后,闭合开关S2,每间隔5 s读取并记录一次电流表A2的电流值I2,直到电流消失.
④以放电电流I2为纵坐标,放电时间t为横坐标,在坐标纸上作出I2-t图像.
(1)在电容器的充电过程中,电容器两极板上的电荷量逐渐____________(选填“增大”或“减小”),电流表A1的示数逐渐____________(选填“增大”或“减小”).
(2)由I2-t图像可知,充电结束时电容器储存的电荷量Q=________ C.(结果保留2位有效数字)
(3)若步骤②中电压表的示数U=2.95 V,则滑动变阻器接入电路部分的阻值R=________ Ω.(结果保留2位有效数字)
(4)类比直线运动中由v-t图像求位移的方法,当电容为C的电容器两板间电压为U时,电容器所储存的电能Ep=________(请用带有U、C的表达式表示).
答案 (1)增大 减小 (2)3.3×10-3 (3)9.8×103 (4)eq \f(1,2)CU2
解析 (1)在电容器的充电过程中,电容器两极板上的电荷量逐渐增大;随着时间的推移充电电流越来越小,即电流表A1的示数逐渐减小.
(2)根据q=It可得图像与横轴所围的面积表示电荷量,每一个小格表示电荷量为q=25×10-6×5 C=1.25×10-4 C,可知电容器储存的电荷量为Q=26×1.25×10-4 C≈3.3×10-3 C.
(3)电压表的示数U=2.95 V,根据图像可知放电最大电流为300 μA,可知滑动变阻器接入电路部分的阻值为R=eq \f(U,I)≈9.8×103 Ω.
(4)电容器所储存的电能Ep=eq \f(1,2)QU=eq \f(1,2)CU2.
10.在光滑绝缘的水平面上,长为2L的绝缘轻质细杆的两端各连接一个质量均为m的带电小球A和B(均可视为质点)组成一个带电系统,球A所带的电荷量为+2q,球B所带的电荷量为-3q.现让A处于如图所示的有界匀强电场区域MNQP内,已知虚线MN位于细杆的中垂线,MN和PQ的距离为4L,匀强电场的电场强度大小为E、方向水平向右.释放带电系统,让A、B从静止开始运动,不考虑其他因素的影响.求:
(1)释放带电系统的瞬间,两小球加速度的大小;
(2)带电系统从开始运动到速度第一次为零所需的时间;
(3)带电系统运动过程中,B球电势能增加的最大值.
答案 (1)eq \f(Eq,m) (2)3eq \r(\f(2mL,Eq)) (3)6EqL
解析 (1)对整体应用牛顿第二定律有E·2q=2ma,得出两小球加速度大小为a=eq \f(Eq,m)
(2)系统向右加速运动阶段L=eq \f(1,2)at12
解得t1=eq \r(\f(2mL,Eq))
此时B球刚刚进入MN,带电系统的速度v=at1
假设小球A不会出电场区域,带电系统向右减速运动阶段有-3Eq+2Eq=2ma′,加速度a′=-eq \f(Eq,2m)
减速运动时间t2=eq \f(0-v,a′)=2eq \r(\f(2mL,Eq))
减速运动的距离L′=eq \f(0-v2,2a′)=2L,可知小球A恰好运动到PQ边界时速度减为零,假设成立.所以带电系统从开始运动到速度第一次为零所需的时间t=t1+t2=3eq \r(\f(2mL,Eq))
(3)B球在电场中向右运动的最大距离x=2L
进而求出B球电势能增加的最大值ΔEp=-W电=6EqL.
11.如图甲所示,一带正电的小球用绝缘细线悬挂在竖直向上的、范围足够大的匀强电场中,某时刻剪断细线,小球开始向下运动,通过传感器得到小球的加速度随下行速度变化的图像如图乙所示.已知小球质量为m,重力加速度为g,空气阻力不能忽略.下列说法正确的是( )
A.小球运动的速度一直增大
B.小球先做匀加速运动后做匀速运动
C.小球刚开始运动时的加速度大小a0=g
D.小球运动过程中受到的空气阻力与速度大小成正比
答案 D
解析 小球速度增大到v0后,加速度变为0,速度不再增大,故A错误;小球在加速过程中,加速度随速度变化,不是匀变速运动,故B错误;由a-v图像可得,a=kv+a0,由牛顿第二定律可得mg-qE-Ff=ma,可解出加速度为a=-eq \f(Ff,m)+g-eq \f(qE,m),联立可知a0=g-eq \f(qE,m),还可知-eq \f(Ff,m)=kv,即Ff=-kmv,故C错误,D正确.
相关试卷
这是一份第41讲 观察电容器的充、放电现象(讲义)(解析版)—高中物理,共12页。
这是一份新高考物理一轮复习讲义第8章 静电场 实验十 观察电容器的充、放电现象 (含解析),文件包含人教版物理九年级全册同步精品讲义153串联和并联原卷版doc、人教版物理九年级全册同步精品讲义153串联和并联教师版doc等2份试卷配套教学资源,其中试卷共35页, 欢迎下载使用。
这是一份2024届高考物理新一轮复习专题强化试卷:第九章 第3练 电容器 实验:观察电容器的充、放电现象 带电粒子在电场中的直线运动,共5页。

