


2022-2023学年陕西省商洛市洛南县四年级数学第二学期期末复习检测试题含解析
展开
这是一份2022-2023学年陕西省商洛市洛南县四年级数学第二学期期末复习检测试题含解析,共11页。试卷主要包含了认真计算,我会判断,精挑细选,快乐填空,作图题,解决问题等内容,欢迎下载使用。
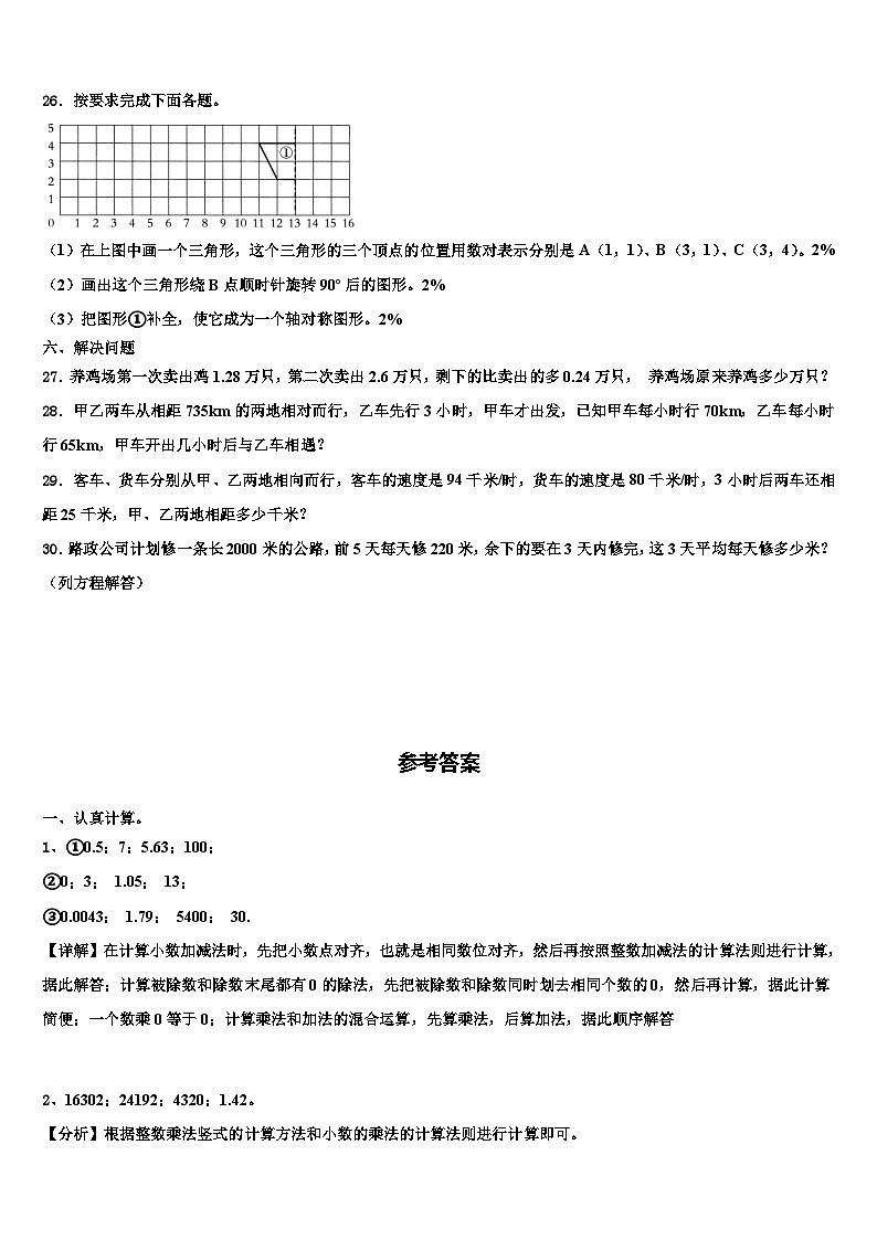
2022-2023学年陕西省商洛市洛南县四年级数学第二学期期末复习检测试题一、认真计算。1.口算. ①1.3-0.8= 630÷90= 6-0.37= 100+100×0=②60×0= 2.73+0.27= 0.75+0.3= 5×2+3=③4.3÷1000= 0.69+1.1= 300×18= 6+6×4= 2.用竖式计算。 209×78 576×42 270×16 4.7-3.28 3.能简算的要简算。 二、我会判断。(对的画√,错的画×)4.等式两边都加上同一个数,等式仍然成立。(____)5.468×99+468=468×(99+1)_____.6.如果a÷b=3……1,那么b×3=a+1. (______)7.。(____)8.长方形和正方形都是平行四边形.______.三、精挑细选。(把正确答案的序号填在括号里)9.公共汽车上原有48人,下去a人,又上来b人,现在车上有( )人.A.48-a-b B.48+a-b C.48-a+b D.48+a+b10.黄霏霏所在班级学生的平均身高是145cm,黄霏霏的身高是( ).A.一定是145cm B.一定比145cm矮 C.可能比145cm高,也可能比145cm矮,还可能等于145cm11.12乘235除以5的商,积是多少?列式为( ).A.12×(235÷5) B.12×235÷5 C.235×12÷512.4(x+3)=4x+3这样计算,结果比原来( )。A.少12 B.少4 C.少913.笼子里用若干只鸡和兔,上面数有40个头,下面数有100只脚。下面说法正确的是( )A.笼子里有10只兔 B.笼子里有10只鸡C.笼子里有20只兔 D.笼子里有20只鸡四、快乐填空。14.两根小棒分别长4厘米和8厘米,再有一根至少长(__________)厘米的小棒就能围成一个三角形了.(小棒长度均为整厘米)15.根据18×24=432,直接写出下面各题的积。 180×240=________ 180×12=________ 36×120=________16.0.7里面有_____个0.1;0.29里面有_____个0.1.17.如下图,要把1.1、1.2、1.3、1.4、1.5、1.6六个数填入圆中,使每条边上的三个数之和都相等。笑笑已经填了三个,那么A处应填(________)。18.有四根小棒,长分别是2厘米、3厘米、5厘米和7厘米,选择三根围成了一个三角形,围成的三角形的周长是(_______).19.李明计算时粗心大意把45×(□+2)错算成了45×□+2了,所得结果与准确结果相差(________)。20.4kg20g=(____)kg 7.25km=(____)km(____)m21.某城市有人口782600人,把横线上的数改写成以“万”,为单位的数是_____万,保留一位小数约是_____万.22.改写成小数是( ),读作( )。这个小数的小数点右边第二位是( )位,它的计数单位是( ),表示( )。23.一个长方形的长是60厘米,宽是a厘米,这个长方形的面积是________平方厘米。五、作图题。24.涂一涂。0.3 0.4725.分别画出从前面、右面、上面观察左侧物体时看到的形状。26.按要求完成下面各题。(1)在上图中画一个三角形,这个三角形的三个顶点的位置用数对表示分别是A(1,1)、B(3,1)、C(3,4)。2%(2)画出这个三角形绕B点顺时针旋转90º后的图形。2%(3)把图形①补全,使它成为一个轴对称图形。2%六、解决问题27.养鸡场第一次卖出鸡1.28万只,第二次卖出2.6万只,剩下的比卖出的多0.24万只, 养鸡场原来养鸡多少万只?28.甲乙两车从相距735km的两地相对而行,乙车先行3小时,甲车才出发,已知甲车每小时行70km,乙车每小时行65km,甲车开出几小时后与乙车相遇?29.客车、货车分别从甲、乙两地相向而行,客车的速度是94千米/时,货车的速度是80千米/时,3小时后两车还相距25千米,甲、乙两地相距多少千米?30.路政公司计划修一条长2000米的公路,前5天每天修220米,余下的要在3天内修完,这3天平均每天修多少米?(列方程解答)
参考答案 一、认真计算。1、①0.5;7;5.63;100;②0;3; 1.05; 13;③0.0043; 1.79; 5400; 30.【详解】在计算小数加减法时,先把小数点对齐,也就是相同数位对齐,然后再按照整数加减法的计算法则进行计算,据此解答;计算被除数和除数末尾都有0的除法,先把被除数和除数同时划去相同个数的0,然后再计算,据此计算简便;一个数乘0等于0;计算乘法和加法的混合运算,先算乘法,后算加法,据此顺序解答 2、16302;24192;4320;1.42。【分析】根据整数乘法竖式的计算方法和小数的乘法的计算法则进行计算即可。【详解】209×78=16302 576×42=24192 270×16=4320 4.7-3.28=1.42 故答案为:16302;24192;4320;1.42。 运用小数乘除法的计算法则进行计算,正确确定小数的位数。 3、100;3800;34930;48000;388;150000【分析】(1)运用减法的性质进行计算;(2)运用乘法交换律进行计算;(3)运用乘法分配律进行计算;(4)运用乘法分配律进行计算;(5)先算除法再算加法;(6)运用乘法结合律进行计算。【详解】258-58-26-74=(258-58)-(26+74)=200-100=10025×38×4=25×4×38=100×38=380035×998=35×(1000-2)=35×1000-35×2=35000-70=34930480×84+160×48=160×3×84+160×48=160×(3×84+48)=160×300=480002392÷8+267÷3=299+89=388125×(8+40)×25=125×48×25=125×8×6×25=(125×8)×(6×25)=1000×150=150000 二、我会判断。(对的画√,错的画×)4、【解析】略5、√【分析】468×99+468,可以转化为:468×(99+1),再运用乘法分配律进行简算.【详解】468×99+468,=468×(99+1)=468×100,=1.故答案为√.6、×【详解】商×除数+余数=被除数,b×3+1=a,b×3=a-1.7、×【分析】根据减法的运算性质和加法交换律进行简算,计算出结果,再进行判断即可。【详解】255-(75+155)=255-155-75=100-75=2525≠335所以,255-(75+155)=255-75+155=180+155=335判断错误。故答案为:× 完成本题要注意分析式中数据的特点,然后做出正确判断。8、√【解析】长方形是特殊的平行四边形,正方形是特殊的长方形,也是特殊的平行四边形.故答案为√. 三、精挑细选。(把正确答案的序号填在括号里)9、C【解析】略10、C【详解】平均数表示一组数据的平均水平,某个同学的身高可能等于平均数,也可能大于或小于平均数.11、A【分析】四则运算分为两级。加法、减法叫做第一级运算,乘法、除法叫做第二级运算。(1)在一个没有括号的算式里,如果只含同一级运算,按照从左往右的顺序依次计算;如果含有两级运算,要先算第二级运算(乘除法),再算第一级运算(加减法)。(2)在一个有括号的算式里,要先算小括号里的,再算中括号里的,最后算括号外的。【详解】最后是求积,要想改变运算顺序必须加小括号:12×(235÷5)。故答案为:A 本题考察了四则混合运算顺序,注意小括号的运用。12、C【分析】用4(x+3)减去4x+3,先去掉括号,再进行计算即可。【详解】4(x+3)-4x+3=4x+12-4x-3=9故答案为:C 本题考查了含有字母式子的加减,解答本题的关键是掌握去括号法则和化简含有字母式子的方法。13、A【解析】略 四、快乐填空。14、5【详解】略15、43200 2160 4320 【分析】根据积的变化规律,两数相乘,一个因数扩大m倍,另一个因数扩大n倍,积扩大m×n倍,据此解答即可。【详解】180×240=43200;180×12=2160;36×120=4320。故答案为:43200;2160;4320。 根据积的变化规律,一个因数不变,另一个因数扩大或缩小几倍(0除外),积也扩大或缩小相同的倍数;如果两个因数扩大相同的倍数(0除外),积扩大的倍数就等于两个因数扩大倍数的乘积;两个因数都缩小相同的倍数(0除外),积缩小的倍数等于两个因数缩小倍数的乘积;由此解答。16、7 29 【解析】略17、1.2【分析】如图:因为每条边上的三个数之和相等,所以1.3+A+C=1.1+1.4+ C,由等式性质,两边同时减去(1.3+C),即可得解。【详解】由分析可得:故A=1.2。 考查了小数的加减法灵活运用以及等式的性质。18、15厘米【详解】略19、88【分析】把45×(□+2)运用乘法分配律化简,然后减去45×□+2就可以求出他得到的结果与正确的结果相差多少。【详解】45×(□+2)-(45×□+2)=45×□+45×2-45×□-2=90-2=88故答案为:88。 本题无法算出两个算式的结果,就从算式入手,求出算式的差就是两算式结果的差。20、4.02 7 250 【解析】略21、78.26 78.1 【详解】把782600改写成以“万”作单位的数:从个位起数出四位,点上小数点,去掉末尾的0,同时添上一个“万”字;再运用四舍五入的方法求出近似数即可.故答案为:78.26;78.1.22、0.023 零点零二三 百分 0.01 2个0.01【解析】略23、60a【分析】根据长方形的面积公式=长×宽,直接代入数据求得答案即可。【详解】60×a=60a(平方厘米) 此题考查用字母表示数,掌握长方形的面积计算方法是解决问题的关键。 五、作图题。24、 【分析】左边一幅图是把“1”平均分成10份,一份代表0.1;右边把“1”平均分成100份,一份是0.01。【详解】因为0.3表示3个0.1,所以涂3格;0.47表示47个0.01,所以涂47格。如图: 0.3 0.47 本题考查小数的意义,关键在于理解把“1”平均分成10份,一份代表0.1,零点几就代表几个0.1,就要涂几份;把“1”平均分成100份,一份代表0.01零点零几就代表几个0.01,就要涂几份。25、【详解】略26、【详解】[分析] 1.根据竖排是列,横排是行,找出对应的点。2.根据平移和旋转的特点,平移是改变物体的位置,形状大小不变,旋转是改变方向,画出图形。3.根据对折之后两边能完全重合,画出图形的另一半。 六、解决问题27、8万只【解析】题意可知,养鸡场养的鸡卖了两次,剩下一部分,剩下的比卖出的多0.24万只,因此要先求出两次卖出的只数,然后求出剩下的只数,最后用卖出的只数+剩下的只数=原来养鸡总只数.【详解】1.28+2.6=3.88(万只)3.88+0.24=4.12(万只)3.88+4.12=8(万只)答:养鸡场原来养鸡8万只.28、4小时【分析】乙车每小时行65km,则乙车行驶3小时共行驶了65×3km,此时甲乙两车相距735-65×3km。甲车每小时行70km,乙车每小时行65km,则甲车开出(735-65×3)÷(70+65)小时后与乙车相遇。【详解】(735-65×3)÷(70+65)=(735-195)÷135=540÷135=4(小时)答:甲车开出4小时后与乙车相遇。 明确乙车行驶3小时后,甲乙两车相距540km是解决本题的关键。29、547千米【分析】因为客车与货车是相向而行,3小时后两车相距25千米,所以客车行驶的距离+货车行驶的距离+两车间的距离=甲、乙两地间的距离,据此代入数据解题即可。【详解】94×3+80×3+25=(94+80)×3+25=174×3+25=522+25=547(千米)答:甲、乙两地相距547千米。 本题属于行程问题中的相遇问题,学生需要掌握此类题型的解题方法。路程与速度、时间的数量关系:路程=速度×时间。30、300米【分析】根据题意,可得到等量关系式:前5天修路的长度+后3天修路的长度=2000米,由此可设后3天平均每天修x米,把未知数代入等量关系式进行解答即可。【详解】解:设这3天平均每天修x米。5×220+3x=2000 1100+3x=20003x=900x=300 答:这3天平均每天修300米。 本题考查列方程解决实际问题,解答此题的关键是找准等量关系式,然后再列方程解答即可。
相关试卷
这是一份2022-2023学年陕西省商洛市洛南县西街小学数学五年级第二学期期末教学质量检测模拟试题含解析,共6页。试卷主要包含了认真填一填,是非辨一辨,细心选一选,用心算一算,操作与思考,解决问题等内容,欢迎下载使用。
这是一份2022-2023学年陕西省商洛市洛南县数学五年级第二学期期末达标检测试题含解析,共6页。试卷主要包含了选择题,填空题,计算题,按要求画图,解答题等内容,欢迎下载使用。
这是一份陕西省商洛市洛南县西街小学2022-2023学年数学四年级第二学期期末质量跟踪监视试题含解析,共8页。试卷主要包含了用心思考,我会选,认真辨析,我会判,仔细观察,我会填,认真细致,我会算,动手操作,我能行,生活问题,我会解等内容,欢迎下载使用。
