- 2022淮安高二下学期期末数学试题含解析 试卷 0 次下载
- 2022淮安高二下学期期末地理试题含解析 试卷 0 次下载
- 2022淮安高二下学期期末生物试题含解析 试卷 0 次下载
2022淮安高二下学期期末化学试题含解析
展开江苏省淮安市2021-2022学年高二下学期期末调研测试
化学试题
注意事项 考生在答题前请认真阅读本注意事项及各题答题要求。 1.本试卷共7页。本次考试满分为100分,考试时间为75分钟。考试结束后,请将答题纸(卡)收回。 2.答题前,请您务必将自己的姓名、考试号等用书写黑色字迹的0.5毫米签字笔填写在答题纸(卡)上。 3.请认真核对答题纸(卡)表头规定填写或填涂的项目是否正确。 4.作答非选择题必须用黑色字迹的0.5毫米的签字笔写在答题纸(卡)上的指定位置。在其他位置作答一律无效。作答选择题必须用2B铅笔把答题纸(卡)上对应题目的答案标号涂黑。如需改动,请用橡皮擦干净后,再选涂其他答案。 |
可能用到的相对原子质量:H 1 N 14 O 16 S 32 Mn 55 Fe 56 Ba 137
一、单项选择题:本题包括13小题,每小题3分,共计39分。每小题只有一个选项最符合题意。
1. 航天飞船一般使用的燃料是肼类等常温燃料,肼类燃料泛指肼、甲基肼和偏二甲肼等。点燃肼燃烧的化学方程式为,下列说法正确的是
A. 反应中作还原剂 B. 该反应属于置换反应
C. 发生还原反应 D. 燃烧时吸收大量的热
2. 侯氏制碱法主要反应之一为。下列说法正确的是
A. 与能形成分子间氢键 B. 中只含离子键
C. 与具有相同的电子层结构 D. 的球棍模型:
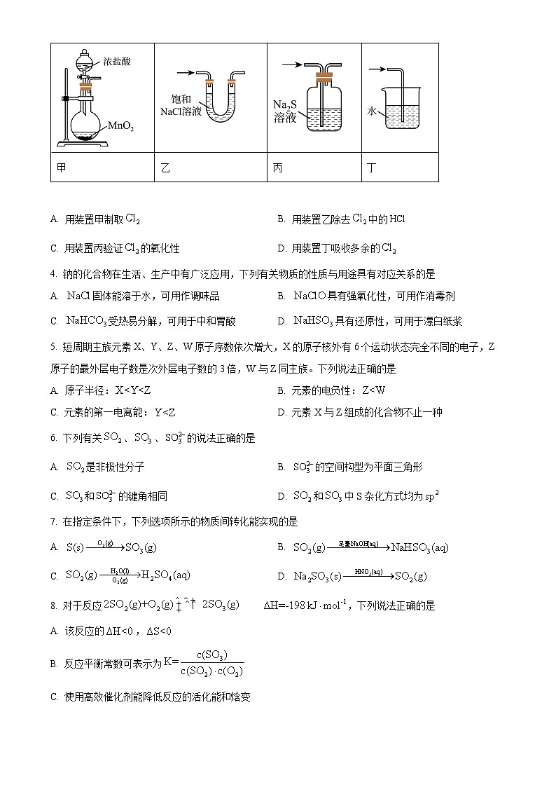
3. 下列关于制取、净化、性质及尾气吸收的实验原理与装置能达到实验目的的是
甲 | 乙 | 丙 | 丁 |
A. 用装置甲制取 B. 用装置乙除去中的HCl
C. 用装置丙验证的氧化性 D. 用装置丁吸收多余的
4. 钠的化合物在生活、生产中有广泛应用,下列有关物质的性质与用途具有对应关系的是
A. 固体能溶于水,可用作调味品 B. 具有强氧化性,可用作消毒剂
C. 受热易分解,可用于中和胃酸 D. 具有还原性,可用于漂白纸浆
5. 短周期主族元素X、Y、Z、W原子序数依次增大,X的原子核外有6个运动状态完全不同的电子,Z原子的最外层电子数是次外层电子数的3倍,W与Z同主族。下列说法正确的是
A. 原子半径: B. 元素的电负性:
C. 元素的第一电离能: D. 元素X与Z组成的化合物不止一种
6. 下列有关、、的说法正确的是
A. 是非极性分子 B. 的空间构型为平面三角形
C. 和的键角相同 D. 和中S杂化方式均为
7. 在指定条件下,下列选项所示的物质间转化能实现的是
A. B.
C. D.
8. 对于反应 ,下列说法正确的是
A. 该反应的,
B. 反应平衡常数可表示为
C. 使用高效催化剂能降低反应的活化能和焓变
D. 将部分分离出来,转化率和均增大
9. 通过下列实验以印刷线路板碱性蚀刻废液(主要成分为)为原料制备CuCl。下列说法正确的是
A. 铜元素位于周期表中d区
B. 中配位原子是N
C. “还原”时离子方程式为
D. CuCl晶胞如图所示,与等距离且最近有2个
10. 电池系统,该电池具有同时合成氨和对外供电的功能,其工作原理如图所示。下列说法中不正确的是
A. 电池工作过程中,正极区溶液pH增大
B. 电池的总反应式为
C. Zn/ZnO电极反应为
D. 当电路中转移5mol电子时,理论上可获得
11. 化合物Y是合成抗阿尔茨海默病药物的中间体,可由下列反应制得。
下列有关X、Y的说法错误的是
A. 1molX分子中含3mol碳氧σ键
B. X能与发生取代反应
C. Y与足量的加成产物中含3个手性碳原子
D. X和Y可用溴的溶液鉴别
12. 室温下,通过下列实验探究溶液的性质。
实验1:用pH计测定溶液的pH,测得pH约为10.3
实验2:向溶液中通入,溶液pH从10.3下降到约为9
实验3:向5mL溶液中滴加等体积等浓度的盐酸,无气泡产生
实验4:向溶液中滴加过量饱和石灰水,产生白色沉淀
下列说法正确的是
A. 实验1中溶液呈碱性的原因:
B. 实验2反应过程中:
C. 实验3滴加过程中:
D. 实验4静置后的上层清液中:
13. 草酸二甲酯[]催化加氢制乙二醇的反应体系中,发生的反应为
反应Ⅰ:
反应Ⅱ:
压强一定的条件下,将、按一定比例、流速通过装有催化剂的反应管,测得的转化率及、的选择性[]与温度的关系如图所示。下列说法错误的是
A. 曲线C表示的选择性随温度变化
B. 190~198℃范围内升高温度,的平衡转化率减小
C. 190~198℃范围内升高温度,不变
D. 192℃时,其他条件一定时加快气体的流速,的转化率降低
二、非选择题:共4题,共61分。
14. 聚合硫酸铁[,Fe为+3价]是高效水处理剂。实验室用某冶金厂的废渣(主要成分为、和少量)制备聚合硫酸铁的流程如下:
请回答下列问题:
(1)基态核外电子排布式为_______,“酸浸”时与稀硫酸反应的化学方程式为_______。
(2)“还原”后,检验溶液中是否还存在的试剂是_______。
(3)不同金属离子生成氢氧化物开始沉淀和完全沉淀时的pH如下表所示:
金属阳离子 | |||
开始沉淀时的pH | 6.5 | 1.5 | 3.3 |
完全沉淀时的pH | 9.7 | 3.2 | 5.2 |
①沉铝时应控制溶液pH的范围是_______。
②写出沉铝时反应的离子方程式:_______。
(4)聚合硫酸铁[]的组成可通过下列实验测定:
①称取一定质量的聚合硫酸铁溶于稀盐酸中,向所得溶液中滴加溶液至沉淀完全,过滤、洗涤、干燥至恒重,得到白色固体23.30g;
②另称取与①等质量的聚合硫酸铁溶于稀硫酸中,加入足量铜粉,充分反应后过滤、洗涤,将滤液和洗液合并,用0.500mol/L的溶液滴定至终点,消耗溶液32.00mL。该步反应为:。
通过计算确定该聚合硫酸铁的化学式_______(请写出计算过程)。
15. 化合物G具有镇咳祛痰的作用,其合成路线如下:
请回答下列问题:
(1)B→C经历两步反应,第①步反应类型为_______,第②步是取代反应。
(2)有机物D中含氧官能团的名称为_______和_______。
(3)E分子式为,其结构简式为_______。
(4)G的一种同分异构体同时满足下列条件,写出该同分异构体的结构简式:_______。
①遇溶液发生显色反应;
②1mol该有机物与足量溶液反应生成;
③分子中不同化学环境的氢原子个数比是。
(5)已知:。根据已有知识并结合相关信息写出以 和为原料制备的合成路线流程图(合成路线流程图示例见本题题干)。________
16. FeS是一种黑色固体,常用作固体润滑剂、废水处理剂等。实验室以硫酸亚铁铵[]和硫代乙酰胺()为主要原料,合成纳米FeS。
(1)合成纳米FeS的装置如图所示,加入药品前须检查装置气密性,操作方法是_______。
(2)将少量的硫酸亚铁铵溶液与硫代乙酰胺混合,加入到三颈烧瓶中。70℃时用NaOH调节混合液pH约为9,有黑色沉淀和能使湿润红色石蕊试纸变蓝的气体产生,同时生成一种醋酸盐,反应的离子方程式为_______,的作用是_______,为提高浸出率可采取的方法是_______。
(3)该方法得到的产品中常混有少量杂质。有研究表明,在混合液中添加少量柠檬酸钠( )可降低溶液中,抑制杂质的形成。加入柠檬酸钠能降低的原因是_______。
(4)实验所用硫酸亚铁铵[]可用铁粉为原料制备,已知硫酸亚铁铵是浅绿色晶体,易溶于水,不溶于乙醇。请补充完整实验室制取硫酸亚铁铵晶体实验过程:取5.6g充分洗净的铁粉,_______,向所得溶液中加入晶体,_______,低温烘干,得硫酸亚铁铵晶体。(必须使用的试剂:溶液、无水乙醇)
17. 循环利用的绿色碳科学对于减少二氧化碳排放、减轻温室效应和减少对化石燃料的使用依赖具有十分突出的意义。
(1)催化转化:和在催化剂Cu的表面进行转化生成,该反应方程式为_______。
(2)催化重整:
①和催化重整,其过程中主要发生下列反应:
反应①
反应②
则反应的_______(用字母a、b表示)。
②用和催化合成甲醇()一直是利用二氧化碳的核心技术。将一定量的与通入某密闭容器中合成甲醇,在催化剂作用下发生下述反应:
反应Ⅰ:
反应Ⅱ:
催化反应相同时间,测得不同温度下的产率如图1所示。250℃后随着温度升高,的产率减小,可能原因是_______。
(3)利用太阳能光解水,制备的用于还原合成有机物,可实现资源的再利用。将半导体光催化剂浸入水或电解质溶液中,光照时可在其表面得到产物。
①图2为半导体光催化剂在水中发生光催化反应的原理示意图。则光解水能量转化形式为_______。
②若将该催化剂置于溶液中,足够长时间后溶液中主要存在的阴离子是_______。
(4)电化学制。图3表示以KOH溶液作电解质溶液进行电解示意图,在Cu电极上可以转化为,该电极反应式为_______,电解一段时间后,阳极区KOH溶液的物质的量浓度减小,其原因是_______。
江苏省淮安市2022-2023学年高二下学期期末考试化学试题(含解析): 这是一份江苏省淮安市2022-2023学年高二下学期期末考试化学试题(含解析),共28页。试卷主要包含了 CO2可催化加氢制取CH4等内容,欢迎下载使用。
2022绍兴高二下学期期末化学试题含解析: 这是一份2022绍兴高二下学期期末化学试题含解析,文件包含浙江省绍兴市2021-2022学年高二下学期期末考试化学试题含解析docx、浙江省绍兴市2021-2022学年高二下学期期末考试化学试题无答案docx等2份试卷配套教学资源,其中试卷共40页, 欢迎下载使用。
2021-2022学年江苏省淮安市淮安区高二下学期期中调研测试化学试题含解析: 这是一份2021-2022学年江苏省淮安市淮安区高二下学期期中调研测试化学试题含解析,共16页。试卷主要包含了单项选择题,非选择题等内容,欢迎下载使用。

