内蒙古呼和浩特市敬业学校八年级下册精品期末物理模拟试卷(含详细解析)
展开
这是一份内蒙古呼和浩特市敬业学校八年级下册精品期末物理模拟试卷(含详细解析),共14页。试卷主要包含了选择题,填空题,作图,计算题等内容,欢迎下载使用。
内蒙古呼和浩特市敬业学校八年级(下)期末物理精品模拟试卷
参考答案与试题解析
一、选择题
1.(3分)(2013•藤县一模)下列的估测,最接近实际的是( )
A.
一位普通中学生的质量约为50kg
B.
一位普通中学生的身高约为80cm
C.
一袋方便面的质量约为0.5g
D.
物理课本的长度约为2.6m
考点:
质量的估测.
专题:
应用题;估算法.
分析:
估测是一种科学的近似计算,它不仅是一种常用的解题方法和思维方法,而且是一种重要的科学研究方法,在生产和生活中也有着重要作用.
根据对质量和长度的单位的掌握,结合对常见物体的估测能力即可得出答案.
解答:
解:A、一位普通中学生的质量约为50kg,符合实际;
B、中学生的身高大约1.50m左右,B选项很显然不符合事实;
C、一袋普通方便面的质量约为100g,该选项显然不符合实际;
D、物理课本长约为26cm,即0.26m,此选项不符合实际;
故选A.
点评:
估测法是利用物理概念、规律、物理常数和常识对物理量的数值、数量级进行快速计算以及对取值范围合理估测的方法.
2.(3分)(2012•相城区模拟)如图所示的几种杠杆类工具,在使用时属于省力杠杆的是( )
A.
用鱼杆钓鱼
B.
用羊角锤拔钉子
C.
用筷子夹取食物
D.
用笤帚扫地
考点:
杠杆的分类.
分析:
本题主要考查对杠杆分类方法的了解.动力臂大于阻力臂的杠杆为省力杠杆.
解答:
解:由图可知钓鱼竿、夹取食物的筷子、扫地的笤帚的动力臂都小于阻力臂,属于费力杠杆,所以选项A、C、D都不能选.
故选B.
点评:
本题的解题关键是通过观察实物,体会支点的位置,从而进一步判断出动力臂与阻力臂的长度关系.
3.(3分)(2008•湛江)学校升国旗的旗杆顶上有一个滑轮,升旗时往下拉动绳子,国旗就会上升.对这滑轮的说法,正确的是( )
A.
这是一个动滑轮,可省力
B.
这是一个定滑轮,可省力
C.
这是一个动滑轮,可改变力的方向
D.
这是一个定滑轮,可改变力的方向
考点:
定滑轮及其工作特点.
分析:
解决此题要知道:
滑轮轮轴固定的是定滑轮,定滑轮实质是等臂杠杆,不省力也不费力,但可以改变作用力方向.
解答:
解:因为滑轮的轮轴固定在旗杆上,所以该滑轮是个定滑轮,使用定滑轮的优点是可以改变拉力的方向;
故选D.
点评:
解决此类问题要结合定滑轮的特点进行分析解答.
4.(3分)关于g=9.8N/kg,表示的意义是( )
A.
1kg=9.8N
B.
质量是9.8kg的物体重1N
C.
物体受到的重力是它的质量的9.8倍
D.
质量是1kg的物体重9.8N
考点:
重力.
专题:
重力、弹力、摩擦力.
分析:
根据重力与物体质量的关系可以知道g的物理意义.
解答:
解:物体的重力与质量成正比,由G=mg可得g=;
g=9.8N/kg,其意义是:质量是1kg的物体所受的重力是9.8N.
故选D.
点评:
重力和质量是两个不同的物理量,不能混淆;g的意义体现了重力与质量间的关系.
5.(3分)月球对其表面物体的引力只有地球对地面物体引力的六分之一,设想我们乘宇宙飞船到达月球后,下列说法中正确的是( )
A.
地球上质量为6kg的物体,在月球上只有1kg
B.
在地球上重为600N的人,在月球上重为100N
C.
一个金属球在月球上的密度仅为它的地球上的六分之一
D.
一根轻弹簧,在地球表面将它拉长1cm需要6N的拉力,在月球上只需要1N的拉力
考点:
质量及其特性;密度及其特性;重力.
专题:
归纳猜想题.
分析:
A、根据质量是物质的一种属性来判断即可;
B、人受到的重力与人的质量以及g有关,在月球上,g变化了,根据变化的多少即可判定B是否正确;
C、根据密度是物质的属性来判断即可;
D、根据拉力与重力无关即可判断是否正确.
解答:
解:A、地球上6kg的物体到达月球后,质量只有1kg,不对,因为质量不随位置的变化而变化.
B、因为月球对其表面的物体的引力只有地球的六分之一,所以,地球上600N重的人到达月球后,重量变为100N,正确.
C、密度是物质的属性,与材料、温度等因素有关,与它所处于的位置无关;故C错误.
D、弹簧的弹力只与弹簧本身有关,与拉动时的环境无关;即拉力大小与重力无关,故D错误.
故选B.
点评:
质量是物质的一种属性,不随位置的变化而变化.弹簧的弹力也跟位置无关,地球的引力和月球的引力是不同的.
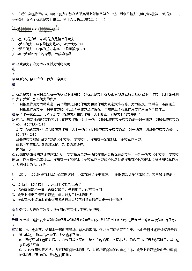
6.(3分)如图所示,a、b两个测力计放在水平桌面上并相互勾在一起,用水平拉力F1和F2分别拉a、b的拉环,F1=F2=6N.若两个弹簧测力计静止,则下列分析正确的是( )
A.
a对b的拉力和b对a的拉力是相互作用力
B.
a受平衡力,b对a的拉力是6N,a的示数为6N
C.
b受平衡力,a对b的拉力是6N,b的示数为12N
D.
a和b受到的合力均为零,示数均为零
考点:
弹簧测力计在力的相互性方面的应用.
专题:
错解分析题;重力、弹力、摩擦力.
分析:
弹簧测力计使用时总是在平衡状态下使用的,即弹簧测力计在静止或匀速直线运动状态下工作的,此时弹簧测力计受到一对平衡力的作用.
一对相互作用力的特点是:两个物体之间的作用力和反作用力总是大小相等,方向相反,作用在一条直线上;
一对相互作用力与一对平衡力的不同是:平衡力是作用在一个物体上;相互作用力作用在两个物体上.
解答:
解:水平桌面上a、b两个测力计在拉力F1和F2作用下处于静止,则测力计受力平衡;
所以,测力计a在拉力F1和b对a的拉力作用下处于平衡;则b对a的拉力与拉力F1是一对平衡力,则b对a的拉力为6N,a的示数为6N;
测力计b在拉力F2和a对b的拉力作用下处于平衡;则a对b的拉力与拉力F2是一对平衡力,则a对b的拉力为6N,b的示数为6N;
a对b的拉力和b对a的拉力是大小相等,方向相反,作用在一条直线上,是相互作用力.
由此分析可知A、B选项正确,C、D选项错误.
故选A、B.
点评:
此题根据弹簧测力计的原理分析,要学会用二力平衡的知识来分析弹簧测力计.一对平衡力大小相等,方向相反,作用在一条直线上,作用在一个物体上;与相互作用力的不同之处是作用在不同物体上;会利用相互作用力判断力的大小关系.
7.(3分)(2010•毕节地区)妈妈做饭时,小军在旁边仔细观察.于是联想到许多物理知识,其中错误的是( )
A.
泼水时,盆留在手中,水由于惯性飞出去了
B.
把鸡蛋向碗沿一撞,鸡蛋就破了,是利用了力的相互作用
C.
饺子上捏出了漂亮的花边,是力改变了物体的形状
D.
静止在水平桌面上的电饭锅受到的重力和它对桌面的压力是一对平衡力
考点:
惯性;力的作用效果;力作用的相互性;平衡力的辨别.
分析:
分析四个选择项中提到的物理情景所涉及的物理知识,然后用相关的知识进行分析并验证其说法的对与错.
解答:
解:A、泼水前,盆和水一起向前运动,泼水的瞬间,外力作用使盆留在手中,水由于惯性还要保持原来的运动状态,所以飞出去了,故A选项正确;
B、把鸡蛋向碗边用力撞,力的作用是相互的,碗也会给鸡蛋一个同样大小的作用力,所以鸡蛋破了,故B选项的说法正确;
C、力的作用效果包括,力可以改变物体的形状,力可以改变物体的运动状态,饺子上的花边是由于力改变物体的形状形成的,故C选项正确;
D、平衡力是一个物体受到的力,而重力是电饭锅受到的,压力是桌面受到的力,所以重力和压力不是一对平衡力,故D选项错误.
故选D
点评:
本题综合考查惯性、力的作用效果、力的作用是相互的以及平衡力的辨别,牢记和掌握各知识点是正确解答的关键所在.
8.(3分)一位父亲与他5岁的儿子磊磊一起上楼回家,对此,下列说法中错误的是( )
A.
爬相同的楼梯,儿子体重小做的功少
B.
爬相同的楼梯,父亲体重大做的功多
C.
爬相同的楼梯,儿子比父亲先到达,儿子的功率一定大
D.
爬相同的楼梯,父亲比儿子先到达,父亲的功率一定大
考点:
功率的计算.
专题:
应用题.
分析:
(1)由公式W=Gh可知,两人上楼的高度相同,根据两人的重力大小可判断两人上楼做的功的大小;
(2)由公式P=,根据两人上楼的做的功和上楼时间可判断两人上楼做的功的功率.
解答:
解:(1)因为父亲的体重大小儿子的体重,两人上楼的高度相同,根据公式W=Gh可知,父亲做的功多,故AB正确.
(2)爬相同的楼梯,儿子比父亲先到达,儿子做功比父亲少,儿子又比父亲用时间短,根据公式P=可知,不能判断儿子的功率一定大,故C错误.
(3)爬相同的楼梯,父亲比儿子先到达,父亲比儿子做功多,时间又短,根据公式P=可知,父亲的功率一定大,故D正确.
故选C.
点评:
本题考查了功和功率大小的判断,判断功的大小根据公式W=FS要考虑到力和距离两个因素;判断功率的大小根据公式P=要考虑到功和时间两个因素.
9.(3分)(2007•无锡)如图所示,小明分别用甲、乙两个滑轮把同一袋沙子从地面提到二楼,用甲滑轮所做的总功为W1,机械效率为η1;用乙滑轮所做的总功为W2,机械效率为η2.若不计绳重与摩擦,则( )
A.
W1=W2,η1=η2
B.
W1=W2,η1<η2
C.
W1<W2,η1>η2
D.
W1>W2,η1<η2
考点:
机械效率的大小比较;功的计算.
分析:
根据总功等于有用功加上额外功,因乙滑轮是动滑轮,所以利用乙滑轮做的额外功多,可以比较出两种情况的总功大小;
再根据两种情况的有用功相同,利用η=×100%即可比较出二者机械效率的大小.
解答:
解:因为小明分别用甲、乙两个滑轮把同一袋沙子从地面提到二楼,所以两种情况的有用功相同;
当有用功一定时,利用机械时做的额外功越少,则总功越少,机械效率越高.
又因乙滑轮是动滑轮,所以利用乙滑轮做的额外功多,则总功越多,机械效率越低.
即W1<W2,η1>η2,所以C选项正确.
故选C.
点评:
此题主要考查功的计算和机械效率的大小比较这一知识点,比较简单,主要是学生明确哪些是有用功,额外功,总功,然后才能正确比较出两种情况下机械效率的大小.
10.(3分)(2012•乌兰察布)如图所示是一个左右对称的凹形槽,将小球从A点由静止释放,若小球由A点到B点运动过程中克服摩擦力做的功用W表示,忽略空气阻力,则下列说法正确的是( )
A.
小球从A点运动到B点的过程中,势能的减少量与动能的增加量之差等于W
B.
小球能够从A点运动到D点
C.
小球从A点运动到B点的过程中,势能的减少量等于动能的增加量
D.
小球从A点运动到C点的过程中,机械能的减少量等于动能的增加量
考点:
动能和势能的转化与守恒.
专题:
应用题.
分析:
机械能包括动能和势能;动能和势能是可以相互转化的;在动能和势能相互转化的过程中,机械能的总量保持不变.
解答:
解:A、从A点向B点运动过程中,重力势能大部分转化成动能,因为有滑动摩擦,少部分转化成内能.故A正确.
B、因为有滑动摩擦,少部分转化成内能.小球不能够从A点运动到D点,故B错误.
C、小球从A点运动到B点的过程中,势能的减少量等于动能的增加量和克服摩擦做的功.故C错误.
D、小球从A点运动到C点的过程中,机械能的减少量等于动能的增加量和克服摩擦做的功.故D错误.
故选A.
点评:
本题考查能量的转化,关键要知道物体机械能守恒的条件是只有动能和势能的转化,没有摩擦.
二、填空题
11.(3分)仔细观察图和乙,分别说出它们都反映了什么力学知识.
甲图说明: 力的作用效果与作用点有关 ;
图乙说明: 力的作用效果与力的方向有关 .
考点:
力的三要素.
专题:
运动和力.
分析:
力的大小、方向和作用点合称力的三要素,它们都能影响力的作用效果.
解答:
解:
甲图中:两个人的力气不同,但能够使门保持静止,说明力的作用效果与作用点有关;
乙图中:挤压弹簧,弹簧变短;拉伸弹簧,弹簧变长,说明力的作用效果与力的方向有关.
故答案为:力的作用效果与作用点有关;力的作用效果与力的方向有关.
点评:
此题考查的是力的作用点和方向对作用效果的影响,三个因素全部确定,作用效果才能确定.
12.(3分)(2012•威海)如图所示,撑高跳运动员用压弯的撑杆把自己送上高处,这是因为压弯了的撑杆具有 弹性 势能,最后转化为运动员的 重力 势能,使他越过横杆.
考点:
动能和势能的转化与守恒;动能的影响因素.
分析:
要判定压弯了的撑杆具有什么形式的能,就要看撑杆具有哪种形式机械能的特征,然后由机械能的定义可以判定.运动员越过横杆,说明了他的哪种形式的机械能增加,就可以确定转化为什么能量.
解答:
解:压弯的撑杆发生了弹性形变,所以具有弹性势能.运动员越过横杆时,他的位置升高,重力势能增加,所以是将弹性势能最终转化为运动员的重力势能.
故答案为:弹性;重力
点评:
由弹性势能的定义可以判定压弯的撑杆具有什么形式的能.
13.(3分)有下列四种杠杆:手推车、筷子、起重机吊臂,属于费力杠杆的有 (2)(3) (填写序号),属于省力杠杆的有 (1) (填写序号).人们修建盘山公路的目的是为了 省力 .
考点:
杠杆的分类;轮轴及其他常见简单机械.
专题:
应用题.
分析:
对于杠杆的类型,可以根据生活经验结合动力臂与阻力臂的大小关系来判断.注意省力的机械费距离,费力的机械省距离.
解答:
解:我们使用手推车的目的是为了省力,并且使用时,动力臂大于阻力臂,属于省力杠杆;
在使用筷子或起重机的吊臂吊起物体时,动力臂小于阻力臂,属于费力杠杆,费了力但可以省距离.
人们走盘山公路虽然费了距离,但可以省力.
故答案为:(2)(3),(1),省力.
点评:
判断杠杆类型的方法有三种:①比较动力和阻力的大小,当然动力小的是省力杠杆;②比较动力臂和阻力臂的长短,动力臂长的是省力杠杆.③比较动力和阻力移动的距离,动力移动距离大的是省力杠杆.
14.(3分)(2010•连云港)某同学利用如图所示的装置测定滑轮组的机械效率.他用F=10N的拉力将重17N的重物匀速提升0.2m,在这一过程中,他做的总功为 4 J,其中有用功为 3.4 J,测出的滑轮组的机械效率为 85% .
考点:
功的计算;有用功和额外功;滑轮(组)的机械效率.
分析:
由图中滑轮组的结构可知承担物重的绳子股数n=2,重物上升h,则拉力端移动的距离s=2h,知道物重G和升高的高度h求出有用功W有用=Gh;知道拉力大小和拉力端移动的距离求出总功W总=Fs,再根据机械效率的公式求滑轮组的机械效率.
解答:
解:由图可知,n=2,
∵h=0.2m,
∴s=2h=2×0.2m=0.4m;
当提升G=17N的重物时,
W有用=Gh=17N×0.2m=3.4J,
W总=Fs=10N×0.4m=4J,
滑轮组的机械效率:
η=×100%=×100%=85%.
故答案为:4,3.4,85%.
点评:
本题考查了使用滑轮组时有用功、总功、机械效率的计算方法,由图得出n=2,计算出s=2h是本题的关键.
15.(3分)“神舟”六号飞船的成功发射,标志着我国载人航天的新突破.“神舟”六号飞船在加速升空的过程中,其动能 增大 ,势能 增大 .(选填“增大”、“减小”、“不变”)
考点:
动能和势能的大小变化.
专题:
应用题.
分析:
机械能包括动能和势能,物体动能和势能的变化会引起机械能的变化;动能与质量和速度有关,质量越大、速度越大则动能越大;重力势能与质量和高度有关,质量越大、高度越大则重力势能越大.
解答:
解:飞船在加速上升的过程中,由于速度增大,其动能变大;由于上升时高度变大,其重力势能变大.
故答案为:增大;增大.
点评:
此题考查机械能的知识;机械能的大小取决于动能和势能的大小,根据题目中动能和势能的大小变化可分析出机械能的大小变化.
16.(3分)(1)如图甲、乙两图所示的实验,你认为拔河中比赛胜负的“秘密”主要是 增大人与地面之间的摩擦力 .
(2)河比赛时我们要穿上鞋底凹凸不平的鞋子,目的是增大接触面粗糙程度而增大摩擦力.尽量找体重大的人的目的 增大压力增大摩擦力 .通过上面的介绍我们可以得出物体所受的摩擦力与 压力大小和接触面粗糙程度 有关这个结论.
(3)比赛时,运动员要穿比较新的球鞋,而且不希望地面有沙子,这是因为: 比较新球鞋能增大接从而会增大摩擦;而地面上的沙子会发生滚动,从而减小摩擦 .
考点:
增大或减小摩擦的方法.
专题:
应用题;重力、弹力、摩擦力.
分析:
(1)拔河比赛的胜负取决于脚和地面之间的摩擦力,拔河比赛的双方的力是相互作用力,大小相等.
(2)增大摩擦力的方法:增大压力,增大接触面的粗糙程度,用滑动代替滚动.
解答:
解:(1)由以上量图可知:双方对拉时,双方处于静止状态,拉力相同;双方拉力相同时,一人站在滑板上,用滚动代替滑动摩擦力减小,一人站在地上,拉力大小相同,站在地上的取胜;由以上可知,拔河中比赛胜负的“秘密”主要是增大人与地面之间的摩擦力;
(2)体重大的同学对地面的压力大,与地面的摩擦力大;通过上面的介绍我们可以得出物体所受的摩擦力与压力大小和接触面粗糙程度;
(3)比赛时,运动员要穿比较新的球鞋,而且不希望地面有沙子,这是因为比较新的球鞋能增大接触面的粗糙程度,从而增大摩擦;而地面上的沙子会发生滚动,从而减小摩擦.
故答案为:
(1)增大人与地面之间的摩擦力;
(2)增大压力增大摩擦力;压力大小和接触面粗糙程度;
(3)比较新球鞋能增大接从而会增大摩擦;而地面上的沙子会发生滚动,从而减小摩擦.
点评:
本题考查了增大摩擦力的方法:增大压力,增大接触面的粗糙程度;要想拔河比赛取胜,就要增大脚与地面的摩擦力,即找一些体重大的鞋底粗糙的同学当队员.
三、作图、解答与探究
17.(2011•阜新)如图:这是用螺丝刀撬起图钉的示意图,O为支点,A为动力作用点,F2为阻力.请在图中画出阻力F2的力臂l2及作用在A点的最小动力F1的示意图.
考点:
力臂的画法;杠杆中最小力的问题.
专题:
作图题;压轴题.
分析:
(1)力臂即点到线的距离.先找点(支点),再作线(F2的作用线),最后作点到线的距离.
(2)由杠杆的平衡条件F1L1=F2L2可知,当动力臂最大时,动力最小,即最省力.连接支点和力的作用点A即是最大动力臂,当作用力与之垂直时,作用力最小.
解答:
解:(1)作出力F2所在的直线,由支点O向这条线作垂线标出力臂l2.
(2)力臂越长越省力,最长的力臂即支点与作用点的连线,根据力臂的画法作出垂直于OA的作用力即可.故答案为:
点评:
求最小的力是常见的题型,关键是要找到离支点最远的点从而做出最长的力臂.
18.(2010•沈阳)在探究“二力平衡条件”的实验中:
(1)甲、乙两组同学分别选择器材后,设计组装的实验装置如图所示.老师指出乙组同学选择的器材更加合理,其原因是: 小车与桌面间的摩擦力较小,可以忽略不计 .
(2)在探究力的大小对二力平衡的影响时,利用了定滑轮能够 改变力的方向 的特点,并通过调整 砝码质量 来改变F1和F2的大小.
(3)保持F1与F2相等,用手将小车扭转到下图中的位置,松手后,小车将无法在此位置平衡.实验中设计这一步骤的目的是为了探究二力平衡时,两个力必须满足哪个条件? 作用在同一条直线上 .
考点:
二力平衡的概念;定滑轮及其工作特点.
专题:
压轴题;实验探究题.
分析:
解决此题需要掌握探究二力平衡的条件要从大小上、是否一条直线上,经过实验逐步得出结论;
知道滚动摩擦力远小于滑动摩擦力,定滑轮可以改变力的方向.
解答:
解:(1)甲图中的是木块,它与桌面之间的摩擦是滑动摩擦,而乙图中的是小车,它与桌面之间是滚动摩擦,其摩擦力较小可以忽略,实验更准确些;
(2)实验过程中,可以通过改变砝码的质量改变两个拉力的大小,其中利用定滑轮的好处是可以改变力的方向;
(3)二力只有在同一条直线上时才会平衡,因此利用该环节可以验证二力方向问题;
故答案为:(1)小车与桌面间的摩擦力较小,可以忽略不计;
(2)改变力的方向,砝码质量;
(3)作用在同一条直线上.
点评:
此题考查了探究二力平衡实验中选择实验器材需要注意问题及实验中的一些重要步骤,此题考查较为全面,是中考题目的典范.
19.在“探究杠杆的平衡条件”实验中.
(1)实验前应先调节杠杆两端的平衡螺母,使杠杆在水平位置平衡,如发现杠杆左端偏高,则可将右端的平衡螺母向 左 调节.
(2)实验中,用如图所示的方式悬挂钩码,杠杆也能水平位置平衡(杠杆上每格等距),但老师却往往提醒大家不要采用这种方式.这主要是因为该种方式 D
A.一个人无法独立操作 B.需要使用太多的钩码
C.力臂与杠杆不重合 D.力和力臂数目过多
(3)在图中,不改变支点O右侧所挂的两个钩码及其位置,保持左侧第 2 格的钩码不动,将左侧另外两个钩码改挂到它的下方,杠杆仍可以水平平衡.
(4)某同学进行正确的实验操作后,得到的数据为F1=6N、l1=20cm、F2=4N和l2=30cm,该同学根据这些数据能否得出探究结论? 不能 ,理由是: 一次实验获得的数据有偶然性,不能反映普遍规律 .
(5)使杠杆在倾斜一定角度的位置做实验,也能得出杠杆平衡条件.这种实验方案与杠杆在水平位置做实验的方案相比较,你认为哪种实验方案好并说明理由.在 水平 位置做实验方案好,理由是 便于测量力臂,同时又可以消除杠杆自重的影响 .
考点:
探究杠杆的平衡条件实验.
专题:
探究型实验综合题.
分析:
(1)调节杠杆平衡的原则是杠杆左倾向右调节螺母,螺母的调节方向是向上翘的那端调节.
(2)在初中阶段,探究杠杆平衡条件的实验,作用在杠杆上的力只有一个动力和一个阻力,不探究多个动力或阻力的作用下的杠杆平衡.
(3)根据杠杆平衡的条件,F1×L1=F2×L2,进行判断右侧的力与力臂不变,左侧的三个钩码一起所挂的位置.
(4)杠杆平衡条件是规律性结论,必须经过多次实验验证才行,只有一次实验数据,偶然性太大,不能反映普遍规律.
(5)探究杠杆平衡条件时,杠杆在倾斜一定角度的位置进行实验,力臂不在杠杆上,不方便测量;杠杆在水平位置平衡优点有:一个便于测量力臂,二是消除杠杆自重的影响.
解答:
解(1)杠杆不在水平位置,左端偏高,则重心应向左移动,故应向左调节左端或右端的平衡螺母.
(2)实验中,如图所示的方式悬挂钩码,杠杆平衡是杠杆的左侧在多个力共同作用的结果,采用这种方式是不妥当的.这主要是因为杠杆的力和力臂数目过多.
(3)不改变支点O右侧所挂的两个钩码及其位置,将左侧另外两个钩码改挂到第三个钩码的下方,即左侧的力是三个钩码,根据杠杆平衡的条件,F1×L1=F2×L2,2个×3格=3个×n格,n=2;即保持左侧第2格的钩码不动.
(4)不能得出探究结论;因为一次实验获得的数据有偶然性,不能反映普遍规律.
(5)杠杆在水平位置的方案好;
探究杠杆平衡条件时,杠杆在倾斜一定角度的位置进行实验,力臂不在杠杆上,不方便测量;杠杆在水平位置平衡,力臂在杠杆上,便于测量力臂大小.
故答案为:(1)左;(2)D;(3)2;(4)不能;一次实验获得的数据有偶然性,不能反映普遍规律;(5)水平;便于测量力臂,同时又可以消除杠杆自重的影响.
点评:
本题考查调节平衡螺母的作用、杠杆实验时动力和阻力的实验要求及根据杠杆平衡条件计算.
20.(2005•山西)某同学在做“探究物体的动能与什么因素有关”的实验中,设计了如图所示的实验方案,并进行了以下三步实验操作:
步骤一:让铁球甲从斜面F点滚下,撞到一个小木块上,推动木块使木块从位置A移动到位置B;
步骤二:让铁球甲从斜面E点滚下,撞到相同的小木块上,推动木块使木块从位置A移动到位置C;
步骤三:换一铁球乙(m乙>m甲)从斜面上F点滚下,撞到相同的小木块上,推动木块从位置A移动到位置D.
分析步骤一、二,得出的结论是: 质量一定的物体,速度越大,动能越大 ;
分析步骤一、三,得出的结论是: 速度相同的物体,质量越大,动能越大 .
考点:
探究影响物体动能大小的因素.
专题:
压轴题;探究型实验综合题.
分析:
(1)实验“步骤一”和“步骤二”,使用的是同一小球,小球的质量就是一定的,从斜面的不同高度上滚下,小球到达水平面时的速度是不同的,由图可以发现,小球在斜面上的位置越高,速度越大,木块移动距离越长,动能越大.
(2)在“步骤二”和“步骤三”中,小明让甲、乙两球都从F点滚下,小球到达水平面时速度就是一定的.而小球乙的质量,乙推动木块运动距离长,说明在速度一定时,质量越大,动能越大.
解答:
解:(1)分析步骤一、二,可以发现:采用了同一物体,质量是不变的,从不同高度处滚下,速度是不同的,木块移动距离的不同也就说明了动能不同,由此得出的结论是:质量一定时,物体的速度越大,动能就越大.
(2)分析步骤二、三,可以发现:采用了不同的物体,从同一高度滚下,速度是一定的,乙的质量大,乙就把木块推动的距离长,由此得出结论:速度一定时,物体的质量越大,动能就越大.
故答案为:质量一定的物体,速度越大,动能越大;
速度相同的物体,质量越大,动能越大.
点评:
此题主要考查控制变量法的应用,我们要能够使用控制变量法分析实验并得出结论.
四、计算题
21.如图所示,用滑轮组匀速提起重1000N的物体,10s内绳子的自由端拉下16m,此过程所做的额外功是800J,若绳重和摩擦不计,求:
(1)拉力F的功率;
(2)滑轮组的机械效率;
(3)动滑轮的总重.
考点:
滑轮(组)的机械效率;滑轮组绳子拉力的计算;功率的计算.
专题:
功、功率、机械效率.
分析:
(1)首先根据公式s=4h求出物体上升的高度,再根据公式W=Gh求出有用功;知道额外功,求出总功,根据功率公式P=可以求出拉力的功率;
(2)机械效率是有用功跟总功的比值,所以求机械效率可根据机械效率公式η=来进行计算.
(3)若绳重和摩擦不计,则提升物体时对动滑轮所做的功是额外功.已知额外功是800J,则可根据公式W=Gh的变形式求出动滑轮的重力;
解答:
已知:物重G=1000N,时间t=10s,拉力移动距离s=16m,n=4,额外功W额=800J
求:(1)拉力F的功率P=?;(2)滑轮组的机械效率η=?;(3)动滑轮的总重G动=?
解:(1)由图可知,绕过动滑轮的绳子股数为4根,
因为绳子移动的距离与物体上升的高度之间的关系是:s=4h,
则物体上升的高度:h===4m,
克服物体重力做的功:W有用=Gh=1000N×4m=4000J,
拉力做的功:W总=W有用+W额=4000J+800J=4800J,
所以拉力的功率:P===480W;
(2)滑轮组的机械效率:η=×100%=×100%≈83.3%;
(3)∵W额=G动h,
∴动滑轮的总重为:G动===200N.
答:(1)绳自由端拉力的功率是480W.
(2)滑轮组的机械效率是83.3%.
(3)动滑轮的总重是200N.
点评:
本题考查的内容有:功和功率的计算,有用功、额外功、总功的概念及其关系,机械效率的计算,动滑轮重力的计算,绳子自由端移动的距离与物体上升高度的关系,虽然考查的知识比较多,但相对来说还是一个知识系统.解答本题时要注意以下几点:拉力做的功是总功;对动滑轮做的功是额外功;承担物重的绳子是绕过动滑轮的绳子;机械效率用百分数表示.
22.(2006•呼和浩特)水平地面上有一只铁皮平底小水桶,桶受到的重力为10N,桶的底面积为3dm2,桶壁厚度不计.现在倒入80N的水后,水的高度为20cm.求;
(1)水对桶底的压力和压强各是多少?
(2)装水的桶对水平地面的压力和压强各是多少?
考点:
压强的大小及其计算.
专题:
计算题.
分析:
①知道桶内水深和水的密度,利用液体压强公式求水对桶底的压强;又知道桶的底面积,利用压强定义式水对桶底的压力;
②求出水和桶的总重,因在水平地面上,也就得出对地面的压力,又知道桶的底面积,利用压强定义式p=求桶对地面的压强.
解答:
解:(1)由题意知:h=20cm=0.2m,s=3dm2=3×10﹣2m2,
p=ρgh=1.0×103kg/m3×9.8N/kg×O.2m=1.96×103Pa,
∵P=,
∴F=Ps=1.96×103Pa×3×10﹣2m2=58.8N.
(2)F′=G水+G桶=80N+10N=90N,
p===3×103Pa.
答:(1)水对桶底的压力为58.8N,压强是1.96×103Pa.
(2)装水的桶对水平地面的压力为90N.压强为3×103Pa.
点评:
本题考查了学生对压强定义式和液体压强公式的掌握和运用,对于不规则的容器,要先计算水对容器底的压强p=ρgh、再计算水对容器底的压力F=ps;容器对桌面,先计算容器对地面的压力F=G、再计算容器对地面的压强p=.
23.参加演习的某艘军舰排水量为3000吨.请你回答以下问题(海水的密度视为水的密度):
(1)当这艘军舰满载行驶时受到的浮力是多少N?
(2)卸下一批装备后,这艘军舰排开水的体积减少了50m3,那么卸下的这批装备的质量是多少kg?
考点:
浮力大小的计算;浮力的利用.
专题:
计算题;浮力;浮沉的应用.
分析:
(1)知道军舰排水量(满载时排开水的质量),利用重力公式求军舰满载时受到的重力,再根据漂浮条件求军舰受到的浮力;
(2)知道军舰排开水的体积减少值,利用阿基米德原理求军舰受到浮力的减小值;根据漂浮条件求卸下的这批装备受到的重力,再利用重力公式求装备的质量.
解答:
解:(1)满载时军舰的排开水的质量:
m=3000t=3000×103kg=3×106kg,
军舰满载时受到的浮力:
F浮=G排
=mg=3×106kg×10N/kg
=3×107N;
(2)∵军舰漂浮,
∴减小的浮力等于卸下装备的重力,
即:△G=△F浮=△G排′=ρ液g△V排
=1.0×103kg/m3×10N/kg×50m3=5×105N,
卸下的装备的质量:
△m===5×104kg.
答:(1)当这艘军舰满载行驶时受到的浮力是3×107N;
(2)卸下的这批装备的质量是5×104kg.
点评:
本题考查了学生对重力公式、阿基米德原理和漂浮条件的掌握和运用,用好漂浮条件F浮=G是本题的关键.
相关试卷
这是一份内蒙古呼和浩特市九年级上册期末物理试卷(含详细解析),共20页。
这是一份人教版物理八年级下册精品模拟期末试卷(含详细解析),共25页。
这是一份人教版物理八年级下册精品模拟期末物理试卷二(含详细解析),共34页。

