2022-2023学年湖南省衡阳县四中高二下学期期末考试模拟化学试卷(一)
展开2022-2023学年湖南省衡阳县四中高二下学期期末考试模拟化学试卷(一)
注意事项:
1.答题前,先将自己的姓名、准考证号填写在试题卷和答题卡上,并将准考证号条形码粘贴在答题卡上的指定位置。
2.选择题的作答:每小题选出答案后,用2B铅笔把答题卡上对应题目的答案标号涂黑,写在试题卷、草稿纸和答题卡上的非答题区域均无效。
3.非选择题的作答:用签字笔直接答在答题卡上对应的答题区域内。写在试题卷、草稿纸和答题卡上的非答题区域均无效。
4.考试结束后,请将本试题卷和答题卡一并上交。
可能用到的相对原子质量:H 1 C 12 O 16 Na 23 Al 27 S 32 Cl 35.5 Fe 56
一、选择题:本题共16小题,每小题3分,共48分。在每小题给出的四个选项中,只有一项是符合题目要求的。
1.化学与人类生活、生产和社会可持续发展密切相关,下列说法正确的是( )
A.发霉的食品,可用硫黄熏蒸杀菌后食用
B.光化学烟雾、臭氧空洞、温室效应的形成都与氮氧化物有关
C.铝及其合金是电气、工业、家庭广泛使用的材料,通常用电解氯化铝的方法制取铝
D.硅是良好的半导体材料,能将太阳能转化为电能
2.下列有关化学用语正确的是( )
A.质子数为94、中子数为144的钚(Pu)原子:Pu
B.S2−的结构示意图:
C.苯分子的比例模型:
D.CO2分子的结构式:
3.下列说法正确的是( )
A.分子式分别为、的有机物一定互为同系物
B.若有机物甲和乙为同分异构体,则甲和乙的化学性质相似
C.与互为同分异构体的芳香族化合物共有4种
D.分子式为并能与饱和溶液反应放出气体的有机物有4种
4.“碳中和”是指一定时期内,二氧化碳排放量与吸收量相平衡的状态。下列“碳中和”的方法中未涉及氧化还原反应的是( )
A.高温基吸附剂循环捕获
B.植树造林捕获和储存大气中的
C.高选择性氧化铟基催化剂将加氢转化为
D.在常温、常压条件下电催化将转化为CO、
5.设NA为阿伏伽德罗常数的值,下列说法正确的是( )
A.1.0mol H2和1.0mol I2在密闭容器中充分反应后其分子总数小于2NA
B.若将1mol氯化铁完全转化为氢氧化铁胶体,则分散系中胶体微粒数为NA
C.32g CH3OH中杂化的原子数为2NA
D.电解精炼铜,当电路中通过的电子数目为0.2NA时,阳极质量减少6.4g
6.下列离子方程式正确的是( )
A.硝酸银与过量氨水反应:Ag++NH3·H2O=AgOH↓+NH
B.苯酚钠溶液中通入少量CO2:2C6H5O−+CO2+H2O→2C6H5OH+CO
C.向Ca(ClO)2溶液中通入过量的SO2气体:Ca2++2ClO−+2SO2+2H2O=CaSO4↓+S+2Cl−+4H+
D.向(NH4)2Fe(SO4)2溶液中加入足量NaOH溶液:Fe2++2OH−=Fe(OH)2↓
7.除去下列物质中混入的少量杂质(括号内物质为杂质),能达到目的的是( )
A.溴苯(乙酸):氢氧化钠溶液,分液 B.苯(苯酚):加入浓溴水,过滤
C.乙醇(水):加入金属钠,充分振荡静置后,分液 D.苯(甲苯):水,分液
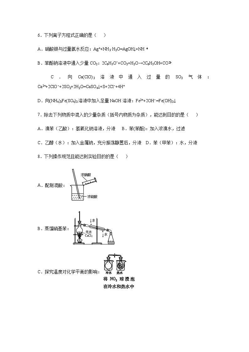
8.下列操作规范且能达到实验目的的是( )
A.配制混酸:
B.蒸馏硝基苯:
C.探究温度对化学平衡的影响:
D.探究催化剂对H2O2分解速率的影响:
9.硼化镁晶体的理想模型中,镁原子和硼原子分层排布,彼此分层间隔。单层硼原子(半径为a)和单层镁原子(半径为b)在平面上的投影如图1。下列说法不正确的是( )
A.白球代表镁原子,其电子排布式为 B.该晶体的化学式为
C.硼化镁晶体的晶胞结构可用图2表示 D.晶胞边长为(a+b)
10.25℃时,由水电离出的c(H+)=1×10−13mol/L的溶液中,一定能大量共存且溶液为无色的离子组是( )
A.Cl−、NO、K+、Ba2+ B.NH、SCN−、Cl−、Fe3+
C.Cu2+、SO、Al3+、Cl− D.SO、Na+、HCO、K+
11.头孢丙烯可用于治疗上呼吸道感染,结构简式如图。关于该物质的说法不正确的是( )
A.1mol该物质最多与4mol NaOH反应 B.该物质分子中有4个手性碳原子
C.该物质能发生加聚反应 D.该物质应遮光、密封,阴凉干燥处保存
12.水合肼(N2H4·H2O)是一种重要的化工原料,其沸点约为118℃,具有强还原性,实验室将NaClO稀溶液缓慢滴加到CO(NH2)2和NaOH的混合溶液中制备水合肼,其流程如图所示,下列说法正确的是( )
A.“蒸馏”操作需要用到的冷凝仪器有球形冷凝管“
B.制备NaClO”过程中每消耗标准状况下2.24L Cl2,转移0.2mol电子
C.“氧化”步骤中发生反应的离子方程式为
D.“氧化”步骤中药品的滴加顺序不能颠倒
13.下列物质的制备与工业生产相符合的是( )
A.
B.
C.
D.
14.化学反应过程伴随着能量变化,某反应过程能量变化如图所示,下列说法正确的是( )
A.该反应为放热反应,热效应等于 B.反应过程a有催化剂参与
C.加入催化剂,可改变该反应的反应热 D.有催化剂条件下,反应的活化能等于
15.K—O2电池结构如图,a和b为两个电极,其中之一为单质钾片。关于该电池,下列说法错误的是( )
A.隔膜允许K+通过,不允许O2通过
B.放电时,电流由b电极沿导线流向a电极;充电时,b电极为阳极
C.产生1Ah电量时,生成KO2的质量与消耗O2的质量比值约为2.22
D.用此电池为铅酸蓄电池充电,消耗3.9g钾时,铅酸蓄电池消耗0.9g水
16.已知联氨()为二元弱碱,常温下联氨的水溶液中有:
; 。常温下向10mL 的水溶液中滴加0.1mol/L盐酸溶液,混合溶液中微粒的物质的量分数随变化的关系如下图所示下列叙述正确的是( )
A.
B.常温下滴加5mL盐酸溶液时,混合溶液pH=8
C.混合溶液中时,滴加盐酸溶液体积小于10mL
D.常温下,当时,溶液中
二、填空题:共4大题,52分。
17.(8分)T℃时,在恒容密闭容器中通入,发生反应测得容器内初始压强为40kPa,反应过程中反应速率、时间(t)与分压的关系如图所示。
(1)时,的转化率_______%
(2)反应速率满足,_______,时_______
(3)达到平衡时,测得体系的总压强,则该反应的平衡常数_______(用平衡分压代替平衡浓度计算,分压=总压×物质的量分数)。
18.(9分)利用物质类别及核心元素的化合价推测物质的性质是研究化学的重要手段。硫元素的常见化合价与部分物质类别的对应关系如图。回答下列问题:
(1)将H2S与a混合,发生反应的氧化剂与还原剂的物质的量之比为_______。
(2)c的浓溶液能与H2S反应产生一种气体和淡黄色沉淀,写出此反应的化学方程式:_______。
(3)硫元素还有一种常见的价态为-1价,如硫铁矿(主要成分为FeS2)中的硫元素。FeS2可以与Fe2(SO4)3溶液发生反应:7Fe2(SO4)3+FeS2+8H2O=15FeSO4+8H2SO4,向反应后的溶液中通入空气能使Fe2(SO4)3溶液再生,写出再生反应的离子方程式:_______。
(4)常温下,c的浓溶液可用铁罐车或铝槽车运输,其原因是铁和铝在常温下遇到c的浓溶液会发生_______。
(5)若要验证木炭与c的浓溶液反应的产物中同时含有气体a和CO2,可选择以下试剂进行实验:①NaOH溶液 ②品红溶液 ③溴水 ④Ca(OH)2溶液,选择合适试剂,并安排合理的顺序_______(填序号)。
19.(16分)以钛铁矿(主要成分为FeO·TiO2,还含有MgO、CaO、SiO2等杂质)为原料合成锂离子电池的电极材料钛酸锂(Li4Ti5O12)和磷酸亚铁锂(LiFePO4)的工艺流程如下:
回答下列问题:
(1)“溶浸”后溶液中的金属阳离子主要包括Mg2+、TiOCl+_______。“滤液”经加热水解后转化为富钛渣(钛元素主要以TiO2·2H2O形式存在),写出上述转变的离子方程式:_______。
(2)“溶钛”过程反应温度不能太高,其原因是_______。
(3)“沉铁”步骤反应的化学方程式为_______,“沉铁”后的滤液经处理后可返回_______工序循环利用。
(4)“煅烧”制备LiFePO4过程中,Li2CO3和H2C2O4的理论投入量的物质的量之比为_______。
(5)以Li4Ti5O12和LiFePO4作电极组成电池,放电时发生反应:Li4+xTi5O12+Li1-xFePO4=Li4Ti5O12+LiFePO4(0<x<1),正极的电极反应式为_______。
(6)从废旧LiFePO4电极中可回收锂元素。用硝酸充分溶浸废旧LiFePO4电极,测得浸取液中c(Li+)=4mol·L−1,加入等体积的碳酸钠溶液将Li+转化为Li2CO3沉淀,若沉淀中的锂元素占浸取液中锂元素总量的90%,则加入的碳酸钠溶液浓度为_______mol·L−1[已知Ksp(Li2CO3)=1.6×10−3,假设反应后溶液体积为反应前两溶液之和]。
20.(19分)2021年诺贝尔生理学或医学奖颁发给发现温度和触觉感受器的两位科学家,其中温度感受器的发现与辣椒素有关。辣椒素I的一种合成路线如下(部分试剂或产物略)。
已知:,请回答下列问题:
(1)A的分子式为___________;由A生成B的反应类型为___________。
(2)D中的官能团名称为___________;C的结构简式为___________。
(3)F→G的化学反应方程式为___________。
(4)G的同分异构体中,同时符合下列条件的有___________种(不含立体异构),其中核磁共振氢谱为五组峰的结构简式为___________。
①能与FeCl3溶液发生显色反应;②能与饱和碳酸氢钠溶液反应放出气体。
(5)利用Wittig反应,设计以溴化苄()为原料合成的路线_______(无机试剂任选,不考虑产物的立体异构)。
参考答案及解析
1.【答案】D
【解析】A.硫黄与氧气反应生成二氧化硫,二氧化硫有毒,能危害人体健康,且发霉的食品已变质,不能再食用,故A错误;B.光化学烟雾、臭氧空洞的形成都与氮氧化物有关,温室效应的形成与二氧化碳有关,故B错误;C.氯化铝是共价化合物,结构中无氯离子和铝离子,故不能电解氯化铝来冶炼铝,C错误;D.硅是良好的半导体材料,能将太阳能转化为电能,D正确;故选D。
2.【答案】C
【解析】A.该钚原子的质量数为238,A错误;B.硫的质子数是16,B错误;C、苯分子呈正六边形,苯分子的比例模型为,故C正确;D、结构式要将末成键的电子对省去,CO2分子的结构式:O=C=O,故D错误;答案选C。
3.【答案】D
【解析】A.、均为醇类时,结构相似,分子组成上一个,互为同系物,但是、分别表示醚、醇时,不成立,故A错误;B.具有相同分子式,但具有不同的结构式的化合物互称为同分异构体,结构决定性质,同分异构体结构不同,则甲和乙的化学性质不相似,故B错误;C.化合物的分子式为,属于芳香族化合物的同分异构体共有如下5种:、、、、,故C错误;D.能与饱和溶液反应放出气体说明该有机物为羧酸,将改写为;有4种结构,故该有机物有4种,故D正确;故答案D。
4.【答案】A
【解析】A.高温基吸附剂循环捕获生成,未涉及氧化还原反应,A符合题意;B.绿色植物吸收的同时放出,属氧化还原反应,B项不符合题意;C.由制甲醇时,被还原,属氧化还原反应,C项不符合题意;D.中碳为价,及中碳均为价,属于氧化还原反应,D项不符合题意;故答案选A。
5.【答案】C
【解析】A.氢气和碘蒸气反应虽然为可逆反应,但反应前后气体分子数不变,因此和在密闭容器中充分反应后其分子总数等于2NA,A错误;B.制备Fe(OH)3胶体的化学方程式为FeCl3+3H2OFe(OH)3(胶体)+3HCl,1mol FeCl3完全转化生成1mol Fe(OH)3,Fe(OH)3胶体中胶粒是一定数目Fe(OH)3的集合体,分散系中胶体微粒物质的量小于1mol,B项错误;C.的物质的量为=1mol,中碳原子和氧原子采取sp3杂化,因此sp3杂化的原子数为2NA,C正确;D.电解精炼铜,阳极为粗铜,阳极电极反应式为Zn-2e−=Zn2+、Fe-2e−=Fe2+、Cu-2e−=Cu2+,由于粗铜中Zn、Fe等比Cu活泼的金属的含量未知,无法计算阳极减少的质量,D项错误;答案选C。
6.【答案】C
【解析】A.硝酸银与过量氨水反应,产生可溶性氢氧化二氨合银、NH4NO3,反应的离子方程式为:Ag++3NH3·H2O=[Ag(NH3)2]++OH−+NH+2H2O,C错误;B.苯酚钠溶液中通入少量CO2,反应产生苯酚和NaHCO3,离子方程式应该为:C6H5O−+CO2+H2O→C6H5OH↓+HCO,D错误;C.向Ca(ClO)2溶液中通入过量的SO2气体发生氧化还原反应,1mol Ca(ClO)2可将2mol SO2氧化,同时生成微溶物CaSO4,A项离子方程式正确;D.向(NH4)2Fe(SO4)2溶液中加入足量NaOH溶液,NH与OH−发生反应,D项离子方程式不正确;故合理选项是C。
7.【答案】A
【解析】A.乙酸与氢氧化钠溶液反应后,与溴苯分层,然后分液可分离,A正确;B.苯酚与浓溴水反应生成三溴苯酚,但是三溴苯酚和苯酚都会溶在苯中,不能通过过滤分离,B错误;C.乙醇和水均与Na反应,不能除杂,应加CaO后蒸馏,C错误;D.苯和甲苯互溶,加水不会分层,应用蒸馏的方法除去,故D项错误;故选A。
8.【答案】A
【解析】A.浓硫酸密度较大,为防止酸液飞溅,配制混酸时应将浓硫酸滴加到浓硝酸中,故A错误;B.蒸馏硝基苯时,冷凝管中加入水的方向错误,为充分冷凝,应从下端进水,故B错误;C.将二氧化氮放于两种环境中,通过观察颜色变化,探究温度对化学平衡的影响,C正确;D.由图可知,实验并不存在唯一变量,过氧化氢浓度不相等,故不能探究催化剂对H2O2分解速率的影响,D错误;综上所述,操作规范且能达到实验目的的是C项,故答案为C。
9.【答案】D
【解析】A.镁是12号元素,镁原子半径大于硼,白球代表镁原子,其电子排布式为,故A正确;B.根据图示,1个Mg原子周围有6个B原子,每个B原子被3个Mg原子共用,所以该晶体的化学式为,故B正确;C.根据均摊原则,1个晶胞含有个Mg原子、2个硼原子,晶体的化学式为与晶胞相符,所以硼化镁晶体的晶胞结构可用图2表示,故C正确;D.由图2可知,边长为2个白球的圆心距,图1中3个距离最近的白球连成1个等边三角形,在等边三角形中做辅助线如图,ac即为晶胞边长,设边长为x,则ae=,ad=a+b,,x=,故D错误;选D。
10.【答案】A
【解析】由水电离出的c(H+)=1×10−13mol/L的溶液中,可能是酸或者碱抑制了水的电离;A.Cl−、NO、K+、Ba2+在酸或者碱溶液中均不能反应,故一定能大量共存,故A正确;B.NH和Fe3+在碱性环境不能存在,SCN−在酸性环境不能存在,且Fe3+有颜色,故一定不能大量共存,故B错误;C.Cu2+和Al3+在碱性环境不能存在,Cu2+有颜色,故一定不能大量共存,故C错误;D.HCO在酸性或者碱性均不能存在,故D错误;故答案为A。
11.【答案】B
【解析】A.该物质含有1mol羧基、1mol酚羟基、2mol肽键,因此1mol该物质最多能与反应,故A正确;B.该物质分子中有3个手性碳原子,分别用“*”号表示为,故B错误;C.该物质中含有碳碳双键,能发生加聚反应,故C正确;D.该物质含有碳碳双键、酚羟基,易被氧化,应遮光、密封,在阴凉干燥处保存,故D正确;综上所述,答案为B。
12.【答案】D
【解析】氯气与氢氧化钠溶液反应,生成次氯酸钠;次氯酸钠与CO(NH2)2和NaOH的混合溶液中制备水合肼;经过蒸馏,得到水合肼,据此分析作答。A.蒸馏所需的冷凝装置为直形冷凝管,A项错误;B.“制备NaClO”发生反应Cl2+2NaOH=NaClO+NaCl+H2O,为歧化反应,氯元素由0价即升至+1价,也降至-1价,标况下2.24L氯气的物质的量为0.1mol,其中有0.1mol氯原子被氧化成+1价,0.1mol氯原子被还原成-1价,转移电子0.1mol,B项错误;C.依题溶液呈碱性,则反应为,C项错误;D.若改将CO(NH2)2和NaOH的混合溶液滴入NaClO溶液中,生成的水合肼由于具有强还原性,会和具有强氧化性的NaClO发生反应,故不能颠倒,D项正确;答案选D。
13.【答案】D
【解析】A.工业上制漂白粉是利用氯气与石灰乳制备的,不是用石灰水,故A不选;B.工业生产硝酸是用氨气催化氧化生产NO,不是用氮气和氧气放电反应生产的,故B不选;C.氢氧化钠的价格较氢氧化钙高,工业上是在海水中加入生石灰或石灰乳沉淀海水中镁离子,故C不选;D.工业上将铝土矿用氢氧化钠溶液溶解,过滤得到偏铝酸钠溶液,再通入二氧化碳得到氢氧化铝沉淀,将氢氧化铝沉淀煅烧得到氧化铝,最后电解熔融的氧化铝冶炼铝,上述制备过程与工业生产相符合,故选D。
14.【答案】A
【解析】A.根据图示可知,反应物的总能量比生成物的总能量高,发生反应时放出热量,因此该反应为放热反应,其热效应等于,故A正确;B.根据图示可知,在反应过程b中反应物活化能降低,有催化剂参与,故B错误;C.改变催化剂,只能改变反应途径,不能改变反应物与生成物的能量,因此不能改变该反应的反应热,故C错误;D.过程b有催化剂参与,为各步反应的活化能,E1为加入催化剂后整个反应的活化能,故D错误;故答案选A。
15.【答案】D
【解析】由图可知,a电极为原电池的负极,单质钾片失去电子发生氧化反应生成钾离子,电极反应式为K-e−=K+,b电极为正极,在钾离子作用下,氧气在正极得到电子发生还原反应生成超氧化钾;据以上分析解答。A.金属性强的金属钾易与氧气反应,为防止钾与氧气反应,电池所选择隔膜应允许通过,不允许通过,故A正确;B.由分析可知,放电时,a为负极,b为正极,电流由b电极沿导线流向a电极,充电时,b电极应与直流电源的正极相连,做电解池的为阳极,故B正确;C.由分析可知,生成1mol超氧化钾时,消耗1mol氧气,两者的质量比值为1mol×71g/mol∶1mol×32g/mol≈2.22∶1,故C正确;D.铅酸蓄电池充电时的总反应方程式为2PbSO4+2H2O=PbO2+Pb+2H2SO4,反应消耗2mol水,转移2mol电子,由得失电子数目守恒可知,耗钾时,铅酸蓄电池消耗水的质量为×18g/mol=1.8g,故D错误;故选D。
16.【答案】C
【解析】由图可知,N2H4与N2H浓度相等时,溶液-lgc(OH−)为6.0,由K1=可得K1=c(OH−)=10−6.0,N2H与N2H浓度相等时,溶液-lgc(OH−)为15.0,则K2=c(OH−)=10−15.0,据此回答。A.据分析,,A错误;B.由图可知,N2H4与N2H浓度相等时,溶液-lgc(OH−)为6.0,c(OH−)=10−6,c(H+)=10−8,溶液pH=8;而常温下滴加5mL盐酸溶液时,所得溶液为等物质的量浓度的N2H4与N2H5Cl混合溶液,N2H4电离呈碱性、K1=10−6.0,N2H5Cl水解呈酸性,N2H5Cl在溶液中的水解常数为==10−8,则混合溶液中N2H4的电离程度大于N2H5Cl水解程度,粒子浓度:,故对应的溶液pH≠8,B错误;C.混合溶液中电荷守恒,,当溶液呈中性时,则有,此时溶液为N2H4与N2H5Cl混合溶液,则滴加盐酸溶液体积小于10mL,C正确;D.据分析,常温下,当时,溶液-lgc(OH−)为15.0,c(OH−)=10−15.0,则溶液中,D错误;答案选C。
17.【答案】(1)12.5(2分)
(2)(2分) (2分)
(3)(2分)
【解析】(1)恒温恒容时气体的压强之比等于气体物质的量之比,容器内初始压强为40kPa,根据图象,400s时,p(CH3OCH3)=35.0kPa,则t=400s时,CH3OCH3的转化率α==12.5%;答案为:12.5。(2)反应速率满足,根据图象,v(CH3OCH3)与p(CH3OCH3)为直线关系,则n=1,p(CH3OCH3)=10.0kPa时,v(CH3OCH3)=4.4×10−3kPa/s,则4.4×10−3kPa/s=k×10.0kPa,解得k=4.4×10−4s−1;400s时p(CH3OCH3)=35.0kPa,则400s时v(CH3OCH3)=4.4×10−4s−1×35.0kPa=1.54×10−2kPa∙s−1;答案为:4.4×10−4;1.54×10−2。(3)设转化的CH3OCH3压强为x kPa,列三段式:,达到平衡时体系总压强为100kPa,则40-x+x+x+x=100,解得x=30,平衡时CH3OCH3、CO、H2、CH4的分压依次为10kPa、30kPa、30kPa、30kPa,则反应的平衡常数Kp===2.7×103kPa2;答案为:2.7×103kPa2。
18.【答案】(1)1∶2(2分)
(2)H2S+H2SO4(浓)=S↓+SO2+2H2O(2分)
(3)4Fe2++O2+4H+=4Fe3++2H2O(2分)
(4)钝化(1分)
(5)②③②④(2分)
【解析】a是S的+4价氧化物,a是SO2;b是S的+6价氧化物,b是SO3;c是S的+6价含氧酸,c是H2SO4;d是S的+4价含氧酸,d是H2SO3;e是S的+4价含氧酸盐。(1)硫化氢具有还原性,将H2S与SO2混合,发生反应生成硫单质和水:,H2S中S元素化合价升高,H2S是还原剂,SO2中S元素化合价降低,SO2是氧化剂,氧化剂与还原剂的物质的量之比为1∶2。(2)浓硫酸具有强氧化性,能与H2S反应产生一种气体和淡黄色沉淀,根据质量守恒可知,产生二氧化硫气体和淡黄色S沉淀,反应的化学方程式为:H2S+H2SO4(浓)=S↓+SO2+2H2O。(3)氧气具有氧化性,向反应后的溶液中通入空气,氧气把Fe2+氧化为Fe3+,能使Fe2(SO4)3溶液再生,再生反应的离子方程式为4Fe2++O2+4H+=4Fe3++2H2O。(4)常温下,浓硫酸可用铁罐车或铝槽车运输,其原因是铁和铝在常温下遇到浓硫酸会发生钝化,阻碍了反应的进行;(5)若要验证木炭与浓硫酸反应的产物中同时含有气体SO2和CO2,二氧化硫具有漂白性用品红溶液检验二氧化硫;二氧化碳能使石灰水变浑浊,用澄清石灰水检验二氧化碳;二氧化碳、二氧化硫都能使石灰水变浑浊,所以先检验二氧化硫,用溴水除去二氧化硫后再检验二氧化碳(二氧化硫具有还原性,能被溴水吸收,氢氧化钠和二氧化硫、二氧化碳均会反应不选择氢氧化钠),故合理的顺序是品红溶液→溴水→品红溶液(检验二氧化硫是否吸收干净)→Ca(OH)2溶液。故填:②③②④。
19.【答案】(1)Fe2+、Ca2+(2分)
TiOCl++3H2OTiO2·2H2O↓+2H++Cl−(2分)
(2)双氧水和氨水都会因温度过高分解(2分)
(3)2FeCl2+H2O2+2H3PO4=2FePO4↓+4HCl+2H2O(2分) 溶浸(2分)
(4)1∶1(2分)
(5)Li1-xFePO4+xLi++xe−=LiFePO4(2分)
(6)1.88mol·L−1(2分)
【解析】钛铁矿(主要成分为FeO·TiO2,还含有MgO、CaO、SiO2等杂质)和足量盐酸反应后,其中只有杂质SiO2和盐酸不反应,其它成分都和盐酸反应生成溶于水的盐酸盐,过滤后的滤液中含有溶于水的盐酸盐,加热过程中,TiOCl+水解生成TiO2·2H2O沉淀,过滤得到含有TiO2·2H2O的富钛渣,加入双氧水、氨水后得到过氧钛化合物,煅烧后得到TiO2,然后和Li2CO3反应得到Li4Ti5O12,富铁液加入双氧水和磷酸后,Fe2+转化为FePO4沉淀,然后和Li2CO3、H2C2O4高温煅烧生成LiFePO4,据此分析解答。(1)钛铁矿的成分中只有SiO2与盐酸是不反应的,FeO·TiO2、MgO、CaO与盐酸反应后产生的阳离子有 Mg2+、TiOCl+、Fe2+、Ca2+等。TiOCl+水解成TiO2·2H2O的离子方程式是TiOCl++3H2OTiO2·2H2O↓+2H++Cl−。(2)“溶钛”过程反应温度不能太高,其原因是加入的双氧水和氨水都会因温度过高分解。(3)由流程图可知,H2O2为氧化剂,H3PO4为沉淀剂,则“沉铁”步骤反应的化学方程式为2FeCl2+H2O2+ 2H3PO4=2FePO4↓+4HCl+2H2O,根据流程图,生成的盐酸可返回溶浸工序循环使用。(4)根据流程图,FePO4与Li2CO3和H2C2O4高温煅烧生成LiFePO4,则反应的化学方程式是2FePO4+Li2CO3+H2C2O42LiFePO4+3CO2↑+H2O,根据化学计量数,可知Li2CO3和H2C2O4的理论投入量的物质的量之比为1∶1。(5)充电时,和电源正极相连的电极叫阳极,反生氧化反应,根据充电时发生的反应Li4Ti5O12+LiFePO4=Li4+xTi5O12+Li1-xFePO4(0<x<1),LiFePO4生成Li1-xFePO4的过程中发生氧化反应,则阳极电极反应式为LiFePO4-xe−=Li1-xFePO4+xLi+。(6)浸取液中c(Li+)=4mol·L−1,加入等体积的碳酸钠溶液将Li+转化为Li2CO3沉淀,若沉淀中的锂元素占浸取液中锂元素总量的90%,设浸取液的体积为VL,则可知沉淀后的c(Li+)==0.2mol·L−1,Ksp(Li2CO3)=c2(Li+)·c(CO)=1.6×10−3,则0.2c(CO)=1.6×10−3,故剩余=0.04mol·L−1,沉淀的=,总=0.94mol·L−1,由于此时体积为原体积的2倍故加入的碳酸钠浓度为:1.88mol·L−1。
20.【答案】(1)(2分) 取代反应(2分)
(2)碳碳双键、羧基(2分) (2分)
(3)+CH3ONa+NaBr(2分)
(4)13(3分) (2分)
(5)(4分)
【解析】A发生取代反应生成B,B与C发生已知反应生成D,结合B和D的结构以及已知反应的成键断键结构可得C的结构为:,结合E、G的结构特点可知E与溴单质发生取代反应生成F,F与CH3ONa发生取代反应生成G,G在一定条件下转化成H,D和H发生取代反应生成I,据此分析解答。(1)由A的结构简式可得A的分子式为:,A与溴单质发生加成反应生成B,故答案为:;取代反应;(2)由D的结构简式可知其含有碳碳双键和羧基两种官能团,由以上分析知C为,故答案为:碳碳双键、羧基;;(3)F与CH3ONa发生取代反应生成G,反应为:+CH3ONa+NaBr,故答案为:+CH3ONa+NaBr;(4)G的同分异构体中,同时符合①能与FeCl3溶液发生显色反应,说明存在酚羟基结构;②能与饱和碳酸氢钠溶液反应放出气体,说明存在羧基,,若苯环上两个支链则为-OH、-CH2COOH,有邻、间、对三种结构;若苯环上有三个支链则为-OH、-CH3、-COOH,结合定二移一的方法,先固定-OH、-CH3有邻、间、对三种结构,再分别连接-COOH,分别有4、4、2种位置,可知存在10种结构,共计13种符合;其中核磁共振氢谱为五组峰的结构简式为,故答案为:13;;(5)可由和发生已知反应得到,可由氧化得到,可由发生水解取代反应得到,由此可得流程,故答案为:。
湖南省衡阳县2022-2023学年高一化学下学期期末考试试卷(Word版附答案): 这是一份湖南省衡阳县2022-2023学年高一化学下学期期末考试试卷(Word版附答案),共10页。试卷主要包含了选择题,非选择题等内容,欢迎下载使用。
衡阳县第四中学2022-2023学年高一下学期期末考试模拟(一)化学试卷(含答案): 这是一份衡阳县第四中学2022-2023学年高一下学期期末考试模拟(一)化学试卷(含答案),共16页。试卷主要包含了单选题,多选题,填空题等内容,欢迎下载使用。
衡阳县第四中学2022-2023学年高一下学期期末考试模拟(二)化学试卷(含答案): 这是一份衡阳县第四中学2022-2023学年高一下学期期末考试模拟(二)化学试卷(含答案),共18页。试卷主要包含了单选题,多选题,填空题,实验题等内容,欢迎下载使用。

