还剩9页未读,
继续阅读
2021北京北师大实验中学高一(下)期中历史(选考)(教师版)
展开
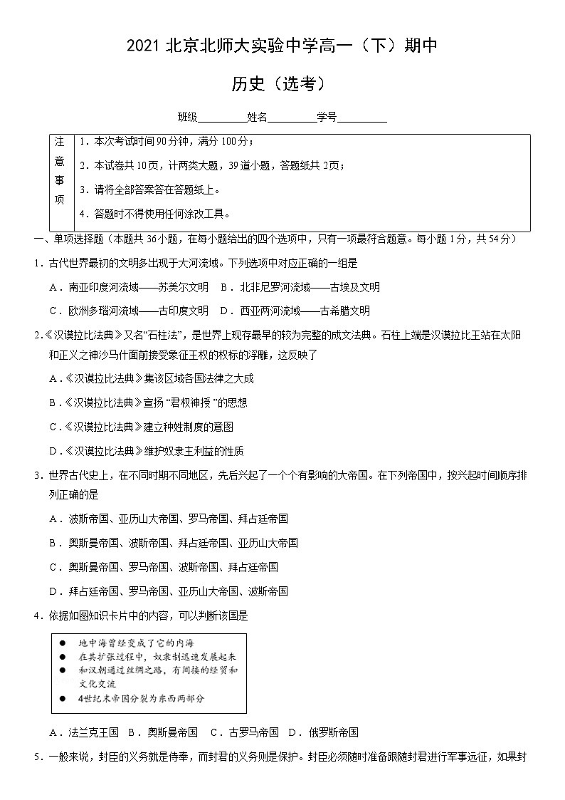
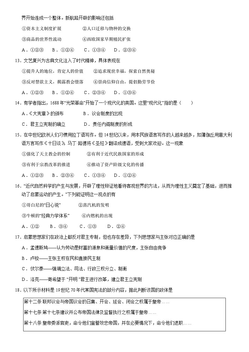
这是一份2021北京北师大实验中学高一(下)期中历史(选考)(教师版),共12页。试卷主要包含了单项选择题,材料题等内容,欢迎下载使用。
相关试卷
2024北京大峪中学高一下学期期中历史(选考)试卷及答案:
这是一份2024北京大峪中学高一下学期期中历史(选考)试卷及答案,共13页。
2024北京首都师大苹中学校高一下学期期中历史(选考)试卷及答案:
这是一份2024北京首都师大苹中学校高一下学期期中历史(选考)试卷及答案,共12页。
2024北京育才学校高一下学期期中历史(选考)试卷:
这是一份2024北京育才学校高一下学期期中历史(选考)试卷,共8页。

