


所属成套资源:2023年 中考生物模拟试卷(含答案解析)合集
2023年福建省泉州市安溪县中考生物适应性试卷(含答案解析)
展开
这是一份2023年福建省泉州市安溪县中考生物适应性试卷(含答案解析),共23页。试卷主要包含了 下列属于生命现象的是, 龙眼肉质爽脆,浓甜带蜜味, 下列实验不需要碘液的是, 下列疾病与病因相符的是等内容,欢迎下载使用。
2023年福建省泉州市安溪县中考生物适应性试卷
1. 下列属于生命现象的是( )
A. 雨后春笋 B. 潮起潮落 C. 秋高气爽 D. 狂风暴雨
2. 人工智能发展迅猛,人脸识别、人脸支付等逐渐进入人们的生活,这是由于人体面部存在差异,不易改变也不易被复制,下列与人体面部差异的形成有关的细胞结构是( )
A. 细胞壁 B. 细胞膜 C. 细胞核 D. 细胞质
3. 近年来,集美区红树林的种植改善了有关海域的水质环境,这体现了( )
A. 生物适应环境 B. 生物影响环境 C. 环境适应生物 D. 环境影响生物
4. 移栽树木时,为提高成活率,采取了以下措施,其中应用蒸腾作用原理的是( )
A. 合理密植 B. 带土移栽 C. 移栽后立即浇水 D. 去除部分枝叶移栽
5. 龙眼肉质爽脆,浓甜带蜜味。长途运输龙眼时常常进行低温储存,主要目的是抑制( )
A. 光合作用 B. 呼吸作用 C. 蒸腾作用 D. 吸收作用
6. 下列实验不需要碘液的是( )
A. 观察洋葱鳞片叶表皮细胞 B. 观察人口腔上皮细胞
C. 观察菜豆种子的结构 D. 观察玉米种子的结构
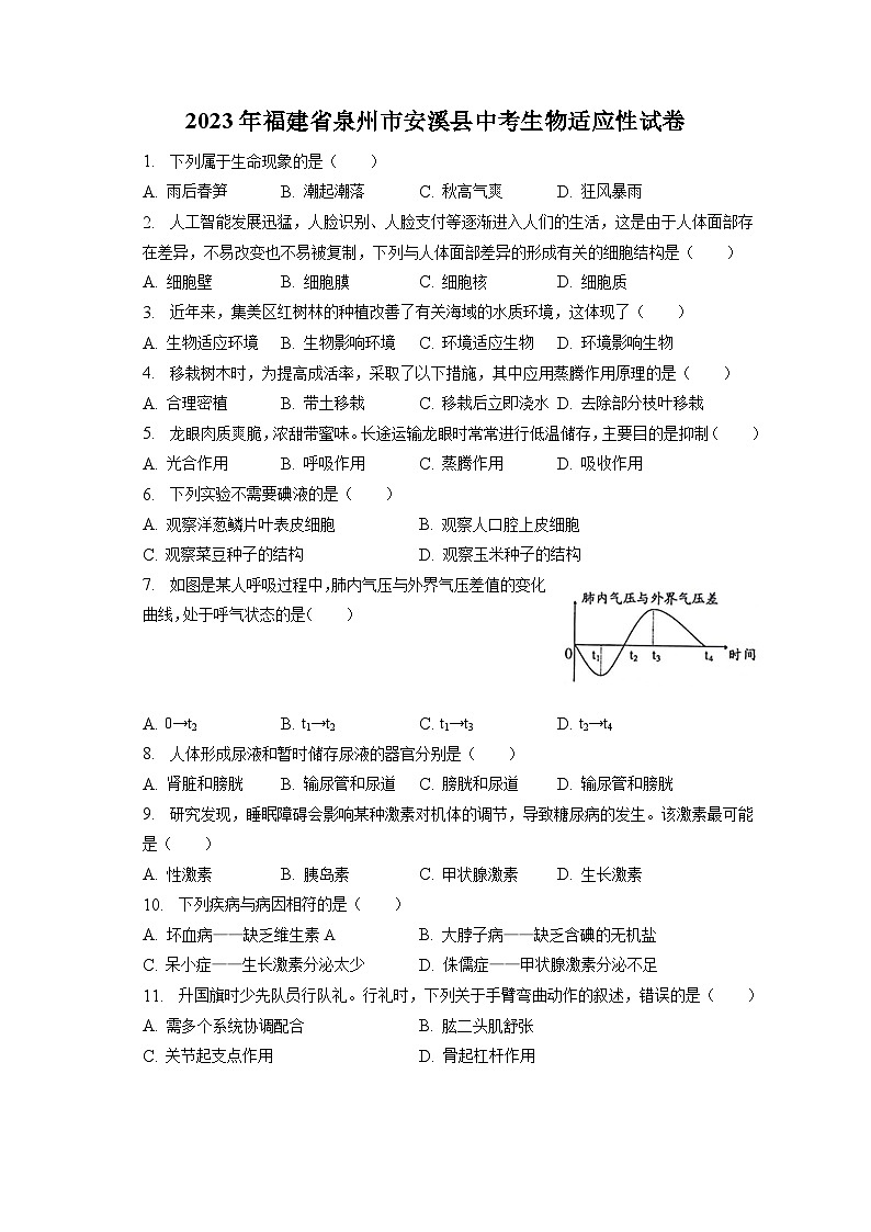
7. 如图是某人呼吸过程中,肺内气压与外界气压差值的变化曲线,处于呼气状态的是( )
A. 0→t2 B. t1→t2 C. t1→t3 D. t2→t4
8. 人体形成尿液和暂时储存尿液的器官分别是( )
A. 肾脏和膀胱 B. 输尿管和尿道 C. 膀胱和尿道 D. 输尿管和膀胱
9. 研究发现,睡眠障碍会影响某种激素对机体的调节,导致糖尿病的发生。该激素最可能是( )
A. 性激素 B. 胰岛素 C. 甲状腺激素 D. 生长激素
10. 下列疾病与病因相符的是( )
A. 坏血病——缺乏维生素A B. 大脖子病——缺乏含碘的无机盐
C. 呆小症——生长激素分泌太少 D. 侏儒症——甲状腺激素分泌不足
11. 升国旗时少先队员行队礼。行礼时,下列关于手臂弯曲动作的叙述,错误的是( )
A. 需多个系统协调配合 B. 肱二头肌舒张
C. 关节起支点作用 D. 骨起杠杆作用
12. 如图是人的生殖与发育过程简图。下列表述正确的是( )
A. ①是雄性激素 B. ②是输卵管
C. ③是受精卵 D. ④是在子宫完成受精作用
13. 我国人民很早就学会饲养家蚕,纺织丝绸,其中一道工序是将蚕茧用热水浸泡后缫丝,这个过程中在蚕茧内死亡的是处于( )时期的家蚕.
A. 卵 B. 幼虫 C. 蛹 D. 成虫
14. 如图鸟卵的结构中,储存着空气,能为胚胎发育提供氧气的结构是( )
A. [①]卵壳 B. [②]卵黄 C. [③]卵白 D. [④]气室
15. 如图是染色体、DNA、基因之间的关系示意图,下列叙述正确的是( )
A. 一条①上只有一个基因 B. ①在体细胞中是成对存在的
C. ②是染色体上的基因 D. ③是染色体上的DNA分子
16. 果蝇的体细胞中含有4对染色体,其性别决定方式与人类相似,则雄果蝇精子中的染色体组成可能为( )
A. 3对+XY B. 3条+XY C. 3对+Y D. 3条+X
17. 鹅掌楸具有黄绿色花瓣,因结实率极低而繁殖困难,是我国重点濒危保护植物。据此判断鹅掌楸属于( )
A. 裸子植物 B. 被子植物 C. 蕨类植物 D. 苔藓植物
18. 安第斯山区有数十种蝙蝠以花蜜为食。其中,长舌蝠的舌长为体长的1.5倍。它能利用长舌从长筒花狭长的花冠筒底部取食花蜜,且为该植物的唯一传粉者。下列相关叙述错误的是( )
A. 长舌蝠和长筒花相互适应,共同进化
B. 长筒花很难在没有长舌蝠的地方繁衍后代
C. 长筒花狭长的花冠筒使长舌蝠产生了长舌的变异
D. 长舌有助于长舌蝠在与其他种蝙蝠的竞争中占据优势
19. 下列微生物与食品制作对应关系错误的是( )
A. 乳酸菌——制面包 B. 酵母菌——酿酒 C. 醋酸菌——制醋 D. 霉菌——制酱
20. 下列关于进入青春期后的叙述,错误的是( )
A. 生殖器官迅速发育 B. 脑的重量和脑神经细胞数量迅速增加
C. 心、肺功能增强 D. 男、女身高和体重都迅速增加
资料:福建长乐闽江河口国家湿地公园位于长乐区潭头镇、梅花镇闽江入海口处,有河口水域、潮间带沙滩、红树林沼泽等7种湿地类型,是候乌迁徙重要越冬地、水鸟集中分布区、众多珍稀濒危鸟种的栖息地,多项指标达到国际重要湿地标准。拥有动植物1084种,在此迁徙停歇的水鸟数量超过5万只,这都诠释了生物与环境之间的相互关系。完成各小题。
21. 资料中画线部分体现的是生物多样性中的( )
A. 生物种类多样性 B. 基因多样性 C. 生态系统多样性 D. 生物数量多样性
22. 从获得途径来看,候鸟的迁徙行为属于( )
A. 先天性行为 B. 学习行为 C. 社会行为 D. 繁殖行为
23. 下列关于用药、急救、健康生活的做法不正确的是( )
A. 坚决拒绝和远离毒品 B. 避免过度接触阳光中的紫外线
C. 药吃得越多,病好得越快 D. 使用创可贴前应清洁和消毒伤口
24. 低碳正成为生活的新时尚。下列做法与之不相符的是( )
A. 纸张两面印刷 B. 自带篮子购物 C. 垃圾分类投放 D. 自驾汽车上班
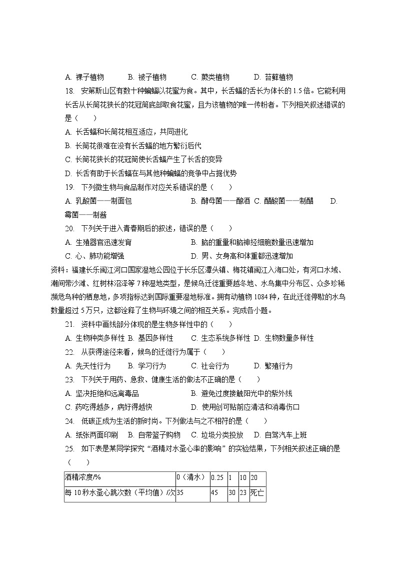
25. 如下表是某同学探究“酒精对水蚤心率的影响”的实验结果,下列相关叙述正确的是( )
酒精浓度/%
0(清水)
0.25
1
10
20
每10秒水蚤心跳次数(平均值)/次
35
45
30
23
死亡
A. 操作该实验只需要一只水蚤
B. 该实验需要做多次重复实验
C. 做实验时,水蚤先放到高浓度酒精中观察
D. 该实验证明了酒精对水蚤心率有影响,浓度越高,水蚤心率越慢
26. 光学显微镜是利用光学原理,把人眼所不能分辨的微小物体放大成像,以供人们提取微细结构信息的光学仪器。如图为普通光学显微镜的示意图,判断下列叙述是否正确。(正确的画“√”,错误的画“×”)
(1)光线比较暗时,可以使用⑦的凹面镜对光。 ______
(2)可以调节⑤来上升或者下降镜筒。 ______
(3)②与④的放大倍数之和就是显微镜放大的倍数。 ______
(4)转动①可以换不同倍数的目镜。 ______
27. 阅读资料,回答问题。
资料:小明同学在泉州市石狮黄金海岸的近海区域进行野外研学,绘制了如图不完整的食物网。
(1)图中能直接或间接为其他动物提供食物与能量来源的生物是 ______ 。
(2)一只体型较大的水生动物(动物X)搁浅在沙滩,该动物体表有细鳞,有鳍,用鳃呼吸,以水中的鱼、虾为食。据此判断,该动物最可能属于 ______ 类,食物网中的哪种动物与其存在竞争关系? ______ 。
(3)增加了动物X后,该食物网会增加 ______ 条食物链,从理论上看,该生态系统的自动调节能力会变 ______ 。
(4)假如你发现有水生动物搁浅在沙滩上,你会怎么处理它? ______ 。
28. 阅读资料,回答问题:
资料:油桃表皮是无毛且光滑的、发亮的,颜色比较鲜艳,好像涂了一层油。油桃含糖量极高,十分适合中国人喜甜的饮食习惯;香味浓郁,清香可口,肉质细脆,爽口异常,甜而不腻。
(1)在油桃果园中,影响油桃的生态因素,既有蜜蜂等生物因素,也有温度、 ______ 等非生物因素
(2)从植物体的结构层次来看,油桃的果实属于 ______ 。
(3)在油桃开花时,其花最重要的结构是 ______ 。
(4)油桃开花后,要经历 ______ 两个过程才能结出美味的桃子。
(5)油桃的种子外面有果皮包被,所以桃属于 ______ 植物。
29. 阅读资料,回答问题。
资料:近三年,科研人员在武夷山国家公园共发现了11个新物种,丰富了武夷山的物种纪录。科研人员将发现的新物种进行了如图所示的分类。
(1)如图的分类依据中,①题 ______ ,②是 ______ 。
(2)根据如图的分类特征,无凹带蜉金龟所属的动物类群是 ______ 动物。与武夷凤仙花相比,无凹带蜉金龟与武夷林蛙的亲缘关系更 ______ 。
(3)武夷林蛙等的发现,丰富了武夷山生物多样性中的 ______ 多样性。与茶园生态系统相比,武夷山国家公园自我调节能力更强,其原因是 ______ 。
30. 高山滑雪(如图甲),起源于阿尔卑斯山地域,又称“阿尔卑斯滑雪”或“山地滑雪”。它是速度与技术的完美结合,现在越来越多的青少年喜欢上这项运动。请根据图回答相关问题。
(1)滑雪比赛开始时,运动员听到裁判员发出的信号后迅速出发。该过程中,听觉形成于图乙中的[①] ______ 。
(2)比赛过程中,运动员往往会呼吸急促,是由于图丙的[⑥] ______ 血管壁中有感受器,当血液中二氧化碳浓度增加时,感受器接受刺激产生神经冲动,并通过传入神经传到图乙中的[③] ______ ,从而调节机体加快呼吸运动。该反射活动属于 ______ 反射。
(3)经过肺部气体交换,含氧丰富的动脉血管先流回图丙的结构[⑧] ______ 中,然后通过体循环,为组织细胞供应营养和氧气。与此同时,人体部分内分泌腺的分泌活动增强,参与调动机体潜能。由此可见,人体的生命活动主要受神经系统调节,同时也受到 ______ 调节的影响。
31. 人体各项生命活动所需的能量离不开食物和氧气的获取及运输。如图①~⑥表示生理过程,A~E表示结构名称。据图回答下列问题:
(1)食物中的淀粉在[B]被 ______ 彻底分解成葡萄糖,葡萄糖通过[②] ______ 过程进入血液。
(2)血液流经肾脏时,经过[⑤] ______ 作用和[⑥] ______ 作用,形成尿液并排出体外。
(3)与③相比,④的气体成分中明显减少的是 ______ ,该气体进入血液后,与血液中的 ______ 结合,并运输到组织细胞,参与分解葡萄糖,释放能量,用于各项生命活动。
32. 分析资料,回答下列问题:
资料一:有人曾经做过这样的试验:把一种致病的链球菌涂在健康人的清洁皮肤上,两小时后再检查,发现90%以上的链球菌都被消灭了。
资料二:每年的3月24日是“世界防治结核病日”。结核病是一种慢性传染病,由结核杆菌导致,患者多出现发热、咳嗽等症状。接种卡介苗可以有效预防该病,按医嘱规范用药,结核病人可以得到有效治疗并痊愈。
(1)资料一中的皮肤属于保卫人体的第一道防线。这道防线是人生来就有的,属于 ______免疫。
(2)资料二中,结核病人感染的结核杆菌,从传染病的角度来说,它属于 ______;从免疫的角度来说,它属于 ______。接种卡介苗,能刺激人体内的淋巴细胞产生相应的 ______,抵抗结核杆菌。
(3)日常生活中,有很多做法可有效阻止传染病的传播,如勤洗手、戴口罩出门、对环境进行消毒。从预防传染病流行的措施来看,这些做法属于 ______。
33. 袁隆平是世界上第一个成功利用水稻杂交优势的科学家,他被授予“共和国勋章”,他研究的海水稻(耐盐碱水稻),普遍生长在海边滩涂地区,具有抗旱、抗倒伏、抗盐碱等特点。其稻壳顶端有的具有芒,有的没有芒,无芒有利于收割、脱粒及稻谷的加工。请根据表格回答下列问题:
组别
亲代杂交组合
子代性状
甲
有芒×有芒
全是有芒
乙
有芒×有芒
既有有芒,又有无芒
丙
有芒×无芒
既有有芒,又有无芒
(1)子代水稻与亲代水稻稻壳顶端不同,这种现象在遗传学上称为 ______。
(2)根据 ______组数据,可推断出 ______是隐性性状。请写出丙组亲代的基因组成 ______(用A、a分别表示显性基因和隐性基因),其后代为有芒的概率是 ______。
(3)科学家运用上述杂交方法培育出无芒水稻,是 ______(填“可遗传”或“不可遗传”)的变异。
34. 番茄的果实营养丰富,在我国广泛栽培。为探究不同光质的光和二氧化碳浓度对番茄试管苗光合作用的影响,科研人员进行了相关实验,结果如图:
(1)A组、B组和C组是一组对照实验,变量是 ______ ,这三组的二氧化碳浓度等条件必须相同,这样做的目的是 ______ 。
(2)据图可知,番茄试管苗在白光和红光下随着二氧化碳浓度的增加,有机物积累量 ______ ;在黄光下,有机物积累量小于0,原因是 ______ 。
实验结论之一:黄光不适合番茄试管苗的种植。
进一步探究:黄光为什么不适合番茄试管苗的种植?根据光合作用的影响因素,假设黄光培养条件下番茄试管苗的叶绿素含量发生了改变。
(3)实验设计思路如下:取大小、长势相同的番茄试管苗若干株,平均分成两组,分别放在白光和 ______ 条件下培养后,测定其叶绿素含量。请对该实验结果进行预测: ______ 。
答案和解析
1.【答案】A
【解析】解:A、雨后春笋描述的是春雨过后,春笋迅速生长,说明生物能生长,属于生命现象,符合题意。
BCD、此三项都属于自然现象,不属于生命现象,不合题意。
故选:A。
生物的共同特征有:①生物的生活需要营养;②生物能进行呼吸;③生物能排出身体内产生的废物;④生物能对外界刺激作出反应;⑤生物能生长和繁殖;⑥生物都有遗传和变异的特性;⑦除病毒以外,生物都是由细胞构成的。
解答此类题目的关键是理解生物的特征。
2.【答案】C
【解析】解:细胞核是细胞遗传性和细胞代谢活动的控制中心,遗传物质能经复制后传给子代,同时遗传物质还必须将其控制的生物性状特征表现出来,这些遗传物质绝大部分都存在于细胞核中。因此与人体面部差异的形成有关的细胞结构是细胞核。
故选:C。
细胞核是遗传物质储存和复制的场所.从细胞核的结构可以看出,细胞核中最重要的结构是染色体,染色体的组成成分是蛋白质分子和DNA分子,而DNA分子又是主要遗传物质.当遗传物质向后代传递时,必须在核中进行复制。所以,细胞核是遗传物储存和复制的场所。
细胞核中的DNA上有遗传信息,这些遗传信息包含了指导、控制细胞中物质和能量变化的一系列指令,也是生物体建造自己生命大厦的蓝图,因此细胞核是细胞的控制中心.正确地理解细胞核的结构及功能,还要与细胞的其它结构功能区别记忆。
3.【答案】B
【解析】解:生物必须适应环境才能生存,如沙漠上的植物必须耐旱才能生存。同时生物也能影响环境,如近年来,集美区红树林的种植改善了有关海域的水质环境,这体现了生物对环境的影响。
故选:B。
生物与环境之间是相互作用密不可分的,环境可以影响生物的生长发育和繁殖,同样生物的生长发育和繁殖也会反作用于环境。
解答此类题目的关键是运用所学知识对某些自然现象做出科学的解释。
4.【答案】D
【解析】解:A、合理密植充分利用光合作用,A不符合题意。
B、尽量带土移栽,根吸收水分的主要部位是根毛和幼根,移栽植物时一般要带一个土坨,这样可以保护根毛和幼根不受到损伤,利于根吸水,提高成活率,B不符合题意。
C、移栽时注意适量的浇水,满足移栽植物对水的需求,有利于移栽植物的成活,C不符合题意。
D、移栽植物时去除部分枝叶,为了降低蒸腾作用,减少水分的散失,利用移栽植物的成活,D符合题意。
故选:D。
水分以气体状态从植物体内散发到植物体外的过程叫做蒸腾作用;植物的蒸腾作用主要在叶片进行,叶柄和幼嫩的茎也能少量的进行;根吸水的主要部位是成熟区。据此解答。
对移栽植物进行遮荫、去掉部分枝叶,选择阴天或傍晚时移栽,这些措施都是为了减少水分的散失,利用移栽植物的成活。
5.【答案】B
【解析】解:生物的呼吸作用是把生物体内储存的有机物在氧的参与下加以分解,产生二氧化碳和水,并释放能量的过程。水果应储存在低温、无氧的环境中,抑制呼吸作用,以减少有机物的消耗.
故选:B。
水果应储存在低温、无氧的环境中,以减少有机物的消耗。
解答此类题目的关键是会运用所学知识解释生产生活中某些现象。
6.【答案】C
【解析】解:观察人口腔上皮细胞、洋葱内表皮细胞为了便于观察细胞核,就要用碘液染色;观察玉米种子结构时用碘液检验胚乳中的淀粉(淀粉遇碘变蓝色);由于叶片本身是绿色,所以观察菜豆种子的结构不需要碘液染色,可见C符合题意。
故选:C。
在观察人的口腔上皮细胞、洋葱内表皮细胞时,为了更加清楚,要用碘液染色。观察玉米种子的结构,目的检验淀粉的生成,需要用到碘液。
了解碘液在各种实验中的作用是解题的关键。
7.【答案】D
【解析】解:图中0~t2段肺内气压低于大气压表示吸气,吸气时膈肌收缩,隔顶下降,胸廓的上下径扩大;肋间外肌收缩,胸骨肋骨上移、胸廓的前后径、左右径变大,胸廓容积变大。t2→t4段肺内气压高于大气压表示呼气,肋间肌,膈肌舒张,胸腔体积缩小。
故选:D。
呼吸运动是指人体胸廓有节律的扩大和缩小的运动,包括吸气过程和呼气过程,呼吸运动主要与肋间肌和膈肌的运动有关。人在平静状态下,肋间肌收缩时,肋骨向上向外运动,使胸廓的前后径和左右径都增大,同时膈肌收缩,膈顶部下降,使胸廓的上下径都增大这样胸廓的容积就增大,肺也随着扩张,外界空气通过呼吸道进入肺,完成吸气的过程。相反呼气与之过程大致相反。
解题关键是掌握呼吸运动的过程。
8.【答案】A
【解析】解:人体的泌尿系统主要由肾脏、输尿管、膀胱和尿道等组成,肾由大约一百万个肾单位组成,肾单位由肾小体、肾小管组成,肾小体由肾小囊、肾小球组成。当血液流经肾时,肾将多余的水、无机盐和尿素等从血液中分离出来形成尿液,使血液得到净化;输尿管把尿液运送到膀胱;膀胱暂时储存尿液;尿道排出尿液,可见A符合题意。
故选:A。
泌尿系统是由肾脏、输尿管、膀胱、尿道组成,其中主要的器官是肾脏,主要作用是形成尿液,输尿管能输送尿液,将尿液输送至膀胱暂时储存起来,尿道的功能是排出尿液。
解答此题的关键是熟练掌握泌尿系统的组成及功能,可结合图形来记忆。
9.【答案】B
【解析】解:人体内胰岛素分泌不足时,血糖合成糖元和血糖分解的作用就会减弱,结果会导致血糖浓度升高而超过正常值,一部分血糖就会随尿排出体外,形成糖尿。糖尿是糖尿病的特征之一,患糖尿病的人常表现出多尿、多饮、多食、消瘦和疲乏等症状,对患糖尿病的人,可以用注射胰岛素制剂来治疗。
故选:B。
胰岛素是由胰岛分泌的.它的主要作用是调节糖的代谢,具体说,它能促进血糖合成糖元,加速血糖分解,从而降低血糖浓度,胰岛素分泌不足易患糖尿病。
要注意:胰岛素制剂是蛋白质类激素只能注射,不能口服。
10.【答案】B
【解析】解:A、夜盲症是由于维生素A缺乏形成的,坏血病是由于缺乏维生素C形成的,错误。
B、饮食中缺碘,容易导致地方性甲状腺肿(大脖子病),正确。
C、幼年时期甲状腺激素分泌不足易患呆小症,错误。
D、幼年时期生长激素分泌不足易患侏儒症,错误。
故选:B。
人体内的某些物质的含量异常,会使人体的正常功能受到影响,例如维生素或激素缺乏时,人会有不正常的表现。
解答此类题目的关键是知道一些常见营养缺乏症和激素缺乏症的发病原因,比较典型,只要认真分析即可正确解答。
11.【答案】B
【解析】解:A、行队礼不仅靠运动系统来完成的,它需要神经系统的控制和调节,它需要能量的供应,因此还需要消化系统、呼吸系统、循环系统等系统的配合,A正确。
B、行礼时是屈肘动作,肱二头肌收缩,肱三头肌舒张,B错误。
CD、骨骼肌有受刺激而收缩的特性,当骨骼肌受神经传来的刺激收缩时,就会牵动骨绕着关节活动,于是躯体就会产生运动。可见骨骼肌起动力作用,关节起支点作用,骨起杠杆作用,CD正确。
故选:B。
人体的任何一个动作,都是在神经系统的支配下,由于骨骼肌收缩,并且牵引了所附着的骨,绕着关节活动而完成的。
熟记骨、关节、骨骼肌的协调配合与运动的产生及其之间关系是解答此题的关键。
12.【答案】C
【解析】解:A、①是精子,由睾丸能产生的,A错误。
B、卵巢能产生卵细胞,②是卵巢,子宫是胎儿发育场所,B错误。
C、输卵管能输送卵细胞,精子和卵细胞在输卵管内结合成受精卵,完成受精,③是受精卵,C正确。
D、④受精是在输卵管中完成的,D错误。
故选:C。
1、女性的生殖系统主要包括卵巢、输卵管、子宫、阴道等,其中卵巢能产生卵细胞,分泌雌性激素,输卵管能输送卵细胞,是受精的场所。睾丸是男性生殖系统的主要器官。
2、睾丸能产生精子,卵巢能产生卵细胞,因此①是精子,②是卵巢;输卵管能输送卵细胞,精子和卵细胞在输卵管内结合成受精卵,完成受精,因此③是受精卵,④是受精;受精卵不断的分裂和分化发育成胚胎,胚胎发育到第八周,初具人形,称为胎儿。
解答此类题目的关键是熟记受精过程和胚胎发育过程。
13.【答案】C
【解析】解:家蚕的发育经过受精卵、幼虫、蛹和成虫4个时期。受精卵孵化成幼虫;幼虫取食桑叶,每隔5、6天蜕一次皮,经过4次蜕皮后,幼虫停止取食并吐丝结茧;结茧后幼虫化为蛹,到了蛹期蛹皮变硬不能吐丝,蛹不食不动;蛹过一段时间能羽化为蚕蛾。因此,“将蚕茧用热水浸泡后缫丝”,这个过程中在蚕茧内死亡的是处于(蛹)时期的家蚕。
故选:C。
(1)完全变态发育经过卵、幼虫、蛹和成虫四个时期。完全变态发育的昆虫幼虫与成虫在形态构造和生活习性上明显不同,差异很大。如蚊子、苍蝇、家蚕、菜粉蝶等。
(2)不完全变态发育经过卵、若虫、成虫三个时期。不完全变态发育的昆虫幼体与成体的形态结构和生活习性非常相似,但各方面未发育成熟,如蟋蟀、螳螂、蝼蛄、蝗虫等
解答此类题目的关键是理解完全变态发育和不完全变态发育的特点。
14.【答案】D
【解析】解:A、①卵壳坚硬,起保护作用,有小孔透气,A不符合题意。
B、②卵黄是卵细胞的主要营养部分,为胚胎发育提供主要的营养物质,B不符合题意。
C、③卵白,为胚胎发育提供营养物质,具有保护作用,C不符合题意。
D、④气室,内充满空气,为胚胎发育提供氧气,D符合题意。
故选:D。
观图可知:①卵壳、②卵黄、③卵白、④气室。
鸟卵的结构和各部分的作用在中考中经常考到,同学们可以借助实物进行观察,以加深记忆。
15.【答案】B
【解析】解:A、基因是染色体上DNA分子上与遗传相关的片段,一条①染色体由一个DNA分子组成,一条DNA分子上有许多个基因,A错误。
B、体细胞中染色体是成对存在的,生殖细胞中染色体是成单存在的,B正确。
CD、②是DNA,③是蛋白质,CD错误。
故选:B。
图中①是染色体,②是DNA,③是蛋白质。
解答此类题目的关键是熟记一条染色体有一个DNA分子组成,一个DNA分子上有许多个基因。
16.【答案】D
【解析】解:果蝇的体细胞中有4对染色体,雄性果蝇的性染色体是XY,在产生生殖细胞的过程中成对的染色体完全分开,分别进入不同的生殖细胞,生殖细胞(精子和卵细胞)的染色体数是体细胞中的一半,所以雄果蝇精子中所含的染色体组成是3条+X或3条+Y。
故选:D。
体细胞中染色体是成对存在,在形成精子和卵细胞的细胞分裂过程中,染色体都要减少一半。而且不是任意的一半,是每对染色体中各有一条进入精子和卵细胞。生殖细胞中的染色体数是体细胞中的一半,成单存在。当精子和卵细胞结合形成受精卵时,染色体又恢复到原来的水平,一条来自父方,一条来自母方。解答即可。
基因在亲子代之间的传递是经精子或卵细胞传递的,生殖细胞是基因在亲子代间传递的桥梁。生殖细胞(精子和卵细胞)的染色体数是体细胞中的一半,只有结合为受精卵时染色体数才恢复为与体细胞的染色体数相同。
17.【答案】B
【解析】
【分析】
该题考查被子植物的主要特征,被子植物又叫绿色开花植物,它的胚珠外面有子房壁包被,种子外有果皮包被形成果实。了解各类植物的特点是解题的关键。
【解答】
鹅掌楸具有黄绿色花瓣,能够结实(具有果实),所以是被子植物。
故选:B。
18.【答案】C
【解析】解:A、生物与环境的关系是相互影响,生物要适应环境,A正确。
B、只有这种蝙蝠能从长筒花狭长的花冠筒底部取食花蜜,且为该植物的唯一传粉者,B正确。
C、长筒花狭长的花冠筒是自然选择的结果,C错误。
D、长舌蝠的舌长为体长的1.5倍,有助于长舌蝠避开与其他蝙蝠的竞争,D正确。
故选:C。
生物与环境的关系是相互影响,生物要适应环境,自然选择是生物进化的主要原因.
理解生物与环境的关系是关键。
19.【答案】A
【解析】解:AB、制酸奶要用到乳酸菌,制馒头、做面包、酿酒等要用到酵母菌,A错误,B正确。
C、制醋要用到醋酸菌,C正确。
D、制作酱要用到曲霉等,D正确。
故选:A。
微生物的发酵在食品、药品等的制作和生产中具有重要的作用,如制馒头、做面包、酿酒等要用到酵母菌,制酸奶和泡菜要用到乳酸菌等。
发酵技术在食品的制作以及药品的生产中的作用的知识在考试中经常考到,注意掌握,最好能应用于我们实际的生产和生活中。
20.【答案】B
【解析】解:A、进入青春期后生殖器官发育并逐渐成熟,A正确。
BC、进入青春期之后,心、肺等器官的功能显著增强,但脑的重量及容量以及脑细胞、神经元的数量变化不大,神经系统的结构已接近成年,思维活跃,对事物的反应能力提高,分析能力、记忆能力增强,B错误,C正确。
D、进入青春期后的男、女身高和体重都迅速增加,D正确。
故选:B。
青春期人身体生长发育的黄金时期,身体会发生很大的变化,首先是身高突增,其次是生殖器官迅速发育,并出现第二性征。
掌握青春期的特点是解题的关键。
21~22.【答案】C、A
【解析】解:资料中画线部分“有河口水域、潮间带沙滩、红树林沼泽等7种湿地类型”描述了多种生态系统,体现了生物多样性中的生态系统的多样性。
故选:C。
生物多样性通常有三个层次的含义,即生物种类的多样性、基因(遗传)的多样性和生态系统的多样性。
解答此类题目的关键是理解生物多样性的内涵。
解:从获得途径来看,候鸟的迁徙行为是生来就有的,由动物体内的遗传物质决定的行为,属于先天性行为。
故选:A。
(1)先天性行为是动物生来就有的,由动物体内的遗传物质决定的行为,是动物的一种本能,不会丧失。
(2)学习行为是动物出生后在动物的成长过程中,通过生活经验和学习逐渐建立起来的新的行为。
解答此类题目的关键是理解掌握先天性行为和学习行为的特点。
23.【答案】C
【解析】解:A、青少年要珍爱生命、拒绝和远离毒品,正确。
B、过度照射紫外线会使皮肤粗糙,甚至会使皮肤细胞发生基因突变或诱发突变引起皮肤癌,正确。
C、“是药三分毒”,药物一般都有一定的毒副作用,乱吃、多吃会危害人体健康,错误。
D、当较小伤口或出血较少情形下,可将伤口冲洗干净、用创可贴止血或用纱布绷带加压止血,正确。
故选:C。
安全用药是指根据病情需要,正确选择药物的品种、剂量和服用时间等,以充分发挥最佳效果,尽量避免药物对人体产生的不良作用或危害。
掌握常用的急救措施,最好又会在必要的时候能用于救助他人。
24.【答案】D
【解析】解:A、纸张两面印刷,可以减少森林的砍伐,属于低碳环保,A不符合题意。
B、自带篮子或布袋购物可以减少塑料袋的使用,减少白色污染,B不符合题意。
C、对垃圾分类投放,进行回收利用,可以有效的较少环境污染,节约资源,C不符合题意。
D、自驾汽车上班,会增加汽车尾气排放,污染环境。D符合题意。
故选:D。
根据低碳生活就是减少空气中二氧化碳含量的做法进行分析解答。
本题考查的是低碳生活的理念和有关做法,可以依据已有的知识解答此题。
25.【答案】B
【解析】解:A、为排除偶然性,每组实验中不能只需要一只水蚤,A错误。
B、探究“酒精对水蚤心率的影响”的实验,需进行重复实验,数据取平均值,目的是为了减少数据的误差,使实验结果更准确,B正确。
C、实验时酒精的有害成分会留在水蚤体内,影响水蚤的心率,从而影响实验结果的准确性。因此,用一只水蚤只能做两次实验,必须先在清水中计数心率,再在某一浓度的酒精中计数水蚤的心率,前后顺序不能颠倒,C错误。
D、由表格数据表明随着酒精体积分数的增加,水蚤心率先升高然后逐渐下降,直至死亡。因此本次实验的结论是酒精对水蚤的心率有影响,D错误。
故选:B。
(1)对照实验是指在研究一种条件对研究对象的影响时,所进行的除了这种条件不同之外,其他条件都相同的实验。其中不同的条件就是实验变量。对照实验的设计原则是:一组对照实验中只能有一个变量,且只能以所研究的条件为变量,其它条件应相同。
(2)在探究“酒精对水蚤心率的影响”时,实验的变量是酒精的浓度的不同。因此实验组和对照组酒精的浓度外,其他条件应相同且适宜,据此解答。
解答此类题目的关键是熟记掌握探究酒精对水蚤心律影响的实验。
26.【答案】√ √ × ×
【解析】解:(1)光线比较暗时,可以使用⑦的凹面镜对光、大光圈。故题干说法正确。
(2)⑤粗准焦螺旋能使镜筒的升降范围较大,可以调节⑤来上升或者下降镜筒。故题干说法正确。
(3)显微镜的放大倍数=物镜放大倍数×目镜放大倍数,②与④的放大倍数之积就是显微镜放大的倍数。故题干说法错误。
(4)转动①可以换不同倍数的物镜。故题干说法错误。
故答案为:(1)√;
(2)√;
(3)×;
(4)×。
图中①转换器、②物镜、③遮光器、④目镜、⑤粗准焦螺旋、⑥细准焦螺旋、⑦反光镜。
掌握显微镜的使用方法是解题的关键。
27.【答案】绿藻 鱼 白鹭 2 强 应该把它放到水中
【解析】解:(1)绿色植物制造的有机物一部分用来构建植物体自身,一部分为人类和其它生物提供食物来源,人类和其它生物直接或间接以植物为食,图中能直接或间接为其他生物提供食物与能量来源的生物是绿藻。
(2)题中所提到一只较为大型的水生动物(动物X)搁浅在沙滩,体表覆盖细鳞,用鳃呼吸,以水中的鱼虾为食,具备鱼类的特征,因此属于鱼类。图中生物与其存在竞争关系的白鹭。
(3)在生态系统中,生产者与消费者之间的关系,主要是吃与被吃的关系,这样就形成了食物链;一个生态系统中往往有很多条食物链,这些食物链相互关联,就形成了食物网;该食物网中共有3条食物链,分别是:绿藻→海螺→小鱼→白鹭,绿藻→小鱼→白鹭,绿藻→虾→白鹭,增加了动物X后,该食物网会增加3条食物链,分别是:绿藻→海螺→小鱼→X,绿藻→小鱼→X,绿藻→虾→X;从理论上看,该生态系统的自动调节能力会变强,因为生物种类增加了。
(4)假如你发现有水生动物搁浅在沙滩上,应该把它放到水中。
故答案为:
(1)绿藻;
(2)鱼;白鹭;
(3)3;强;
(4)应该把它放到水中。
(1)绿色植物的光合作用是在叶绿体里利用光能把二氧化碳和水合成淀粉等有机物,释放氧气,同时把光能转变成化学能储存在合成的有机物中的过程。在生态系统中大多数的细菌、真菌能把动物、植物的遗体、遗物分解成二氧化碳、水和无机盐等,归还土壤,供植物重新利用,这些腐生的细菌、真菌是生态系统中的分解者,促进了生态系统中的物质循环。
(1)鱼类的特征有:生活在水中,鱼体表大都覆盖有鳞片,减少水的阻力,用鳃呼吸,用鳍游泳,靠尾部和躯干部的左右摆动和鳍的协调作用来不断向前游动。
(3)在生态系统中,生产者与消费者之间的关系,主要是吃与被吃的关系,这样就形成了食物链;食物链中不应该出现分解者,食物链的起始环节是生产者、箭头指向捕食者。
解答此类题目的关键是理解掌握生态系统的组成、食物链的概念,及生态系统具有一定的自动调节能力。
28.【答案】光照(土壤、水、空气) 器官 花蕊(雄蕊和雌蕊) 传粉和受精 被子
【解析】解:(1)环境中影响生物生活的各种因素分为非生物因素和生物因素。在油桃果园中,影响油桃的生态因素,既有蜜蜂等生物因素,也有温度、光照、土壤、水、空气等非生物因素。
(2)植物体的结构层次为:细胞→组织→器官→植物体。从植物体的结构层次来看,油桃的果实属于器官这一结构层次。
(3)花蕊包括雄蕊和雌蕊,雄蕊和雌蕊与果实和种子的形成有直接关系,是一朵花的最主要的部分。因此,在油桃开花时,其花最重要的结构是花蕊(雄蕊和雌蕊)。
(4)绿色开花植物要形成果实和种子,必须经过传粉和受精两个必要生理过程,因此油桃开花后,要经历传粉和受精两个过程才能结出美味的桃子。
(5)油桃的种子外面有果皮包被,能形成果实,所以桃属于被子植物。
故答案为:
(1)光照(土壤、水、空气)。
(2)器官。
(3)花蕊(雄蕊和雌蕊)。
(4)传粉和受精。
(5)被子。
(1)环境中影响生物生活的各种因素分为非生物因素和生物因素。非生物因素包括阳光、温度、水、空气、土壤等。生物因素包括种内关系和种间关系。
(2)植物体的结构层次为:细胞→组织→器官→植物体。
(3)一朵完整的花包括花柄、花托、花萼、花冠、雌蕊和雄蕊等部分,其中花蕊是花的主要结构。
(4)绿色开花植物要形成果实和种子,必须经过的两个必要生理过程是传粉和受精。
(5)被子植物的种子不裸露,外面有果皮包被,能形成果实。
解答此类题目的关键是运用所学知识对某些生物现象做出科学的解释。
29.【答案】叶绿体 用肺呼吸,皮肤辅助呼吸 昆虫 近 生物种类(或物种); 武夷山国家公园的生物种类多,成分和营养结构复杂
【解析】解:(1)分析图可知,①为叶绿体;②为用肺呼吸,皮肤辅助呼吸。
(2)无凹带蜉金龟体表有外骨骼,用气管呼吸,属于昆虫。分类单位越大,生物的相似程度越少,共同特征就越少,生物的亲缘关系就越远;分类单位越小,生物的相似程度越多,共同特征就越多,生物的亲缘关系就越近,无凹带蜉金龟与武夷凤仙花不同界,与武夷林蛙同界,所以无凹带蜉金龟与武夷林蛙的亲缘关系更近。
(3)生物多样性包括基因多样性、物种多样性和生态系统多样性。武夷林蛙等的发现,丰富了武夷山生物多样性中的生物种类(或物种)多样性。在生态系统中,生物的种类和数量越多,营养结构越复杂,生态系统的自动调节能力就越强,生态系统往往就越稳定;反之,就越弱。武夷山国家公园的生物种类多,成分和营养结构复杂,自动调节更强。
故答案为:
(1)叶绿体;用肺呼吸,皮肤辅助呼吸。
(2)昆虫;近。
(3)生物种类(或物种);武夷山国家公园的生物种类多,成分和营养结构复杂(言之有理即可)。
(1)植物细胞基本结构:细胞壁、细胞膜、细胞核、细胞质、线粒体、液泡、叶绿体(绿色部分);能自行制造有机物供自身利用。真菌细胞的基本结构有细胞壁、细胞膜、细胞质、细胞核等,细胞内没有叶绿体,只能利用现成的有机物。
(2)节肢动物体表有坚韧的外骨骼;身体和附肢都分节。代表动物有:各种昆虫、甲壳动物、蜘蛛、蜈蚣等。昆虫的身体分为头、胸、腹三部分,头部生有一对触角,为感觉器官;胸部一般着生有两对翅、三对足,为昆虫的运动器官;身体外有外骨骼。
(3)两栖动物是指幼体生活在水中,用鳃呼吸。成体既能生活在水中,也能生活在潮湿的陆地上,主要用肺呼吸,兼用皮肤呼吸。常见的两栖动物有青蛙、蟾蜍、大鲵和蝾螈等。
关键是掌握各类生物的特征以及生物多样性的内涵。
30.【答案】大脑皮层 主动脉 脑干 非条件(简单) 左心房 激素
【解析】解:(1)外界的声波经过耳郭的收集,由外耳道传到鼓膜,引起鼓膜的振动,振动通过听小骨传到内耳,刺激耳蜗内的听觉感受器,产生神经冲动,神经冲动通过与听觉有关的神经传递到①大脑皮层的听觉中枢,就形成了听觉。
(2)运动员往往会出现呼吸急促的反应,是由于乙图中的⑥主动脉中有感受器,当血液中氧气浓度降低时,感受器感受刺激并产生神经冲动,通过传入神经传到③脑干,调节呼吸运动。这种反射的神经中枢在脑干,因此属于非条件反射。
(3)根据循环途径的不同,血液循环分为体循环和肺循环两部分:
由图可知,经过肺部气体交换,含氧丰富的动脉血首先经肺静脉流回⑧左心房。与此同时,人体部分内分泌腺的分泌活动增强,参与调动机体潜能,这说明人体的生命活动主要受到神经系统的调节,同时也受到激素调节的影响。
故答案为:(1)大脑皮层。
(2)主动脉;脑干;非条件(简单)。
(3)左心房;激素。
图乙中:①大脑(大脑皮层)、②小脑、③脑干。
图丙中:④右心房、⑤右心室、⑥主动脉、⑦肺动脉、⑧左心房、⑨左心室。
解答此题的关键是理解掌握听觉的形成、脑的结构和功能及血液循环的途径。
31.【答案】小肠 吸收 肾小球和肾小囊内壁的过滤(滤过) 肾小管的重吸收 氧气 血红蛋白
【解析】解:(1)淀粉的消化从口腔开始,口腔中的唾液淀粉酶能够将部分淀粉分解为麦芽糖,当淀粉和麦芽糖进入小肠后,由于小肠中的胰液和肠液中含有消化糖类、脂肪和蛋白质的酶,因此,淀粉等糖类物质在小肠内被彻底消化为葡萄糖,然后被小肠吸收进入血液循环系统。
(2)尿的形成过程是:当血液流经肾小球时,除了血细胞和大分子的蛋白质外,血浆中的一部分水、无机盐、葡萄糖和尿素等物质,都可以经过肾小球过滤到肾小囊内,形成原尿;当原尿流经肾小管时,其中对人体有用的物质,包括大部分水、全部葡萄糖和部分无机盐,被肾小管重新吸收,并且进入包绕在肾小管外面的毛细血管中,重新回到血液里;原尿中剩下的其他废物,如尿素、一部分水和无机盐等由肾小管流出,形成尿液。
(3)③表示吸气,④表示呼气,两者相比,呼出气中氧气减少,二氧化碳增多。氧气进入血液后,与红细胞中的血红蛋白结合,最终运输到组织细胞中,参与细胞的呼吸作用,细胞中的有机物在氧气的作用下分解,释放出能量,用于进行各项生理活动和维持体温。
故答案为:
(1)小肠;吸收;
(2)肾小球和肾小囊内壁的过滤(滤过);肾小管的重吸收;
(3)氧气;血红蛋白。
由图可知:A胃、B小肠、C肺泡、D肾小球、E肾小管、F是右心房、G是右心室、H是左心房、I是左心室、①消化、②吸收、③吸气、④呼气、⑤肾小球和肾小囊内壁的过滤(过滤)作用、⑥肾小管的重吸收作用,
此题属于综合题,灵活运用知识是解题的关键。
32.【答案】非特异性 病原体 抗原 抗体 切断传播途径
【解析】解:(1)资料一中的皮肤属于保卫人体的第一道防线。这道防线是人生来就有的,属于非特异性免疫。
(2)结核杆菌,从传染病的角度属于病原体,从免疫学角度属于抗原。资料二中,接种卡介苗后,能刺激人体内的淋巴细胞产生相应的抗体,抵抗结核杆菌。这是人体的第三道防线在发挥作用。
(3)预防传染病的措施有三个:控制传染源、切断传播途径、保护易感人群.日常生活中,有很多做法可有效阻止传染病的传播,如勤洗手、戴口罩出门,对环境进行消毒。从预防传染病流行的措施来看,这些做法属于切断传播途径。
故答案为:(1)非特异性。
(2)病原体;抗体;抗原;抗体。
(3)切断传播途径。
(1)人体的第一道防线指的是皮肤和黏膜,皮肤能抵挡病原体的入侵,起到天然屏障的作用;体液中的杀菌物质和吞噬细胞构成了人体的第二道防线。人体的第三道防线主要是由免疫器官和免疫细胞组成,病原体侵入人体后,刺激淋巴细胞产生抗体。非特异性免疫是人人生来就有,对多种病原体都有防御功能的免疫;而特异性免疫是人后天获得的,只针对某种特定的病原体或异物起作用。
(2)控制传染病的措施有三个:控制传染源、切断传播途径、保护易感人群。
熟记三道防线的组成作用特点以及传染病的概念等是解答的关键。
33.【答案】变异 乙 无芒 Aa、aa(或aa、Aa;Aa和aa;aa和Aa) (或50%) 可遗传
【解析】解:(1)子代水稻与亲代水稻稻壳顶端不同,这种亲子间存在差异的现象,在遗传学上被称为变异。
(2)在乙组中,亲代有芒×有芒,子代中出现了无芒,无芒性状存在于亲代性状中,隐而未现,所以,无芒为隐性性状,由基因a控制;有芒为显性性状,由基因A控制。在丙组中,亲代中有芒(A )×无芒(aa),子代中有芒的基因组成为(A ),无芒的基因组成为aa,符合遗传图解:
所以,丙组亲代的基因组成是Aa、aa(或aa、Aa;Aa和aa;aa和Aa)。其后代为有芒的概率是(或50%)。
(3)科学家运用上述杂交方法培育出无芒水稻,在发生变异的过程中,水稻的基因发生了重新组合,遗传物质发生了变化,所以,这种变异是可遗传的变异。
故答案为:(1)变异。
(2)乙;Aa、aa(或aa、Aa;Aa和aa;aa和Aa);(或50%)。
(3)可遗传。
(1)生物体的性状是由一对基因控制的,当控制某种性状的一对基因都是显性或一个是显性、一个是隐性时,生物体表现出显性基因控制的性状;当控制某种性状的基因都是隐性时,隐性基因控制的性状才会表现出来。
(2)在一对相对性状的遗传过程中,子代个体中出现了亲代没有的性状,新出现的性状一定是隐性性状,亲代的基因组成是杂合体。
解题关键是熟练掌握基因的显性和隐性相关知识。
34.【答案】光质 控制单一变量 增加 光合作用制造的有机物少于呼吸作用消耗的有机物 黄光 黄光条件下培养的番茄试管苗叶绿素含量比白光条件下少
【解析】解:(1)通过柱状图可知,A组、B组、C组唯一不同的是光质,实验过程中,二氧化碳浓度必须相同且适宜,目的是保持单一变量。
(2)绿色植物利用光提供的能量,在叶绿体中把二氧化碳和水合成了淀粉等有机物,并且把光能转化成化学能,储存在有机物中,这个过程就叫光合作用。生物体内的有机物在细胞内经过一系列的氧化分解,最终生成二氧化碳或其他产物,并且释放出能量的总过程,叫做呼吸作用.光合作用的实质是合成物质,储存能量,呼吸作用的实质是分解物质,释放能量。通过柱状图可知,番茄试管苗在白光和红光下随着二氧化碳浓度的增加,有机物积累量增加;在黄光下,有机物积累量小于0,原因是光合作用制造的有机物少于呼吸作用消耗的有机物。
(3)该实验是探究黄光为什么不适合番茄试管苗的种植?变量是光质,取大小、长势相同的番茄试管苗若干株,平均分成两组,分别放在白光和黄光条件下培养后,测定其叶绿素含量。实验结果预测:黄光条件下培养的番茄试管苗叶绿素含量比白光条件下少。
故答案为:(1)光质(不同光质/不同光质的光);控制单一变量(控制无关变量/确保变量的唯一性)
(2)增加;光合作用制造的有机物少于呼吸作用消耗的有机物(光合作用强度小于呼吸作用强度)(合理得分)
(3)黄光;黄光条件下培养的番茄试管苗叶绿素含量比白光条件下少(黄光条件下培养的番茄试管苗叶绿素含量少)(合理得分)
(1)科学探究的一般过程:提出问题、作出假设、制订计划、实施计划、得出结论、表达和交流。
(2)对照实验:在探究某种条件对研究对象的影响时,对研究对象进行的除了该条件不同以外,其他条件都相同的实验。
解答此类题目的关键是熟知科学探究的基本环节及原则。
相关试卷
这是一份2023年福建省泉州市中考生物二模试卷(含答案解析),共24页。试卷主要包含了 蓝莓的果皮属于, 地球上最大的生态系统是, 下列属于植物有性生殖的是等内容,欢迎下载使用。
这是一份2023年福建省泉州市永春县中考生物模拟试卷(含答案解析),共24页。试卷主要包含了 下列属于生物的是, 杨树与山羊结构层次相比没有等内容,欢迎下载使用。
这是一份2023年福建省泉州市安溪县中考生物适应性试卷(含答案),共26页。试卷主要包含了选择题,简答题,实验探究题等内容,欢迎下载使用。
