幼儿园阅读课程概况
展开
这是一份幼儿园阅读课程概况,共2页。
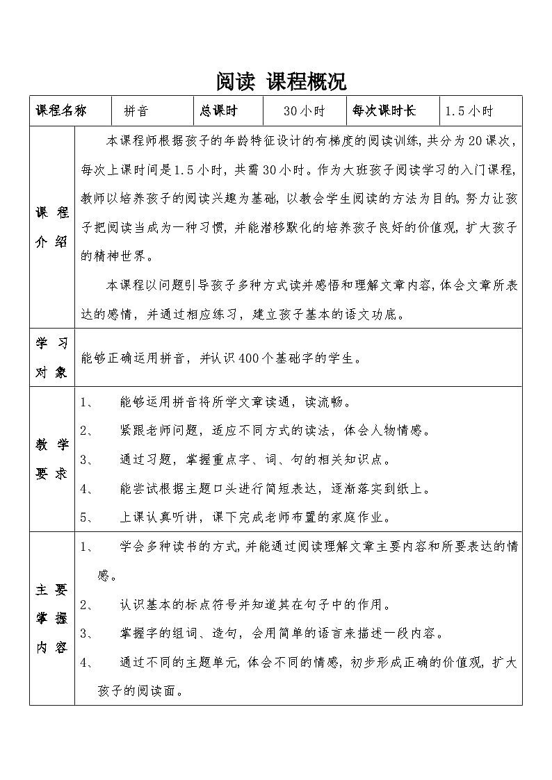
阅读 课程概况课程名称 拼音 总课时30小时每次课时长1.5小时课程介 绍本课程师根据孩子的年龄特征设计的有梯度的阅读训练,共分为20课次,每次上课时间是1.5小时,共需30小时。作为大班孩子阅读学习的入门课程,教师以培养孩子的阅读兴趣为基础,以教会学生阅读的方法为目的。努力让孩子把阅读当成为一种习惯,并能潜移默化的培养孩子良好的价值观,扩大孩子的精神世界。本课程以问题引导孩子多种方式读并感悟和理解文章内容,体会文章所表达的感情,并通过相应练习,建立孩子基本的语文功底。学习对 象能够正确运用拼音,并认识400个基础字的学生。教学要 求1、 能够运用拼音将所学文章读通,读流畅。2、 紧跟老师问题,适应不同方式的读法,体会人物情感。3、 通过习题,掌握重点字、词、句的相关知识点。4、 能尝试根据主题口头进行简短表达,逐渐落实到纸上。5、 上课认真听讲,课下完成老师布置的家庭作业。主 要掌 握内 容1、 学会多种读书的方式,并能通过阅读理解文章主要内容和所要表达的情感。2、 认识基本的标点符号并知道其在句子中的作用。3、 掌握字的组词、造句,会用简单的语言来描述一段内容。4、 通过不同的主题单元,体会不同的情感,初步形成正确的价值观,扩大孩子的阅读面。课时分 配1、课前导入5分钟。2、以读的方式理解文章30分钟。3、活动或游戏15分钟。4、中途休息10分钟。5、相关练习的训练和讲解30分钟。
相关教案
这是一份幼儿园健康教案运球大赛,共1页。教案主要包含了探索体验,走步拍球等内容,欢迎下载使用。
这是一份幼儿园健康教案多样拍球,共1页。教案主要包含了教师带领幼儿进场地,做准备活动,游戏,结束部分等内容,欢迎下载使用。
这是一份幼儿园识字,课程概况,共3页。

