小学数学人教版六年级下册比例尺复习练习题
展开
这是一份小学数学人教版六年级下册比例尺复习练习题,共5页。试卷主要包含了选择题,填空题,判断题,解答题等内容,欢迎下载使用。
4.3.1比例尺(同步练习)一、选择题1.如果请你将你们教室的黑板按一定的比例缩小后,画在3分米×3分米的白纸上,你会选择下面第( )号比例尺。A.10:1 B.1:10 C.1:10002.在一幅比例尺为1∶1000000的地图上,量得某座大桥长5.5厘米,这座大桥的实际长度是( )。A.55米 B.10千米 C.55千米3.在一幅地图上,用1厘米表示60千米的距离,这幅地图的比例尺是( )。A. B. C.4.实际距离( )图上距离。A.一定大于 B.一定小于 C.可能大于、小于或等于5.在一幅比例尺是1∶1000000的地图上,用( )表示60千米。A.0.6厘米 B.6厘米 C.60厘米6.在比例尺1∶5000000的地图上,量得A城市到B城市的距离是54厘米,那么A城市到B城市的实际距离是( )。A.2700千米 B.27千米 C.540千米7.某机器零件长2mm,画在图纸上的长度是6dm,则这张图纸的比例尺是( )。A. B. C.8.一种微型零件的实际长度是1 mm,画在图纸上是3 dm,画图时选用的比例尺是( ).A.1∶300 B.1∶3 C.300∶1 二、填空题9.在比例尺是1∶2000的一幅平面图上,量得一个长方形果园的长是6cm,宽是3.5cm。这个果园的实际面积是( )公顷。10.一幅地图的比例尺是。北京到天津的实际距离是,在这幅地图上,两地之间的距离是( )。11.甲乙两地相距330千米,画在一幅地图上只有6厘米,这幅地图的比例尺是( ),如果在这幅地图上乙、丙两地之间的距离是8厘米,那么乙、丙两地之间的实际距离是( )千米。
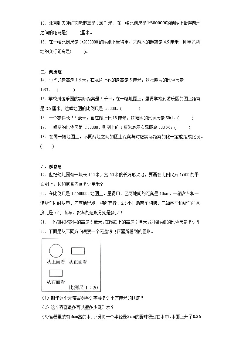
12.北京到天津的实际距离是120千米,在一幅比例尺是的地图上量得两地之间的距离是( )厘米。13.在一幅比例尺是1∶2000000的图纸上量得甲、乙两地的距离是4.5厘米,则甲乙两地的实行距离是( )。 三、判断题14.小华的身高是1.6米,在照片上她的身高是5厘米,这张照片的比例尺是1∶32. ( )15.学校到游乐园的实际距离是5千米,在一幅地图上,量得学校到游乐园的图上距离是2.5厘米,这幅地图的比例尺是1∶2000。( )16.一个零件长3.6毫米,画在图上长18厘米,这幅图的比例尺是50∶1。( )17.一幅图的比例尺是1∶30000,则图上的1厘米表示实际距离300米。( )18.在同一幅地图上,不同两地之间的图上距离与对应实际距离的比一定能组成比例。( ) 四、解答题19.世纪幼儿园有一块长100米,宽60米的长方形菜地,要画在比例尺为1∶500的平面图上,长和宽各应画多少厘米?20.在比例尺是1∶4500000地图上,量得甲、乙两地间的距离是10cm,一辆客车和一辆货车同时从甲、乙两地出发,相向而行,2.5小时后两车相遇,已知客车和货车的速度比是5∶4,客车、货车的速度分别是多少?21.一个圆柱形零件的高是5毫米,在图纸上的高是2厘米,这幅图纸的比例尺是多少?22.下面是从不同方向观察一个无盖铁制容器所看到的图形。(1)制作这个无盖容器至少需要多少平方厘米的铁皮?(2)这个容器最多可以盛多少毫升水?(3)容器里装有高的水,小贤将一个半径是的圆球浸没在水中,水面上升了
,这个圆球的体积是多少立方厘米?
相关试卷
这是一份小学数学人教版六年级下册比例尺复习练习题,共3页。试卷主要包含了选择题,填空题,判断题,解答题等内容,欢迎下载使用。
这是一份4.3.1比例尺寒假预习自测人教版数学六年级下册,共5页。试卷主要包含了5厘米等内容,欢迎下载使用。
这是一份2020-2021学年比例尺课时作业,共5页。试卷主要包含了在照片上量得妈妈的身高是5厘米,一张图纸的比例尺为1,如果比例等内容,欢迎下载使用。

