2022-2023学年浙江省宁波效实中学高一下学期期中生物(选考)试题Word版含解析
展开这是一份2022-2023学年浙江省宁波效实中学高一下学期期中生物(选考)试题Word版含解析,共31页。试卷主要包含了选择题,非选择题等内容,欢迎下载使用。
宁波市效实中学二0二二学年第二学期高一生物选考期中试卷
一、选择题
1. 下列各对生物性状中,属于相对性状的是( )
A. 狗的短毛和狗的卷毛
B. 果蝇的长翅和果蝇的残翅
C. 豌豆的红花和豌豆的高茎
D. 羊的黑毛和兔的白毛
【答案】B
【解析】
【分析】相对性状是指同种生物同一性状的不同表现类型。这里需要关注关键词“同种生物”和“同一性状”来分析。
【详解】A、狗的短毛和狗的卷毛符合“同种生物”,但不符合“同一性状”,不属于相对性状,A错误;
B、果蝇的长翅和果蝇的残翅既符合“同种生物”,也符合“同一性状的不同表现类型”,属于相对性状,B正确;
C、豌豆的红花和豌豆的高茎符合“同种生物”,但不符合“同一性状”,不属于相对性状,C错误;
D、羊的黑毛和兔的白毛符合“同一性状”,但不符合“同种生物”,不属于相对性状,D错误。
故选B。
2. 在豌豆杂交实验中,为防止自花传粉应()
A. 将花粉涂在雌蕊柱头上 B. 采集另一植株的花粉
C. 除去未成熟花的雄蕊 D. 人工传粉后套上纸袋
【答案】C
【解析】
【分析】人工异花授粉过程为:去雄(在花蕾期对作为母本的植株去掉雄蕊,且去雄要彻底)→套上纸袋(避免外来花粉的干扰)→人工异花授粉(待花成熟时,采集另一株植株的花粉涂在去雄花的柱头上)→套上纸袋。
【详解】A、将另一植株的花粉涂在雌蕊柱头上,是传粉的过程,不能防止自花传粉,A错误;
B、豌豆是自花传粉的植物,开花后已经完成了传粉,采集另一植株的花粉不能防止自花传粉,B错误;
C、除去未成熟花的雄蕊,可以防止自花传粉,C正确;
D、人工传粉后套上纸袋是为了防止异花传粉,D错误。
故选C。
3. 下列有关生物科学研究方法的叙述,错误的是( )
A. 沃森和克里克用模型建构的方法发现了DNA的双螺旋结构
B. 孟德尔运用“假说-演绎法”得出了两个遗传定律
C. 梅赛尔森和斯塔尔运用同位素标记技术证明了DNA的半保留复制
D. 萨顿运用“类比推理法”证明了基因在染色体上
【答案】D
【解析】
【分析】1、孟德尔发现遗传定律用了假说演绎法,其基本步骤:提出问题→作出假说→演绎推理→实验验证(测交实验)→得出结论。
2、沃森和克里克用建构物理模型的方法研究DNA的结构。
3、萨顿运用类比推理的方法提出基因在染色体的假说,摩尔根运用假说演绎法证明基因在染色体上。
【详解】A、沃森和克里克用模型建构的方法发现了DNA的双螺旋结构,A正确;
B、孟德尔运用“假说-演绎法”得出了基因分离定律和自由组合定律,B正确;
C、梅赛尔森和斯塔尔运用同位素标记技术证明了DNA的半保留复制,C正确;
D、萨顿运用“类比推理法”提出基因在染色体上的假说,D错误。
故选D。
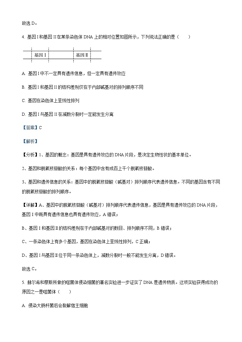
4. 基因I和基因II在某条染色体DNA上的相对位置如图所示,下列说法正确的是( )
A. 基因I中不一定具有遗传信息,但一定具有遗传效应
B. 基因I和基因II的结构差别仅在于内部碱基对的排列顺序不同
C. 基因在染色体上呈线性排列
D. 基因I与基因II在减数分裂时一定能发生分离
【答案】C
【解析】
【分析】1、基因的概念:基因是具有遗传效应的DNA片段,是决定生物性状的基本单位。
2、基因和脱氧核苷酸的关系:每个基因中含有成百上千个脱氧核苷酸。
3、基因和遗传信息的关系:基因中的脱氧核苷酸(碱基对)排列顺序代表遗传信息。不同的基因含有不同的脱氧核苷酸的排列顺序。
【详解】A、基因中的脱氧核苷酸(碱基对)排列顺序代表遗传信息,基因是具有遗传效应的DNA片段,基因Ⅰ中既具有遗传信息也具有遗传效应,A错误;
B、基因Ⅰ和基因Ⅱ的结构差别在于内部碱基对的数目、排列顺序不同,B错误;
C、一条染色体上有多个基因,基因在染色体上呈线性排列,C正确;
D、基因I与基因Ⅱ位于同一条染色体上,减数分裂时一般不能发生分离,D错误。
故选C。
5. 赫尔希和蔡斯所做的噬菌体侵染细菌的著名实验进一步证实了DNA是遗传物质。这项实验获得成功的原因之一是噬菌体( )
A. 侵染大肠杆菌后会裂解宿主细胞
B. 只将其DNA注入大肠杆菌细胞中
C. DNA可用15N放射性同位素标记
D. 蛋白质可用32P放射性同位素标记
【答案】B
【解析】
【分析】噬菌体为细菌病毒,必须在活菌内寄生,有严格的宿主特异性,其核酸只有一种类型即DNA。
【详解】A、噬菌体侵染大肠杆菌后确实会裂解宿主细胞,但这并不是实验成功的原因,A错误;
B、噬菌体侵染细菌的过程中实现了DNA和蛋白质的完全分离,这样可以单独的研究二者的功能,B正确;
C、DNA和蛋白质都含有N元素,不能用N元素标记DNA,应该用P元素标记DNA ,C错误;
D、蛋白质可用35S放射性同位素标记,D错误。
故选B。
6. 如图表示某同学在制作DNA双螺旋结构模型时,制作的一条脱氧核苷酸链,下列表述错误的是( )
A. 图中含有两个嘌呤碱基
B. 图中与每个②直接相连的碱基只有1个
C. 相邻脱氧核苷酸之间通过化学键③连接起来
D. 能表示一个完整脱氧核苷酸的是图中的a或b
【答案】D
【解析】
【分析】题图分析,题图是核苷酸链(局部)结构图,其中①是磷酸,②为连接五碳糖和含氮碱基(A)的化学键,③为连接相邻核苷酸的磷酸二酯键,a为一分子核苷酸(鸟嘌呤脱氧核苷酸),b不能称为一分子核苷酸(一个核苷酸分子中应该是五碳糖的5,端和磷酸相连,图b为五碳糖的3,端和磷酸相连,不是一个核苷酸)。
【详解】A、图中含有两个嘌呤碱基:A(腺嘌呤)和G(鸟嘌呤),A正确;
B、由图可知,图中与每个②直接相连的碱基只有1个,B正确;
C、相邻脱氧核苷酸之间通过化学键③—磷酸二酯键连接起来,C正确;
D、a为鸟嘌呤脱氧核苷酸,b不能称为一分子核苷酸(一个核苷酸分子中应该是五碳糖的5,端和磷酸相连,图b为五碳糖的3,端和磷酸相连,不是一个核苷酸),故能构成一个完整核苷酸的是图中的a,b不是,D错误。
故选D。
7. 人类的ABO血型是由IA、IB、i三个等位基因控制的,IA、IB对i为显性,IA和IB间无显隐性关系,每个人的细胞中只能有其中两个基因。一个男孩的血型为O型,母亲为A型,父亲为B型。该男孩的妹妹和他的血型相同的概率是()
A. B. C. D.
【答案】B
【解析】
【分析】
人类的ABO血型是由常染色体上的复等位基因i、IA、IB控制的,其中A型血的基因型是IAIA或IAi;B型血的基因型是IBIB或IBi;AB型血的基因型是IAIB;O型的血基因型是ii。
【详解】由题意已知一个男孩的血型为O型,母亲为A型,父亲为B型,则这个男孩的基因型是ii,其母亲的基因型为IAi,父亲的基因型为IBi.该父母所生子女的基因型及比例为IAi:IBi:IAIB:ii=1:1:1:1,所以该男孩(ii)的妹妹和他的血型相同的概率是1/4,B正确,ACD错误。
故选B。
8. 下图中α、β是真核细胞某基因的两条链,γ是另外一条多核苷酸链,下列说法正确的是
A. 图中的酶是DNA聚合酶
B. 彻底水解后能生成6种小分子物质
C. 该过程只发生在细胞核中
D. β链中碱基G占28%.则中碱基A占22%
【答案】B
【解析】
【详解】据图分析,该基因正在以其中一条链为模板转录生成RNA,故该酶为RNA聚合酶,故A错误;RNA彻底水解后生成4种碱基、1种核糖、1种磷酸,故B正确;细胞质中的线粒体和叶绿体含有的DNA也能转录,故C错误;β链中碱基G占28%,则α链C占28%,不知α链U比例,故不知γ链A比例,故D错误。
【点睛】本题考查遗传分子基础相关知识,意在考查考生能运用所学知识与观点,通过比较、分析与综合等方法对某些生物学问题进行解释、推理,做出合理的判断或得出正确的结论能力。
9. 下列有关生物体内基因突变和基因重组的叙述,错误的是( )
A. 基因突变是产生新基因的途径
B. 没有外界因素的影响,基因也有可能发生突变
C. 某个基因中插入了一段DNA序列属于基因重组
D. 减数分裂过程中,控制一对性状的多个基因能发生基因重组
【答案】C
【解析】
【分析】基因突变是由于DNA分子中发生碱基的增添、缺失或替换而引起的基因结构的改变。
【详解】A、基因突变是新基因产生的途径,是生物变异的根本来源,A正确;
B、引发基因突变的因素包括外因和内因,在没有外界诱发因素的作用,生物也可能会发生基因突变,B正确;
C、某个基因中插入了一段DNA序列,引发基因碱基序列的改变,属于基因突变,C错误;
D、若分别位于不同对同源染色体上的多对等位基因共同控制一对相对性状,则减数分裂过程中,控制该对相对性状的基因能发生基因重组,D正确。
故选C。
10. ①~⑤是二倍体百合(2n=24)减数分裂不同时期图像。下列说法正确的是( )
A. 图像排列顺序应为①②③⑤④
B. 图①细胞内DNA和染色体数目均加倍
C. 仅图③细胞具有四分体
D. 用根尖分生区的细胞可以观察到上述图像
【答案】C
【解析】
【分析】分析题图:①细胞处于间期,②细胞处于减数第一次分裂后期,③细胞处于减数第一次分裂前期,④细胞处于减数第二次分裂末期,⑤细胞处于减数第二次分裂后期。
【详解】A、①细胞处于间期,②细胞处于减数第一次分裂后期,③细胞处于减数第一次分裂前期,④细胞处于减数第二次分裂末期,⑤细胞处于减数第二次分裂后期,故图像排列顺序应为①③②⑤④,A错误;
B、①细胞处于间期,DNA数目加倍,染色体数目未加倍,B错误;
C、四分体是指进行联会的同源染色体共四条染色体单体,③细胞处于减数第一次分裂前期,同源染色体联会,仅图③细胞具有四分体,C正确;
D、根尖分生区的细胞进行有丝分裂,不进行减数分裂,故用根尖分生区的细胞无法观察到上述图像,D错误。
故选C。
11. 基因E编码玉米花青素合成途径的关键蛋白,其等位基因E'通过某种机制加速E基因的mRNA降解,导致花青素产量减少。对下列实验结果的分析,正确的是()
A. E'基因对E基因为隐性 B. F1个体的基因型为E'E'
C. E'基因影响E基因的转录 D. E'对E的影响可传递给子代
【答案】D
【解析】
【分析】分析题意:正常色素量(EE)和微量色素量(E'E')杂交获得的F1全为微量色素,说明E'基因对E基因为显性,E'的存在会加速E基因的mRNA降解,导致花青素产量减少。
【详解】A、根据亲代正常色素量(EE)和微量色素量(E'E')杂交获得的F1全为微量色素,可以推测正常色素量对微量色素量为显性,即E'基因对E基因为显性,A错误;
B、亲代正常色素量(EE)和微量色素量(E'E')杂交,产生的F1基因型均为EE',B错误;
C、根据题意可知E'通过某种机制加速E基因的mRNA降解,影响翻译过程,导致花青素产量减少,C错误;
D、F1基因型均为EE',自交产生的F2代基因型有EE、EE'、E'E',但F2代均表现为微量色素量,与F1表型一致,可推测E'对E的影响可传递给子代,D正确。
故选D。
12. 家蚕(2n=28)的性别决定为ZW型。正常家蚕幼虫的皮肤不透明,由显性基因A控制,“油蚕”幼虫的皮肤透明,由隐性基因a控制,位于Z染色体上。下列相关叙述正确的是( )
A. 雄蚕体细胞中含有两条异型性染色体
B. 生殖细胞中只表达性染色体上的基因
C. 家蚕卵细胞的染色体组成只有1种可能性
D. 若要根据皮肤特征区分其后代幼虫雌雄,应将雄性“油蚕”与正常雌蚕进行杂交
【答案】D
【解析】
【分析】根据题意家蚕的性别决定为ZW型,雄性的性染色体为ZZ,雌性的性染色体为ZW。正常家蚕幼虫的皮肤不透明,由显性基因A控制,“油蚕”幼虫的皮肤透明,由隐性基因a控制,A对a是显性,位于Z染色体上,则正常家蚕基因型是ZAZA、ZAW,“油蚕”基因型是ZaZa、ZaW。
【详解】A、ZW型性别决定生物的雌性体细胞中含有两条异型的性染色体,而雄性个体中含有两条同型性染色体,A错误;
B、生殖细胞中所有染色体上的基因都有可能表达,B错误;
C、雌家蚕性染色体为ZW,卵细胞的性染色体组成含有Z或W,有2种可能性,C错误;
D、若将雄性“油蚕”ZaZa与正常雌蚕ZAW进行杂交,后代基因型是ZAZa、ZaW,即后代雌性幼虫的皮肤全部是透明的,雄性幼虫的皮肤全部是不透明的,可根据皮肤特征区分后代幼虫雌雄,D正确。
故选D。
13. 下图是控制蛋白质合成的一个DNA片段,已知起始密码是AUG,下列判断错误的是( )
A. 合成mRNA的模板链可能是②
B. 该DNA片段有6个密码子
C. 模板链上某碱基被替换不一定导致该蛋白质的改变
D. 该片段DNA所指导合成的多肽最多包括6个氨基酸
【答案】B
【解析】
【分析】转录是指以DNA的一条链为模板,按照碱基互补配对原则,合成RNA的过程;
密码子的简并性:同一种氨基酸可以具有两个或更多个密码子,.增强容错性,即当密码子中有一个碱基改变时,由于密码子的简并性,可能并不会改变其对应的氨基酸,因而有利于蛋白质或性状的稳定。
【详解】A、已知起始密码子是AUG,mRNA是以DNA的一条链为模板进行碱基互补配对原则转录来的,因此合成mRNA的模板链可能是②,A正确;
B、mRNA上三个相邻碱基决定一个氨基酸,这样三个相邻碱基称为一个密码子,密码子不位于DNA片段上,B错误;
C、模板链上某碱基被替换,可能导致密码子改变,但是密码子具有简并性,不一定导致蛋白质的改变,C正确;
D、该DNA片段共有18个碱基对,转录形成的mRNA最多含有18个碱基,6个密码子,因此指导合成的多肽最多含有6个氨基酸,D正确。
故选B。
14. 如图所示为人体内M基因控制物质C的合成以及物质C形成特定空间结构的物质D的流程图解。下列相关叙述,正确的是( )
A. 图中①④过程参与碱基配对的碱基种类较多的是①过程
B. 基因转录得到的产物均可直接作为蛋白质合成的控制模板
C. 图中物质D可能是人体内消化酶、呼吸酶等蛋白质
D. 组成物质C的氨基酸数与组成M基因的核苷酸数的比值大于1/6
【答案】A
【解析】
【分析】1、根据题意和图示分析可知:过程①是以DNA为模板转录形成RNA,过程②是对产生的RNA进行剪切加工,过程③是将加工的RNA片段进行拼接形成mRNA,过程④是翻译形成多肽链,过程⑤是对多肽链加工形成蛋白质。
2、有些蛋白质是在细胞内合成后,分泌到细胞外起作用,这类蛋白质叫做分泌蛋白。
【详解】A、根据图中信息可知,①过程表示转录,该过程参与碱基配对的碱基有5种,而④过程表示翻译,该过程参与碱基配对的碱基只有4种,A正确;
B、从图中信息可知,控制该分泌蛋白合成的直接模板是物质B,而转录的产物是物质A,说明A还需要经过RNA剪切和拼接才能转录,B错误;
C、物质D属于分泌蛋白,呼吸酶不属于分泌蛋白,C错误;
D、由于M基因转录后得物质A,物质A到物质B,还要经历剪切掉一部分片段,所以组成物质C的单体数与组成M基因的单体数的比值小于1/6,D错误。
故选A。
15. 某同学利用如图所示装置和不同颜色的小球做了“性状分离比的模拟实验”,用甲乙两桶模拟亲本,下列叙述正确的是( )
A. 甲、乙两桶各放置不同颜色的小球,两个桶内的小球数量比例必须为1:1
B每次抓取小球记录好后,应将两容器内剩余小球摇匀后重复实验
C. 从乙容器中抓取小球的过程,模拟了参与受精的雄配子产生
D. 从甲、乙容器内各抓取一个小球组合在一起,模拟了非等位基因自由组合
【答案】C
【解析】
【分析】甲桶模拟的是雌性生殖器官,乙桶模拟的是雄性生殖器官,甲、乙两个箱子中两种颜色的小球(模拟配子)数目之比均为1∶1,但是两个箱子中小球总数不一定要相等,从甲、乙小桶中个抓取小球模拟的是遗传因子的分离,然后记录字母组合模拟的是配子随机结合的过程。
【详解】A、甲、乙两个箱子中两种颜色的小球数目之比均为1∶1,但是两个箱子中小球总数不一定要相等,A错误;
B、小桶中随机抓取一个小球并记录字母组合,将抓取的小球分别放回原来小桶后,再多次重复,B错误;
C、图乙代表的是雄性生殖器官,从乙容器中抓取小球的过程,模拟了参与受精的雄配子产生,C正确;
D、从甲、乙小桶中个抓取小球模拟的是遗传因子的分离,然后记录字母组合模拟的是配子随机结合的过程,D错误。
故选C。
16. 下列有关变异的说法,正确的是( )
A. 染色体中DNA的一个碱基对缺失属于染色体结构变异
B. 染色体变异、基因突变均可以用光学显微镜直接观察
C. 同源染色体上非姐妹染色单体之间的互换未产生新的基因,但可以产生新的基因型
D. 染色体的某一片段颠倒未产生新的基因,也不改变基因的排列次序
【答案】C
【解析】
【分析】基因突变是由于DNA分子中发生碱基的增添、缺失或替换而引起的基因碱基序列的改变。
染色体变异可以用光学显微镜观察,而基因突变不能直接用光学显微镜观察,染色体变异既可发生于有丝分裂中,也可发生在减数分裂中。同源染色体上非姐妹染色单体之间的交叉互换属于基因重组。
【详解】A、染色体由DNA和蛋白质组成,染色体中DNA的一个碱基对缺失不属于染色体结构变异,可能是基因突变,A错误;
B、基因突变是基因中碱基的增添、缺失或替换,不能用光学显微镜直接观察,B错误;
C、基因重组包含非同源染色体上非等位基因的自由组合和同源染色体上非姐妹染色单体之间的互换,基因重组未产生新的基因,但是可以产生新的基因型,C正确;
D、染色体的某一片段颠倒未产生新的基因,但是可以改变基因的排列次序,D错误。
故选C。
17. 正常果蝇(二倍体)体细胞中含8条染色体。一只雌蝇的一个卵原细胞中X染色体、Ⅱ号染色体发生如图所示变异。下列分析错误的是( )
A. 图示变异属于染色体数目变异
B. 图示变异属于染色体结构变异
C. 该卵原细胞可能产生正常卵细胞
D. 该卵原细胞形成的初级卵母细胞中含有6个DNA分子
【答案】D
【解析】
【分析】据图可知,该雌蝇的一个卵原细胞中整条X染色体移接到Ⅱ号染色体到,此时细胞内染色体变为7条,因此该细胞发生了染色体结构变异和数目变异。
【详解】AB、图中显示一条X染色体移接到一条Ⅱ号染色体上,属于染色体结构变异,变异后染色体数目减少一条,属于染色体数目变异,AB正确;
C、该卵原细胞减数分裂时,新染色体同时与X染色体、Ⅱ号染色体联会,若后期X染色体、Ⅱ号染色体进入次级卵母细胞,则能够产生正常卵细胞,C正确;
D、该卵原细胞含有7条染色体,复制后一条染色体上有2个DNA分子,因此形成的初级卵母细胞核中含有14个DNA分子,D错误。
故选D。
18. 研究人员将1个含14N-DNA的大肠杆菌转移到以15NH4Cl为唯一氮源的培养液中,培养24h后提取子代大肠杆菌的DNA.将DNA解开双螺旋,变成单链:然后进行密度梯度离心,试管中出现两种条带(如图)。下列说法正确的是( )
A. 根据条带的数目和位置可以确定DNA的复制方式是半保留复制
B. 若直接将子代DNA进行密度梯度离心也能得到两条条带
C. 解旋酶解开DNA双螺旋的实质是破坏核苷酸之间的磷酸二酯键
D. DNA复制需要消耗能量且可推知该大肠杆菌的细胞周期大约为6h
【答案】B
【解析】
【分析】DNA的复制是半保留复制,即以亲代DNA分子的每条链为模板,合成相应的子链,子链与对应的母链形成新的DNA分子,这样一个DNA分子经复制形成两个子代DNA分子,且每个子代DNA分子都含有一条母链。
【详解】A、由于DNA经过热变性后解开了双螺旋,变成单链,所以根据条带的数目和位置只能判断DNA单链的标记情况,但无法判断 DNA的复制方式,A错误;
B、根据题意和图示分析可知,将DNA被14N标记的大肠杆菌移到15N培养基中培养,因合成DNA的原料中含15N,所以新合成的DNA链均含15N,由于14N单链:15N单链=1:7,说明DNA复制了3次,有2个DNA是15N和14N,中带,有6个都是15N的DNA,重带,离心后得到两条条带,若直接将子代DNA进行密度梯度离心也能得到两条条带,B正确;
C、DNA复制的第一步是在使两条双链打开,连接两条链的化学键是氢键,所以解开DNA双螺旋的实质是破坏核苷酸之间的氢键,C错误;
D、据图可知,由于14N单链:15N单链=1:7,说明DNA复制了3次,可推知该细菌的细胞周期大约为24÷3=8h,D错误。
故选B。
19. 下图为利用纯合高秆(D)抗病(E)小麦和纯合矮秆(d)染病(e)小麦快速培育纯合优良小麦品种矮秆抗病小麦 (ddEE)的示意图,有关此图的叙述,不正确的是
A. 图中进行①过程主要目的是让控制不同优良性状的基因组合到一起
B. ②过程中发生了非同源染色体的自由组合
C. 实施③过程依据的主要生物学原理是细胞增殖
D. ④过程的实施中通常利用一定浓度的秋水仙素
【答案】C
【解析】
【分析】据图可知,①过程为具有相对性状的亲本杂交,其主要目的是让控制不同优良性状的基因组合到一起;②过程为减数分裂产生配子的过程,发生了非同源染色体的自由组合;③过程为花药离体培养过程,依据的主要生物学原理是植物细胞的全能性;实施④过程通常用一定浓度的秋水仙素使染色体数目加倍。
【详解】A、图中①表示杂交过程,主要目的是让控制不同优良性状的基因组合到一起,A正确;
B、②是减数分裂过程,由于非同源染色体的自由组合,形成了四种类型的配子,B正确;
C、③是花药离体培养,利用的原理是植物细胞的全能性,C错误;
D、④过程可用一定浓度的秋水仙素或者低温诱导使染色体数目加倍,D正确。
故选C。
20. 小鼠Rictor基因的正常表达与精子的发生密切相关,敲除该基因的小鼠会出现无精症。研究人员利用流式细胞仪对正常鼠和敲除鼠睾丸生精小管中的细胞进行的核DNA含量测定,结果如图(精原细胞核DNA含量为2C)。下列说法正确的是( )
A. 核DNA含量为2C的细胞对应精原细胞、次级精母细胞
B. 核DNA含量为4C的细胞中染色体与核DNA之比始终为1:2
C. 核DNA含量由4C到2C的变化过程中等位基因一定分离
D. 与正常鼠相比,敲除鼠的初级精母细胞数量显著下降
【答案】A
【解析】
【分析】1、减数分裂各时期的特征:
①减数分裂前的间期:完成DNA复制和有关蛋白质的合成,细胞适度生长,DNA数目加倍,染色体数目不变。
②减数第一次分裂:前期,同源染色体两两配对,形成四分体;中期,同源染色体成对的排列在赤道板两侧;后期,同源染色体彼此分离(非同源染色体自由组合),移向细胞两极;末期,细胞分裂为两个子细胞,染色体数目是体细胞数目的一半。
③减数第二次分裂:前期,没有同源染色体,染色体散乱分布;中期,没有同源染色体,着丝粒排列在赤道板上;后期,没有同源染色体,着丝粒分裂,两条子染色体移向细胞两极;末期,细胞分裂为两个子细胞,子细胞染色体数目是体细胞染色体数目的一半。
2、有丝分裂各时期的特征:
有丝分裂间期:完成DNA复制和有关蛋白质的合成,细胞适度生长,DNA数目加倍,染色体数目不变。
有丝分裂前期,有同源染色体,染色体散乱分布;有丝分裂中期,有同源染色体,着丝粒排列在赤道板上;
有丝分裂后期,有同源染色体,着丝粒分裂,两条子染色体移向细胞两极;
有丝分裂末期,细胞分裂为两个子细胞,子细胞染色体数目与体细胞染色体数目相同。
【详解】A、正常细胞核DAN含量为2C,核DNA含量为2C的细胞可对应未进行染色体复制的精原细胞、DNA分子后又经细胞分裂生成的次级精母细胞,A正确;
B、核DNA含量为4C的细胞中染色体与核DNA之比为1:2(有丝分裂前中期、减数第一次分裂)或1:1(有丝分裂后期),B错误;
C、核DNA含量由4C到2C的变化过程可以对应减数第一次分裂结束,该期间会发生等位基因的分离,也可对应有丝分裂末期结束,该过程不涉及等位基因的分离,C错误;
D、初级精母细胞DNA含量为4C,据图可知,与正常鼠相比,敲除鼠的初级精母细胞数量并没有下降,D错误。
故选A。
21. 研究人员发现,海龟体内的组蛋白H3甲基化会抑制雄性基因的表达。温度较高的环境中,钙离子能够大量流入性腺细胞中,促使信号转导和转录激活因子3(STAT3)发生磷酸化修饰,继而抑制一种赖氨酸特异性去甲基化酶Kdm6B的活性,该酶可特异性催化组蛋白H3的去甲基化。下列说法正确的是( )
A. 该研究表明,环境温度较高最终会导致海龟雄性个体比例增加
B. 低温条件下海龟细胞中组蛋白甲基化程度比高温条件下要低
C. 高温条件下钙离子大量流入性腺细胞不需要转运蛋白的帮助
D. 组蛋白的甲基化修饰没有改变遗传信息,不能遗传给下一代
【答案】B
【解析】
【分析】温度高导致赖氨酸特异性去甲基化酶Kdm6B的活性降低,组蛋白H3不能去甲基化,抑制雄性基因的表达。
【详解】A、环境温度较高促进了钙离子流入,促进了STAT3磷酸化,抑制了Kdm6B的活性,抑制了组蛋白H3的去甲基化,使得组蛋白H3甲基化程度高,进而抑制雄性基因表达,导致海龟雄性个体比例下降,A错误;
B、温度高导致赖氨酸特异性去甲基化酶Kdm6B的活性降低,组蛋白H3不能去甲基化,故低温条件下海龟细胞中组蛋白甲基化程度比高温条件下要低,B正确;
C、钙离子大量进入细胞可能是协助扩散,需要转运蛋白的帮助,C错误;
D、DNA的甲基化修饰没有改变遗传信息,但能遗传给下一代,称为表观遗传,D错误。
故选B。
22. 某植物的花色受位于5号染色体上的基因Y/y与7号染色体上的基因R/r控制,两对等位基因对性状的控制情况如图所示,用基因型为YyRr的某亲本植株自交时发现,F1表型及比例为红色:黄色:白色=3:1:4。下列叙述错误的是( )
A. 该现象表明基因通过控制酶的合成间接控制生物性状
B. 该植物的花色遗传表明两对等位基因遵循基因的自由组合定律
C. 亲本植株雄配子中5号染色体含y的部分可能发生了缺失导致该配子致死
D. 亲本植株雌配子中5号染色体含Y的部分可能发生了缺失导致该配子致死
【答案】C
【解析】
【分析】基因通过两种方式来控制生物的性状表现,即一种是通过控制蛋白质的合成来直接控制性状的表现;另一种是通过控制酶的合成来间接控制性状的表现。
【详解】A、由题图可知,植物的花色与酶有关,该实例表明基因通过控制酶的合成来间接控制生物性状,A正确;
B、由题可知两对等位基因位于两对同源染色体上,遵循基因的自由组合定律,B正确;
C、若亲本植株雄配子中5号染色体含y的部分发生了缺失导致该配子致死,产生的雌配子基因型及比例为YR:Yr:yR:yr=1:1:1:1,雄配子基因型及比例为YR:Yr=1:1,,则F1表现型及比例为红色:黄色=3:1,不符合题干比例,C错误;
D、若亲本植株雌配子中5号染色体含Y的部分发生了缺失导致该配子致死,产生的雌配子基因型及比例为yR:yr=1:1,雄配子基因型及比例为YR:Yr:yR:yr=1:1:1:1,则基因型为YyRr的亲本植株自交会出现F1表现型及比例为红色:黄色:白色=3:1:4的现象,D正确。
故选C。
23. 小鼠是研究遗传病的模式动物。图1为小鼠某细胞分裂示意图(仅示部分染色体,不考虑染色体变异),图2表示不同细胞的染色体与核DNA的数量关系。下列叙述正确的是( )
A. 图1细胞处于减数分裂I后期,其对应图2中的细胞d
B. 图1细胞中发生了基因突变导致染色体单体上携带等位基因
C. 图2中含有同源染色体的是a、b、c、d
D. 图1细胞分裂完成后,产生的配子类型为AY、aY、AX、aX
【答案】D
【解析】
【分析】图1细胞同源染色体分离,非同源染色体自由组合,细胞质均分,为减数第一次分裂后期,初级精母细胞。
图2表示不同细胞的染色体与核DNA之间的数量关系,a为一条染色体含有一个核DNA分子,处于有丝分裂后期和末期;b为一条染色体含有两个核DNA分子,处于有丝分裂前期和中期,减数第一次分裂;c为一条染色体含有一个核DNA分子,处于减数第二次分裂后期和末期;d为一条染色体含有两个核DNA分子,处于减数第二次分裂前期和中期;e为一条染色体含有一个核DNA分子,是精子(配子)。
【详解】A、图1细胞同源染色体分离,非同源染色体自由组合,细胞质均分,为减数第一次分裂后期,对应图2中细胞c,A错误;
B、图1细胞中发生了交叉互换导致染色体单体上携带等位基因,B错误;
C、图2中含有同源染色体的是a有丝分裂后期和末期、b有丝分裂前期和中期,C错误;
D、由图可知,图1细胞分裂完成后,产生的配子类型为AY、aY、AX、aX,D正确。
故选D。
根据下列材料答题。
甲、乙家族均有某遗传病的患者。图1为甲家族该遗传病基因电泳图,父亲和母亲的DNA标记组成分别可表示为S1S1和S2S2.其中一个标记片段含有致病基因。图2为该遗传病的乙家族遗传系谱图。
24. 在不考虑基因突变和染色体变异的情况下,下列相关分析正确的是( )
A. 该遗传病的遗传方式均为伴X染色体隐性遗传
B. 甲家族的父亲不是该遗传病的患者
C. 甲家族儿子不患病
D. 乙家族I-1相应DNA的标记组成为S1S1或S2S2
25. 经调查,正常人群中,含该致病基因的精子中有1/2无法参与受精,下列相关叙述正确的是
A. 乙家族1-1与1-2再生有一个患病的男孩,概率为1/6
B. 甲家族再生育一个患病女孩概率为1/2
C. 乙家族II-3与1-1拥有相同基因型概率为2/3
D. 若甲家族的儿子与乙家族的II-3结婚,其后代患病概率为1/10
【答案】24. C25. D
【解析】
【分析】甲家庭和乙家庭是同一种遗传病,根据图2可判断,双亲正常女儿患病,说明该病是隐性遗传病,杂合子不患病。
【24题详解】
A、根据乙图分析,父母正常,女儿患病,说明该病是常染色体隐性遗传病,A错误;
B、该病是常染色体隐性病,不能判断父亲或母亲哪个基因是致病基因,B错误;
C、甲家庭的儿子是杂合子,一定不患病,C正确;
D、因该病是常染色体隐性病,乙家族I-1是杂合子,相应DNA的标记组成为S1S2,D错误。
故选C。
【25题详解】
A、乙家族I-1与I-2的基因型为S1S2,母方产生两种配子的概率各占1/2,男方产生正常配子和不正常配子的比例为2:1,再生有一个患病的男孩,概率为1/2×1/3×1/2=1/12,A错误;
B、甲家族所有的孩子基因型都是S1S2,没有患病个体,再生育一个患病女孩概率为0,B错误;
C、乙家族I-1与I-2的基因型为S1S2,母方产生两种配子的概率各占1/2,男方产生正常配子和不正常配子的比例为2:1,后代患病概率为1/2×1/3=1/6,正常纯合子概率为1/2×2/3=1/3,杂合子的概率为1/2,乙家族II-3为杂合子的概率为3/5,I-1一定是杂合子,故二者基因型相同的概率是3/5,C错误;
D、甲家族的儿子是杂合子,产生正常配子和不正常配子的比例为2:1,即产生患病基因的概率是1/3,乙家族的II-3为杂合子的概率为3/5,其后代患病概率为1/3×3/5×1/2=1/10,D正确。
故选D。
二、非选择题
26. 下图表示某哺乳动物细胞中染色体(DNA)进行的一些生理活动,其中①②③表示相关过程,据图回答下列问题:
(1)图中①表示的过程是_______,该细胞中能够进行②过程的的细胞结构有_______。在“制作DNA的双螺旋结构模型”的活动中,若仅用订书针作为连接物,将五碳糖,磷酸和4种碱基连为一体,构建一个含20个碱基对(C有5个)的DNA片段,需要使用_______枚订书针。
(2)图中②过程通过_______酶将细胞中游离的_______与DNA模板链上的碱基互补配对,并通过_______键聚合成mRNA.
(3)参与图中③过程的RNA有_______,核糖体在mRNA上的移动方向为_______(用a、b和→表示),图中决定缬氨酸的密码子是_______。
(4)③过程中_______(填“会”或“不会”)形成氢键,在胰岛细胞中不发生图中的_______过程(填序号)。
【答案】(1) ①. DNA的复制 ②. 细胞核、线粒体 ③. 163
(2) ①. RNA聚合酶 ②. 核糖核苷酸 ③. 磷酸二酯键
(3) ①. mRNA.tRNA.rRNA ②. a→b ③. GUC
(4) ①会 ②. ①
【解析】
【分析】基因表达包括转录和翻译两个过程,其中转录是以DNA的一条链为模板合成RNA的过程,该过程主要在细胞核中进行,需要RNA聚合酶参与;翻译是以mRNA为模板合成蛋白质的过程,该过程发生在核糖体上,需要以氨基酸为原料,还需要酶、能量和tRNA。
【小问1详解】
据图可知,①过程是DNA分子复制过程,经复制后每条染色体上有2个姐妹染色单体;②表示转录过程,该生物是哺乳动物,故细胞中能够进行转录过程的结构有细胞核、线粒体;构建一个DNA的基本单位需要2个订书钉,构建一个含20对碱基(C有5个)的DNA双链片段,首先要构建40个基本单位,需要80个订书钉;将两个基本将两个基本单位连在一起需要一个订书钉,连接20对碱基组成的DNA双链片段,需要将40个基本单位连成两条链,需要38个订书钉;碱基C有5个,C=G=5,则A=T=15,A和T之间2个氢键,G和C之间3个氢键,碱基对之间的氢键需要15×2+5×3=45个订书钉连接。因此共需要80+38+45=163个订书钉。
【小问2详解】
过程②是DNA的一条链为模板合成RNA的过程,该过程需要的酶是RNA聚合酶;转录的原料是核糖核苷酸,核糖核苷酸通过磷酸二酯键形成mRNA。
【小问3详解】
过程③是以mRNA为模板合成蛋白质的过程,该过程需要mRNA做模板、rRNA参与构成核糖体,tRNA负责转运氨基酸;据图中tRNA结合氨基酸的顺序可知,核糖体在mRNA上的移动方向为a→b;密码子位于mRNA上,与tRNA上的反密码子碱基互补配对,据图可知,缬氨酸的密码子是GUC。
【小问4详解】
③过程中有mRNA与tRNA之间的配对,故会形成氢键;胰岛细胞属于高度分化的细胞,不再进行复制,故在胰岛细胞中不发生图中的①过程。
27. 成人的血红蛋白是由两条α链和两条β链构成,α链或β链异常均可导致血红蛋白病。回答下列问题:
(1)β链异常导致的某种血红蛋白病的机理如下表。
部分氨基酸顺序
6
7
8
正常β链
氨基酸
谷氨酸
谷氨酸
赖氨酸
密码子
GAA
GAA
AAA
异常β链
氨基酸
谷氨酸
赖氨酸
赖氨酸
密码子
GAA
AAA
AAA
部分氨基酸顺序与正常β链相比,异常β链发生改变的是第______位氨基酸,其根本原因是基因中发生了某一碱基对的替换,被替换的碱基对是______。
(2)α链异常导致的某种血红蛋白病的机理如下表。
部分氨基酸顺序
137
138
139
140
141
142
143
144
145
146
147
148.。。
正常链
氨基酸
苏
丝
赖
酪
精
密码子
ACC
UCC
|AAA
UAC
CGU|
UAA
GCU
GGA
GCC
UCG
GUA
GC.。。
异常链
氨基酸
苏
丝
赖
酪
精
谷氨
丙
甘
丙
丝
缅
丙。
密码子
ACC
UCC
AAA
UAC
CGU
CAA
GCU
GGA
GCC
UCG
GUA
GC.。。
注:氨基酸的名称略去了后2个字,如“苏”表示苏氨酸:UAA、UAG、UGA为终止密码子。
①表中异常α链的氨基酸数目多于正常链,原因是碱基对替换导致______分子中的终止密码子后移。
②若第138位氨基酸对应的密码子中的1个碱基C缺失,则会导致α链含有______个氨基酸。
(3)上述两种血红蛋白病的致病机理体现了基因可以通过控制______直接控制生物体的性状。这种变异类型属于______,一般发生在______(填时期),且具有______等特点(写出两点即可)。
(4)若控制血红蛋白合成的基因含n个碱基对,将该基因片段放在含32p标记的脱氧核苷酸的培养液中复制一次,则每个子代DNA分子的相对分子质量比原来增加______。
【答案】(1) ①. 7 ②. G-C
(2) ①. mRNA ②. 146
(3) ①. 蛋白质的结构 ②. 基因突变 ③. 分裂间期 ④. 不定向性、稀有性、多害性等
(4)n
【解析】
【分析】1、分析表格:正常β链与β链异常导致的某种血红蛋白是7号位谷氨酸变成了赖氨酸。
2、基因突变是指DNA中碱基对的增添、缺失或替换而引起的基因结构的改变,基因突变使转录形成的密码子发生变化,进而可能导致翻译形成的蛋白质的氨基酸序列改变。
3、基因对性状的控制方式包括:①基因通过控制酶的合成来控制生物的代谢过程,进而间接控制生物的性状;②基因通过控制蛋白质的合成来直接控制性状。
【小问1详解】
对比表格信息,第7位的氨基酸对应的密码子由GAA变为AAA,其它部位的氨基酸对应的密码子没变,说明血红蛋白基因中编码第7位氨基酸的基因的模板上的碱基C变为T,即基因中C-G碱基对被T-A替换。
【小问2详解】
①终止密码子存在mRNA上,使翻译终止。表中异常α链的氨基酸数目多于正常α链,原因是碱基对替换导致mRNA分子中的终止密码子后移。
②若第138位氨基酸对应的密码子中的1个碱基C缺失,则会导致后面的碱基前移形成一个新的密码子UCA,以后的碱基依次组成新的密码子,直到出现UAG(147位氨基酸对应的密码子的后两个碱基和148位氨基酸对应的密码子的第一个碱基)终止密码子,147位氨基酸对应的密码子的第一个碱基与146位氨基酸对应的密码子的后两个碱基构成的密码子对应的氨基酸是第146位氨基酸,因此α链含有146个氨基酸。
【小问3详解】
两种异常血红蛋白病的致病机理是碱基对替换或缺失导致合成的血红蛋白结构异常,体现了基因通过控制蛋白质的结构直接控制生物体的性状。该实例中DNA分子发生碱基对的替换或缺失,从而引起基因结构的改变,属于基因突变。基因突变一般发生在细胞分裂的间期,具有随机性、普遍性、不定向性、少利多害性和低频性。
【小问4详解】
若控制血红蛋白合成的基因含含有n个碱基对,将该基因片段放在含有用32P标记的脱氧核糖核苷酸培养液中复制一次,根据DNA半保留复制,子代DNA分子中都有一条链是亲代链,一条链为新合成的子链,而子链中的脱氧核苷酸比亲代链中的脱氧核苷酸的分子量大1,因此子代DNA分子的相对分子质量比原来增加n。
28. 研究发现CyclinB3(细胞周期蛋白)在雌鼠(2n=40)卵细胞形成过程中发挥了独特作用,当CyclinB3缺失时雌鼠不能产生后代。研究者对CyclinB3缺失雌鼠和正常雌鼠卵细胞的形成过程对比观察并绘制了下图。
(1)雌鼠的初级卵母细胞中含有______个四分体,______个染色体组。
(2)若某雌鼠的基因型为DdEe,经减数分裂最终形成的一个第二极体的基因型是De,则同时产生的卵细胞的基因型是______。
(3)由图分析可知,CyclinB3缺失的卵母细胞能形成正常的纺锤体,但______未分离,说明CyclinB3缺失导致卵母细胞的染色体形态维持在______时期的样子。CyclinB3缺失的卵母细胞仍能正常受精。经基因组分析发现CyclinB3缺失的卵母细胞在受精后启动了______分裂,发生了跟有丝分裂相似的姐妹染色单体分离,但所有受精胚胎染色体数都是______。
【答案】(1) ①. 20 ②. 2
(2)De或dE##dE或De
(3) ①. 同源染色体 ②. 减数分裂I中期##减I中期##减数第一次分裂中期 ③. 减数分裂Ⅱ##减Ⅱ##减数第二次 ④. 60
【解析】
【分析】1、四分体是减数分裂过程中由同源染色体配对而成,由题可知,雌鼠含有20对染色体,故可形成20个四分体。
2、分析图2:图2表示减数分裂的部分图解。与正常小鼠相比,Cyclin B3缺失小鼠的同源染色体不能分离,减数第二次分裂过程不能正常进行。
【小问1详解】
四分体是减数分裂过程中由同源染色体配对而成,由题可知,雌鼠(2n=40)含有20对染色体,故可形成20个四分体。2n=40,说明有2个染色体组。
【小问2详解】
某雌鼠的基因型为DdEe,卵原细胞的基因型为DdEe,复制后形成的初级卵母细胞基因型为DDddEEee,因为形成一个基因型是De的极体,说明减数第一次分裂后期是D基因和e基因组合在一起,所以可能形成DDee的次级卵母细胞和ddEE的极体,再进行减数第二次分裂形成De卵细胞和De、dE、dE极体,也有可能在减数第一次分裂后形成ddEE次级卵母细胞和aaBB极体,再经过第二次减数分裂后形成dE卵细胞和dE、De、De极体,因此产生的卵细胞的基因型为De或dE。
【小问3详解】
据图可知,与正常小鼠相比,CyclinB3缺失的卵母细胞能形成正常的纺锤体,但同源染色体未分离;同源染色体的分离发生在减数第一次分裂后期,若其不能正常分离,则yclinB3缺失导致卵母细胞的染色体形态维持在上一个时期,即减数第一次分裂中期的样子;
能发生着丝点分裂的时期有有丝分裂时期和减数第二次分裂后期,结合题意“发生了跟有丝分裂相似的姐妹染色单体分离”可推测,此处应为减数第二次分裂。
由题可知,雌鼠(2n=40)含有40条染色体,受精后才启动了减数第二次分裂,发生了跟有丝分裂相似的姐妹染色单体分离,这时得到的卵细胞染色体为40条,正常的精子染色体数为20条,因此所有受精胚胎染色体数都是60条。
29. 果蝇(2n=8)的灰身对黑身为显性,控制这对相对性状的基因位于常染色体上,用B、b表示:红眼和白眼这对相对性状的基因位于X染色体上,用D、d表示。某生物兴趣小组选用一对雌雄果蝇杂交,F1中灰身红眼:黑身红眼:灰身白眼:黑身白眼=6:2:3:1,请回答下列问题:
(1)果蝇的红眼对白眼为______性,亲代雄果蝇的基因型为______。若欲测定果蝇基因组的序列,需对______条染色体进行DNA测序。
(2)研究发现,F1中出现异常分离比的原因是其中某一亲本的一条X染色体上出现一个突变基因(n),含该基因的纯合子在胚胎期间死亡。存在该突变基因的亲本是______(填“母本”或“父本”),该亲本基因型为______。将F1中的某只红眼雌果蝇与白眼雄果蝇杂交,若后代中雌蝇:雄蝇=1:1,则该只红眼雌果蝇______(填“携带”或“不携带”)突变基因。
(3)果蝇的正常翅对短翅为显性,为确定控制翅型和体色的基因是否位于同一对常染色体上,某同学选用纯合正常翅灰身果蝇与纯合短翅黑身果蝇进行杂交,得到的F1全为正常翅灰身,F1自由交配,获得F2,预测以下结果:
①若F2的表型及比例为______,则两对基因位于非同源染色体上;
②若F2的表型及比例为______,则两对基因位于一对同源染色体上。
(4)若已确定翅型和体色的基因位于两对同源染色体上,现有正常翅灰身果蝇若干,对其进行测交实验,子代性状分离比为正常翅灰身:短翅灰身:正常翅黑身:短翅黑身2:2:1:1.若让亲代自由交配,则后代中短翅黑身雄果蝇占______。
【答案】(1) ①. 显 ②. BbXDY ③. 5##五
(2) ①. 母本 ②. BbXDnXd ③. 不携带
(3) ①. 正常翅灰身:正常翅黑身:短翅灰身:短翅黑身=9:3:3:1 ②. 正常翅灰身:短翅黑身=3:1
(4)1/72
【解析】
【分析】基因自由组合定律实质:位于非同源染色体上的非等位基因的分离或组合是互不干扰的。在减数分裂形成配子的过程中,同源染色体上的等位基因彼此分离,非同源染色体上的非等位基因自由组合。
【小问1详解】
分析F1中子代的表现型及比例:灰身:黑身=(6+3):(2+1)=3:1,灰身对黑身为显性;红眼:白眼=(6+2):(3+1)=2:1,红眼对白眼为显性;亲本基因型应为:BbXDXd、BbXDY,故亲代雄果蝇的基因型为BbXDY,果蝇(2n=8),是二倍体的雌雄异体生物,染色体共8条,故若欲测定果蝇基因组的序列,需对3条常染色体及1条X染色体、1条Y染色体共5条染色体进行DNA测序。
【小问2详解】
由于亲本的基因型为:BbXDXd、BbXDY,且红眼:白眼=2::1,理论上红眼:白眼=3:1,说明红眼个体存在致死现象,研究发现,F1中出现异常分离比的原因是其中某一亲本的一只有条X染色体上出现一个突变基因(n),含该基因的纯合子在胚胎期间死亡,只能是子代雄性个体死亡,因为只有雄性子代中会出现该基因的纯合子XDnY,故存在该突变基因的亲本是母本,该亲本基因型为BbXDnXd;将F1中的某只红眼雌果蝇(基因型为XDnXD或XDXd)与白眼雄果蝇(基因型为XdY)杂交,若后代中雌蝇:雄蝇=1:1,则该只红眼雌果蝇不携带突变基因,若携带该基因,则后代中雌蝇:雄蝇=2:1。
【小问3详解】
若控制翅型和体色的基因是位于同一对常染色体上,则两对等位基因遵循分离定律,后代只能出现两种表现型;若控制翅型和体色的基因不位于同一对常染色体上,则两对等位基因遵循自由组合定律,后代可出现四种表现型;故:
①若F2的表型及比例为正常翅灰身:正常翅黑身:短翅灰身:短翅黑身=9:3:3:1,则两对基因位于非同源染色体上;
②若F2的表型及比例为正常翅灰身:短翅黑身=3:1,则两对基因位于一对同源染色体上。
【小问4详解】
由测交后代性状比可以推测出亲本产生配子的数量比,先计算一对等位基因的比值,测交后灰身:黑身=2:1,推出亲本产生黑色基因的配子的概率为1/3,自由交配后,计算得出黑身性状的概率为1/9,则灰身性状的概率为8/9;测交后正常翅:短翅=1:1,推出亲本产生短翅基因的配子的概率为1/2,自由交配后,计算得出短翅性状的概率为1/4,则正常翅性状的概率为3/4,故后代中短翅黑身雄果蝇占1/4×1/9×1/2=1/72。
相关试卷
这是一份2022-2023学年浙江省宁波市效实中学高二下学期期中生物试题含答案,共18页。试卷主要包含了选择题,非选择题等内容,欢迎下载使用。
这是一份2022-2023学年浙江省宁波市效实中学等五校高二11月期中生物试题含解析,共38页。试卷主要包含了单选题,非选择题部分等内容,欢迎下载使用。
这是一份浙江省宁波效实中学2022-2023学年高一生物下学期期中(选考)试题(Word版附解析),共25页。试卷主要包含了选择题,非选择题等内容,欢迎下载使用。

