2022-2023学年山东省名校联盟高二3月质量检测联合调考生物试题B卷含解析
展开山东省名校联盟2022-2023学年高二3月质量检测联合调考生物试题B卷
学校:___________姓名:___________班级:___________考号:___________
一、单选题
1.桑葚与草莓营养价值极高,口味调和。草莓中含量较高的维生素C有助于延缓桑葚天然色素的氧化;桑葚独有的花青素、白藜芦醇等物质能显著增强复合果酒的功效。下图为桑葚草莓复合果酒的工厂化制备流程,下列说法错误的是( )
桑葚和草莓原料的挑选和清洗→混合搅拌→添加偏重亚硫酸钾→榨汁→调糖和调酸→灭菌桑葚与草莓接种发酵
A.在生产复合果酒的过程中,要防止桑葚天然色素被氧化
B.果酒发酵初期通入氧气能促进酵母菌繁殖,有利于加快果酒发酵
C.复合果酒的制备过程中对发酵设备要进行灭菌处理
D.变酸的果酒表面会形成一层菌膜,这层菌膜是由乳酸菌形成的
【答案】D
【分析】在利用酵母菌发酵时最好是先通入足够的无菌空气在有氧环境下一段时间使其繁殖,再隔绝氧气进行发酵;酒精发酵的最佳温度是在18℃~30℃,pH最好是弱酸性。
【详解】A、桑葚独有的花青素等能显著增强复合果酒的功效,所以在生产复合果酒的过程中,要防止桑葚天然色素被氧化,增强功效,A正确;
B、酵母菌在有氧条件下进行快速的增殖,所以果酒发酵初期通入氧气能促进酵母菌繁殖,有利于加快果酒发酵,B正确;
C、为了防止杂菌污染,复合果酒的制备过程中对发酵设备要进行灭菌处理,C正确;
D、变酸的果酒表面会形成一层菌膜,这层菌膜是由醋酸菌形成的,D错误。
故选D。
2.《尚书·说命》中的“若作酒醴,尔惟魏冀”提到酿酒必须要用酒曲。酒曲是以谷物为原料,破碎加水压制而成的,富含多种微生物,经水浸泡后投入蒸熟的米即可用于酿酒。下列相关叙述正确的是( )
A.酒曲中富含乳酸菌等多种微生物,可将糖彻底氧化分解成酒精
B.将米蒸熟起到杀菌的作用,待冷却至室温后再加入酒曲进行发酵
C.将酒曲与蒸熟的米混合后置于空气流通的环境中,以缩短发酵时间
D.酿酒过程中,发酵液中会有气泡产生,可打开发酵罐的盖子放气
【答案】B
【分析】酒曲:在经过强烈蒸煮的白米中,移入曲霉的分生孢子,然后保温,米粒上便会茂盛地生长出菌丝,此即酒曲。曲霉产生的淀粉酶会糖化米里面的淀粉,因此,自古以来就有把它和麦芽同时作为原料糖,用来制造酒、甜酒和豆酱等。用麦类代替米者称麦曲。
【详解】A、酒曲中富含酵母菌等多种微生物,糖氧化分解成酒精是不彻底的分解,A错误;
B、将米蒸熟起到杀菌的作用,待冷却至室温后再加入酒曲进行发酵,防止高温杀死微生物,B正确;
C、酒曲与蒸熟的米混合后需隔绝空气,为发酵提供无氧环境,氧气会抑制酒精发酵,C错误;
D、酿酒过程中,发酵液中会有气泡产生,可拧松发酵罐的盖子放气,不能打开,防止杂菌污染,D错误。
故选B。
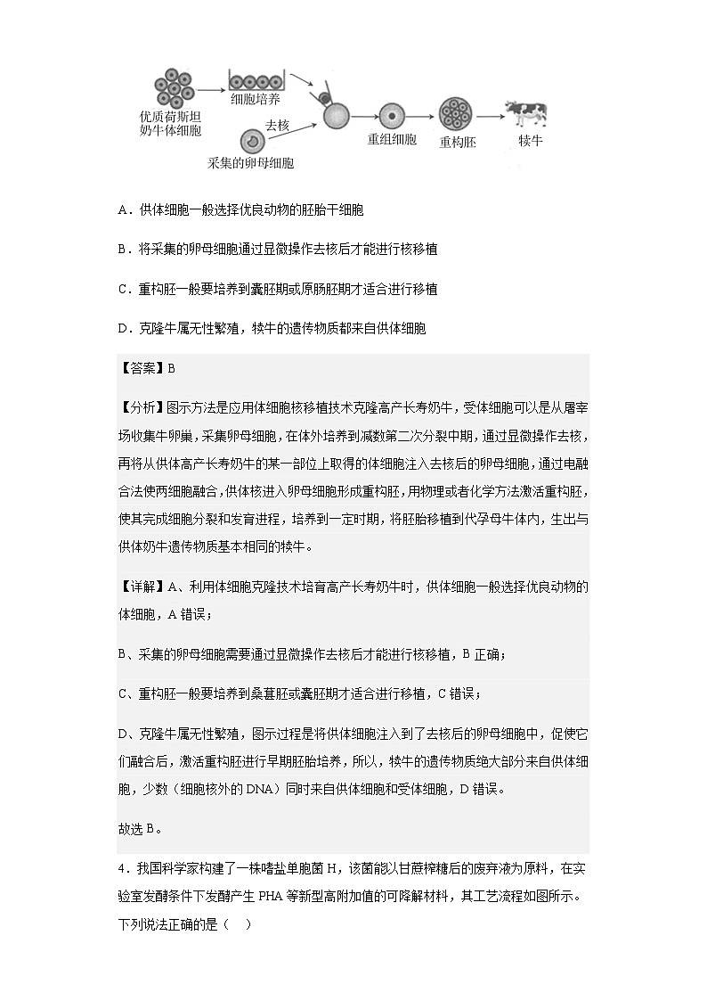
3.2023年1月,3头利用体细胞克隆技术培育高产长寿奶牛陆续出生,这是我国首次采用克隆技术对现存群体中终生产奶量高于100吨的优良荷斯坦奶牛进行种质复原保存及良种繁育,技术流程如图所示。下列说法正确的是( )
A.供体细胞一般选择优良动物的胚胎干细胞
B.将采集的卵母细胞通过显微操作去核后才能进行核移植
C.重构胚一般要培养到囊胚期或原肠胚期才适合进行移植
D.克隆牛属无性繁殖,犊牛的遗传物质都来自供体细胞
【答案】B
【分析】图示方法是应用体细胞核移植技术克隆高产长寿奶牛,受体细胞可以是从屠宰场收集牛卵巢,采集卵母细胞,在体外培养到减数第二次分裂中期,通过显微操作去核,再将从供体高产长寿奶牛的某一部位上取得的体细胞注入去核后的卵母细胞,通过电融合法使两细胞融合,供体核进入卵母细胞形成重构胚,用物理或者化学方法激活重构胚,使其完成细胞分裂和发育进程,培养到一定时期,将胚胎移植到代孕母牛体内,生出与供体奶牛遗传物质基本相同的犊牛。
【详解】A、利用体细胞克隆技术培育高产长寿奶牛时,供体细胞一般选择优良动物的体细胞,A错误;
B、采集的卵母细胞需要通过显微操作去核后才能进行核移植,B正确;
C、重构胚一般要培养到桑葚胚或囊胚期才适合进行移植,C错误;
D、克隆牛属无性繁殖,图示过程是将供体细胞注入到了去核后的卵母细胞中,促使它们融合后,激活重构胚进行早期胚胎培养,所以,犊牛的遗传物质绝大部分来自供体细胞,少数(细胞核外的DNA)同时来自供体细胞和受体细胞,D错误。
故选B。
4.我国科学家构建了一株嗜盐单胞菌H,该菌能以甘蔗榨糖后的废弃液为原料,在实验室发酵条件下发酵产生PHA等新型高附加值的可降解材料,其工艺流程如图所示。下列说法正确的是( )
A.在发酵工程中选育出优良的菌种后即可在发酵罐内发酵
B.用嗜盐单胞菌H发酵产生PHA时,要给予无氧发酵等条件
C.培养过程中可用平板划线法对样品中活菌进行接种和计数
D.发酵罐内可检测微生物数量、产物浓度,也可添加必需的营养
【答案】D
【分析】发酵工程一般包括菌种的选育,扩大培养,培养基的配制、灭菌,接种,发酵,产品的分离、提纯等方面。分析图示开放式的发酵系统,可知嗜盐单胞菌以废弃液为原料,发酵产生PHA等新型高附加值的可降解材料过程中,需要添加其他营养物质、盐、空气,需要严格控制pH、温度等,所产生的PHA要经过分离和提纯才能得到产品。
【详解】A、在发酵工程中选育出优良的菌种,要扩大培养后才能接种到发酵罐内发酵,A错误;
B、图示用嗜盐单胞菌H发酵产生PHA时,有提供空气,所以给予的是有氧发酵等条件,B错误;
C、不能用平板划线法对样品中活菌进行接种和计数,可以采用稀释涂布平板法对样品中活菌进行接种和计数,C错误;
D、发酵罐内可检测微生物数量、产物浓度,也可添加必需的营养,D正确。
故选D。
5.SOD是一种抗氧化酶,它能清除超氧阴离子自由基,增强植物的抗逆性。下图为培育能够产生SOD的农作物新品种的一种方式,有关叙述错误的是( )
A.促进细胞中SOD基因的表达可能有助于降低基因突变频率
B.把植物体细胞培育成幼苗属于无性繁殖的范畴
C.②过程要用纤维素酶和果胶酶处理,以获得原生质体
D.③过程表示再分化过程,实质是基因的选择性表达
【答案】C
【分析】SOD 基因是目的基因,图中①表示采用基因工程技术将目的基因导入受体细胞的过程;②③表示植物组织培养过程,其原理是植物细胞具有全能性,其中②表示脱分化形成愈伤组织的过程;③表示再分化形成胚状体的过程。
【详解】A、SOD基因能增强植物的抗逆性,减少外界环境对植物生长的干扰,故可能有助于降低基因突变频率,属于目的基因,A正确;
B、把植物体细胞培育成幼苗利用植物组织培养技术,属于无性繁殖的范畴,B正确;
C、②脱分化,跟原生质体没有必然关系,因此跟纤维素酶和果胶酶也没关系,C错误
D、③为再分化过程,实质是基因的选择性表达,D正确。
故选C。
6.胚胎分割技术可用于异源重构胚的构建,其基本方法是将囊胚期的胚胎进行不对称切割,将滋养层和内细胞团分开,得到滋养层细胞和内细胞团细胞。将外源内细胞团注射入受体囊胚腔中,培养后再将受体胚的内细胞团切割掉,即可获得重构胚。下列说法正确的是( )
A.囊胚期的滋养层细胞和内细胞团细胞都能表现出全能性
B.构建的异源重构胚含有两个生物的细胞
C.通过胚胎分割能产生两个或多个具有不同遗传物质的个体
D.进行胚胎分割时应选择发育良好的囊胚或原肠胚
【答案】B
【分析】胚胎分割的特点:来自同一胚胎的后代具有相同的遗传物质,胚胎分割可以看做动物无性繁殖或克隆的方法之一。目前以二分胚的分割和移植效率最高。胚胎分割存在问题:胚胎分割的分数越多,操作的难度越大,移植的成功率也越低。
【详解】A、囊胚期的内细胞团具有全能性, 而滋养层细胞没有,A错误;
B、分析题意可知,将外源内细胞团注射入受体囊胚腔中,培养后再将受体胚的内细胞团切割掉,即可获得重构胚,故构建的异源重构胚含有两个生物的细胞,B正确;
C、胚胎分割属于无性生殖,通过胚胎分割能产生两个或多个具有相同遗传物质的个体,C正确;
D、进行胚胎分割时应选择发育良好的囊胚或桑葚胚(桑椹胚),D错误。
故选B。
7.为研究治疗性克隆技术能否用于治疗糖尿病,科研人员利用人糖尿病模型鼠进行如图所示实验。下列有关叙述正确的是( )
A.过程①中选用小鼠的皮肤细胞有利于细胞核全能性的恢复
B.获得的重组细胞经过程②后可直接获得胚胎干细胞悬浮液
C.过程③是诱导胚胎干细胞脱分化定向增殖生成胰岛B细胞
D.过程④移植前,不需要对受体A鼠注射免疫抑制剂
【答案】D
【分析】动物胚胎发育的基本过程:(1)受精场所是母体的输卵管。(2)卵裂期:细胞有丝分裂,细胞数量不断增加,但胚胎的总体体积并不增加,或略有减小。(3)桑葚胚:胚胎细胞数目达到32个左右时,胚胎形成致密的细胞团,形似桑椹。是全能细胞。(4)囊胚:细胞开始出现分化(该时期细胞的全能性仍比较高)。聚集在胚胎一端个体较大的细胞称为内细胞团,将来发育成胎儿的各种组织。中间的空腔称为囊胚腔。(5)原肠胚:有了三胚层的分化,具有囊胚腔和原肠腔。
【详解】A、过程①选用卵母细胞,因为卵母细胞中含激发细胞核全能性的物质,核移植过程中选择MII中期的卵母细胞有利于细胞核全能性恢复,A错误;
B、获得的重组细胞经过程②后需要用胰蛋白酶消化后将细胞分散开,获得胚胎干细胞悬浮液,B错误;
C、过程③是诱导分化过程,其关键是利用特定条件诱导胚胎干细胞相关基因表达,C错误;
D、过程④移植的神经元细胞是取自该小鼠自身细胞诱导分化而来,不会发生免疫排斥反应,故过程④移植前,不需要对受体A鼠注射免疫抑制剂,D正确。
故选D。
8.细胞融合技术有着广泛的应用。下图为细胞融合的示意图,下列有关叙述错误的是( )
A.动物细胞培养过程中,要给予无菌、无毒和适宜的渗透压等条件
B.若a,b分别为骨髓瘤细胞和B细胞,则融合后产生的d有多种
C.若a,b为两种植物的原生质体,融合成功后d会再生出细胞壁
D.若a,b表示雌雄配子,将d形成的胚胎切割后只能获得双胚胎
【答案】D
【分析】动物细胞融合:(1)动物细胞融合也称细胞杂交,是指两个或多个动物细胞结合形成一个细胞的过程。融合后形成的具有原来两个或多个细胞遗传信息的单核细胞,称为杂交细胞;(2)诱导动物细胞融合的方法有物理法(电激等)、化学法(聚乙二醇PEG)、生物法(灭活的病毒)等。
【详解】A、动物细胞培养过程中除无菌、无毒的环境外,还要控制适宜的温度、pH、溶解氧和渗透压等条件,A正确;
B、若a,b分别为骨髓瘤细胞和B细胞,则可能两个骨髓瘤细胞融合、两个B细胞融合、也可能骨髓瘤细胞和B细胞,所以融合后产生的d有多种,B正确;
C、植物细胞(或原生质体)融合可用PEG进行诱导,融合成功的标志是再生出细胞壁,C正确;
D、若a,b表示雌雄配子,将d形成的桑葚胚或囊胚切割后可获得双胚胎或多肽,D错误。
故选D。
9.酵母的蛋白含量高,可用作饲料蛋白,且有些酵母能利用工业废甲醇作为碳源进行繁殖,既能减少污染,又能降低成本。研究人员从土壤中分离该类酵母并大量培养,操作流程如下图所示。下列相关叙述正确的是( )
A.配制好的培养基要在高压蒸汽灭菌后再调节pH
B.过程②的目的是将细菌稀释后再进一步扩大培养
C.④过程中使用的培养基以甲醇作为唯一碳源
D.采用稀释涂布平板法统计数量时,若稀释倍数为104,接种量为0.1mL,得到单菌落数为122,则样液中细菌数量为1.22×105个
【答案】C
【分析】在微生物学中,将允许特定种类的微生物生长,同时抑制或阻止其他种类微生物生长的培养基,称为选择培养基。虽然各种培养基的具体配方不同,但一般都含有水、碳源(提供碳元素的物质)、氮源(提供氮元素的物质)和无机盐。另外还需要满足微生物生长对pH、特殊营养物质以及氧气的要求。
【详解】A、配制培养基时,应该先调节pH,A错误;
B、过程②的目的是将细菌稀释,⑤过程是扩大培养过程,B错误;
C、分析题意可知,本实验目的是筛选利用工业废甲醇作为碳源进行繁殖的酵母,故④过程中使用的培养基以甲醇作为唯一碳源,C正确;
D、采用稀释涂布平板法统计数量时,若稀释倍数为104,接种量为0.1mL,得到单菌落数为122,则样液中细菌数量为(122/0.1)×104=1.22×107个,D错误。
故选C。
10.PCR引物的3'端为结合模板DNA的关键碱基;5'端无严格限制,可用于添加限制酶切点等序列。下列相关分析错误的是( )
A.在PCR的循环过程中,图示过程需要的温度最低
B.四种脱氧核苷酸作为原料会依次连接到引物的3'端
C.TaqDNA聚合酶催化相邻的脱氧核苷酸之间形成磷酸二酯键
D.用图示引物扩增至少四个循环后才能获得目的产物
【答案】D
【分析】PCR由变性-退火-延伸三个基本反应步骤构成;
1、模板DNA的变性:模板DNA经加热超过90℃左右一定时间后,使模板DNA双链或经PCR扩增形成的双链DNA解离,使之成为单链,以便它与引物结合,为下轮反应作准备。
2、模板DNA与引物的退火(复性):模板 DNA经加热变性成单链后,温度降至50℃左右,引物与模板DNA单链的互补序列配对结合。
3、延伸:DNA聚合酶由降温时结合上的引物开始沿着DNA链合成互补链。此阶段的温度依赖于DNA聚合酶。该步骤时间依赖于聚合酶以及需要合成的DNA片段长度。
【详解】A、变性模板DNA经加热超过90℃左右,复性温度降至50℃左右,延伸需要温度为中温,图示为复性阶段。需要温度最低,A正确;
B、PCR扩增过程中,脱氧核苷酸只能连接在3'端,B正确;
C、延伸时,在Taq DNA聚合酶催化下,原料会依次连接到3'端,相邻的脱氧核苷酸间形成磷酸二酯键,C正确;
D、由于两个引物均不结合在该片段的端点,第一轮循环后,得到的两个DNA片段中两条脱氧核苷酸链不等长;通过题图可推知,第二轮中也不会出现两条链等长的产物,在第三轮循环中开始出现两条脱氧核苷酸链等长的DNA片段,所以扩增三个循环后可获得目的产物,D错误。
故选D。
11.为增加玉米抗旱性,研究者构建含有某微生物抗旱基因E的重组质粒,通过农杆菌转化法将重组质粒转入玉米幼胚组织细胞中,经过筛选培育出抗旱的转基因玉米。下列相关叙述错误的是( )
A.若E基因的碱基序列已知,可以人工合成E基因
B.可用花粉管通道法将含E基因的重组质粒导入胚囊中
C.农杆菌的Ti质粒能将E基因导入受体细胞的线粒体中
D.可用抗原-抗体杂交技术检测E基因是否表达出E蛋白
【答案】C
【分析】基因工程技术的基本步骤:
(1)目的基因的获取:方法有从基因文库中获取、利用PCR技术扩增和人工合成。
(2)基因表达载体的构建:是基因工程的核心步骤,基因表达载体包括目的基因、启动子、终止子和标记基因等。
(3)将目的基因导入受体细胞:受体细胞不同,导入的方法也不—样。将目的基因导入植物细胞的方法有农杆菌转化法、基因枪法和花粉管通道法;将目的基因导入动物细胞最有效的方法是显微注射法;将目的基因导入微生物细胞的方法是感受态细胞法。
(4)目的基因的检测与鉴定:分子水平上的检测:①DNA分子杂交技术:检测转基因生物染色体的DNA是否插入目的基因;②分子杂交技术:检测目的基因是否转录出了mRNA;③抗原—抗体杂交技术:检测目的基因是否翻译成蛋白质。个体水平上的鉴定:抗虫鉴定、抗病鉴定、活性鉴定等。
【详解】A、若E基因的碱基序列已知,可以人工合成E基因,A正确;
B、花粉管通道法的其中一种操作方式是在植物受粉后的一定时间内,剪去柱头,将DNA溶液滴加在花柱切面上,使目的基因借助花粉管通道进入胚囊,B正确;
C、农杆菌的Ti质粒能将E基因导入受体细胞的染色体DNA上,而不是线粒体中,C错误;
D、可用抗原-抗体杂交技术检测E基因是否表达出E蛋白,D正确。
故选C。
12.第四代试管婴儿技术——卵浆置换,其过程如图所示。该技术首先要取得女性的卵细胞核,再将其移植入优质的去核卵细胞内,使两者重组成活力较强的卵细胞,此卵细胞经体外受精形成胚胎后移植入母体子宫。下列相关叙述不合理的是( )
A.该技术可以适用于卵子活力差、质量不佳的不孕女性
B.应用该技术培育来的婴儿,其染色体来自父亲和母亲
C.该技术可能会引起社会伦理道德方面的质疑和争议
D.应用该技术能提高不孕女性的受孕率,平衡性别比例
【答案】D
【分析】1、核移植是将动物的一个细胞的细胞核移入一个已经去掉细胞核的卵母细胞中,使其重组并发育成一个新的胚胎,这个新的胚胎最终发育成动物个体,用核移植的方法得到的动物称为克隆动物。
2、试管婴儿技术主要用到了胚胎工程和细胞工程中的体外受精、胚胎移植、动物细胞培养、早期胚胎培养等技术。
【详解】A、根据题干信息,“试管婴儿卵浆置换技术首先取得女性的卵细胞核,并将其移植入优质的去核卵细胞内”,说明该技术主要适用于卵子质量不佳的女性,A正确;
B、由图可知,婴儿的染色体来自于母亲卵细胞和父亲的精子,B正确;
C、该技术涉及到核移植技术,形成的试管婴儿核遗传物质一半父亲、一半母亲,细胞质遗传物质来源于去核卵细胞,涉及到三个亲本,导致伦理道德方面的质疑和争议,C正确;
D、应用该技术可提高孕女性的受孕率,但不能平衡性别比例,D错误。
故选D。
13.生物安全是国家安全体系的重要组成部分,我国于2020年10月通过了《中华人民共和国生物安全法》,旨在防范和应对生物安全风险,保障人民生命健康,保护生物资源和生态环境,促进生物技术健康发展,推动构建人类命运共同体,实现人与自然和谐共生。下列关于保障生物安全的说法,错误的是( )
A.禁止放生外来入侵的鱼类有利于保护当地水域的生态安全
B.通过静脉注射适量的抗生素以消灭侵入人体的流感病毒
C.加强对高风险实验室的监管,避免病原微生物的泄露
D.为应对新冠病毒的流行和传播,积极注射疫苗建立免疫屏障
【答案】B
【分析】疫苗是指用各类病原微生物制作的用于预防接种的生物制品。其中用细菌或螺旋体制作的疫苗亦称为菌苗。抗生素是指能抑制或者杀灭细菌等病原体繁殖的一类药物。
【详解】A、外来入侵的鱼类可能会对本地物种造成干扰,因此,禁止放生外来入侵的鱼类有利于保护当地水域的生态安全,A正确;
B、抗生素能杀灭细菌,留下耐药菌,过多使用抗生素,会增加耐药菌的比例,因此需要谨慎使用抗生素,减少对耐药菌的选择,B错误;
C、高风险实验室中的病原微生物一旦流出,会导致人群中增加患病风险,因此需要加强监管,避免病原微生物的泄露,C正确;
D、疫苗可以使机体产生更多的记忆细胞和抗体,有利于更好地与病毒作斗争,因此面对新冠疫情,积极注射疫苗建立免疫屏障,D正确。
故选B。
14.生物技术的安全性和伦理问题是社会关注的热点。下列叙述属于理性看待生物技术的是( )
A.某些转基因食品会引起过敏反应,要禁止转基因技术的应用
B.克隆技术与社会伦理有冲突,要禁止治疗性克隆技术的应用
C.严格选择转基因植物的目的基因,避免产生对人类有害的物质
D.利用基因编辑技术来制造新型的致病菌,可用来生产生物武器
【答案】C
【分析】转基因生物的安全性问题:食物安全(滞后效应、过敏源、营养成分改变)、生物安全(对生物多样性的影响)、环境安全(对生态系统稳定性的影响)。转基因食品、产品上都要标注原料来自转基因生物,如“转基因××”“转基因××加工品(制成品)”“加工原料为转基因××”“本产品为转基因××加工制成”。对于转基因食物潜在隐患要进行开展风险评估、预警跟踪等措施多环节、严谨的安全性评价,保障了现代生物技术的安全性。
【详解】A、转基因等技术是把双刃剑,要发展有利的一面,限制有危害的一面,不能因噎废食,A错误;
B、治疗性克隆有助于疾病的治疗,较少涉及伦理道德问题,当今社会的普遍观点是禁止克隆人的实验,但不反对治疗性克隆,B错误;
C、严格选择转基因植物的目的基因,可避免产生对人类有害的物质,减少人们对转基因食物安全的担忧,属于理性看待生物技术的,C正确;
D、利用转基因技术制造新型致病菌用于医学研究,禁止生产生物武器,D错误。
故选C。
15.接种疫苗是人们防御各种传染病的主要手段,研究人员将狂犬病病毒接种到Vero细胞(非洲绿猴肾细胞)中,并在适宜的温度环境下进行培养,以获得大量的狂犬病疫苗。下列有关Vero细胞培养的说法正确的是( )
A.制备Vero细胞悬浮液前可用胃蛋白酶将细胞分散开来
B.Vero细胞培养过程中一般使用固体培养基
C.通常向细胞培养液中通入5%的CO2以维持培养液的pH
D.贴壁细胞在原代培养过程中不会出现接触抑制现象
【答案】C
【分析】动物细胞培养的条件:
(1)无菌、无毒的环境:①消毒、灭菌;②添加一定量的抗生素;③定期更换培养液,以清除代谢废物。
(2)营养物质:糖、氨基酸、促生长因子、无机盐、微量元素等,还需加入血清、血浆等天然物质。
(3)温度和pH。
(4)气体环境:95%空气(细胞代谢必需的)和5%的CO2(维持培养液的pH)。
【详解】A、动物细胞培养的适宜pH为7.2-7.4,而在这样的环境中胃蛋白酶会变性失活,因此在制备Vero细胞悬液时,不可用胃蛋白酶处理,应用胰蛋白酶处理,A错误;
B、动物细胞培养一般用液体培养基,植物组织培养可以用固体培养基也可以用液体培养基,B错误;
C、为了尽可能模拟体内环境提高细胞存活率,动物细胞培养时常通入含5%CO2的空气,维持培养液中pH的稳定,C正确;
D、贴壁细胞在传代培养和原代培养中均存在接触抑制现象,D错误。
故选C。
二、多选题
16.某实验小组从土壤中分离获得了两株能降解石油的菌株M、N,为了比较两种菌株在不同条件下降解石油的能力,将菌株M、N分别接种到培养基I(成分:K2HPO4、MgSO4、NH4NO3、琼脂和石油)和培养基Ⅱ(成分:K2HPO4、MgSO4、琼脂和石油)中,培养相同时间后,平板上的透明圈大小如下表所示。下列说法错误的是( )
菌株
培养基Ⅰ
培养基Ⅱ
菌株M
菌株N
菌株M
菌株N
透明圈大小
++++
++
++
-
注:+表示有,-表示无
A.菌株M、N都能降解石油,因此两种菌落的形态相同
B.培养基中的琼脂在菌株MN生长繁殖时起到选择作用
C.在有氮源的条件下,菌株N降解石油的能力比M弱
D.氮源影响菌株N的降解能力,对菌株M的降解能力无影响
【答案】ABD
【分析】1、选择培养基是指在培养基中加入特殊营养物质或化学物质,允许特定微生物生长,阻止或抑制其他微生物生长的培养基。
2、培养基的成分主要包括碳源、氮源无机盐和水。
【详解】A、菌株M、N是不同的微生物,则形成的菌落不一定相同, A错误;
B、培养基中的石油在菌株M、N生长繁殖时起到选择作用,琼脂是凝固剂不能起到选择作用,B错误;
C、培养基Ⅰ有氮源,据表可知,在有氮源的条件下,菌株N降解石油的能力比M弱,C正确;
D、培养基I和培养基Ⅱ的区别就是培养基I有氮源,培养基Ⅱ没有氮源,所以根据本实验中透明圈的大小可以判断在有氮源的培养基上,M菌株降解石油的能力高于N菌株;在无氮源的培养基上,N菌株无降解石油的能力,但M菌株降解石油的能力减弱,D错误。
故选ABD。
三、单选题
17.我国科研人员利用大鼠、小鼠两个近亲物种创造出世界首例异种杂合二倍体胚胎干细胞(AdESCs),具体流程见下图。下列叙述正确的是( )
A.单倍体囊胚1是由受精卵经过体外诱导、培养获得的
B.孤雄单倍体胚胎干细胞中的性染色体都是Y染色体
C.可用电融合法诱导孤雌、孤雄单倍体胚胎干细胞进行融合
D.AdESCs具有全能性,培养后能发育成小鼠或大鼠
【答案】C
【分析】分析题图:小鼠的卵细胞体外培养到囊胚时期,取内细胞团细胞培养成孤雌单倍体胚胎干细胞,取大鼠的精子体外培养到囊胚时期,取内细胞团细胞培养成孤雄单倍体胚胎干细胞,两种胚胎融合成异种杂合二倍体胚胎干细胞(AdESCs)。
【详解】A、根据单倍体囊胚l能发育成孤雌单倍体胚胎干细胞,可知单倍体囊胚1最可能是由小鼠的卵子(卵细胞)经体外诱导培养获得,A错误;
B、孤雄单倍体胚胎干细胞中的性染色体组成是X或Y染色体,B错误;
C、诱导动物细胞融合的方法有:生物法(灭活的病毒)、物理法和化学法,因此可用电融合法诱导孤雌、孤雄单倍体胚胎干细胞进行融合,C正确;
D、AdESCs细胞为胚胎干细胞,具有分化成各种细胞的潜能,即有全能性,但是需要核移植才能培育成完整个体,D错误。
故选C。
四、多选题
18.生物学研究中常需对物质和结构进行提取、分离和鉴定等,下表中实验目的与原理或方法的对应关系正确的是( )
选项
实验目的
原理或方法
A
菊花组织的培养
植物细胞一般具有全能性,在离体条件下,经过诱导能培育成幼苗
B
DNA的粗提取
DNA不溶于酒精,某些蛋白质溶于酒精;DNA在不同浓度的NaCl溶液中溶解度不同
C
DNA片段的扩增
依据DNA分子半保留复制的原理,在体外条件下大量扩增特定的DNA片段
D
DNA片段的琼脂糖凝胶电泳鉴定
在电场作用下,DNA分子向着与其所带电荷相同的电极移动,迁移速率与凝胶浓度、DNA的大小和构象等有关
A.A B.B C.C D.D
【答案】ABC
【分析】1、植物组织培养依据植物细胞一般具有全能性。在一定的激素和营养等条件的诱导下,已经分化的细胞可以经过脱分化,即失去其特有的结构和功能,转变成未分化的细胞,进而形成愈伤组织,将愈伤组织接种到含有特定激素的培养基上,就可以诱导其再分化成胚状体,长出芽和根,进而发育成完整的植株。
2、DNA分子具有可解离的基团,在一定的pH下,这些基团可以带上正电荷或负电荷。在电场的作用下,这些带电分子会向着与它所带电荷相反的电极移动,这个过程就是电泳。PCR的产物一般通过琼脂糖凝胶电泳来鉴定。在凝胶中DNA分子的迁移速率与凝胶的浓度、DNA分子的大小和构象等有关。凝胶中的DNA分子通过染色,可以在波长为300 nm的紫外灯下被检测出来。
3、DNA不溶于酒精,但某些蛋白质溶于酒精,利用这一原理,可以初步分离DNA与蛋白质。DNA在不同浓度的NaCl溶液中溶解度不同,它能溶于2 mol/L的NaCl溶液。在一定温度下,DNA遇二苯胺试剂会呈现蓝色,因此二苯胺试剂可以作为鉴定DNA的试剂。
3、利用PCR可以在体外扩增DNA片段,PCR利用了DNA的热变性原理和半保留复制的原理,通过调节温度来控制DNA双链的解聚与结合。
【详解】A、植物细胞一般具有全能性,在离体条件下,经过诱导能培育成幼苗,所以能进行菊花组织的培养,A正确;
B、DNA不溶于酒精,某些蛋白质溶于酒精;DNA在不同浓度的NaCl溶液中溶解度不同,利用这些原理,可以进行DNA的粗提取,B正确;
C、可以依据DNA分子半保留复制的原理,在体外条件下大量扩增特定的DNA片段,C正确;
D、在DNA片段的琼脂糖凝胶电泳鉴定中,在电场作用下,DNA分子向着与其所带电荷相反的电极移动,而不是向与其所带电荷相同的电极移动,D错误。
故选ABC。
19.水稻胚乳含直链淀粉和支链淀粉,直链淀粉所占比例越小糯性越强。科研人员将能表达出基因编辑系统的DNA序列转入水稻,实现了对直链淀粉合成酶基因(Wα基因)启动子序列的定点编辑,从而获得了三个突变品系,各品系WxmRNA量的检测结果如图所示。下列分析正确的是( )
A.将该基因编辑系统的DNA序列转入水稻而出现的变异类型是基因重组
B.Wx基因启动子序列的改变不影响RNA聚合酶与启动子的识别和结合
C.用PCR等技术检测是否表达出WxmRNA的过程中存在碱基互补配对
D.根据各品系WxmRNA量的检测结果,可推测品系2的糯性最强
【答案】AC
【分析】根据图中信息,品系3的WxmRNA含量最低,说明其直链淀粉合成酶基因表达量最少。
【详解】A、该基因编辑系统的DNA序列转入水稻,实现了对直链淀粉合成酶基因(Wx基因)启动子序列的定点编辑,使直链淀粉合成酶基因的碱基序列发生了改变,该变异属于基因突变,A正确;
B、启动子是RNA聚合酶识别并结合的位点,如果启动子序列改变将会影响RNA聚合酶与之结合和识别,进而影响基因的转录水平,B错误;
C、用PCR等技术检测是否表达出WxmRNA的过程中会存在DNA系列和RNA系列间的碱基互补配对,C正确;
D、图中品系3的Wx基因的mRNA的含量最少,那么合成的直链淀粉酶最少,因此该水稻胚乳中含的直链淀粉比例最小,糯性最强,D错误。
故选AC。
20.某种荧光蛋白(GFP)在紫外光下会发出绿色荧光,该特性可用于检测细胞中目的基因的表达。研究人员将某病毒外壳蛋白(L1)基因连接在GFP基因的5'末端,获得了L1-GFP融合基因(简称为甲),并将其插入质粒中构建了重组表达载体,重组表达载体的部分结构和酶切位点如图所示,图中E1~E4四种限制酶产生的黏性末端不相同。下列说法错误的是( )
A.用E.coliDNA连接酶能将平末端或黏性末端的DNA片段连接在一起
B.用E1和E4进行酶切,能保证甲的完整,也有利于甲与载体正确连接
C.若受体细胞中观察到了绿色荧光,说明GFP基因已经完成了表达
D.若要培育获得转GFP基因牛,一般选用成纤维细胞作为受体细胞
【答案】AD
【分析】1、基因工程的工具:
(1)限制酶:能够识别双链DNA分子的某种特定核苷酸序列,并且使每一条链中特定部位的两个核苷酸之间的磷酸二酯键断裂。
(2)DNA连接酶:连接的是两个核苷酸之间的磷酸二酯键。
(3)运载体:常用的运载体:质粒、噬菌体的衍生物、动植物病毒。
2、动物核移植是将动物的一个细胞的细胞核,移入一个已经去掉细胞核的卵母细胞中,使其重组并发育成一个新的胚胎,这个新的胚胎最终发育为动物个体。核移植得到的动物称克隆动物。
【详解】A、用E.coliDNA连接酶能构形成磷酸二酯键,只能将黏性末端的DNA片段连接在一起,A错误;
B、选用产生不同黏性末端的两种限制酶E1和E4进行切割,保证了甲的完整,并且保证融合基因和质粒正确连接,B正确;
C、在受体细胞中观察到绿色荧光,说明GFP基因已经表达,C正确;
D、若要培育获得转GFP基因牛,一般选用受精卵作为受体细胞,D错误。
故选AD。
五、实验题
21.某些老陈醋会出现产气现象,原因是老陈醋中含有产气细菌。产气细菌是一类能产生过氧化氢酶的细菌,产气菌产生的气体积累会引起胀瓶,影响产品安全。实验小组以瓶装变质老陈醋(胀瓶)、未变质老陈醋为实验材料,筛选出导致老陈醋产气的细菌。回答下列问题:
(1)为了筛选产气细菌,实验人员设置了甲、乙、丙三组培养基,甲作为空白对照组,乙接种未变质的老陈醋,丙接种__________。阐述如何从上述培养基中初步筛选疑似产气细菌的菌株:__________。
(2)实验小组初步筛选出了A1、A2和A3三株疑似的产气细菌,筛选过程如下图所示。
①过程a的接种方法是__________,判断依据是__________。
②统计菌落种类和数量时要每隔24h观察统计一次,直到各类菌落数目稳定,以防止培养时间不足导致__________,或培养时间太长导致__________。
③现有5%的过氧化氢溶液,A1、A2和A3菌株,必要的培养基等实验器材。写出判断A1、A2和A3三种菌株是否为产气细菌的实验思路:__________。
(3)分别用三组平板培养A1、A2、A3三种菌株,然后在培养基上分别加入等量一定浓度的青霉素溶液,培养一段时间后可以观察到一圈清晰区(抑菌圈),这是细菌生长被抑制所致。测量清晰区的直径,数据如下表所示:
细菌
不同浓度青霉素条件下清晰区直径/mm
5/(μg·mL-1)
7.5/(μg·mL-1)
10/(μg·mL-1)
15/(μg·mL-1)
20/(μg·mL-1)
A1
0.2
2
8
13
17
A2
7
10
12
15
16
A3
5
6
5
6
6
该实验的目的是__________。从表中数据可以看出,5μg·mL-1青霉素和20μg·mL-1青霉素在抑制A1和A3菌株上的区别是__________、__________。
【答案】(1) 等量的变质老陈醋 对比乙和丙培养基上的菌落形态,从丙培养基上分离出和乙培养基形态不同的菌落
(2) 稀释涂布平板法 培养基中长出的菌落是均匀分布的 遗漏菌落的种类和数目 菌落粘连影响计数(或培养基表面干燥脱水) 将A1、A2和A3菌株分别接种到滴有5%的过氧化氢溶液的培养基上,若产生气泡则为产气细菌
(3) 探究不同浓度青霉素对A1、A2、A3菌株的抑制作用 在抑制A1方面,5μg·mL-1的青霉素抑菌效果较差,20μg·mL-1的青霉素抑菌效果好 在抑制A3方面,5μg·mL-1和20μg·mL-1青霉素的抑菌效果相差不大
【分析】题中用瓶装变质老陈醋(胀瓶)、未变质老陈醋为实验材料,经过分离、纯化、并初步筛选出A1、A2和A3三株疑似的产气细菌,进一步探究了不同浓度青霉素对A1、A2、A3菌株的抑制作用,表中数据所示的清晰区直径(抑菌圈)越大,代表该菌种生长受到的抑制作用越强。
【详解】(1)为了筛选产气细菌,实验人员设置了甲、乙、丙三组培养基,甲作为空白对照组,乙接种未变质的老陈醋,丙接种等量的变质老陈醋,对比乙和丙培养基上的菌落形态,从丙培养基上分离出和乙培养基形态不同的菌落,可以从上述培养基中初步筛选疑似产气细菌的菌株。
(2)①过程a所得待测培养基中菌落的分布较为均匀,据此判断,该过程所采用的接种方法为稀释涂布平板法。
②区分菌落种类的依据是菌落的形态、大小、隆起程度和颜色等特征,统计菌落种类和数量时要每隔24h观察统计一次,直到各类菌落数目稳定,能有效防止因培养时间不足而导致遗漏菌落的种类和数目;或培养时间太长导致菌落粘连影响计数、培养基表面干燥脱水影响菌落数目的统计。
③因为老陈醋中的产气细菌是一类能产生过氧化氢酶的细菌,若有5%的过氧化氢溶液,A1、A2和A3菌株,必要的培养基等实验器材,可以将A1、A2和A3菌株分别接种到滴有5%的过氧化氢溶液的培养基上,观察是否产生气泡,若产生气泡则为产气细菌。
(3)根据题意和表格信息分析可知,该实验的目的是探究不同浓度青霉素对A1、A2、A3菌株的抑制作用。在抑制A1方面,5μg·mL-1的青霉素抑菌效果较差,20μg·mL-1的青霉素抑菌效果好;在抑制A3方面,5μg·mL-1和20μg·mL-1青霉素的抑菌效果相差不大。
六、综合题
22.埃博拉病毒(EBOV)是一种能导致人类出血热的致死性病毒,对公共卫生具有较严重的危害。EBOV的NP蛋白在病毒复制中具有重要作用,也是检测EBOV的重要靶蛋白。实验人员用NP蛋白免疫小鼠来制备抗EBOV单克隆抗体,过程如下图所示。回答下列问题:
(1)制备抗EBOV单克隆抗体过程中,用NP蛋白多次免疫小鼠的目的是__________。
(2)选择骨髓瘤细胞和B淋巴细胞融合,原因是骨髓瘤细胞具有__________的特征。体外培养骨髓瘤细胞时,应该在合成培养基的基础上添加__________等天然成分。与植物细胞融合相比,诱导骨髓瘤细胞和B淋巴细胞融合特有的方法是__________。
(3)获得的杂交瘤细胞还需要进行克隆化培养和抗体检测,原因是__________。
(4)抗EBOV单克隆抗体可用于检测血浆中EBOV的含量,检测原理如下图所示。
①检测前,先将抗EBOV单克隆抗体固定在支持物上,然后向检测体系中加入一定量含有EBOV的血浆(其NP蛋白称为待测抗原)和等量酶标记的NP蛋白(酶标记抗原),目的是让待测抗原、酶标记抗原与抗EBOV单克隆抗体__________结合。
②保温一段时间后洗涤,再向检测体系中加入一定量的白色底物,若检测体系蓝色越__________,则说明__________。
【答案】(1)刺激小鼠产生更多能分泌抗NP抗体的B淋巴细胞
(2) 能无限增殖 血清 灭活病毒诱导法
(3)和骨髓瘤细胞融合的B淋巴细胞有多种,杂交瘤细胞不一定能产生抗NP蛋白的抗体
(4) 竞争性 浅(或少) 血浆中NP蛋白(EBOV)含量越高(或越低)
【分析】单克隆抗体制备流程:先给小鼠注射特定抗原使之发生免疫反应,之后从小鼠脾脏中获取已经免疫的B淋巴细胞;诱导B细胞和骨髓瘤细胞融合,利用选择培养基筛选出杂交瘤细胞;进行抗体检测,筛选出能产生特定抗体的杂交瘤细胞;进行克隆化培养,即用培养基培养和注入小鼠腹腔中培养;最后从培养液或小鼠腹水中获取单克隆抗体。
【详解】(1)制备抗EBOV单克隆抗体过程中,需要用免疫过的B淋巴细胞与骨髓瘤细胞融合,用NP蛋白多次免疫小鼠的目的是:刺激小鼠产生更多能分泌抗NP抗体的B淋巴细胞。
(2)适宜条件下,骨髓瘤细胞具有能无限增殖的特点;为保证动物细胞的正常生长,体外培养骨髓瘤细胞时,应该在合成培养基的基础上添加血清等天然成分;与植物细胞融合相比(有物理方法、化学方法等),诱导骨髓瘤细胞和B淋巴细胞融合特有的方法是灭活病毒诱导法。
(3)经过第一次筛选后,得到的是杂交瘤细胞,即和骨髓瘤细胞融合的B淋巴细胞有多种,杂交瘤细胞不一定能产生抗NP蛋白的抗体,故获得的杂交瘤细胞还需要进行克隆化培养和抗体检测,以筛选得出能产生所需抗体的杂交瘤细胞。
(4)①根据图示反应原理,待测抗原中的目标抗原和酶标记抗原竞争结合固相抗体。
②标记抗原的酶可催化白色底物变为蓝色产物,所以如果待测抗原中目标抗原越多,则酶标记抗原和抗体结合得越少,催化生成的蓝色产物就越少,检测体系蓝色就越浅。
23.随着草莓产业的迅速发展,市场对草莓的需求越来越大,传统的育苗方法不能满足生产需要,且种苗带毒现象普遍,造成优良品种逐年退化。研究人员利用草莓的茎尖作为外植体进行组织培养,实现了无病毒苗的快速繁殖,其培育过程如图所示。回答下列问题:
(1)实现无病毒植株的快速繁殖时,以茎尖作为外植体的优点主要是__________。从步骤①到步骤②需要更换新的培养基,其原因是___________。步骤②要进行照光培养,照光的作用是__________。
(2)在愈伤组织悬浮培养时,细胞干重、蔗糖浓度和pH的变化如图所示。细胞干重在12d后下降的原因可能是__________,培养液中蔗糖的作用是__________。
(3)若要获得突变体,适合作为诱变处理的对象的是__________(填“茎尖”、“愈伤组织”或“试管苗”),原因是__________。
(4)研究人员以草莓幼苗茎形成层为外植体进行相关研究,得到如图所示实验结果。下列相关叙述正确的是__________。
A.愈伤组织细胞和胚状体细胞都已经出现了脱分化
B.暗处理时间的长短对脱分化率的影响小于再分化率的
C.暗处理时间的延长,不利于草莓胚状体的形成
D.草莓茎形成层诱导形成胚状体的最适暗处理时间是1周
【答案】(1) 茎尖的分生区病毒极少甚至无病毒 脱分化和再分化所需的生长素和细胞分裂素的比例不同 诱导叶绿素的形成,使试管苗能够进行光合作用
(2) 蔗糖浓度下降 提供能源、调节渗透压
(3) 愈伤组织 愈伤组织细胞分裂旺盛,易发生基因突变
(4)BC
【分析】1、植物组织培养的原理是植物细胞具有全能性,其过程为:离体的植物组织,器官或细胞经过脱分化过程形成愈伤组织(高度液泡化,无定形状态薄壁细胞组成的排列疏松、无规则的组织),愈伤组织经过再分化过程形成胚状体,进一步发育成为植株。
2、细胞分化是指在个体发育中,相同细胞的后代,在形态、结构和生理功能上发生稳定性差异的过程。细胞分化过程遗传物质不变,只是基因选择性表达的结果。
【详解】(1)茎尖作为外植体可以实现无病毒植株的快速繁殖,主要优点是茎尖的分生区病毒极少甚至无病毒。步骤①的培养基是为了形成愈伤组织,步骤②的培养基为了形成生根并形成试管苗,从步骤①到步骤②需要更换新的培养基,其原因是脱分化和再分化所需的生长素和细胞分裂素的比例不同,步骤②要进行照光培养,照光的作用是诱导叶绿素的形成,使试管苗能够进行光合作用。
(2)由图中蔗糖浓度下降,可知外植体离体培养过程中需要消耗蔗糖,12d后蔗糖浓度变化不大:pH下降会影响酶的活性,愈伤组织细胞对物质的合成小于分解,细胞干重下降。植物组织培养过程中,蔗糖既能维持一定的渗透压,又能提供植物细胞生命活动必需的营养物质(能量)。
(3)要获得突变体,适合作为诱变处理的对象的是愈伤组织,原因是愈伤组织细胞分裂旺盛,易发生基因突变。
(4)A、愈伤组织是由已分化的细胞变为未分化的细胞,胚状体是由愈伤组织分化而来,因此愈伤组织没有出现脱分化,胚状体出现了脱分化,A错误;
B、愈伤组织的变化属于脱分化,胚状体的变化属于再分化。从图中可以看出,随着时间的变化愈伤组织的诱导率虽然有一个突变,但随着时间的增加,后期变化较小,而胚状体的诱导率随着时间的增加,呈现先增加后逐渐减少且明显的趋势,B正确;
C、胚状体的诱导率随着暗处理时间的增加,呈现先增加后逐渐减少且明显的趋势,因此暗处理时间的延长,不利于草莓胚状体的形成,C正确;
D、由胚状体诱导率的变化趋势来看,在1~2周,诱导率数据较大,暗处理1~2周左右是诱导胚状体的最佳时间,D错误。
故选BC。
24.乳铁蛋白参与铁的转运,具有广谱抗菌、抗氧化、抗癌、调节免疫系统等功能,是一种新型抗菌、抗癌药物和具有开发潜力的食品和饲料添加剂。某科研团队将人乳铁蛋白(hLF)基因转入到山羊体内,从山羊的乳液中获得hLF,流程如图所示。回答下列问题:
(1)图中将获能后的精子注入卵(母)细胞,此时卵(母)细胞处于__________期。受精过程中,卵(母)细胞防止多精入卵发生的生理反应有__________。在胚胎工程操作过程中,常以观察到__________作为受精的标志。
(2)受精卵经过桑葚胚发育成囊胚,培养过程中定期更换培养液,目的是__________。为了提高获得转基因母羊的效率,一般选择发育至囊胚期的__________细胞做DNA分析以鉴定性别,原因是__________。
(3)在胚胎移植前,需要用促性腺激素对代孕母羊作__________处理。由于代孕母羊对移入子宫的外来胚胎基本上不发生__________,因而胚胎能在受体内存活。
【答案】(1) 减数分裂Ⅱ中 透明带反应、卵细胞膜反应 两个极体(或雌、雄原核)
(2) 清除有害代谢产物,补充营养物质 滋养层 滋养层细胞将来会发育成胎膜和胎盘,用其做鉴定不影响胚胎的恢复和发育
(3) 同期发情 免疫排斥反应
【分析】基因工程技术的基本步骤:目的基因的获取:方法有从基因文库中获取、利用PCR技术扩增和人工合成。
基因表达载体的构建:是基因工程的核心步骤,基因表达载体包括目的基因、启动子、终止子和标记基因等。
将目的基因导入受体细胞:根据受体细胞不同,导入的方法也不一样。
【详解】(1)获取卵母细胞后,不能直接与精子完成受精,需要培养到减数分裂Ⅱ中期,才能与获能后的精子受精,精子穿越透明带接触卵细胞膜的一瞬间,即发生透明带反应,这是防止多精入卵的第一道屏障,精子入卵后,会发生卵细胞膜反应,这是阻止多精入卵的第二道屏障:精子入卵后,被激活的卵子继续完成减数分裂I1,排出两个极体,这是受精的标志。
(2)受精卵经过桑葚胚发育成囊胚,培养过程中定期更换培养液,目的是:清除有害代谢产物、补充营养物质。为了提高获得转基因母羊的效率,一般选择发育至囊胚期的滋养层细胞做DNA分析以鉴定性别,原因是滋养层细胞将来发育成胎膜胎盘,取样滋养层细胞对胎儿将来的发育几乎没有影响。
(3)在胚胎移植前,给受体注射激素使其与供体同期发情,以使受体处于相同的生理状况,有利于接受移植的胚胎。受体对外来胚胎基本上不发生免疫排斥反应,从而保证胚胎在受体内存活。
25.三氯生是一种广谱抗菌剂,广泛应用于肥皂、牙膏等日用化学品中,可替代抗生素用于基因工程中筛选含目的基因的受体细胞。已知fabV基因(从霍乱弧菌中发现的烯酯酰ACP还原酶基因)可以使大肠杆菌抵抗三氯生,下图是培育抗三氯生大肠杆菌的流程示意图。回答下列问题:
(1)通过PCR方法获取fabV基因时,需要先根据__________设计两种特异性引物序列,引物的作用是____________。扩增过程中,DNA链变性后,控制温度下降到50℃左右,目的是__________。
(2)在步骤②中,要将fabV基因插入到质粒的__________之间。在步骤③中,重组质粒“移植”入大肠杆菌前,先用Ca2+处理大肠杆菌细胞,这样做的目的是__________。在步骤④中,将得到的受体大肠杆菌接种在含有__________的培养基中选择培养。
(3)fabV基因的部分碱基序列如下图2所示,不同限制酶的切割位点如表所示,则切割fabV基因可选择表中的__________两种限制酶。
限制酶
NcoⅠ
SphⅠ
NheⅠ
BamHⅠ
识别序列和切割位点
5′-C↓CATGG-3′
5′-GCTAG↓C-3′
5′-G↓GATCC-3′
5′-G↓CTAGC-3′
【答案】(1) fabV基因两端碱基序列 使DNA聚合酶从引物的3'端开始连接脱氧核苷酸 让引物通过碱基互补配对与单链DNA结合
(2) 启动子和终止子 使大肠杆菌细胞处于一种能吸收周围环境中DNA分子的生理状态 三氯生
(3)NcoI、NheI
【分析】图1中①-④依次为目的基因的获取、表达载体的构建、目的基因导入受体细胞、目的基因的检测。
【详解】(1)Taq酶不能从头开始合成DNA,而只能从引物的3′端延伸DNA链,因此PCR扩增需要根据目的基因fabV基因的两端按碱基互补配对原则设计引物。反应体系的初始温度设置在50℃的目的是让引物通过碱基互补配对与单链DNA结合。
(2)为了让目的基因能够表达,则需要将目的基因插入到质粒的启动子和终止子之间。用Ca2+处理大肠杆菌细胞,可使大肠杆菌细胞处于一种能吸收周围环境中DNA分子的生理状态,叫作感受态。在④步骤中,科研者需将大肠杆菌菌液利用稀释涂布平法接种到加有三氯生的细菌培养基上,进行筛选,能在该培养基上生长的菌株可能含有fabV基因。
(3)分析两条链的碱基序列,一条为5′-CCATGGCC-3′,一条为5′-GGATCCAT-3′,再结合不同限制酶的切割位点分析可知,切割目的基因可选择NcoⅠ和NheⅠⅠ。
山东省齐鲁名校联盟2023-2024学年高三下学期开学质量检测 生物试题及答案: 这是一份山东省齐鲁名校联盟2023-2024学年高三下学期开学质量检测 生物试题及答案,文件包含山东省齐鲁名校联盟2023-2024学年高三下学期开学质量检测生物pdf、山东省齐鲁名校联盟2023-2024学年高三下学期开学质量检测生物答案pdf等2份试卷配套教学资源,其中试卷共9页, 欢迎下载使用。
精品解析:山东省多校2022-2023学年高二上学期期中联合调考生物试题(原卷版+答案解析): 这是一份精品解析:山东省多校2022-2023学年高二上学期期中联合调考生物试题(原卷版+答案解析),共33页。试卷主要包含了选择题,非选择题等内容,欢迎下载使用。
2022-2023学年皖豫名校联盟高二(下)段考生物试卷(三)(含解析): 这是一份2022-2023学年皖豫名校联盟高二(下)段考生物试卷(三)(含解析),共27页。试卷主要包含了0分)等内容,欢迎下载使用。

