资料中包含下列文件,点击文件名可预览资料内容



还剩2页未读,
继续阅读
2022-2023学年甘肃省张掖市重点中学高二年级五月月考生物试题PDF版含答案
展开
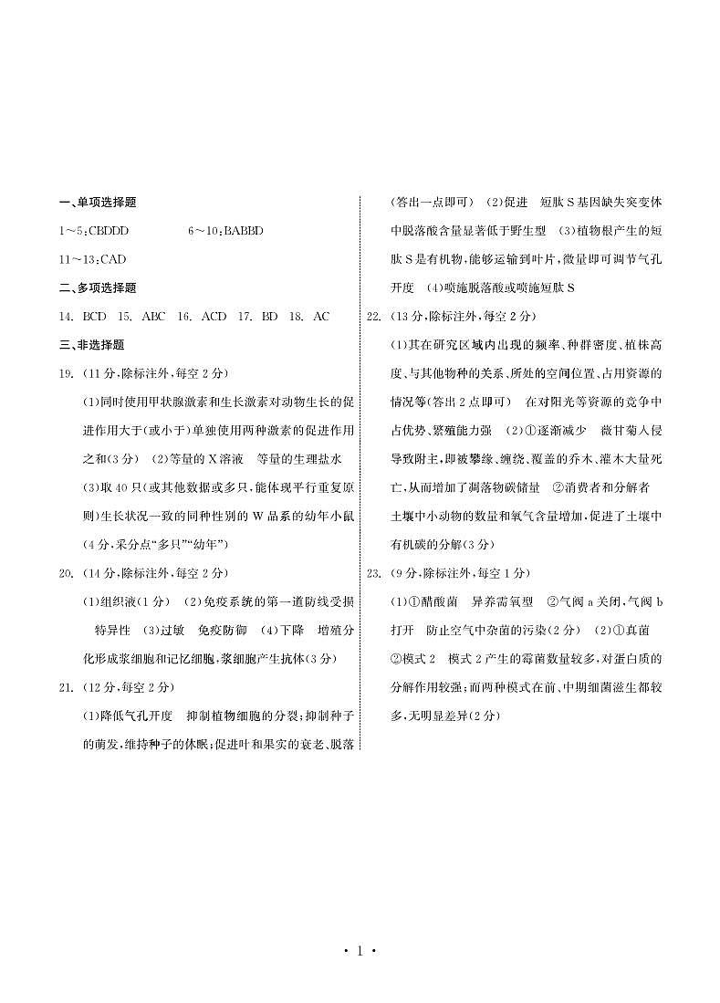
这是一份2022-2023学年甘肃省张掖市重点中学高二年级五月月考生物试题PDF版含答案,文件包含甘肃省张掖市重点中学2023届高二年级五月月考生物试卷PDF版pdf、高二年级五月月考生物答案pdf等2份试卷配套教学资源,其中试卷共5页, 欢迎下载使用。
相关试卷
2023-2024学年甘肃省张掖市重点校高二上学期9月月考生物试题含答案:
这是一份2023-2024学年甘肃省张掖市重点校高二上学期9月月考生物试题含答案,文件包含甘肃省张掖市某重点校2023-2024学年高二上学期9月月考生物试题Word版含解析docx、甘肃省张掖市某重点校2023-2024学年高二上学期9月月考生物试题Word版无答案docx等2份试卷配套教学资源,其中试卷共66页, 欢迎下载使用。
甘肃省张掖市某重点校2022-2023学年高二2月月考生物试题解析版:
这是一份甘肃省张掖市某重点校2022-2023学年高二2月月考生物试题解析版,共35页。
甘肃省张掖市某重点校2022-2023学年高二2月月考生物试题:
这是一份甘肃省张掖市某重点校2022-2023学年高二2月月考生物试题,共16页。