2022-2023学年吉林省吉林市田家炳高级中学度高二下学期期中生物试题含解析
展开 吉林市田家炳高级中学2022-2023学年下学期高二年级
期中考试生物学科试卷
一、单选题
1. 下列关于传统发酵的做法,合理的是( )
A. 利用传统作坊中的酒曲,有利于大规模生产黄酒
B. 每日取少量泡菜品尝,以确定自制泡菜发酵情况
C. 将葡萄汁煮沸冷却后灌入约2/3瓶,密闭发酵即可自制葡萄酒
D. 腐乳制作过程中需要额外添加蛋白酶、淀粉酶和脂肪酶等
【答案】A
【解析】
【分析】1、果酒发酵是利用葡萄皮表面的野生酵母菌无氧呼吸产生酒精。
2、果醋发酵是利用醋酸菌在有氧条件下将糖分解成醋酸。
3、泡菜是利用乳酸菌在无氧条件下无氧呼吸产生乳酸。
【详解】A、利用传统作坊中的酒曲,用于大规模工厂化生产黄酒,因为大规模的工厂化生产需要保证菌种的优良,保证产品质量,A正确;
B、通过品尝不能确定自制泡菜发酵情况,B错误;
C、传统发酵不能将葡萄汁煮沸,因为是利用了葡萄皮上的野生酵母菌,C错误;
D、在腐乳制作发酵过程中,微生物会产生蛋白酶、淀粉酶、脂肪酶等多种酶,不需要额外添加,D错误。
故选A。
2. 下列有关发酵技术在食品加工中应用的叙述,正确的是( )
A. 为了延长产品保存期,啤酒生产过程中常采用高压蒸汽灭菌
B. 为了避免杂菌污染,乳酸菌发酵制酸奶时在牛奶中添加一定量的抗生素
C. 为了提高果酒品质,挑选新鲜葡萄用清水反复冲洗后去除枝梗再榨汁
D. 为了防止果酒变酸,果酒发酵应避免发酵引起的升温及排气时空气进入
【答案】D
【解析】
【分析】1.果酒的制作是利用酵母菌的无氧呼吸产生酒精,酵母菌适宜的温度为18℃~30℃,采用的菌种为葡萄皮上面的野生型酵母菌,因此要选择新鲜的葡萄,榨汁前先将葡萄冲洗,并除去枝梗。不可反复冲洗,以免将葡萄上的酵母菌冲洗掉。
2.在泡菜腌制的初期,坛内环境有利于硝酸盐还原菌的繁殖,这些细菌可以促进硝酸盐还原为亚硝酸盐,但随着腌制时间的增加,乳酸菌也大量繁殖,对硝酸盐还原菌产生一定的抑制作用,使其生长繁殖受影响,造成泡菜中亚硝酸盐含量又有所下降。
【详解】A、为了防止营养物质结构被破坏,在啤酒生产过程中不宜采用高压蒸汽灭菌,A错误;
B、乳酸菌发酵制酸奶时在牛奶中不能添加抗生素,因为抗生素的加入会抑制乳酸菌的生长,B错误;
C、在果酒发酵的操作中,在挑选新鲜葡萄后,为了利用葡萄表面的野生酵母菌,一般不能用清水反复冲洗,且冲洗后去除枝梗再榨汁,C错误;
D、为了防止果酒变酸,果酒发酵排气时应避免空气进入及发酵引起的升温,因为氧气的进入以及温度的升高都会促进醋酸发酵,D正确。
故选D。
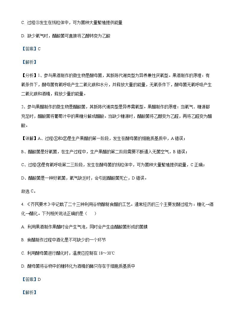
3. 某同学以苹果汁为原料,先制果酒再制果醋。下图为部分发酵原理,正确的是( )
A. 过程①和②是生产的第一阶段,发生在酵母菌的线粒体基质中
B. 在生产过程中,第二阶段需要短暂通入无菌空气
C. 过程③发生在线粒体中,可为菌种大量繁殖提供能量
D. 缺少氧气时,醋酸菌可直接将乙醇转变为乙酸
【答案】C
【解析】
【分析】1、参与果酒制作的微生物是酵母菌,其新陈代谢类型为异养兼性厌氧型。果酒制作的原理:有氧条件下,酵母菌有氧呼吸产生二氧化碳和水分,并释放大量的能量,无氧条件下,酵母菌无氧呼吸产生二氧化碳和酒精,释放少量的能量。
2、参与果醋制作的微生物是醋酸菌,其新陈代谢类型是异养需氧型。果醋制作的原理:当氧气、糖源都充足时,醋酸菌将葡萄汁中的果糖分解成醋酸。当缺少糖源时,醋酸菌将乙醇变为乙醛,再将乙醛变为醋酸。
【详解】A、过程①和②是生产果醋的第一阶段,发生在酵母菌的细胞质基质中,A错误;
B、醋酸菌是好氧菌,在生产过程中,生产果醋的第二阶段需要不断通入无菌空气,B错误;
C、过程③是有氧呼吸第二三阶段,发生在酵母菌的线粒体中,可为菌种大量繁殖提供能量,C正确;
D、醋酸菌是一种好氧菌,氧气缺乏时,会引起醋酸菌死亡,D错误。
故选C。
4. 《齐民要术》中记载了二十三种利用谷物酿制食醋的工艺。通常经历的三个主要发酵过程为:糖化→酒化→醋化。下列相关说法正确的是( )
A. 利用果酒制作果醋时会产生气泡,同时会产生由醋酸菌形成的菌膜
B. 食醋制作过程中酒化是不可缺少的一个环节
C. 利用酵母菌进行醋化时,温度应控制在18~30℃
D. 酵母菌将谷物中的糖转化为酒精的酶只存在于细胞质基质中
【答案】D
【解析】
【分析】1.果酒的制作离不开酵母菌,酵母菌是兼性厌氧型生物,在有氧条件下,酵母菌进行有氧呼吸,大量繁殖,在无氧条件下,酵母菌进行酒精发酵。温度是酵母菌生长和发酵的重要条件,酒精发酵时,一般将温度控制在18~30℃,
2.醋酸菌是一种好氧细菌,只有当氧气充足时,才能进行旺盛的生理活动。醋酸菌对氧气的含量特别敏感,当进行深层发酵时,即使只是短时间中断通入氧气,也会引起醋酸菌死亡。当氧气、糖源都充足时,醋酸菌将葡萄汁中的糖分解成醋酸;当缺少糖源时,醋酸菌将乙醇变为乙醛,再将乙醛变为醋酸。醋酸菌的最适生长温度为30~35℃。
【详解】A、变酸的果酒表面形成的菌膜可能是醋酸菌繁殖形成的,利用果酒制作果醋时一般不会产生气泡,A错误;
B、醋酸菌是好氧菌,当氧气、糖源都充足时,醋酸菌将糖分解成醋酸;当氧气充足、缺少糖源时,醋酸菌将乙醇变为乙醛,再将乙醛变为醋酸,可见食醋制作过程中酒化不是必需的一个环节,B错误;
C、利用醋酸菌进行醋化时,温度应控制在30~35℃,C错误;
D、酵母菌将谷物中的糖转化为酒精的酶只存在于细胞质基质中,因为酒精发酵过程为酵母菌的无氧呼吸过程,无氧呼吸的场所是细胞质基质,D正确。
故选D。
5. 下列对发酵工程及其应用的叙述,正确的有几项( )
①发酵工程产品主要包括微生物的代谢物、酶及菌体本身
②发酵工程的中心环节是灭菌,特别是发酵罐必须进行严格灭菌
③利用发酵工程生产的根瘤菌肥作为微生物农药可以促进植物生长
④培养液要一次性全部加入,在发酵过程中不再次加入,防止杂菌污染
⑤用单细胞蛋白制成的微生物饲料,可通过发酵工程从微生物细胞中提取
⑥可采用基因工程的方法将血红蛋白基因转入青霉菌中,提高其对氧的吸收和利用率
A. 2项 B. 3项 C. 4项 D. 5项
【答案】A
【解析】
【分析】发酵工程是指利用微生物的特定功能,通过现代工程技术,规模化生产对人类有用的产品,主要包括微生物的代谢物、酶及菌体本身。发酵工程一般包括菌种的选育,扩大培养,培养基的配制、灭菌,接种,发酵、产品的分离、提纯等方面。发酵过程一般来说都是在常温常压下进行,条件温和、反应安全,原料简单、污染小,反应专一性强,因而可以得到较为专一的产物。发酵工程在医药、食品、农业、冶金、环境保护等许多领域都得到广泛应用。
【详解】①发酵工程是指利用微生物的特定功能,通过现代工程技术,规模化生产对人类有用的产品,主要包括微生物的代谢物、酶及菌体本身,①正确;
②发酵工程的中心环节是发酵罐中发酵,为避免杂菌污染,特别是发酵罐必须进行严格灭菌,②错误;
③利用发酵工程生产的根瘤菌肥作为肥料能够增进土壤肥力,改良土壤结构,促进植株生长,③错误;
④在发酵过程中,为了得到更多的发酵产物,要及时检测培养液中微生物的数量和营养物质的浓度,及时添加必备的营养成分来延长菌体生长稳定期的时间,④错误;
⑤用单细胞蛋白制成的微生物饲料,其中的单细胞蛋白是微生物菌体,并不是通过发酵工程从微生物细胞中提取,⑤错误;
⑥血红蛋白具有很强的携带氧气的能力,利用基因工程将血红蛋白基因转入青霉素生产菌来提高菌体对氧的吸收和利用率,⑥正确;
故选A。
6. 啤酒生产的主要工艺流程如下图所示。啤酒发酵时具有活力的酵母需达到一定的数量,故在菌种活化的过程中,需定时取样、检测酵母的生长状况。若某次取样品1mL加入到99mL无菌水中进行稀释后,经台盼蓝染色(体积忽略不计),在25×16型血细胞计数板上计数5个中格中的细胞数为144个。下列有关说法正确的是( )
A. 糖化后的麦汁煮沸过程是严格的灭菌过程
B. 计数时应统计血细胞计数板上所有的菌体
C. 样品中酵母细胞的密度为7.2×109个细胞/mL
D. 用赤霉素处理大麦种子可省略制麦环节
【答案】D
【解析】
【分析】赤霉素的生理作用是可以促进细胞伸长引起植株增高,还可以促进种子萌发和果实发育。每克样品中的菌株数=(c÷V)×M,其中c代表某一稀释度下平板上生长的平均菌落数,V代表涂布平板时所用的稀释液的体积(mL),M代表稀释倍数。
【详解】A、糖化后的麦汁煮沸过程是消毒过程,不属于严格的灭菌,A错误;
B、计数时,应遵循计上不计下、计左不计右的原则,B错误;
C、若在25×16型血细胞计数板上计数5个中格中的细胞数为144个,故样品中酵母细胞的密度为144÷5×25÷0.1×103×102=7.2×108个细胞/mL,C错误;
D、赤霉素可诱导淀粉酶合成,以催化淀粉水解,从而促进种子萌发,所以用赤霉素处理大麦种子可省略制麦环节,D正确。
故选D。
7. 在接种时不进行严格无菌操作对实验结果影响最大的一项是( )
A. 将少许干酵母加入新鲜的葡萄汁中
B. 将毛霉菌液接种在切成小块的鲜豆腐上
C. 将离体叶片接种到无菌培养基上
D. 将土壤浸出液涂布在无菌选择培养基上
【答案】C
【解析】
【分析】作为植物组织培养,要求非常严格的无菌环境,如果灭菌不彻底,培养过程中存在污染,会造成培养的幼苗生长缓慢甚至培育失败。
原理有以下几种:
(1)与幼苗竞争培养基中的营养,而因为细菌和真菌生殖比植物快得多,导致植株得不到营养。
(2)寄生于植物体内,利用植物细胞中的原料合成菌类自身的物质,导致幼苗死亡。
(3)已有报道,寄生菌可能导致植物内部的基因改变,当这个基因是对生长必要的基因时,就导致幼苗的死亡。此外,污染菌的基因可通过某种暂时未知细节的机制转入植物细胞内并表达,从而导致培养失败。
【详解】A、不进行严格的灭菌对葡萄酒制作的影响不大,因为多数微生物不能在缺氧、酸性和含糖较高的环境中生存,A错误;
B、不进行严格的灭菌对腐乳制作的影响不大,因为腐乳制作时还需在其中放入酒精、盐和香辛料等,这些都具有杀菌作用,B错误;
C、植物组织培养要求严格的无菌环境,如果灭菌不彻底,会造成培养的幼苗生长缓慢甚至培育失败,C正确。
D、选择培养基是根据要培养的微生物的代谢特点制备的,一般的杂菌在其上面也很难生存,D错误。
故选C。
8. 培养基是指供微生物、植物组织和动物组织生长繁殖的,由不同营养物质组合配置而成的营养基质。下列有关培养基的叙述,错误的是( )
A. 如果选择培养基中不含氮源,则该培养基上不会有微生物生长
B. 培养基配方可能不同,但一般都含水、碳源、氮源和无机盐等营养物质
C. 蔗糖是植物培养基中常用的碳源,同时也可以调节渗透压
D. 乳酸杆菌的培养基上需要添加维生素,动物细胞培养基上需要添加血清
【答案】A
【解析】
【分析】培养基是人们按照微生物对营养物质的不同需求,配制出供其生长繁殖的营养基质。各种培养基一般都含有水、碳源、氮源、无机盐,此外还要满足微生物生长对pH、特殊营养物质以及氧气的要求。例如,培养乳酸杆菌时需要在培养基中添加维生素,培养霉菌时需将培养基的pH调至酸性,培养细菌时需将pH调至中性或微碱性,培养厌氧微生物时则需要提供无氧的条件。
【详解】A、固氮菌可利用空气中的氮气作氮源,所以培养基中不含氮源,则培养基上也可能会有微生物生长,A错误;
B、水、碳源、氮源和无机盐等营养物质是微生物生长所必须的,因此培养基配方可能不同,但一般都含此类物质,B正确;
C、植物组织培养基中添加蔗糖可以调节渗透压,且蔗糖是植物培养基中常用的碳源,C正确;
D、乳酸杆菌的培养基上需要添加维生素;由于对动物细胞生长需要的营养物质不太清楚,因此,动物细胞培养基上需要添加血清,D正确。
故选A。
9. 下列有关微生物的培养说法正确的是( )
A. 对微生物而言,碳源既提供碳元素也提供能量
B. 平板划线法和稀释涂布平板法都能将菌种进行稀释
C. pH的调节应在培养基转移至锥形瓶灭菌之后进行
D. 纯培养过程中,超净工作台的使用需要在紫外灯照射下进行
【答案】B
【解析】
【分析】1、大多数细菌的最适生长pH值为6.5~7.5;霉菌最适生长pH值为4.8~5.8;酵母菌最适生长pH值为3.5~6.0。
2、微生物常见的接种的方法①平板划线法:将已经熔化的培养基倒入培养皿制成平板,接种,划线,在恒温箱里培养。在线的开始部分,微生物往往连在一起生长,随着线的延伸,菌数逐渐减少,最后可能形成单个菌落。②稀释涂布平板法:将待分离的菌液经过大量稀释后,均匀涂布在培养皿表面,经培养后可形成单个菌落。(该方法可用于微生物的计数)。
【详解】A、对微生物而言,碳源是提供碳元素的物质,但不一定提供能量,如自养生物的碳源是CO2,不能提供能量,A错误;
B、平板划线法和稀释涂布平板法都能将菌种进行稀释获得单一的菌落,B正确;
C、pH的调节应在培养基灭菌之前进行,C错误;
D、纯培养过程中,超净工作台在使用过程中不能照射紫外灯,否则会伤害人体,D错误。
故选B。
10. 研究者从温泉中筛选出高效产生耐高温淀粉酶的嗜热菌,其筛选过程如图1所示。将得到的菌悬液转接到同时含有葡萄糖和淀粉作碳源的固体培养基上培养,得到若干菌落后用碘液作显色处理,结果如图2所示。下列说法正确的是( )
A. ①过程为用蒸馏水稀释,②过程为涂布接种
B. 图2培养皿要放在高温条件下培养,周围显蓝色的菌落含有所需的嗜热菌
C. 透明圈直径与菌落直径的比值越大,说明该微生物分解淀粉的能力越强
D. 甲、乙试管为液体培养基,液体培养基能分离获得水生嗜热菌单菌落
【答案】C
【解析】
【分析】培养基是指人们按照微生物对营养物质的不同需求,配制出的供其生长繁殖的营养基质。各种培养基一般都含有水、碳源、氮源、无机盐,此外还要满足微生物生长对pH、特殊营养物质以及氧气的要求。例如,培养乳酸杆菌时需要在培养基中添加维生素,培养霉菌时需将培养基的pH调至酸性,培养细菌时需将pH调至中性或微碱性,培养厌氧微生物时则需要提供无氧的条件。
【详解】A、图中①是用无菌水进行梯度稀释,②是涂布接种,二者合称为稀释涂布平板法,A错误;
B、图2中周围不显蓝色的菌落,说明其产生的淀粉酶可以在高温下分解淀粉,即周围不显蓝色的菌落含有所需的嗜热菌,B错误;
C、题意显示,淀粉遇碘液会变蓝,产生耐高温淀粉酶的嗜热菌能够分泌淀粉酶将淀粉分解掉,在培养基上会形成透明圈,透明圈直径与菌落直径的比值越大,说明该微生物分解淀粉的能力越强,C正确;
D、微生物需要在固体培养基上才能形成单菌落,液体培养基可以用于扩大培养,D错误。
故选C
11. 辣椒素作为一种生物碱被广泛用于食品保健、医药工业等领域,获得途径如图所示。下列叙述正确的是( )
A. 图中获得脱毒苗和高产细胞系的培养基中都有琼脂
B. 愈伤组织是薄壁组织团块,代谢类型为自养需氧型
C. Ⅰ过程形成的脱毒苗产量高,后代个体也不易被病毒感染
D. Ⅰ过程和Ⅱ过程获得辣椒素所依据的技术和原理均不同
【答案】D
【解析】
【分析】植物组织培养技术:
1、过程:离体的植物组织,器官或细胞(外植体)→愈伤组织→胚状体→植株(新植体)。
2、原理:植物细胞的全能性。
3、条件:①细胞离体和适宜的外界条件(如适宜温度、适时的光照、pH和无菌环境等);②一定的营养(无机、有机成分)和植物激素(生长素和细胞分裂素)。
【详解】A、高产细胞系的培养基为液体培养基,液体培养基中不含琼脂,A错误;
B、愈伤组织的薄壁细胞还没有叶绿体,只能靠培养基中的营养物质生存,其代谢类型是异养需氧型,B错误;
C、脱毒苗后代个体中含病毒较少,但并不是不易被病毒感染,C错误;
D、Ⅰ过程是通过植物组织培养技术获得脱毒苗,再从果实中获得相应的产物,该过程体现植物细胞的全能性;Ⅱ过程是采用植物细胞培养技术获得大量细胞产物,从高产细胞系的获得辣椒素,并没有培养成植株,其原理为细胞增殖,D正确。
故选D。
12. 小鼠的某种上皮细胞与某种淋巴细胞体外培养时,细胞周期基本相同,但上皮细胞在培养时,呈现扁平不规则多角形,且粘附在培养瓶内壁上;而该淋巴细胞则常常悬浮在培养液中。下列有关叙述正确的是( )
A. 需将细胞置于含有 95%空气和 5%O2 的培养箱中培养
B. 对这两种动物细胞培养时,可用胰蛋白酶或胃蛋白酶分散细胞
C. 培养消化道上皮细胞更易观察判断细胞是否具有接触抑制现象
D. 传代培养时对这两类细胞的处理方式是相同的
【答案】C
【解析】
【分析】
1、动物细胞培养的条件:
(1)无菌、无毒的环境:①消毒、灭菌②添加一定量的抗生素③定期更换培养液,以清除代谢废物;
(2)营养物质:糖、氨基酸、促生长因子、无机盐、微量元素等,还需加入血清、血浆等天然物质;
(3)温度和pH;
(4)气体环境:95%空气(细胞代谢必需的)和5%的CO2(维持培养液的PH);
2、当贴壁细胞分裂生长到互相接触时,细胞就会停止分裂增殖,出现接触抑制,此时需要将出现接触抑制的细胞重新使用胰蛋白酶处理。
【详解】A、需将细胞置于含有 95%空气(细胞代谢必需的)和5%的CO2的培养箱中培养,A错误;
B、对动物上皮细胞培养时,可用胰蛋白酶分散细胞,不能用胃蛋白酶,B错误;
C、上皮细胞在培养时,呈现扁平不规则多角形,且粘附在培养瓶内壁上,如存在接触性抑制,则细胞在瓶壁上只有一层,所以培养消化道上皮细胞更易观察判断细胞是否具有接触抑制现象,C正确;
D、上皮细胞在培养时粘附在培养瓶内壁上,传代培养需要用胰蛋白酶处理,而淋巴细胞则常常悬浮在培养液中,所以传代培养时对这两类细胞的处理方式是不同的,D错误。
故选C。
13. 科学家将人体皮肤细胞改造成了多能干细胞——“iPS细胞”,人类“iPS细胞”可以形成神经元等人体多种组织细胞。以下有关“iPS细胞”的说法正确的是( )
A. iPS细胞分化为神经细胞的过程体现了细胞的全能性
B. iPS细胞有细胞周期,它分化形成的神经细胞一般不具有细胞周期
C. iPS细胞可分化形成多种组织细胞,说明“iPS细胞”不能再进行细胞分裂
D. iPS细胞可分化成人体多种组织细胞,是因为它具有不同于其他细胞的特定基因
【答案】B
【解析】
【详解】iPS细胞分化为多种组织细胞,并没有发育成完整个体,因此未表现出细胞的全能性,A错误;连续分裂的细胞具有细胞周期,而分化形成的神经细胞不再具有分裂能力,故没有细胞周期,B正确;iPS细胞分化形成多种组织细胞的过程,必须进行细胞分裂和细胞分化,C错误;iPS细胞是多功能干细胞,含有人体生长发育的完整基因组,D错误。
14. PCR(多聚酶链式反应)技术是一项在生物体外复制特定的DNA片段的核酸合成技术,如图表示合成过程。A过程高温使DNA变性解旋,对该过程的原理叙述,正确的是:
A. 该过程用到耐高温的解旋酶破坏氢键 B. 该过程用限制酶破坏磷酸二酯键
C. 该过程不需要解旋酶的作用 D. 该过程与人体细胞内的相关过程完全相同
【答案】C
【解析】
【分析】PCR的全称是多聚酶链式反应,原理是DNA双链复制。该过程需要用到耐高温的DNA聚合酶,步骤包括:A高温变性、B复性、C延伸。
【详解】该过程用高温破坏氢键,A错误;该过程不需要用限制酶破坏磷酸二酯键,B错误;该过程不需要解旋酶处理,高温可以破坏氢键,C正确;PCR是体外DNA复制,与细胞中的DNA复制不同,PCR利用热变性破坏氢键,体内DNA复制利用解旋酶破坏氢键,D错误。故选C。
15. 甲DNA分子用三种方式酶切时得到的片段长度如下图所示,下列叙述错误的是( )
A. 甲DNA分子上没有HindIII的酶切位点 B. 甲有2个BamHI的酶切位点
C. 甲是环状DNA分子 D. HindIII和BamHI所切断的化学键类型相同
【答案】A
【解析】
【分析】限制酶:能够识别双链DNA分子的某种特定核苷酸序列,并且使每一条链中特定部位的两个核苷酸之间的磷酸二酯键断裂。
【详解】ABC、分析题图,甲DNA分子中,HindⅢ单独使用时DNA片段,DNA长度不变;BamHⅠ单独使用时切割为两个片段,说明该酶在甲DNA分子上至少有一个酶切位点;BamHI和HindⅢ联合切割甲DNA分子时,被切割形成3个片段,说明甲DNA分子为环状DNA分子,并且其上含有一个HindⅢ的酶切位点,有两个BamHⅠ的酶切位点,A错误,BC正确;
D、HindⅢ和BamHⅠ所切断的化学键类型相同,都是磷酸二酯键,D正确。
故选A。
16. 图为基因表达载体的模式图。下列相关叙述正确的是( )
A. 甲表示启动子,位于基因的上游,它是DNA聚合酶识别和结合的部位
B. 乙表示终止密码子,位于基因的下游,其作用是使转录过程停止
C. 丙表示目的基因,其作用是获得人们所需要的性状
D. 复制原点的存在有利于目的基因在受体细胞中扩增
【答案】D
【解析】
【分析】基因工程的基本操作步骤主要包括四步:①目的基因的获取;②基因表达载体的构建;③将目的基因导入受体细胞;④目的基因的检测与表达。其中,基因表达载体的构建是基因工程的核心。
【详解】A、分析图形可知,甲表示启动子,位于基因的首端,它是RNA聚合酶识别、结合的部位,A错误;
B、乙表示终止子,位于基因的尾端,作用是使转录过程停止,B错误;
C、丙表示标记基因,其作用是用于筛选含有目的基因的受体细胞,C错误;
D、复制原点的存在有利于目的基因在宿主细胞中扩增,获得大量的目的基因,D正确。
故选D。
17. 利用农杆菌转化法可以将目的基因导入受体细胞。农杆菌Ti质粒是一种天然存在的植物遗传转化系统。下列关于I质粒的叙述正确的是( )
A. Ti质粒上T-DNA区段会转移至受体细胞,并存在于细胞质中
B. T-DNA进入受体细胞后不能利用植物体内的酶进行转录和翻译
C. Ti质粒上的T-DNA区段会整合到受体细胞染色体的DNA上
D. 将目的基因与Ti质粒整合的过程称为转化
【答案】C
【解析】
【分析】农杆菌的特点:易感染双子叶植物核裸子植物,对单子叶植物没有感染力;Ti质粒上T-DNA区段可转移至受体细胞,并整合到受体细胞的染色体DNA上。
【详解】A、Ti质粒上T-DNA区段会转移至受体细胞的染色体DNA上,并存在于细胞核中,A错误;
B、T-DNA进入受体细胞后,能利用植物体内的酶进行转录和翻译,B错误;
C、Ti质粒上T-DNA区段可转移至受体细胞,并整合到受体细胞的染色体DNA上,C正确;
D、T-DNA上的目的基因与受体细胞的染色体整合的过程称为转化,D错误。
故选C。
18. 基因治疗是人类疾病治疗的一种崭新手段,下列有关叙述错误的是( )
A. 基因治疗是治疗疾病的新途径,其利用的是转基因技术
B. 基因治疗是一种利用基因工程产品治疗人类疾病的方法
C. 将正常基因导入缺陷细胞属于基因治疗的一种方法
D. 基因治疗的靶细胞可以是体细胞和生殖细胞
【答案】B
【解析】
【分析】基因治疗(治疗遗传病最有效手段)
1.概念:把正常基因导入病人体内有缺陷的细胞中,使该基因的表达产物发挥功能,从而达到治疗疾病的目的。例:将腺苷酸脱氨酶(ADA)基因导入患者的淋巴细胞,治疗复合型免疫缺陷症。
2、种类:体外基因治疗和体内基因治疗(注意两者的区别),其中效果比较可靠的是体外基因治疗。
(1)体外基因治疗:先从病人体内获得某种细胞进行培养,然后再体外完成转移,再筛选成功转移的细胞增殖培养,最后重新输入患者体内,如腺苷酸脱氨酶基因的转移。
(2)体内基因治疗:用基因工程的方法直接向人体组织细胞中转移基因的方法。
3、用于基因治疗的基因种类:正常基因、反义基因、编码可以杀死癌变细胞的蛋白酶基因(自杀基因)。
【详解】A、基因治疗是治疗疾病的新途径,其利用的是转基因技术,A正确;
B、基因治疗把正常基因导入病人体内有缺陷的细胞中,使该基因的表达产物发挥功能,从而达到治疗疾病的目的,可见其利用的不是基因工程产品,B错误;
C、将正常基因导入缺陷细胞属于基因治疗的一种方法,C正确;
D、基因治疗的靶细胞可以是体细胞和生殖细胞,D正确。
故选B。
19. 基因芯片技术是顺应分子生物学等相关学科的迅猛发展要求的产物。固定在芯片上的探针是已知的单链DNA分子,而待测DNA分子用同位素标记,若待测的DNA分子能与芯片上的探针配对,则发出荧光。以下相关说法错误的是( )
A. 基因芯片的工作原理是碱基互补配对
B. 基因芯片可进行感染性疾病、遗传性疾病、恶性肿瘤的诊断和治疗
C. 待测的DNA分子首先要解旋变为单链,才可用基因芯片测序
D. 基因芯片技术可用来筛选农作物的突变基因
【答案】B
【解析】
【分析】基因芯片的测序原理是杂交测序方法,即通过与一组已知序列的核酸探针杂交进行核酸序列测定的方法。基因芯片主要用于基因检测工作。在实际应用方面,生物芯片技术可广泛应用于疾病诊断和治疗、药物筛选、农作物的优育优选、司法鉴定、食品卫生监督、环境检测、国防、航天等许多领域。
【详解】A、固定在芯片上的各个探针是已知的单链DNA分子,如果这些待测的DNA分子中正好有能与芯片上的DNA配对的,它们就会结合起来,并在相应的位置发出荧光或者射线,出现“反应信号”,基因芯片的工作原理是碱基互补配对,A正确;
B、基因芯片可进行遗传性疾病、恶性肿瘤等与基因有关的疾病诊断和治疗,不能进行感染性疾病的诊断和治疗,B错误;
C、待测的DNA分子首先要解旋变为单链,才可用基因芯片测序,C正确;
D、基因芯片技术利用DNA分子杂交技术来筛选农作物的基因突变,D正确。
故选B。
20. 蛋白质工程的基本流程正确的是( )
①蛋白质分子结构设计②DNA合成③预期蛋白质功能④根据氨基酸序列推出脱氧核苷酸序列
A. ①②③④ B. ④②①③ C. ③①④② D. ③④①②
【答案】C
【解析】
【分析】蛋白质工程指以蛋白质的结构规律及其与生物功能的关系作为基础,通过基因修饰或基因合成,对现有蛋白质进行基因改造,或制造一种新的蛋白质, 以满足人类的生产和生活的需要。
【详解】蛋白质工程的基本流程是:③预期蛋白质功能→①预期蛋白质分子结构组成→④根据氨基酸序列推出脱氧核苷酸序列→②合成DNA。综上所述,C正确,ABD错误。
故选C。
21. 下列关于动物细胞培养和植物组织培养的叙述,正确的是( )
A. 前者培养基中只含有机营养成分,后者培养基中只含无机营养成分
B. 动物细胞培养和植物组织培养前都需要将细胞分散开
C. 前者可用于检测有毒物质,后者可用于作物脱除病毒
D. 动物细胞培养和植物组织培养都能够产生新个体
【答案】C
【解析】
【分析】动物细胞培养条件:(1)无菌、无毒的环境:①消毒、灭菌②添加一定量的抗生素③定期更换培养液,以清除代谢废物。(2)营养物质:糖、氨基酸、促生长因子、无机盐、微量元素等,还需加入血清、血浆等天然物质。(3)温度和pH:哺乳动物多以36.5℃为宜,最适pH为7.2-7.4。(4)气体环境:95%空气(细胞代谢必需的)和5%的CO2(维持培养液的pH。)
【详解】A、动物细胞培养和植物组织培养所用培养基不同,动物细胞培养采用的是液体培养基、植物组织培养采用的是固体培养基;动物细胞培养基中含血清和血浆、植物组织培养基中含有生长素和细胞分裂素,但都含有机营养成分,A错误;
B、动物细胞培养需要用胰蛋白酶或胶原蛋白酶处理将细胞分散开,但植物组织培养不需要将细胞分散开,B错误;
C、动物细胞培养可以用于检测有毒物质,茎尖等经植物组织培养可用于植物脱除病毒,C正确;
D、植物组织培养能够产生新个体,但动物细胞培养不能够产生新个体,D错误。
故选C。
22. 下图表示核移植与克隆动物的相关图解,有关叙述错误的是( )
A. 用于核移植的供体细胞①一般都选用传代10代以内的细胞
B. 选用去核卵母细胞的主要原因是其细胞质可使体细胞核的全能性表达
C. 采集的卵母细胞培养到的②时期表示减数第二次分裂中期
D. 图示过程说明高度分化的动物细胞仍具有发育的全能性
【答案】D
【解析】
【分析】全能性是指已经分化的细胞仍然具有发育成完整个体的潜能。每个细胞都含有该个体的整个基因组,这是细胞具有全能性的基础。选用去核卵(母)细胞的原因:卵(母)细胞大,容易操作;卵(母)细胞质多,营养丰富;含有促使细胞全能性表达的物质。
【详解】A、用于核移植的供体细胞一般都选用传代10代以内的细胞,原因是10代以内的细胞能保持正常的二倍体核型,A正确;
B、在目前现有技术条件下,还不能将从动物体内分离出来的成熟的体细胞直接培养成一个新个体,而是必须将体细胞的细胞核移植到去核的卵细胞中才能发育成新个体,因为卵细胞的细胞质可使体细胞细胞核全能性得到表达,B正确;
C、体外受精时精子需要经过获能处理,采集的卵母细胞培养到②减数第二次分裂中期,才具有受精能力,C正确;
D、供体细胞核移入去核卵母细胞中,能发育成有克隆动物,这说明分化的动物细胞核具有全能性,D错误。
故选D。
23. 图是牛囊胚示意图,有关叙述不正确的是
A. 透明带能阻止多精入卵 B. 囊胚腔是一个充满液体的腔
C. 内细胞团将来分化成内胚层 D. 滋养层将来发育成胎膜和胎盘
【答案】C
【解析】
【分析】胚胎发育过程:(1)卵裂期:细胞进行有丝分裂,数量增加,胚胎总体积不增加;(2)桑椹胚:32个细胞左右的胚胎[之前所有细胞都能发育成完整胚胎的潜能属全能细胞];(3)囊胚:细胞开始分化,其中个体较大的细胞叫内细胞团将来发育成胎儿的各种组织;而滋养层细胞将来发育成胎膜和胎盘;胚胎内部逐渐出现囊胚腔[注:囊胚的扩大会导致透明带的破裂,胚胎伸展出来,这一过程叫孵化];(4)原肠胚:内细胞团表层形成外胚层,下方细胞形成内胚层,由内胚层包围的囊腔叫原肠腔。[细胞分化在胚胎期达到最大限度]
【详解】A、透明带反应是阻止多精入卵的第一道屏障,A正确;
B、囊胚腔是一个充满液体的腔,B正确;
C、内细胞团表层形成外胚层,下方细胞形成内胚层,C错误;
D、滋养层将来发育成胎膜和胎盘,D正确。
24. “三亲婴儿”是将双亲受精卵的细胞核植入捐献者已移除细胞核的卵母细胞中形成重组细胞,再通过一定技术培育获得的婴儿。下列叙述正确的是( )
A. “三亲婴儿”多数性状主要与提供精子和卵细胞的亲本相似
B “三亲婴儿”需用到动物细胞培养、核移植和基因工程技术
C. “三亲婴儿”的遗传物质来自三个亲本,比正常婴儿含有的遗传物质多
D. 该技术可以避免孩子遗传其父亲的线粒体遗传病
【答案】A
【解析】
【分析】由题意可知,该三亲婴儿的细胞核遗传物质一半来自父方,一半来自母方,细胞质基因来自捐献者。
【详解】A、“三亲婴儿”多数性状主要与提供精子和卵细胞的亲本相似,只有少量的细胞质遗传物质来自提供细胞质的亲本,A正确;
B、“三亲婴儿”与基因工程无关,B错误;
C、“三亲婴儿”的遗传物质虽来自三个亲本,但其含有的遗传物质与正常婴儿差不多,C错误;
D、该技术可以避免孩子遗传其母亲的线粒体遗传病,父亲线粒体遗传病不能遗传给子代,D错误。
故选A。
25. 筛选淀粉分解菌需使用以淀粉为唯一碳源的培养基。接种培养后,若细菌能分解淀粉,培养平板经稀碘液处理,会出现以菌落为中心的透明圈(如图),实验结果见下表。
菌种
菌落直径:C(mm)
透明圈直径:H(mm)
H/C
细菌Ⅰ
5.1
11.2
2.2
细菌Ⅱ
8.1
13.0
1.6
有关本实验的叙述,错误的是
A. 培养基除淀粉外还含有氮源等其他营养物质
B. 筛选分解淀粉的细菌时,菌液应稀释后涂布
C. 以上两种细菌均不能将淀粉酶分泌至细胞外
D. H/C值反映了两种细菌分解淀粉能力的差异
【答案】C
【解析】
【分析】该选择培养基上的唯一碳源是淀粉,只有能利用淀粉的微生物才能存活,微生物分解淀粉后,会产生透明圈。
【详解】培养基一般含有碳源、氮源、水、无机盐和生长因子等成分,A正确;筛选淀粉分解菌时,需要对菌液进行一系列的梯度稀释,再将不同稀释度的菌液分别涂布到固体培养基上进行培养,B正确;由题意可知,以上两种菌均会产生透明圈,说明两种菌均可以产生淀粉酶并分泌到细胞外分解淀粉,C错误;淀粉分解菌的H/C越大,说明其产生的淀粉酶分解的淀粉相对越多,可说明该淀粉分解菌分解淀粉的能力越强,D正确。因此,本题答案选C。
26. 泡菜受到很多人的喜爱,下图是泡菜在腌制过程中,亚硝酸盐含量随时间变化的情况。依据已有知识和图中信息分析,下列选项中 不 正 确的是( )
A. 泡菜制作过程中起主要作用的是乳酸菌
B. 泡菜制作过程中需要水封创造无氧环境
C. 腌制3天后的泡菜用于食材更健康
D. 亚硝酸盐含量增加与减少均是细菌代谢的结果
【答案】C
【解析】
【分析】泡菜的制作所使用的微生物是乳酸菌,代谢类型是异养厌氧型,在无氧条件下乳酸菌能够将蔬菜中的葡萄糖氧化为乳酸。
制作泡菜时,需要控制的主要因素有腌制时间、温度和食盐的用量等。
在腌制后的第4天,亚硝酸盐的含量达到峰值,在腌制后的第12天,亚硝酸盐的含量达到最低值并基本保持不变。
【详解】A、泡菜制作过程中起主要作用的是乳酸菌,A正确;
B、泡菜的制作所使用的微生物是乳酸菌,代谢类型是异养厌氧型,泡菜制作过程中需要水封创造无氧环境,B正确;
C、腌制12天以后的泡菜亚硝酸盐含量低,用于食材更健康,C错误;
D、亚硝酸盐含量增加与减少均是细菌代谢的结果,由于发酵初期杂菌(肠杆菌科细菌和真菌等)的硝酸盐还原酶作用,蔬菜中大量硝酸盐被转化为亚硝酸盐,使亚硝酸盐含量急剧增加。随着发酵体系中氧气的减少,乳酸菌的生长导致pH值降低,杂菌的繁殖受限甚至死亡,乳酸菌逐渐演变为优势菌群。由于乳酸菌代谢产生的乳酸及乳酸菌自身的酶系统,使相当一部分亚硝酸盐被降解,也削弱了还原硝酸盐的能力。至发酵结束时,亚硝酸盐含量降至最低点,甚至消失,D正确。
故选C。
27. 小鼠胚胎干细胞经定向诱导可获得多种功能细胞、制备流程如图所示。下列叙述正确的是( )
A. 为获得更多的囊胚,采用激素注射促进雄鼠产生更多的精子
B. 细胞a和细胞b内含有的核基因不同,所以全能性高低不同
C. 用胰蛋白酶将细胞a的膜蛋白消化后可获得分散的胚胎干细胞
D. 胚胎干细胞和诱导出的各种细胞都需在CO2培养箱中进行培养
【答案】D
【解析】
【分析】1、胚胎干细胞简称ES或EK细胞,来源于早期胚胎或原始性腺(即囊胚期内细胞团)。
2、ES细胞在饲养层细胞上或在添加抑制因子的培养液中,能够维持不分化的状态。在培养液中加入分化诱导因子,如牛磺酸、丁酰环腺苷酸等化学物质时,就可以诱导ES细胞向不同类型的组织细胞分化,这为揭示细胞分化和细胞凋亡机理提供了有效的手段。
【详解】A、为了获得更多的囊胚,可以采用激素促进成熟雌性个体超数排卵,然后将卵细胞从母体内取出,在试管内与人工采集的精子进行体外受精,培育成胚胎,A错误;
B、细胞a和细胞b是由同一个受精卵经过有丝分裂形成的,故核基因相同,B错误;
C、运用细胞培养技术可以从哺乳动物的早期胚胎中获得胚胎干细胞,首先必须用胰蛋白酶处理内细胞团,分解细胞间的胶原蛋白等,使之分散成单个细胞,C错误;
D、动物细胞培养时需要在5% CO2的培养箱中进行培养,以维持培养液的pH,D正确;
故选D。
28. 请据如图判断,下列说法不正确的是( )
A. 若a、b分别对应骨髓瘤细胞和B淋巴细胞,则d能产生单克隆抗体是b的遗传物质选择性表达的结果
B. 若d形成有性杂交后代,则a和b融合形成d的过程叫受精作用
C. 若d形成无性杂种植株,则采用了细胞工程中的核移植技术
D. 若d形成无性杂种植株,由于杂种细胞具有双亲叶绿体,则可能培育出比有性杂交品种光合作用性能更好的植株
【答案】C
【解析】
【分析】分析题图:若d为有性杂交后代,则a和b融合形成d的过程叫受精作用;若d为植物杂交细胞,则a和b形成d的过程采用了植物体细胞杂交技术;若d能产生单克隆抗体,则a,b为骨髓瘤细胞和经过免疫的B细胞,该过程需要采用动物细胞融合技术。
【详解】A、经过免疫的B淋巴细胞能产生抗体,骨髓瘤细胞不能产生抗体,若a,b分别对应骨髓瘤细胞和B淋巴细胞,则d能产生单克隆抗体是b(经过免疫的B淋巴细胞)中的遗传物质选择性表达出相应抗体的结果,A正确;
B、若d形成有性杂交后代,说明是精子和卵细胞融合的过程,该过程叫受精作用,B正确;
C、若d形成无性杂种植株,说明是植物体细胞杂交形成的杂种细胞通过植物组织培养发育成植株个体,即采用了植物组织培养技术,没有采用细胞核移植技术,C错误;
D、若d形成无性杂种植株,由于杂种细胞具有双亲叶绿体,则可能具有双亲光合作用的特点,即可能培育出比有性杂交品种光合作用性能更好的植株,D正确。
故选C。
29. 下列关于动物细胞培养及植物组织培养的说法,错误的是( )
A. 选材时,一般都选分裂、分化能力强的组织
B. 均在离体、无菌、无毒条件下进行
C. 都能体现细胞的全能性,其原理相同
D. 培养基成分的差异主要是动物细胞培养的培养基中含血清等天然成分,植物组织培养的培养基中含细胞分裂素、生长素等植物激素
【答案】C
【解析】
【分析】1、植物组织培养的过程为:离体的植物组织,器官或细胞经过脱分化(避光)形成愈伤组织;愈伤组织经过再分化(需光)过程形成胚状体,进一步发育形成植株。
2、动物细胞培养过程:取动物组织块→剪碎组织→用胰蛋白酶处理分散成单个细胞→制成细胞悬液→转入培养液中(原代培养)→放入二氧化碳培养箱培养→贴满瓶壁的细胞用酶分散为单个细胞,制成细胞悬液→转入培养液(传代培养)→放入二氧化碳培养箱培养。
【详解】A、动物细胞培养及植物组织培养选材时,一般选择幼龄的器官或组织、或者幼嫩的组织,细胞分裂能力强(且分化程度低),A正确;
B、为防止杂菌污染,导致培养失败,动物细胞培养及植物组织培养均需在离体、无菌、无毒条件下进行,B正确;
C、植物组织培养的结果是完整植株,体现了细胞的全能性;动物细胞培养的结果是细胞株、细胞系,原理是细胞增殖,不能体现细胞的全能性,C错误;
D、培养基成分的差异是动物细胞培养的培养基中含血清等天然成分,植物组织培养的培养基中含细胞分裂素、生长素两种植物激素,D正确。
故选C。
30. “中中”和“华华”是两只在我国出生的克隆猕猴,它们也是国际上首例利用体细胞克隆技术获得的非人灵长类动物。如图表示培育“中中”和“华华”的流程。下列相关叙述正确的是( )
A. 图示过程中利用的技术有核移植和干细胞移植技术等
B. 这两只克隆猕猴是由同一受精卵发育而成的双胞胎
C. 融合细胞的培养过程需要无菌、无毒的环境和营养等条件
D. 利用A猴的胚胎干细胞核移植获得克隆猕猴的难度更大些
【答案】C
【解析】
【分析】动物细胞核移植技术是将动物一个细胞的细胞核移入去核的卵母细胞中,使这个重新组合的细胞发育成新胚胎,继而发育成动物个体的技术。
【详解】A、图示过程包括核移植和动物细胞培养等技术,没有干细胞移植技术,A错误;
B、这两只克隆猕猴是通过核移植、胚胎移植产生的,没有用到受精卵,B错误;
C、融合细胞的培养过程需要无菌、无毒的环境和营养等条件,C正确;
D、动物胚胎细胞分化程度低,表现全能性相对容易,而动物体细胞分化程度高,表现全能性十分困难,因此动物体细胞核移植的难度明显高于胚胎细胞核移植,所以利用A猴的胚胎干细胞核移植获得克隆猕猴的难度更小些,D错误。
故选C。
31. A牛和B牛为两个不同的肉牛品种,科研人员应用体细胞核移植技术,将A牛的体细胞核注入B牛的去核卵母细胞,经胚胎移植获得克隆牛,下列叙述不正确的是( )
A. 可通过显微操作去除B牛卵母细胞中的核
B. 早期胚胎的培养液中含无机盐和氨基酸等物质
C. 克隆牛的遗传物质与A牛完全相同
D. 体细胞核移植的难度大于胚胎细胞核移植
【答案】C
【解析】
【分析】动物细胞核移植技术指的是将动物的一个细胞的细胞核移入一个已经去掉细胞核的卵母细胞中,使其重组并发育成一个新的胚胎,这个新的胚胎最终发育成动物个体;用核移植的方法得到的动物称为克隆动物,原理是动物细胞核的全能性;动物细胞核移植可分为胚胎细胞核移植和体细胞核移植。
【详解】A、去除B牛卵母细胞中的细胞核可以用显微操作技术,A正确;
B、早期胚胎的培养液中含无机盐、有机盐、维生素和氨基酸等物质,B正确;
C、克隆牛的遗传物质与A牛不完全相同,C错误;
D、动物细胞核移植可分为胚胎细胞核移植和体细胞核移植,其中体细胞核移植的难度大于胚胎细胞核移植,D正确。
故选C。
32. 下图是利用基因工程培育抗虫植物的示意图。以下相关叙述,正确的是
A. ②的构建需要限制性核酸内切酶和DNA聚合酶参与
B. ③侵染植物细胞后,重组Ti质粒整合到④的染色体上
C. ④的染色体上若含抗虫基因,则⑤就表现出抗虫性状
D. ⑤只要表现出抗虫性状就表明植株发生了可遗传变异
【答案】D
【解析】
【详解】构建载体需要限制酶和DNA连接酶,A错误;③侵染植物细胞后,重组Ti质粒上的T-DNA不是整合到染色体上,而是整合到DNA分子上,B错误;染色体上含有目的基因,但目的基因也可能不能转录或者不能翻译,或者表达的蛋白质不具有生物活性,C错误;植株表现出抗虫性状,说明含有目的基因,属于基因重组,为可遗传变异,D正确。
【考点定位】本题考查基因工程的有关知识,意在考查考生能运用所学知识与观点,通过比较、分析与综合等方法对某些生物学问题进行解释、推理,做出合理的判断或得出正确的结论的能力。
33. 下图表示利用基因工程生产胰岛素的三种途径,据图判断下列说法错误的是( )
A. 过程①需要限制酶和DNA连接酶 B. 受体细胞A一般选用乳腺细胞
C. 受体细胞B通常为莴苣的体细胞 D. 三种方法得到的胰岛素结构不完全相同
【答案】B
【解析】
【分析】基因工程技术的基本步骤:
(1)目的基因的获取:方法有从基因文库中获取、利用PCR技术扩增和人工合成。
(2)基因表达载体的构建:是基因工程的核心步骤,基因表达载体包括目的基因、启动子、终止子和标记基因等。
(3)将目的基因导入受体细胞:根据受体细胞不同,导入的方法也不一样.将目的基因导入植物细胞的方法有农杆菌转化法、基因枪法和花粉管通道法;将目的基因导入动物细胞最有效的方法是显微注射法;将目的基因导入微生物细胞的方法是感受态细胞法。
(4)目的基因的检测与鉴定:分子水平上的检测:①检测转基因生物染色体的DNA是否插入目的基因——DNA分子杂交技术;②检测目的基因是否转录出了mRNA——分子杂交技术;③检测目的基因是否翻译成蛋白质——抗原——抗体杂交技术.个体水平上的鉴定:抗虫鉴定、抗病鉴定、活性鉴定等。
【详解】A、过程①为形成重组质粒的过程,需要限制酶和DNA连接酶,A正确;
B、将目的基因导入动物细胞时一般受体细胞选择动物的受精卵,B错误;
C、受体细胞B通常是莴苣的体细胞,目的基因导入该细胞后,需对该细胞进行组织培养,经脱分化和再分化过程形成转基因植株,C正确;
D、大肠杆菌是原核生物,羊和莴苣是真核生物,原核生物和真核生物对蛋白质的加工能力不同,所以三种方法得到的胰岛素结构不完全相同,D正确。
故选B。
34. 在核酸分子杂交技术中,常常使用已知序列的单链核酸片段作为探针。为了获得B链作探针,可应用PCR技术进行扩增,应选择的引物种类是
A. 引物1与引物2
B. 引物3与引物4
C. 引物2与引物3
D. 引物1与引物4
【答案】C
【解析】
【分析】本题考查PCR的相关知识。PCR全称为聚合酶链式反应,是一项在生物体外复制特定DNA的核酸合成技术。PCR的原理是DNA复制,需要的条件包括:模板DNA、四种脱氧核苷酸、一对引物、热稳定DNA聚合酶(Taq酶)。PCR扩增DNA的过程包括:高温变性、低温复性、中温延伸过程。
【详解】要获得B链,则要获得引物之间的DNA片段,根据PCR中子链延伸方向为5,到3,,故需选择引物2与引物3进行扩增,选C。
二、填空题
35. 中国科学家运用合成生物学方法构建了一株嗜盐单胞菌H,以糖蜜(甘蔗榨糖后的废弃液,含较多蔗糖)为原料,在实验室发酵生产PHA等新型高附加值可降解材料,期望提高甘蔗的整体利用价值。工艺流程如图。
回答下列问题:
(1)为提高菌株H对蔗糖的耐受能力和利用效率,可在液体培养基中将蔗糖作为___________,并不断提高其浓度,经多次传代培养(指培养一段时间后,将部分培养物转入新配的培养基中继续培养)以获得目标菌株。培养过程中定期取样并用___________的方法进行菌落计数,评估菌株增殖状况。此外,选育优良菌株的方法还有___________等。(答出两种方法即可)
(2)基于菌株H嗜盐、酸碱耐受能力强等特性,研究人员设计了一种不需要灭菌的发酵系统,其培养基盐浓度设为60g/L,pH为10,菌株H可正常持续发酵60d以上。该系统不需要灭菌的原因是___________。(答出两点即可)
(3)研究人员在工厂进行扩大培养,在适宜的营养物浓度、温度、pH条件下发酵,结果发现发酵液中菌株H细胞增殖和PHA产量均未达到预期,并产生了少量乙醇等物质,说明发酵条件中___________可能是高密度培养的限制因素。
(4)菌株H还能通过分解餐厨垃圾(主要含蛋白质、淀粉、油脂等)来生产PHA,说明其能分泌___________。
【答案】 ①. 唯一碳源 ②. 稀释涂布 ③. 诱变育种、基因工程育种 ④. 盐浓度为60g/L的条件下,其他杂菌因失水过多而死亡;pH为10的条件下,其他杂菌的酶变性失活,生长繁殖受抑制 ⑤. 氧气(O2或溶解氧) ⑥. 蛋白酶、淀粉酶、脂肪酶等
【解析】
【分析】微生物的筛选和计数方法:
(1)实验室中微生物的筛选原理实验室筛选:人为提供有利于目的菌株生长的条件(包括营养、温度、pH等),同时抑制或阻止其他微生物生长。
(2)微生物常见的接种方法:稀释涂布平板法、平板划线法。
(3)测定微生物数量的方法:①直接计数法:常用显微镜直接技术法,一般适用于纯培养悬浮液中各种单细胞菌体的计数。②间接计数法:常用稀释平板计数法,平板培养基上长出一个菌落就代表原待测样品中一个微生物个体。
【详解】(1)根据题意分析,该实验的目的是提高菌株H对蔗糖的耐受能力和利用效率,结合微生物的代谢需求,其液体培养基应该以蔗糖作为唯一碳源 。并不断提高其浓度,经多次传代培养(指培养一段时间后,将部分培养物转入新配的培养基中继续培养)以获得目标菌株。培养过程中定期取样并用稀释涂布的方法进行菌落计数,评估菌株增殖状况。 此外,选育优良菌株的方法还有诱变育种、基因工程育种等。
(2)已知,菌株H具有嗜盐、酸碱耐受能力强等特性,因此当培养基盐浓度为60g/L,pH为10时,菌株H可正常持续发酵60d以上,而盐浓度为60g/L的条件下,其他杂菌因失水过多而死亡;pH为10的条件下,其他杂菌的酶变性失活,生长繁殖受抑制,故该系统不需要灭菌。
(3)分析题意,扩大培养时,营养物浓度、温度、pH等条件下适宜,而发酵液中菌株H细胞增殖和PHA产量均未达到预期,并产生了少量乙醇等物质,说明发酵条件中氧气不足,使菌种进行无氧呼吸产生乙醇,即氧气(O2或溶解氧)是限制高密度培养的重要因素。
(4)根据酶的专一性可知,菌株H之所以能通过分解主要含蛋白质、淀粉、油脂等的餐厨垃圾来生产PHA,说明其能分泌蛋白酶、淀粉酶、脂肪酶等。
【点睛】本题考查微生物的分离和计数的相关知识,意在考查考生运用所学知识解决实际问题的能力,难度适中。
36. 如图所示为科学家利用番茄叶细胞和马铃薯叶细胞杂交培育“番茄—马铃薯”植株的过程,回答下列问题:
(1)①②过程使用了_________________酶,以使植物原生质体相互分离;此处使用的溶液浓度较大,以保证植物的细胞会发生_________,以保持原生质体不被破坏;在动物细胞培养技术中,使细胞分离开来的酶是__________。
(2)过程③在化学药剂__________的作用下会发生植物原生质体的融合;动物细胞融合的方法与植物细胞不相同的是_________________________。
(3)图中过程_______属于脱分化,过程_____属于再分化,细胞发生分化的根本原因是_______。
(4)过程⑤⑥⑦的细胞工程技术是_______________,其培养时选用的材料通常是分生组织,原因是____________________________________
【答案】(1) ①. 纤维素酶和果胶 ②. 质壁分离 ③. 胰蛋白酶
(2) ①. 聚乙二醇 ②. 可以使用灭活的病毒
(3) ①. ⑤ ②. ⑥ ③. 基因的选择性表达
(4) ①. 植物组织培养 ②. 全能性高,易培养形成愈伤组织
【解析】
【分析】分析题图:图示为科学家利用番茄叶细胞和马铃薯叶细胞杂交培育“番茄-马铃薯”植株的过程,其中①②为去壁过程;③为原生质体融合的过程;④表示再生细胞壁的过程;⑤表示脱分化过程;⑥表示再分化过程;⑦表示植物个体发育过程。
【小问1详解】
①②为去壁过程,该过程需要采用酶解法,即使用纤维素酶和果胶酶去除细胞壁;该过程中为保护原生质体不被破坏,需要使用浓度较大的溶液使植物细胞发生质壁分离;在动物细胞培养技术中,用胰蛋白酶使组织细胞分离开来。
【小问2详解】
③是诱导原生质体融合的过程,该过程可采用化学方法(聚乙二醇),动物细胞融合的方法与植物细胞不相同的是用灭活的病毒做诱导剂。
【小问3详解】
结合分析可知,图中⑤为脱分化过程,⑥为再分化过程;植物分化的实质是基因的选择性表达。
【小问4详解】
形成杂种细胞后还需要采用植物组织培养技术将其培育成杂种植株,因此图中过程⑤⑥⑦为植物组织培养过程;植物组织培养时选用的材料通常是分生组织,原因是分生组织的全能性高,易培养形成愈伤组织。
37. 小鼠癌症模型是目前最为常用、先进和公认的临床前抗肿瘤药物效应评价体系,该模型随着肿瘤治疗策略的革新而不断发展,并为癌症的治疗手段提供重要的理论及实践指导。下图表示利用小鼠胚胎干细胞(ES 细胞)做的小鼠癌症模型,据图分析回答下列问题:
(1)a 过程表示基因工程,则其核心步骤是_______________,该过程的目的____________。
(2)b 过程可增加 ES 细胞的数量,若想从早期胚胎中获得更多的 ES 细胞,可将早期胚胎培养至________(时)期。d 过程移入的胚胎能够存活,从免疫学上来说,是因为代孕子宫不会对其发生____________反应。d 过程进行前,要对代孕小鼠进行__________处理。用肝癌细胞作抗原刺激 B 淋巴细胞,再将此淋巴细胞与骨髓瘤细胞融合后获得细胞代谢产物___________,该产物与抗癌药物结合制成“生物导弹”,从而定向杀死小鼠体内的肝癌细胞。
(3)早期胚胎发育过程中,细胞逐渐开始分化,形成将来发育成各种组织的__________和滋养层细胞,这个时期的胚胎叫做_________。进一步扩大,会导致透明带破裂,胚胎从其中伸展出来,这一过程称为_________。
【答案】(1) ①. 构建基因表达载体 ②. 使目的基因在受体细胞中稳定存在,并且可以遗传给下一代,同时,使目的基因能够表达和发挥作用
(2) ①. 囊胚 ②. 免疫排斥 ③. 同期发情 ④. 抗肝癌细胞抗体
(3) ①. 内细胞团 ②. 囊胚 ③. 孵化
【解析】
【分析】分析图解:a表示将致癌基因导入小鼠的胚胎干细胞,b表示胚胎干细胞的体外培养,c表示利用早期胚胎培养技术获得早期胚胎,d表示胚胎移植技术,最终获得转基因小鼠。
【小问1详解】
基因工程的核心步骤是构建基因表达载体,其目的是使目的基因在受体细胞中稳定存在,并且可以遗传给下一代,同时,使目的基因能够表达和发挥作用。
【小问2详解】
若要从早期胚胎中获得更多ES细胞,则可将早期胚胎培养至囊胚期。d过程移入的胚胎能够存活,是因为代孕子宫并不会对其发生免疫排斥反应,同时能够与受体子宫建立正常的生理和组织联系,d胚胎移植前,要对代孕小鼠进行同期发情处理,使之与供体的生理状况保持相同。用肝癌细胞作抗原刺激B淋巴细胞,再将此淋巴细胞与骨髓瘤细胞融合后获得细胞代谢产物为抗肝癌细胞抗体,该产物与抗癌药物结合制成“生物导弹”,从而定向杀死小鼠体内的肝癌细胞。
【小问3详解】
发育到囊胚期的内细胞团将来可发育成各种组织,滋养层细胞可发育为胎盘。囊胚进一步扩大,会导致透明带破裂,胚胎从其中伸展出来,这一过程叫做孵化。
38. 下表是几种限制酶识别序列及其切割位点,图1、图2中标注了相关限制酶的酶切位点,其中切割位点相同的酶不重复标注。请回答下列问题:
限制酶
BamHⅠ
BclⅠ
Sau3AⅠ
HindⅢ
识别序
列及切
割位点
(1)用图中质粒和目的基因构建重组质粒,应选用________两种限制酶切割,酶切后的载体和目的基因片段,通过________酶作用后获得重组质粒。为了扩增重组质粒,需将其转入处于________态的大肠杆菌。
(2)为了筛选出转入了重组质粒的大肠杆菌,应在筛选平板培养基中添加________,平板上长出的菌落,常用PCR鉴定,所用的引物组成为图2中______________。
(3)若BamHⅠ酶切的DNA末端与BclⅠ酶切的DNA末端连接,连接部位的6个碱基对序列为_______,对于该部位,这两种酶________(填“都能”“都不能”或“只有一种能”)切开。
(4)若用Sau3AⅠ切图1质粒最多可能获得________种大小不同的DNA片段。
【答案】(1)BclI和HindⅢ 连接 感受
(2)四环素 引物甲和引物丙
(3) 都不能
(4)7
【解析】
【分析】1、基因工程是指按照人们的意愿,进行严格的设计,并通过体外DNA重组和转基因等技术,赋予生物以新的遗传特性,从而创造出更符合人们需要的新的生物类型和生物产品。
2、理解基因工程的概念:基因工程的别名 基因拼接技术或DNA重组技术操作环境 生物体外操作对象 基因操作水平 DNA分子水平基本过程 剪切→拼接→导入→表达结果 人类需要的基因产物。
3、获取目的基因的方法主要有两种:
(1)从供体细胞的DNA中直接分离基因,最常用的方法是“鸟枪法”又叫“散弹射击法“;
(2)人工合成基因,这种方法有两条途径,一是以目的基因转录的信使RNA为模板,反转录成互补的单链DNA,再在酶的作用下合成双链DNA,即目的基因;另一条途径是蛋白质的氨基酸序列,推测出信使RNA序列,再推测出结构基因的核苷酸序列,然后用化学的方法以单核苷酸为原料合成。
【详解】(1)选择的限制酶在目的基因的两侧都应该有切割位点,又因为用BamHⅠ酶会将两个标记基因都破坏,所以构建基因表达载体时只能选择BclI和HindⅢ对质粒和目的基因进行切割,漏出两种不同的黏性末端,再利用DNA连接酶将两者定向连接。再将重组质粒导入感受态的大肠杆菌进行扩增。
(2)由于构建重组质粒时候,氨苄青霉素抗性基因被破坏,而四环素的抗性基因没有被破坏,所以为了筛选出转入了重组质粒的大肠杆菌,应在筛选平板培养基中添加四环素。根据图2可知对目的基因进行扩增时的引物应该是引物甲和引物丙。
(3)根据表格中碱基分析,若BamH I酶切的DNA末端与Bcl I酶切的DNA末端连接,连接部位的6个碱基对序列为,对于该部位,这两种酶都不能切开。
(4)根据表格分析可知Sau3A I可以切割BclI和BamH I的切割位点,所以若用Sau3A I切图1质粒最多可能获得7种大小不同的DNA片段。
【点睛】本题考查基因工程的相关知识,要求考生识记基因工程的原理及操作步骤,掌握各操作步骤的相关细节,能结合所学的知识准确答题,旨在考查考生信息获取的能力与知识的迁移运用能力。
2024辽源田家炳高级中学高二上学期10月月考生物试题含解析: 这是一份2024辽源田家炳高级中学高二上学期10月月考生物试题含解析,文件包含吉林省辽源市田家炳高级中学校2023-2024学年高二上学期10月月考生物试题原卷版docx、吉林省辽源市田家炳高级中学校2023-2024学年高二上学期10月月考生物试题含解析docx等2份试卷配套教学资源,其中试卷共35页, 欢迎下载使用。
2022-2023学年吉林省辽源市田家炳高级中学校高一下学期5月期中生物试题含答案: 这是一份2022-2023学年吉林省辽源市田家炳高级中学校高一下学期5月期中生物试题含答案,共8页。试卷主要包含了单项选择题,非选择题等内容,欢迎下载使用。
吉林市田家炳高级中学2022-2023学年下学期高二年级5月月考生物学科 试题及答案: 这是一份吉林市田家炳高级中学2022-2023学年下学期高二年级5月月考生物学科 试题及答案,共7页。试卷主要包含了单选题,填空题等内容,欢迎下载使用。

