


2023年安徽中考化学模拟定心卷
展开
这是一份2023年安徽中考化学模拟定心卷,共14页。试卷主要包含了单选题等内容,欢迎下载使用。
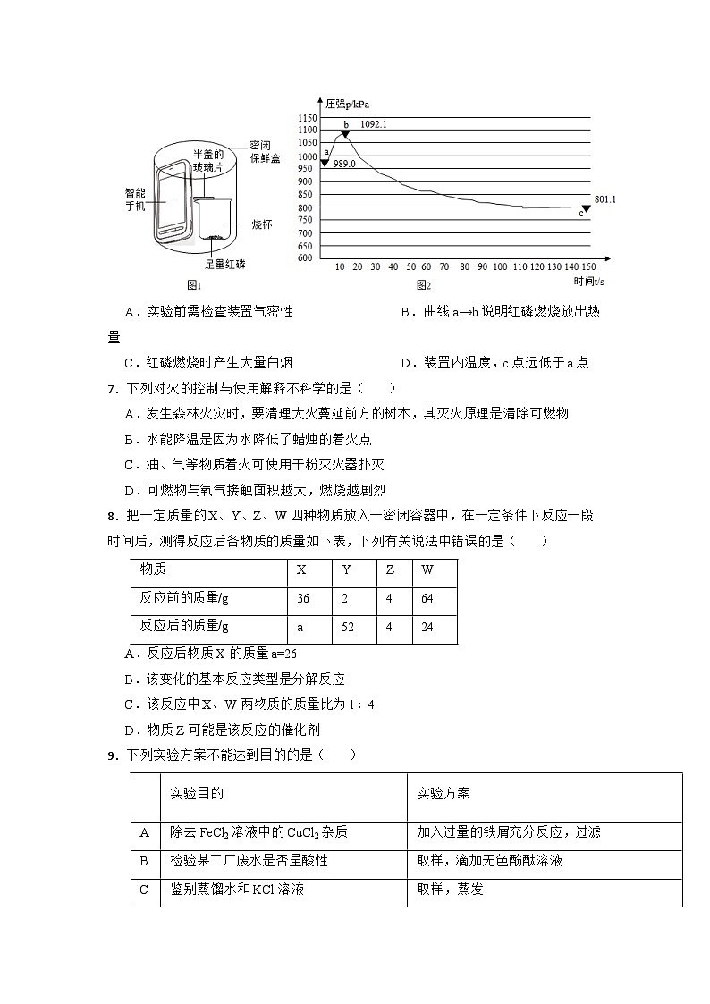
2023年安徽中考化学模拟定心卷注意事项:化学试卷共两大题17小题,满分40分。化学与物理的考试时间共120分钟。试卷包括“试题卷”,和“答题卷”两部分,“试题卷”共4页,“答题卷”共2页。请务必在“答题卷”上答题,在“试题卷”上答题无效。一、单选题(共12题;共12分)1.疫情防控,人人有责。下列防疫措施中一定发生化学变化的是( )A.佩戴口罩 B.测量体温 C.酒精消毒 D.开窗通风2.三水南丹山景区空气清新,空气负氧离子含量极高,是天然大氧吧。“富氧空气”中氧气含量高于普通空气,其中氧气与其他气体体积比可能是( ) A.1:3 B.1:5 C.1:4 D.21:793.下列过程中,只发生物理变化的是( ) A.青稞酿酒 B.空气液化 C.火药爆炸 D.红磷燃烧4.性质决定用途。下列碳单质的性质与其用途不相符的是( )A.石墨导电性好——用于制铅笔芯B.C60分子很稳定,有超导性——广泛用于超导领域C.活性炭吸附性强——用作冰箱除味剂D.炭黑在常温下化学性质不活泼——用于制墨汁5.归纳与逻辑推理是化学学习的常用方法,以下说法中正确的是( )①化学反应常伴随能量变化,所以有能量变化的过程一定发生了化学变化②由同种元素组成的物质一定不是化合物③二氧化氮、臭氧、二氧化硫、一氧化碳都是空气污染物④分子、原子、离子都能构成物质⑤化合物与氧化物是包含关系,所以化合反应与氧化反应也是包含关系⑥集气瓶既可以收集气体,又可以作为某些物质的反应容器A.①②④ B.②③④ C.③④⑤ D.②③④⑥6.使用智能手机APP采集环境中的压强数据可用于“测定空气中氧气的含量”。实验装置如图1所示,使用激光笔引燃烧杯内的红磷,红磷燃烧前后测得压强曲线如图2所示。下列说法错误的是( )A.实验前需检查装置气密性 B.曲线a→b说明红磷燃烧放出热量C.红磷燃烧时产生大量白烟 D.装置内温度,c点远低于a点7.下列对火的控制与使用解释不科学的是( )A.发生森林火灾时,要清理大火蔓延前方的树木,其灭火原理是清除可燃物B.水能降温是因为水降低了蜡烛的着火点C.油、气等物质着火可使用干粉灭火器扑灭D.可燃物与氧气接触面积越大,燃烧越剧烈8.把一定质量的X、Y、Z、W四种物质放入一密闭容器中,在一定条件下反应一段时间后,测得反应后各物质的质量如下表,下列有关说法中错误的是( )物质XYZW反应前的质量/g362464反应后的质量/ga52424A.反应后物质X的质量a=26B.该变化的基本反应类型是分解反应C.该反应中X、W两物质的质量比为1:4D.物质Z可能是该反应的催化剂9.下列实验方案不能达到目的的是( )
实验目的实验方案A除去FeCl2溶液中的CuCl2杂质加入过量的铁屑充分反应,过滤B检验某工厂废水是否呈酸性取样,滴加无色酚酞溶液C鉴别蒸馏水和KCl溶液取样,蒸发D回收过氧化氢溶液制取氧气中的MnO2将反应后混合物过滤,对滤渣洗涤、干燥A.A B.B C.C D.D10.化学与生活息息相关,下列描述完全正确的是( )A.化学与健康B.化学与生活①补钙剂可以补充微量元素一一钙②甲醛溶液可大量用于海鲜防腐①油锅着火可以用锅盖盖灭②洗涤剂去油污利用了乳化作用C.化学与材料D.化学与农业①生铁的含碳量比钢的更低②铁制品涂漆可防锈蚀①尿素属于复合肥②波尔多液不能用铁桶盛放A.A B.B C.C D.D11.水和过氧化氢的化学性质有很大差异,它们化学性质不同的本质原因是( )A.状态不同 B.原子的个数不同C.构成物质的分子不同 D.元素的种类不一样12.对下列事实的解释错误的是( )选项事实解释A闻到花香分子在不断运动B盐酸能导电溶液中含有自由移动的离子C水银温度计受热时示数上升温度升高,汞原子体积变大D氧气与氢气化学性质不同分子种类不同,物质化学性质不同A.A B.B C.C D.D二(5分)、非选择题(共5题;共28分)13.阅读下面科普短文。苹果富含多种微量元素和维生素等人体所需的营养成分,有健脾开胃、补心益气的作用。常吃苹果还可以帮助降低胆固醇,提高免疫力。表1 某苹果的主要营养成分(每100 g)营养成分糖类/g脂肪/g蛋白质/g维生素A/mg维生素C/mg钾/g钙/g铁/mg含量16.210.170.26340.120.040.6食用苹果时,应避免食用果核部分。因苹果籽中含有氰苷,氰苷在人体中易转化为剧毒物质氢氰酸(HCN)。苹果加工时容易褐变,影响外观、风味,还会造成营养流失。褐变主要是由于苹果中的酚类化合物在多酚氧化酶的催化下被氧化,因此,对于苹果中多酚氧化酶的特性研究就显得尤为重要(温度对富士苹果中多酚氧化酶相对活性的影响见图)。研究发现柠檬酸能较好地抑制苹果中多酚氧化酶的相对活性。依据文章内容,回答下列问题:(1)苹果在加工中发生的褐变属于 变化(填“物理”或“化学”)。 (2)在日常食用苹果时应避免食用果核,因为苹果籽中的氰苷在人体内易转化为剧毒物质 。 (3)由图1可知,多酚氧化酶的相对活性与温度的关系是 。 (4)加工苹果时,加入 可以抑制苹果的褐变。 (5)下列说法中,正确的是 (填序号)。A 苹果营养丰富,适量食用有益健康B 高胆固醇人群不宜食用苹果C 表1中的钾指的是钾元素D 苹果中维生素C的含量高于蛋白质 14(5分).一杯净水,一份健康。净水机走进了千家万户。某家用净水机工作原理如下图所示:(1)净水机中,PP棉净水相当于实验室的 操作。实验室进行该操作需要用到的玻璃仪器有烧杯、漏斗和 ,某同学进行该操作后所得滤液仍然浑浊,可能的原因是 (写出1点即可)。(2)该净水机 (选填“能”或“不能”)降低自来水的硬度。(3)颗粒活性炭可去除异味和余氯,是因为活性炭具有良好的 性。15(5分).A、B、C、D、E是初中化学常见物质,它们分别是单质、氧化物、酸、碱、盐五种不同类别物质中的一种。已知B只含两种元素;D溶液呈蓝色,农业上可用来配制波尔多液;E呈红棕色,是铁锈的主要成分。它们的关系如图所示(“一”表示两端的物质间能发生化学反应,“→”表示一种物质生成另一种物质,部分反应物、生成物和反应条件已略去)。请回答:(1)物质C所属的类别是 。 (2)写出A与D反应的化学方程式 。 (3)B与C反应的基本类型是 反应。 (4)B与E的反应在生产中的用途是 。 16(7分).如图所示为实验室中常见气体制备、净化、干燥、收集和进行实验探究的部分仪器,欲利用其进行下列化学实验。(1)装置A中使用分液漏斗,其优点是 (任写一条即可)。(2)实验室制取、收集干燥并去除混有的少量HCl气体的二氧化碳,所选仪器的连接顺序为 (从左至右填写仪器序号字母)(提示:少量HCl气体可用饱和碳酸氢钠溶液吸收)。(3)以过氧化氢溶液为原料(二氧化锰作催化剂),在实验室中制取并收集干燥的氧气,按照要求设计实验装置,连接仪器,并检查装置的气密性。制取氧气所发生反应的化学方程式为 。(4)用干燥纯净的氧气对某种塑料袋样品(碎屑)的组成元素进行分析探究(查阅资料知该塑料中只含C、H两种元素),所选仪器按“B→E1→D→E2→A→G”的顺序连接(E1、E2为浓硫酸洗气瓶),实验前检验装置气密性。使一定质量的该塑料袋碎屑在氧气中充分燃烧,观察现象,收集有关实验数据(假设发生的化学反应都充分反应)①在该装置中,洗气瓶E1、E2的作用都是吸收水分,但二者存在不同之处,其中E1的作用是 。②仪器D大玻璃管中的塑料袋碎属充分燃烧后,测得仪器A的质量增加35.2mg,仪器E2的质量增加14.4ng。则该塑料袋样品中,碳元素的质量分数为 ×100%(计算结果用含m、n的代数式表示)。17(6分).铜锌合金又称假黄金。向盛有20g铜锌合金粉末样品的烧杯中逐渐加入稀盐酸,生成氢气的质量与加入稀盐酸的质量关系如图所示,请计算:(1)合金样品中铜的质量分数 。 (2)恰好完全反应时,所得溶液中溶质的质量分数 。(结果精确到0.1%)
答案解析部分1.【答案】C【解析】【解答】A、佩戴口罩过程中没有新物质生成,属于物理变化,不符合题意;B、测量体温过程中没有新物质生成,属于物理变化,不符合题意;C、酒精消毒过程中有新物质生成,属于化学变化,符合题意;D、开窗通风过程中没有新物质生成,属于物理变化,不符合题意。故答案为:C。
【分析】有新物质生成的变化属于化学变化。2.【答案】A【解析】【解答】普通空气中氧气与其他气体体积比是1:4,“富氧空气”中氧气含量高于普通空气,则氧气与其他气体体积比应大于1:4,“则氧气与其他气体体积比可能是1:3;故答案为:A。
【分析】根据空气的成分,进行分析。3.【答案】B【解析】【解答】A、粮食酿酒过程中有新物质酒精生成,属于化学变化。B、空气液化过程中只是存在状态改变,由气态变为液态,没有新物质生成,属于物理变化。C、火药爆炸过程中有新物质生成,属于化学变化。D、红磷燃烧过程中有新物质五氧化二磷生成,属于化学变化。故答案为:B。
【分析】物质的化学变化指的是有新物质的产生;物理变化是没有新物质的产生,据此分析。4.【答案】A【解析】【解答】A. 石墨导电性良好,可用作电极,用于制铅笔芯是利用了石墨质软且呈黑色,不相符,故符合题意;B. C60分子具有稳性定、超导性,广泛用于超导领域,相符,故不符合题意;C. 活性炭吸附性强,可用于吸附异味,用作冰箱除味剂,相符,故不符合题意;D. 炭黑在常温下化学性质不活泼,用于制墨汁,字迹可长久保存,相符,故不符合题意。故答案为:A。
【分析】根据物质的性质决定用途分析。5.【答案】D【解析】【解答】① 化学反应常伴随能量变化,但物理变化有时也会伴随能量变化,如灯泡通电发光,则有能量变化的过程不一定发生了化学变化,说法不符合题意; ② 化合物中含有多种元素,则由同种元素组成的物质一定不是化合物,说法符合题意;③ 二氧化氮、臭氧、二氧化硫、一氧化碳都是空气污染物,说法符合题意;④ 分子、原子、离子都能构成物质,说法符合题意;⑤ 氧化物是指含有两种元素,且一种元素为氧元素的化合物,化合反应是指多种物质生成一种物质的反应,物质与氧气发生的反应属于氧化反应,则化合反应与氧化反应属于交叉关系,而不是包含关系,说法不符合题意;⑥ 集气瓶既可以收集气体,又可以作为某些物质的反应容器,说法符合题意。说法正确的为②③④⑥,故答案为:D。
【分析】① 化学反应常伴随能量变化,但物理变化有时也会伴随能量变化。 ② 根据化合物的概念分析。③ 根据空气污染物的污染物分析。④ 分子、原子、离子都能构成物质。⑤ 根据氧化物、化合物的概念,化合反应、氧化反应的特点分析。⑥ 根据集气瓶的用途分析。6.【答案】D【解析】【解答】A、实验前需要检查装置的气密性,否则装置漏气,会导致实验结果偏小,不符合题意;B、曲线a→b,是因为红磷燃烧放出热量,装置内气体受热膨胀,压强增大,不符合题意;C、红磷燃烧,产生大量白烟,放出热量,不符合题意;D、a点和c点的温度均是室温,故温度相同,符合题意。故答案为:D。
【分析】A、根据测氧气含量需密闭装置中进行分析;
B、根据红磷燃烧放热,压强增大分析;
C、根据磷燃烧产生白烟的现象分析;
D、根据反应初始与最终温度相同分析。7.【答案】B【解析】【解答】A、发生森林火灾时,要清理大火蔓延前的林木,其灭火原理是清除可燃物,故A选项解释科学,不符合题意;B、着火点是物质固有的属性,一般无法人为改变,水能降温是因为水汽化降低蜡烛周围的温度至着火点以下,故B项解释不科学,符合题意;C、干粉灭火器可扑灭油、气等物质着火,故C选项解释科学,不符合题意;D、可燃物与氧气接触面积越大,燃烧越剧烈,故D选项解释科学,不符合题意。故答案为:B。
【分析】燃烧需要满足三个条件:可燃物、与氧气或空气接触、温度达到着火点,增大氧气的量和增加与氧气的接触面积可以促进燃烧,据此分析。8.【答案】B【解析】【解答】A.根据质量守恒定律,a=36+2+4+64-52-4-24=26, 不符合题意;B.反应中X和W物质的质量减少,为反应物,Y的质量增加,为生成物,反应符合多变一的特征,属于化合反应,符合题意;C.该反应中X和W物质的质量比为(36g-26g):(64g-24g))=1:4,不符合题意;D.反应前后Z的质量不变,则Z可能是催化剂,也可能是没有参与反应的物质,不符合题意;故答案为:B。
【分析】根据质量守恒定律分析,密闭容器中反应前后质量不变,由此确定待测的质量,再依据各物质反应前后的质量变化确定反应物和生成物及参加反应和生成的质量,反应后质量增加,则为生成物,增加多少生成多少,反应后质量减少,为反应物,减少多少反应多少,反应前后质量不变的物质可能是催化剂,可能是杂质。9.【答案】B【解析】【解答】A. 除去FeCl2溶液中的CuCl2杂质,加入过量的铁屑与CuCl2充分反应生成FeCl2,过滤除去过量的铁屑,可得到FeCl2溶液,实验方案能达到目的,故不符合题意;B. 无色酚酞溶液遇酸不变色,遇碱变红色,所以检验某工厂废水是否呈酸性,无色酚酞无法检验,实验方案不能达到目的,故符合题意;C. 将蒸馏水和KCl溶液取样,蒸发,蒸馏水无任何残留,KCl溶液有白色残留物,实验方案能达到目的,故不符合题意;D. 二氧化锰不溶于水,故将反应后的混合物过滤,得到滤渣二氧化锰,对滤渣洗涤、干燥可得到纯净的二氧化锰,实验方案能达到目的,故不符合题意。故答案为:B。
【分析】除杂的原则:1、除杂剂只能与杂质反应,不能与欲保留的物质反应;2、不能引入新杂质;3、最佳的除杂方法是除杂剂与杂质反应生成欲保留的物质。
首先分析需要鉴别的物质的性质,然后选择适当的试剂和方法,出现不同的现象即可鉴别。10.【答案】B【解析】【解答】A. ①补钙剂可以补充常量元素钙,此说法错误;②甲醛溶液能使蛋白质变性,不可用于海鲜防腐,此说法错误。此选项错误;B. ①可燃物燃烧需要与氧气接触,油锅着火可以用锅盖盖灭,利用隔绝空气的原理,此说法正确;②洗涤剂中含有乳化剂,乳化剂具有乳化作用,能使大的油珠分散成无数小的油滴随水流走,所以洗涤剂去油污利用了乳化作用,此说法正确。此选项正确;C. ①生铁的含碳量比钢的更高,此说法错误;②铁制品生锈是铁与氧气、水共同作用的结果,故铁制品表面涂漆可防锈蚀,此说法正确。此选项错误;D. ①尿素属于氮肥,此说法错误;②波尔多液是用硫酸铜和熟石灰配制而成的,硫酸铜能与铁反应,所以不能用铁桶盛放,此说法正确。此选项错误。故答案为:B。
【分析】A、根据钙元素与人体健康及甲醛的毒性分析;
B、根据隔离氧气的灭火原理及乳化作用分析;
C、根据生铁和钢的区别、隔离氧气和水的防锈措施分析;
D、根据氮、磷、钾至少含两种元素的物质为复合肥和铁与硫酸铜反应分析。11.【答案】C【解析】【解答】分子是保持物质化学性质的最小粒子,水是由水分子构成的,过氧化氢是由过氧化氢分子构成的,构成物质的分子不同,所以水和过氧化氢的化学性质有很大差异,故答案为:C。
【分析】根据不同种分子化学性质不同分析。12.【答案】C【解析】【解答】A、闻到花香是因为分子的不断运动,不符合题意;B、盐酸能导电,氯化氢在水中电离出氢离子和氯离子,进而溶液中含有大量自由移动的离子,不符合题意;C、水银温度计受热时示数上升,是因为温度升高,汞原子间隔变大,不是体积变大,解释符合题意;D、氧气与氢气化学性质不同,是因为分子种类不同,物质化学性质不同,不符合题意;故答案为:C。
【分析】A.分子总在不断运动;
B.盐酸溶液中含有大量自由移动的离子;
C.温度升高,汞原子间间隔变大,汞原子体积不变;
D.不同分子构成的物质,化学性质不同。13.【答案】(1)化学(2)氢氰酸(3)在0~80℃范围内,多酚氧化酶的相对活性随温度升高先升高后降低(4)柠檬酸(5)AC【解析】【解答】(1)褐变主要是由于苹果中的酚类化合物在多酚氧化酶的催化下被氧化,产生了新的物质,属于化学变化;
(2)在日常食用苹果时应避免食用果核,因为苹果籽中的氰苷在人体内易转化为剧毒物质氢氰酸;
(3)由图1可知,多酚氧化酶的相对活性与温度的关系是在0~80℃范围内,多酚氧化酶的相对活性随温度升高先升高后降低;
(4)研究发现柠檬酸能较好地抑制苹果中多酚氧化酶的相对活性,故加工苹果时,加入柠檬酸可以抑制苹果的褐变;
(5)A. 苹果营养丰富,适量食用有益健康,故正确;B. 常吃苹果可以降低胆固醇,故高胆固醇人群可以食用苹果,故不正确;C. 表1中的钾指的是钾元素,故正确;D. 每100g苹果中含有蛋白质0.26g也就是260mg,而含有维生素C4mg,故苹果中维生素C的含量低于蛋白质,故不正确。故答案为:A、C。
【分析】根据题目中给出的消息,结合各个小题,进行分析。14.【答案】(1)过滤;玻璃棒;滤纸破损(2)能(3)吸附【解析】【解答】(1)净水机中,PP棉净水可以分离出不溶性杂质,相当于实验室的过滤操作。实验室进行该操作需要用到的玻璃仪器有烧杯、漏斗和玻璃棒;某同学进行该操作后所得滤液仍然浑浊,可能的原因是滤纸破损、仪器不干净等。(2)硬水是含较多可溶性钙、镁矿物质的水;由图可知,该净水机得到纯净水,故能降低自来水的硬度。(3)颗粒活性炭可去除异味和余氯,是因为活性炭具有良好的吸附性。【分析】(1)根据过滤的操作及注意事项进行分析
(2)根据减低硬软水的方法进行分析
(3)根据活性炭的吸附性分析15.【答案】(1)碱(2)Fe+CuSO4=Cu+FeSO4(3)复分解(4)除锈【解析】【解答】(1)由分析可知C为碱,故填:碱。(2)由分析可知A为铁,D为硫酸铜,铁和硫酸铜反应生成硫酸亚铁和铜,化学方程式为Fe+CuSO4=Cu+FeSO4,故填:Fe+CuSO4=Cu+FeSO4。(3)由分析可知B为酸C为碱,酸和碱反应生成盐和水,属于复分解反应,故填:复分解。(4)B为盐酸,E为氧化铁,盐酸和氧化铁反应生成氯化铁和水,生产中用来除锈,故填:除锈。【分析】D溶液呈蓝色,农业上可用来配制波尔多液故D为硫酸铜;E呈红棕色,是铁锈的主要成分故E为氧化铁,A可以和氧化铁相互转化,A为铁,B可以和铁以及氧化铁反应,B为酸,又B只含两种元素,B为盐酸,A、B、C、D、E它们分别是单质、氧化物、酸、碱、盐五种不同类别物质中的一种,故C只能为碱,可以为氢氧化钙,代入转化关系,正确。16.【答案】(1)可控制反应速率(2)BCEF(3)(4)干燥生成的氧气;【解析】【解答】(1)装置B中使用分液漏斗,其优点是可以通过分液漏斗活塞控制液体的滴加速率来控制反应速率。(2)实验室制取、收集干燥并去除混有的少量HCl气体的二氧化碳,反应为固液不加热装置,发生装置选择B,生成二氧化碳气体应该先除杂后干燥,装置分别选择C、E,二氧化碳气体密度大于空气,收集装置选择F,故所选仪器的连接顺序为BCEF。(3)过氧化氢溶液为原料(二氧化锰作催化剂),在实验室中制取并收集干燥的氧气,反应为过氧化氢在二氧化锰催化作用下生成氧气和水,。(4)①浓硫酸具有干燥性;在该装置中,洗气瓶E1、E2的作用都是吸收水分,但二者存在不同之处,其中E1的作用是干燥生成的氧气,防止导致实验误差。②仪器A可以吸收生成的二氧化碳气体,增加质量为生成二氧化碳的质量35.2mg,仪器E2吸收生成的水,增加质量为生成水的质量14.4ng。反应前后元素种类质量不变,则样品中碳、氢元素质量分别为、,故该塑料袋样品中,碳元素的质量分数为。
【分析】(1)根据分液漏斗可控制液体流速分析;
(2)根据制二氧化碳要选择固液常温型发生装置,利用碳酸氢钠溶液吸收氯化氢气体、用浓硫酸干燥,最后利用向上排空气法收集分析;
(3)根据过氧化氢分解生成水和氧气分析;
(4)根据验证反应后是否有水生成需保证反应前不含水蒸气及化学反应前后元素种类和质量不变,二氧化碳中碳元素即为塑料样品中碳元素,水中氢元素即为样品中氢元素分析。17.【答案】(1)35%(2)51.7%【解析】【解答】(1)解:根据图可知生成的氢气的质量为0.4g。设合金样品中锌的质量为x,充分反应后生成氯化锌的质量为y解得:x=13g y=27.2g合金样品中铜的质量分数是: =35%。答:合金样品中铜的质量分数为35%。(2)恰好完全反应时,所得溶液中溶质的质量分数是: ≈51.7%答:恰好完全反应时所得溶液溶质的质量分数为51.7%。【分析】根据图可以知道生成氢气的质量为0.4g,根据氢气的质量和对应的化学方程式求算锌的质量和氯化锌的质量,进而求算对应的质量分数。
相关试卷
这是一份23年陕西中考定心大题化学,共8页。
这是一份2023年安徽省中考化学冲刺模拟卷,共15页。试卷主要包含了单选题,非选择题等内容,欢迎下载使用。
这是一份初中化学中考复习 2017年河北省中考化学定心卷,共8页。试卷主要包含了选择题,填空及简答题,实验探究题,计算题等内容,欢迎下载使用。