


2023年广西河池市宜州区中考生物一模试卷(含解析)
展开2023年广西河池市宜州区中考生物一模试卷
学校:___________姓名:___________班级:___________考号:___________
第I卷(选择题)
一、选择题(本大题共15小题,共30.0分)
1. 朱代著名女词人李清照曾用“争渡,争渡,惊起一滩鸥鹭”形象地描写了鸟儿受到惊吓而飞起的场景,这反映了生物基本特征中的( )
A. 生物能进行呼吸 B. 生物能生长和繁殖
C. 生物的生活需要营养 D. 生物能对外界刺激作出反应
2. 生物与环境之间存在着非常密切的关系。下列选项中,属于生物影响环境的是( )
A. 农田干旱造成粮食减产 B. 植被覆盖率高的地区降雨量一般较多
C. 生活在寒冷地区的海豹皮下脂肪特别厚 D. 仙人掌的叶变成了刺状
3. 同学使用显微镜观察人口腔上皮细胞时,若想在视野中观察到较多的细胞,应该选择下列显微镜的目镜与物镜的放大倍数是( )
A. 5×,10× B. 10×,40× C. 5×,40× D. 10×,10×
4. 2023年是兔年,人们纷纷送出了特别的祝福,如“扬眉兔(吐)气”“兔(徒)步青云”等,可见大家对兔子的喜爱。下列有关家兔的说法,不恰当的是( )
A. 家兔的盲肠特别发达,利于消化植物纤维 B. 家兔体表被覆羽毛,具有很好的保温作用
C. 家兔前肢短后肢长,善于奔跑和跳跃 D. 家兔的生殖方式是胎生
5. 下列做法不利于维持生物圈中碳—氧平衡的是( )
A. 使用节能技术和节能产品 B. 植树造林,提高森林覆盖率
C. 讲究卫生,多使用一次性筷子 D. 出行尽量乘公交车或骑自行车
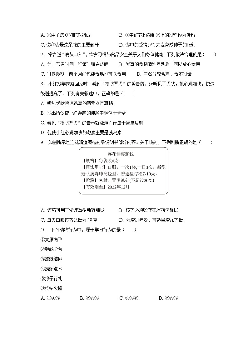
6. 如图是桃花的结构示意图,下列叙述不正确的是( )
A. ⑤由子房壁和胚珠组成 B. ①中的花粉落到③上的过程称为传粉
C. ⑦和⑧是这朵花的主要部分 D. ⑥中的受精卵将来发育成种子的胚乳
7. 常言道“病从口入”,饮食习惯与食品安全关乎人们身体健康。下列做法合理的是( )
A. 为了节省时间,吃饭时狼吞虎咽 B. 发霉的食物清洗煮熟后,可以放心食用
C. 过保质期一两个月的包装食品也可以食用 D. 三餐分配合理,食不过量
8. 小红放学走路回家时,看到“提防恶犬”的警告牌,还听见了犬吠,她心跳加快,快速绕道逃离了。下列有关叙述中,正确的是( )
A. 听见犬吠快速逃离的感受器是耳蜗
B. 发出指令使小红奔跑的神经中枢位于脊髓
C. 看见“提防恶犬”的告示就绕道而行属于简单反射
D. 促使小红心跳加快的激素主要是胰岛素
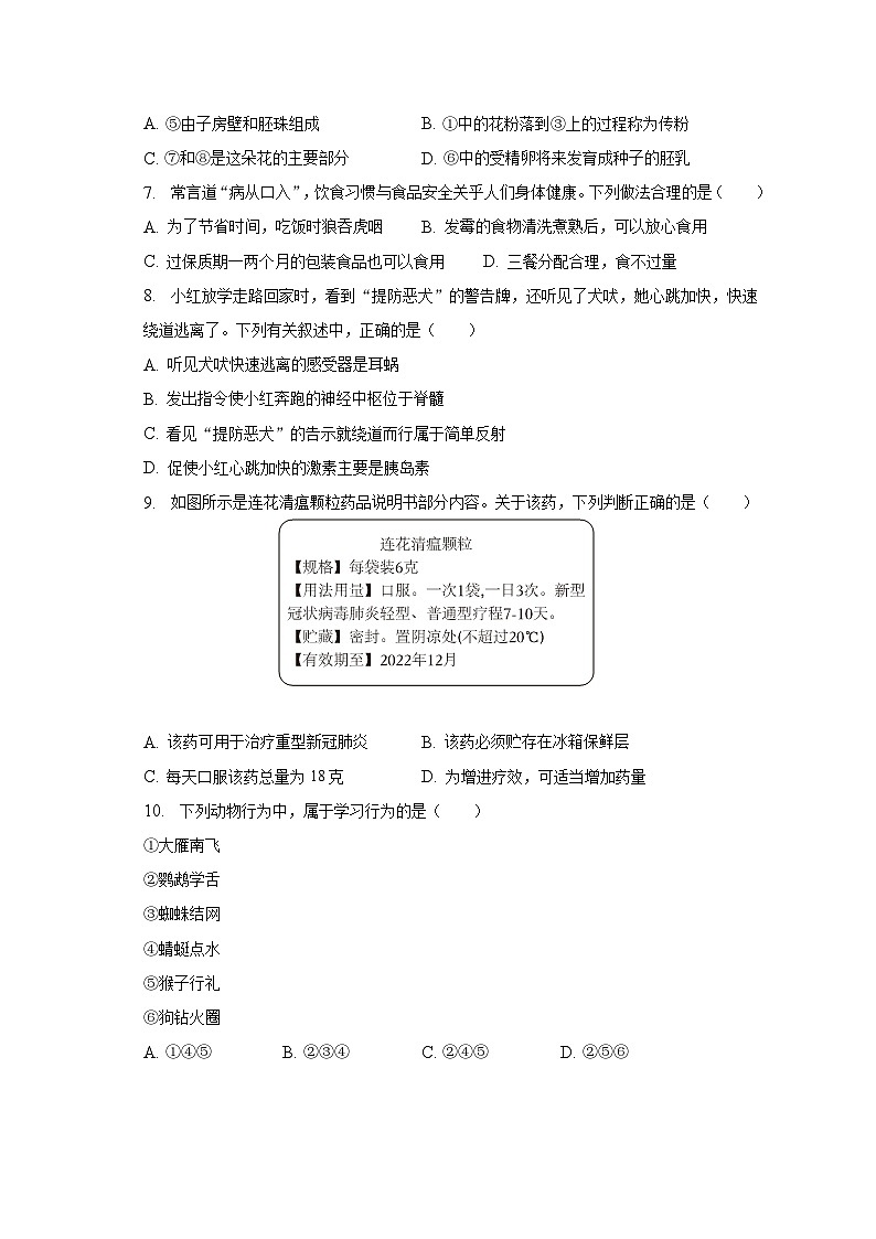
9. 如图所示是连花清瘟颗粒药品说明书部分内容。关于该药,下列判断正确的是( )
A. 该药可用于治疗重型新冠肺炎 B. 该药必须贮存在冰箱保鲜层
C. 每天口服该药总量为18克 D. 为增进疗效,可适当增加药量
10. 下列动物行为中,属于学习行为的是( )
①大雁南飞
②鹦鹉学舌
③蜘蛛结网
④蜻蜓点水
⑤猴子行礼
⑥狗钻火圈
A. ①④⑤ B. ②③④ C. ②④⑤ D. ②⑤⑥
11. 我国科学家袁隆平被誉为“杂交水稻之父”是由于他用野生水稻与普通水稻杂交,培育出了高产的杂交水稻,为解决人类的粮食危机做出了巨大贡献。袁隆平院士培育杂交水稻利用的是生物多样性中的( )
A. 基因多样性 B. 生物种类多样性 C. 生物栖息地多样性 D. 生态系统多样性
12. 小华同学参观自然博物馆后,对生物进化的历程有了更多的了解。下面是他的参观笔记,其中有误的是( )
A. 植物进化的总体趋势是由水生到陆生
B. 化石是研究生物进化历程的唯一证据
C. 越古老的地层中形成化石的生物结构越简单
D. 在进化过程中,既有物种产生也有物种灭绝
13. 科学家把生活在寒温带的一种鱼的抗冻基因移植到番茄细胞的DNA上,培育出了“抗冻番茄”。这个过程中采用的生物技术是( )
A. 克隆技术 B. 杂交育种技术 C. 组织培养技术 D. 转基因技术
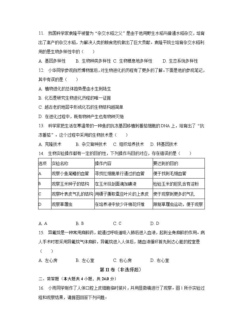
14. 生物实验操作都有一定的目的性,下列操作与目的对应,存在错误的是( )
选项
实验名称
操作内容
要达到的目的
A
观察小鱼尾鳍的血管
寻找红细胞单行通过的血管
便于找到毛细血管
B
观察玉米种子的结构
在玉米纵剖面滴加碘液
检验玉米的胚乳含有淀粉
C
观察叶表皮气孔的结构
用镊子撕取蚕豆叶片的上表皮
使于观察到更多的气孔
D
观察草履虫
在培养液中放少许棉花纤维
限制草履虫运动,便于观察
A. A B. B C. C D. D
15. 异氟烷是一种常用麻醉药,能通过呼吸道吸入肺后进入血液,起到全身麻醉的作用。病人手术时若采用异氟烷气体麻醉,异氟烷进入人体后,随血液循环首先到达心脏的腔室是( )
A. 左心房 B. 左心室 C. 右心房 D. 右心室
第II卷(非选择题)
二、简答题(本大题共4小题,共24.0分)
16. 小雨同学制作了人体口腔上皮细胞临时装片,并用显微镜进行了观察。图1所示实验过程和观察结果,请据图回答下列问题:
(1)制作临时装片的正确步骤是 ______ (用图1中的字母表示)。进行c操作时,滴加的液体是 ______ 。
(2)图2中,具有调节光线功能的结构是5和 ______ (用图2中的数字序号表示)。寻找物像时,需要转动
______ (填显微镜结构)调整焦距。若观察到的物像在显微镜视野的左上方,要把物像移到视野中央,小雨应该把玻片向 ______ 移动。
(3)图3视野中出现气泡,与图1中 ______ (填图1中的字母)操作不规范有关。
17. 山羊体毛的毛色有白毛和黑毛之分,山羊的性别决定方式与人类相同。如图为山羊的毛色遗传图解,请据图回答下列问题:
(1)山羊的白毛和黑毛称为一对 ______ 性状,由遗传图解可知, ______ 为显性性状。
(2)山羊体细胞内染色体数目为30对,则其卵细胞中的染色体数目为 ______ 条,染色体组成可以表示为 ______ 。
(3)若控制山羊毛色的基因分别为A和a,则图中亲代这对白毛山羊控制毛色的基因组成分别为 ______ 。
(4)如果让这对亲代白毛山羊不断繁殖,生出很多小羊,从理论上讲,生出的子代小羊中,白毛山羊与黑毛山羊数量的比例是 ______ 。
18. 随着人们对健康的日益关注,“同呼吸,共命运”的理念越来越深入人心。下面是正常情况下人体呼吸系统以及与气体交换有关的示意图,请据图回答下列问题:
(1)图1中人体呼吸系统由1 ______ 和2肺组成。3 ______ 能为呼吸运动提供动力,3中的肌肉收缩时,胸廓的上下径会 ______ (填“增大”“缩小”或“不变”)。
(2)图2中从肺泡进入血液的b物质是 ______ ,由此,血液经4流至5后发生的主要变化是 ______ 。
(3)图3中的曲线表示一次平静呼吸过程中,肺内气压与外界气压差的变化,其中曲线的 ______ 段表示吸气过程。
19. 阅读以下材料,结合所学知识回答下列问题:
材料一:2019年12月以来,湖北省武汉市发现多起病毒性肺炎病例。2020年1月12日,世界卫生组织正式将引起此次肺炎的新型冠状病毒命名为“2019新型冠状病毒(2019-nCoV)”,其结构如图1所示。
材料二:图2中甲、乙、丙、丁为预防新冠肺炎的宣传图片。
材料三:2020年8月16日,我国陈薇院士团队研发的新冠疫苗获得专利,为新冠疫情的控制带来希望。截止2022年3月22日,我国接种疫苗总人数达到12亿7473.4万。
(1)由材料一可知,新型冠状病毒是引起新冠肺炎的 ______ ,其遗传物质是 ______ 。
(2)材料二所示的措施中,属于保护易感人群的有 ______ 。
(3)材料二和材料三中都提到了接种疫苗,从免疫学角度分析,疫苗相当于 ______ ,进入人体后刺激淋巴细胞产生 ______ ,从而提高机体对该传染病的抵抗力。从免疫类型来看,这属于 ______ 免疫。
三、实验探究题(本大题共1小题,共6.0分)
20. 为了探究绿色植物光合作用的影响因素,某生物兴趣小组选取一株有白斑叶片和正常绿色叶片的牵牛花进行了图1所示的实验:把经过暗处理的牵牛花植株按图1所示方式处置后移至光下照射数小时,再将a、b、c、d四片叶子取下,分别放入图2所示装置中加热,待叶片变成黄白色后,取出叶片漂洗,进行图3所示的处理:向这四片叶子滴加碘液,观察颜色变化。请你结合图示回答下列问题:
(提示:二氧化碳气体易被氢氧化钠溶液吸收)
(1)实验前,先将这株牵牛花进行暗处理,这样处理的目的是 ______ 。
(2)图2中小烧杯②内的液体是 ______ ,其作用是溶解叶片中的 ______ 。
(3)若a叶铝箔遮盖部分不变蓝,c叶白斑部分不变蓝,a、c叶中其他绿色部分都变蓝,则说明光合作用需要
______ 。
(4)本实验中b叶和d叶形成了一组对照实验,该对照实验的变量是 ______ ,预期的实验现象是 ______ 。
答案和解析
1.【答案】D
【解析】解:生物在遇到外界刺激时能够作出的规律性反应叫应激性。应激性是生物具有的普遍特性,它能够使生物“趋利避害”,增强生物适应周围环境的能力。鸟儿受到惊吓而飞起,反映了生物基本特征中的:生物能对外界刺激作出反应。
故选:D。
生物的共同特征有:①生物的生活需要营养;②生物能进行呼吸;③生物能排出身体内产生的废物;④生物能对外界刺激作出反应;⑤生物能生长和繁殖;⑥生物都有遗传和变异的特性;⑦除病毒以外,生物都是由细胞构成的。
本题考查了生物的基本特征,属理解层次,意在考查考生能运用所学知识,对选项做出正确判断的能力。
2.【答案】B
【解析】解:A、农田干旱造成粮食减产,体现了环境中的非生物因素(水)对生物(农作物)的影响,A错误;
B、绿色植物的蒸腾作用可以增加大气湿度,提高降雨量。因此,植被覆盖率高的地区降雨量一般较多,体现了生物对环境的影响,B正确;
C、脂肪具有保温的作用,故生活在寒冷海域中的海豹,皮下脂肪很厚,体现了生物适应环境,C错误;
D、仙人掌的叶变成刺,是为了减少水分的散失,是对干旱环境的一种适应,D错误。
故选:B。
生物与环境的关系:生物适应环境,生物影响环境,环境影响生物。生物适应环境是指生物为了生存下去,在生活习性或者形态结构上力求与环境保持一致。生物影响和改变环境是指由于生物的存在或者某些活动,使得环境有了改观或变化。环境影响生物是指生物的生活受生存空间或生活环境的制约。
本题考查了生物与环境的关系,属理解层次,意在考查考生能运用所学知识,对选项做出正确判断的能力。
3.【答案】A
【解析】解:A、显微镜的放大倍数:5×10=50(倍);
B、显微镜的放大倍数:40×10=400(倍);
C、显微镜的放大倍数:5×40=200(倍);
D、显微镜的放大倍数:10×10=100(倍);
因此显微镜放大倍数最小的是A.50倍,所以视野中细胞数目最多应选择的目镜和物镜的组合是目镜5×、物镜10×。
故选:A。
显微镜的放大倍数是物镜放大倍数和目镜放大倍数的乘积。显微镜的放大倍数越大,看到的细胞就越大,但数目最少;显微镜的放大倍数越小,看到的细胞就越小,但数目最多。
解答此类题目的关键是理解掌握显微镜的放大倍数越小,看到的细胞就越小,数目越多。
4.【答案】B
【解析】解:A、家兔是草食性哺乳动物,消化道长,盲肠发达,适于消化植物纤维,A正确。
B、家兔体表被毛,体温恒定;鸟类体表被覆羽毛,B错误。
C、家兔前肢短后肢长,适于奔跑和跳跃,C正确。
D、家兔是哺乳动物,哺乳动物的生殖方式是胎生,胚胎在母体子宫里发育成胎儿,胎儿从母体生出来,这种生殖方式为胎生,D正确。
故选:B。
家兔是草食性哺乳动物,哺乳动物一般具有胎生哺乳,体表被毛覆盖有保温作用,体腔内有膈,牙齿分为门齿、臼齿、犬齿,心脏四腔,用肺呼吸,体温恒定等特征。
关键是理解掌握知道哺乳动物的特征。
5.【答案】C
【解析】解:A、在生产和生活中提倡使用节能技术和节能产品,属于低碳生活,利于维持生物圈中碳—氧平衡,A正确。
B、植树造林,扩大绿化面积,利用植物的光合作用,可降低大气中二氧化碳的含量,利于维持生物圈中碳—氧平衡,B正确。
C、讲究卫生,多使用一次性筷子,导致多伐木,损害森林资源,不利于维持生物圈中碳—氧平衡,C错误。
D、出行尽量乘公交车或骑自行车出行,可以减少汽车尾气的排放,减少空气污染,利于维持生物圈中碳—氧平衡,D正确。
故选:C。
人类活动对生态环境的影响有两大方面,一是有利于或改善其它生物的生存环境;二是不利于或破坏其它生物的生存环境。从目前看,大多活动都是破坏性的。
解答此类题目的关键是理解人类活动对环境所造成的影响。其中绝大部分是不利的。平时注意多搜集相关的资料,了解人类活动对环境影响的原因以及危害,保护环境人人有责。
6.【答案】D
【解析】解:A、⑤子房由子房壁和胚珠组成,它将来发育成植物的果实,A正确。
B、①花药中的花粉通过一定的方式落到雌蕊的③柱头上的过程叫传粉,B正确。
C、花的主要结构是⑦雄蕊和⑧雌蕊,C正确。
D、⑥胚珠中的受精卵将来发育成种子的胚,受精极核发育成胚乳,D错误。
故选:D。
果实与种子的形成图如下:
。
观图可知:①是花药、②是花丝、③是柱头、④是花柱、⑤是子房、⑥是胚珠,⑦雄蕊,⑧雌蕊。
关键是把握花的结构和果实种子的形成过程。
7.【答案】D
【解析】解:A、吃饭时狼吞虎咽,会增加胃肠的负担,不利于健康,不合理。
B、发霉的食物严重病菌超标,会危害人体健康,即使清洗煮熟后,也不可以食用,不合理。
C、食品如果过了保质期,看起来虽然没有变质,但是其内在的性质、品质可能已经发生了变化,不可以再食用,不合理。
D、一日三餐中,能量的比例为30%、40%、30%,分配合理,食不过量,合理。
故选:D。
为了满足人体每天对能量和营养物质的需要,人们的营养必须合理。食品安全指食品无毒、无害,符合应当有的营养要求,对人体健康不造成任何急性、亚急性或者慢性危害。
食品安全问题是关乎公民的生命和身体健康的大事,我们应当特别关注。
8.【答案】A
【解析】解:A、耳蜗内有听觉感受器,在这个过程中,感受刺激产生神经冲动的结构是耳的耳蜗。A正确。
B、发出指令使男孩做出奔跑动作的神经中枢位于大脑皮层。B错误。
C、看见“提防恶犬”的告示绕道避开恶犬,该反射的类型是复杂反射,因为与语音文字有关,是人类特有的反射。C错误。
D、奔跑过程中,促使小红心跳加快的激素主要是肾上腺素。D错误。
故选:A。
神经系统的结构和功能的基本单位是神经细胞,又叫神经元,神经元的功能是接受刺激后产生神经冲动,神经元的基本结构包括细胞体和突起两部分。神经调节的基本方式是反射,反射包括条件反射和非条件反射,条件反射是高级神经活动的基本方式,受大脑皮层的控制,非条件反射的神经中枢在脊髓,不受大脑皮层的控制。
解答此类题目的关键是理解人体的调节包括神经系统和激素的调节。
9.【答案】C
【解析】解:A、根据药品说明可知,该药可用于治疗轻型、普通型新冠肺炎,A错误;
B、该药储存不超过20℃,在阴凉处储存即可,B错误;
C、该药物每袋6克,每天口服3次,每次1袋,所以每天口服药量为18克,C正确;
D、根据病情需要,按说明书要求的剂量和服用时间服用,是安全用药的基本要求,不能自行增加用药剂量,D错误。
故选:C。
安全用药是指根据病情需要,正确选择药物的品种、剂量和服用时间等,以充分发挥最佳效果,尽量避免药物对人体产生的不良作用或危害。
解答此类题目的关键是理解掌握安全用药和处方药以及非处方药的要求。
10.【答案】D
【解析】解:①大雁南飞、③蜘蛛结网、④蜻蜓点水都是由动物体内的遗传物质所决定的先天性行为,而②鹦鹉学舌、⑤猴子行礼、⑥狗钻火圈都是动物出生后通过生活经验和“学习”逐渐建立起来的新的学习行为。
故选:D。
先天性行为是指动物生来就有的,由动物体内的遗传物质所决定的行为,先天性行为是动物的一种本能行为,不会丧失。后天性行为是动物出生后通过生活经验和“学习”逐渐建立起来的新的行为。
解答此类题目的关键是理解动物行为获得途径和特点。
11.【答案】A
【解析】解:基因的多样性是指物种的种内个体或种群间的基因变化,不同物种(水稻和小麦)之间基因组成差别很大,同种生物如野生水稻和普通水稻之间基因也有差别,每个物种都是一个独特的基因库。我国动物、植物和野生亲缘种的基因多样性十分丰富,为动植物的遗传育种提供了宝贵的遗传资源。如我国科学家袁隆平用野生水稻与普通水稻杂交,培育出了高产的杂交水稻,表明生物基因的多样性是培育农作物新品种的基因库。
故选:A。
生物多样性通常有三个层次的含义,即生物种类的多样性、基因的多样性和生态系统的多样性。
解答此类题目的关键是理解生物多样性的内涵。明确杂交育种是利用了基因的多样性。
12.【答案】B
【解析】解:AC、在研究生物的进化的过程中,化石是最直接的证据。人们发现:越古老的地层中,形成化石的生物越简单、低等、水生生物较多;越晚近的地层中,形成化石的生物越复杂、高等、陆生生物较多,因此证明生物进化的总体趋势是从简单到复杂,从低等到高等,从水生到陆生,AC正确。
B、生物进化的证据有化石证据、比较解剖学上的证据、胚胎学上的证据等,因此化石不是研究生物进化的唯一证据,B错误。
D、现代各种生物都是经过漫长的地质年代进化而来的;在漫长的进化过程中,既有新的生物种类产生,也有一些生物种类的灭绝,D正确。
故选:B。
在研究生物的进化的过程中,化石是最直接和最有力的证据。生物进化的总体趋势是:从简单到复杂,从低等到高等,从水生到陆生,据此解答。
生物进化的总体趋势的知识在考试中经常出现,要注意熟练掌握和应用。
13.【答案】D
【解析】解:转基因技术是指运用科学手段从某种生物中提取所需要的基因,将其转入另一种生物中,使与另一种生物的基因进行重组,从而产生特定的具有变异遗传性状的物质。题干中,科学家将生活在寒温带的一种鱼的抗冻基因转入番茄细胞的DNA上,培育出了抗冻番茄,利用的是转基因技术。
故选:D。
转基因技术是指运用科学手段从某种生物中提取所需要的基因,将其转入另一种生物中,使与另一种生物的基因进行重组,从而产生特定的具有变异遗传性状的物质。利用转基因技术可以改变动植物性状,培育新品种,也可以利用其它生物体培育出期望的生物制品,用于医药、食品等方面。
解答此类题目的关键是掌握转基因技术原理和应用以及现代生物技术的应用。
14.【答案】C
【解析】解:A、毛细血管管腔最细,只允许红细胞单行通过。在观察小鱼尾鳍的血管实验中,寻找红细胞单行通过的血管,目的是:便于找到毛细血管,A正确;
B、玉米种子属于单子叶植物,有一片子叶,有胚乳。在胚乳中贮藏着大量的营养物质,主要是淀粉。故向玉米种子切面上滴碘液变蓝的部位是胚乳,可检验玉米的胚乳含有淀粉,B正确;
C、大多数陆生植物的气孔主要分布于叶片的下表皮,这样可以减少水分的散失。所以,观察叶表皮气孔的结构时,用镊子撕取蚕豆叶片的下表皮(不是上表皮),使于观察到更多的气孔,C错误;
D、结合分析可知,观察草履虫时,在培养液中放少许棉花纤维,能够限制草履虫运动,便于观察,D正确。
故选:C。
(1)用显微镜观察小鱼尾鳍时,判断动脉、静脉和毛细血管的依据是:血液从较粗的主干流向较细的分支的血管是动脉,血液由较细的分支汇集而成的较粗的血管是静脉,红细胞单行通过的是毛细血管。其中毛细血管的特点是:管腔最细,只允许红细胞单行通过;管壁最薄,只有一层上皮细胞构成;血流速度最慢;这些特点都有利于血液与组织细胞间进行物质交换。
(2)草履虫生活在水中,靠体表纤毛的摆动,在水中旋转前进运动速度较快,用显微镜观察其结构时,不易看清。放少量棉花纤维,可以限制草履虫的活动范围,减慢它的运动速度,便于观察。
解题的关键是识记并理解相关实验的实验操作目的。
15.【答案】A
【解析】解:异氟烷气体通过呼吸道吸入肺后进入肺泡外的毛细血管,肺循环的路线是:右心室→肺动脉→肺部毛细血管→肺静脉→左心房。所以异氟烷进入人体后,随血液循环首先到达心脏的腔室是左心房。可见A正确。
故选:A。
根据人体血液循环路径的不同,可以将血液循环分为体循环和肺循环两部分。血液由左心室进入主动脉,再流经全身的动脉、毛细血管网、静脉,最后经上、下腔静脉流入右心房的循环称为体循环;血液由右心室进入肺动脉,再流经肺部的毛细血管网,最后由肺静脉流回左心房的循环称为肺循环。
掌握血液循环的途径是解答本题的关键。
16.【答案】cadb 生理盐水 6 粗准焦螺旋 左上方 d
【解析】解:(1)制作人的口腔上皮细胞临时装片的简单步骤为:擦、c滴、a刮和涂、d盖、b染吸。故正确顺序是cadb。进行c滴操作时,在载玻片中央滴一滴生理盐水,是为了保持细胞原来形态,防止细胞吸水膨胀。
(2)遮光器上有大小光圈,当光线强时用小光圈,光线弱时用大光圈;反光镜上有两个面,平面镜和凹面镜,光线强时,用平面镜;光线弱时,用凹面镜。所以图2中具有调节光线强弱的结构是5遮光器和6反光镜。寻找物像时,需要转动7粗准焦螺旋调整焦距。显微镜成倒立的像,物像的移动方向和装片的移动方向相反。使用显微镜观察玻片时,物像位于视野左上方,要使物像处在视野的中央物像应向右下方移动,因此玻片标本应向左上方移动。
(3)图3中出现气泡,与图1中d盖操作不规范有关。正确做法是:用镊子夹起盖玻片,使它的一端先接触载玻片上的液滴,然后缓缓放平。
故答案为:
(1)cadb;生理盐水;
(2)6;粗准焦螺旋;左上方;
(3)d。
(1)制作口腔上皮细胞临时装片的实验步骤,简记为:擦→滴→刮→涂→盖→染。
(2)在制作临时装片是盖盖玻片一步很重要,要不然容易产生气泡,气泡与细胞重叠不易观察。其正确操作是:让盖玻片的一边先接触载玻片上的水滴,利用水的表面张力,缓缓的盖下时使水充满载玻片与盖玻片之间,不留气泡。
(3)图1中:a刮和涂、b染、c滴、d盖,图2中:1目镜、2镜筒、3转换器、4物镜、5遮光器、6反光镜、7粗准焦螺旋、8细准焦螺旋。
掌握临时装片制作方法和显微镜的使用方法是解题的关键。
17.【答案】相对 白毛 30 29条常染色体+X Aa、Aa 3:1
【解析】解:(1)同种生物,同一性状的不同表现形式叫做相对性状。白毛和黑毛是同种生物,同一性状的不同表现形式,因此称为一对相对性状。在一对相对性状的遗传过程中,子代个体中出现了亲代没有的性状,新出现的性状一定是隐性性状,亲代的基因组成是杂合体。题中亲代山羊的毛色都是白毛,子代出现了黑毛,因此白毛为显性性状,黑毛为隐性性状。
(2)山羊的性别决定方式与人类相同,雄性山羊的性染色体是XY,雌性山羊的性染色体是XX。生殖细胞中染色体数目是体细胞的一半,成单存在,因此山羊体细胞内染色体数目为30对,则其卵细胞中的染色体数目为30条。雌性山羊体细胞中有29对常染色体和1对性染色体XX,产生生殖细胞时,成对的染色体会彼此分开进入不同的生殖细胞,生殖细胞内的染色体只有普通体细胞的一半。所以卵细胞中的染色体29条常染色体+X。
(3)(4)“如果显性基因用A表示,隐性基因用a表示”,则白羊的基因组成是AA或Aa,黑羊的基因组成是aa。亲代白羊遗传给子代黑羊的基因一定是a,所以亲代白羊的基因组成是Aa、Aa,遗传图解如图:
如果让这对亲代白毛山羊不断繁殖,生出很多小羊,从理论上讲,生出的子代小羊中,白毛山羊与黑毛山羊数量的比例是3:1。
故答案为:(1)相对;白毛
(2)30;29条常染色体+X
(3)Aa、Aa
(4)3:1
(1)同种生物同一性状的不同表现形式称为相对性状,如人的单眼皮和双眼皮。
(2)生殖细胞中染色体数目是体细胞的一半,成单存在,受精卵中的染色体数与体细胞中的相同都成对.染色体数目变化可总结规律:体细胞:生殖细胞:受精卵=2n:n:2n。
(3)生物体的性状是由一对基因控制的,当控制某种性状的一对基因都是显性或一个是显性、一个是隐性时,生物体表现出显性基因控制的性状;当控制某种性状的基因都是隐性时,隐性基因控制的性状才会表现出来。
(4)在一对相对性状的遗传过程中,子代个体中出现了亲代没有的性状,新出现的性状一定是隐性性状,亲代的基因组成是杂合体。
(5)“山羊的性别决定方式与人类相同”,因此公羊的性染色体是XY,母羊的性染色体是XX。
解答此类题目的关键是理解掌握相对性状、基因的显性与隐性以及会利用遗传图解分析解答遗传问题。
18.【答案】呼吸道 膈 增大 氧气 氧气增多,二氧化碳减少 AB
【解析】解:(1)如图1是呼吸系统的组成图,呼吸系统包括1呼吸道和2肺两部分。能为呼吸运动提供动力的结构是3膈。膈肌处于收缩状态,胸廓的上下径会增大,胸廓容积变大,肺的容积变大,肺内气压低于外界气压,气体被吸入。
(2)图2所示的肺泡壁和毛细血管壁都是由一层扁平上皮细胞构成的,这有利于肺泡与血液之间进行气体交换。图2中b代表的物质是氧气,肺泡与血液之间进行气体交换时,肺泡里的氧气进入血液,血液中的二氧化碳进入肺泡,由此,血液经4流至5后发生的主要变化是氧气增多,二氧化碳减少。
(3)图3中曲线AB段表明肺内气压低于外界大气压,是吸气时肺内气压的变化,人在平静状态下,肋间肌收缩时,肋骨向上向外运动,使胸廓的前后径和左右径都增大,同时膈肌收缩,膈的面积缩小,膈顶部下降,使胸廓的上下径都增大这样胸廓的容积就增大,肺也随着扩张,外界空气通过呼吸道进入肺,完成吸气的过程。
故答案为:
(1)呼吸道;膈;增大
(2)氧气;氧气增多,二氧化碳减少
(3)AB
图1为呼吸系统组成示意图,图1中1为呼吸道,2为肺,3为膈肌;图2为肺泡与毛细血管之间的气体交换示意图,图2中a代表的物质是二氧化碳、b是氧气、c表示吸气、d表示呼气;图3中的曲线表示一次平静呼吸过程,图3中AB表示吸气过程,BC表示呼气过程。
此题考查呼吸系统的组成及功能以及肺泡与毛细血管之间的气体交换的知识,识记时要注意图文结合。
19.【答案】病原体 核酸 丙、丁 抗原 抗体 特异性
【解析】解:(1)新型冠状病毒是引起新冠肺炎的病原体。它的遗传物质是RNA。
(2)传染病的预防措施包括控制传染源、切断传播途径、保护易感人群等措施。资料二的措施中,甲、乙属于切断传播途径。丙、丁属于保护易感人群。
(3)抗原是能引起淋巴细胞产生抗体的物质。人体接种疫苗后,会刺激淋巴细胞产生相应的抗体,故从人体免疫角度分析,注射的新冠疫苗属于抗原。某人注射了新冠疫苗,依然感染上流感病毒。是因为抗体与抗原结合具有特异性,使人体产生抗体。这种免疫是出生后才有的,只能对特定的病原体或异物有防御作用属于特异性免疫。
故答案为:
(1)病原体;核酸;
(2)丙、丁;
(3)抗原;抗体;特异性。
(1)传染病是指由病原体引起的,能够在人与人之间、人与动物之间传播的疾病,具有传染性和流行性的特点,传染病根据其传播途径的不同分为消化道传染病、呼吸道传染病、血液传染病和体表传染病。
(2)预防传染病的措施有控制传染源、切断传播途径、保护易感人群。
解答此题要掌握传染病的预防措施知识。
20.【答案】将叶片内原有的淀粉运走耗尽 酒精 叶绿素 光和叶绿体 二氧化碳 b叶片不变蓝,d叶片变蓝
【解析】解:(1)实验前先将这株牵牛花进行暗处理,这样处理的目的是利用了绿色植物进行的呼吸作用,将叶片内原有的淀粉运走耗尽,防止对实验造成干扰。
(2)酒精能溶解叶绿素,而且酒精是易燃、易挥发的物质,直接加热容易引起燃烧发生危险,使用水对酒精进行加热,起到控温作用,以免酒精燃烧发生危险。因此图2中小烧杯中的液体是酒精,其作用是溶解叶绿素。
(3)若a叶铝箔遮盖部分不变蓝,其他绿色部分都变蓝,说明光是光合作用必不可少的条件;若c叶白斑部分不变蓝,其他绿色部分都变蓝,则说明叶绿体是光合作用的场所。
(4)本实验中b叶中有氢氧化钠溶液,可以吸收二氧化碳,d叶中是清水,不能吸收二氧化碳,所以形成的对照实验的变量是二氧化碳。若要探究“植物进行光合作用需要二氧化碳吗?”应选用b叶和d叶形成对照实验。预期实验结果是b叶片的装置中的二氧化碳被NaOH溶液,不能进行光合作用产生不了淀粉,因此遇碘液不变蓝,d叶片的装置中有二氧化碳能进行光合作用能产生淀粉,遇碘液变蓝。
故答案为:
(1)将叶片内原有的淀粉运走耗尽
(2)酒精;叶绿素
(3)光和叶绿体
(4)二氧化碳;b叶片不变蓝,d叶片变蓝
(1)该实验的方法步骤:暗处理→遮盖后,光照射→几小时后摘下叶片→酒精脱色→漂洗,加碘液→冲洗观察叶色现象。
(2)图1所示的实验中有3组对照实验,分别是a叶的遮光部分和未遮光部分,变量是光;c叶的白斑部分和绿色部分,变量是叶绿体;b瓶中的NaOH溶液能吸收二氧化碳,d瓶中放的是清水,b和d是一组对照实验,变量是二氧化碳;图2中①大烧杯盛有清水,②小烧杯盛有酒精;图3表示滴加碘液染色过程。
理解掌握光合作用的原料、场所及对照实验的设计要求是解题的关键。
44,广西河池市宜州区2023-2024学年八年级上学期期中生物试题: 这是一份44,广西河池市宜州区2023-2024学年八年级上学期期中生物试题,共13页。试卷主要包含了选择题,综合题等内容,欢迎下载使用。
广西河池市宜州区2023-2024学年七年级上学期期中生物试卷: 这是一份广西河池市宜州区2023-2024学年七年级上学期期中生物试卷,共13页。试卷主要包含了选择题,综合题等内容,欢迎下载使用。
2022-2023学年广西河池市宜州区七年级(下)期末生物试卷(含解析): 这是一份2022-2023学年广西河池市宜州区七年级(下)期末生物试卷(含解析),共16页。试卷主要包含了选择题,简答题,实验探究题等内容,欢迎下载使用。