


2023年内蒙古赤峰市宁城县中考历史二模试卷(含解析)
展开2023年内蒙古赤峰市中考历史试卷(含答案解析): 这是一份2023年内蒙古赤峰市中考历史试卷(含答案解析),共16页。试卷主要包含了 中国新闻两报道, 《吴玉章回忆录》提到等内容,欢迎下载使用。
2023年内蒙古赤峰市中考历史试卷(含解析): 这是一份2023年内蒙古赤峰市中考历史试卷(含解析),共17页。试卷主要包含了单选题,材料解析题等内容,欢迎下载使用。
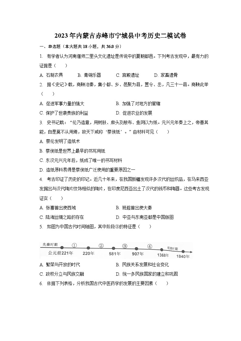
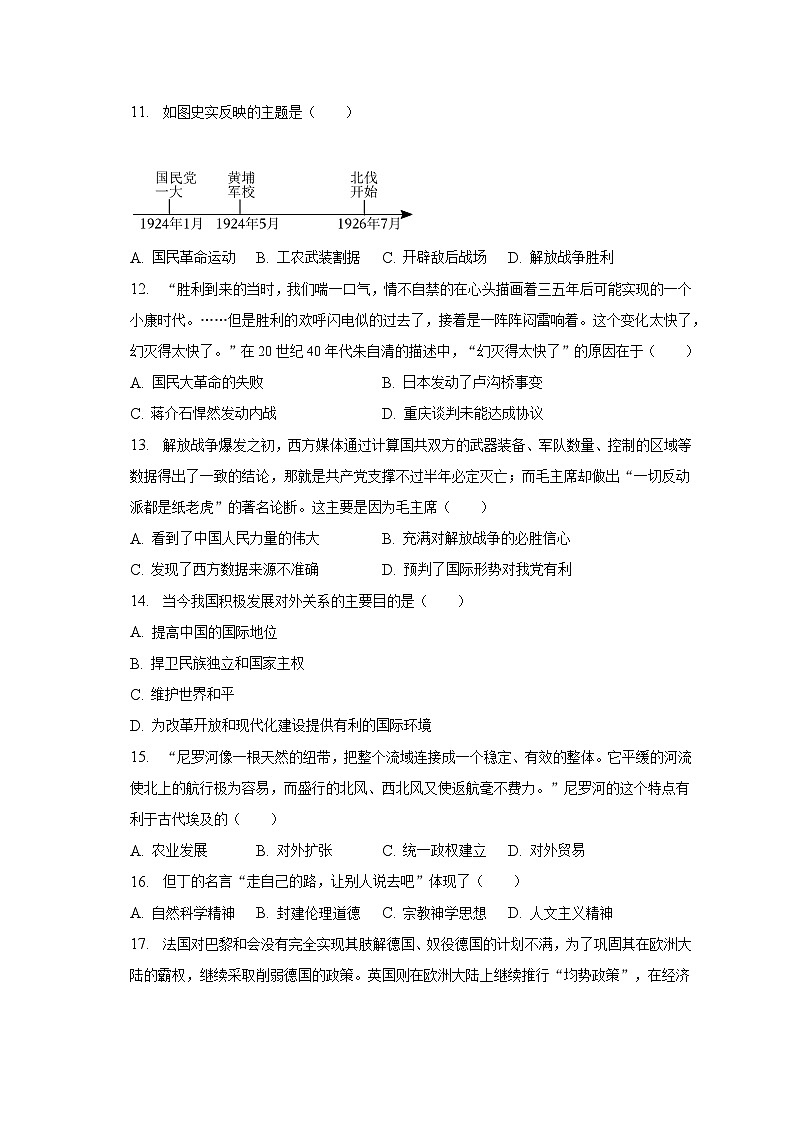
2023年内蒙古呼伦贝尔市鄂伦春中考历史二模试卷(含解析): 这是一份2023年内蒙古呼伦贝尔市鄂伦春中考历史二模试卷(含解析),共15页。试卷主要包含了单选题,材料解析题等内容,欢迎下载使用。