





所属成套资源:高一生物下学期期末专题复习学案(人教版2019必修2)
专题04 减数分裂和受精作用——高一生物下学期期末专题复习学案(人教版2019必修2)
展开这是一份专题04 减数分裂和受精作用——高一生物下学期期末专题复习学案(人教版2019必修2),文件包含专题04减数分裂和受精作用高一生物下学期期末专题复习学案人教版2019必修2解析版docx、专题04减数分裂和受精作用高一生物下学期期末专题复习学案人教版2019必修2原卷版docx等2份学案配套教学资源,其中学案共67页, 欢迎下载使用。
专题04 减数分裂和受精作用
1.减数分裂的概念理解
2.把握精子形成过程中各时期的主要特点(连线)
3.比较精子和卵细胞形成过程的差异
比较
精子形成过程
卵细胞形成过程
细胞质分裂方式
均等分裂
不均等分裂
是否变形
变形
不变形
结果
一个精原细胞
↓
4个精子
一个卵原细胞
↓
1个卵细胞、3个极体
4.受精作用
(1)概念:卵细胞和精子相互识别、融合成为受精卵的过程。
(2)实质:精子的细胞核与卵细胞的细胞核相互融合,使彼此的染色体会合在一起。
(3)结果:受精卵中的染色体数目又恢复到体细胞中的数目,其中一半染色体来自精子(父方),另一半来自卵细胞(母方)。
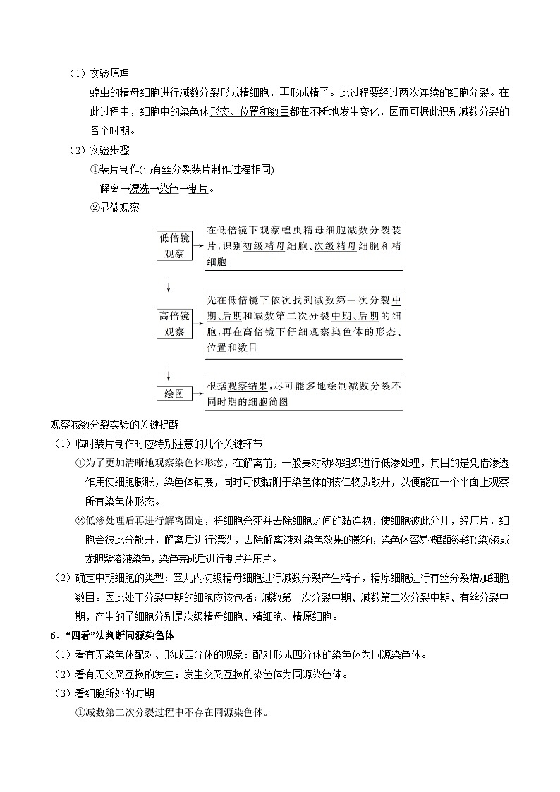
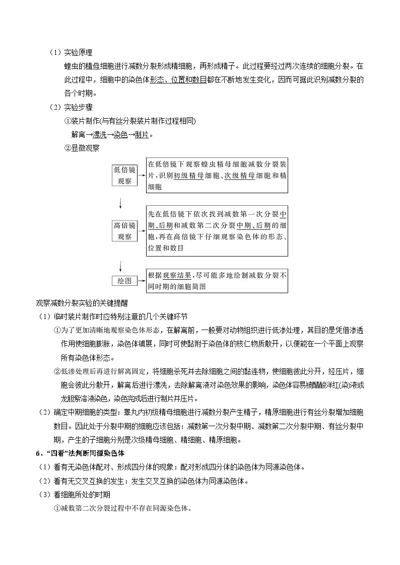
5.观察细胞的减数分裂
(1)实验原理
蝗虫的精母细胞进行减数分裂形成精细胞,再形成精子。此过程要经过两次连续的细胞分裂。在此过程中,细胞中的染色体形态、位置和数目都在不断地发生变化,因而可据此识别减数分裂的各个时期。
(2)实验步骤
①装片制作(与有丝分裂装片制作过程相同)
解离→漂洗→染色→制片。
②显微观察
观察减数分裂实验的关键提醒
(1)临时装片制作时应特别注意的几个关键环节
①为了更加清晰地观察染色体形态,在解离前,一般要对动物组织进行低渗处理,其目的是凭借渗透作用使细胞膨胀,染色体铺展,同时可使黏附于染色体的核仁物质散开,以便能在一个平面上观察所有染色体形态。
②低渗处理后再进行解离固定,将细胞杀死并去除细胞之间的黏连物,使细胞彼此分开,经压片,细胞会彼此分散开,解离后进行漂洗,去除解离液对染色效果的影响,染色体容易被醋酸洋红(染)液或龙胆紫溶液染色,染色完成后进行制片并压片。
(2)确定中期细胞的类型:睾丸内初级精母细胞进行减数分裂产生精子,精原细胞进行有丝分裂增加细胞数目。因此处于分裂中期的细胞应该包括:减数第一次分裂中期、减数第二次分裂中期、有丝分裂中期,产生的子细胞分别是次级精母细胞、精细胞、精原细胞。
6、“四看”法判断同源染色体
(1)看有无染色体配对、形成四分体的现象:配对形成四分体的染色体为同源染色体。
(2)看有无交叉互换的发生:发生交叉互换的染色体为同源染色体。
(3)看细胞所处的时期
①减数第二次分裂过程中不存在同源染色体。
②减数第二次分裂后期,上下对应的大小、形状完全相同的染色体不是同源染色体,而是姐妹染色单体分离后形成的相同染色体。
(4)看染色体的大小、形状:如果不是减数第二次分裂,则:①有丝分裂后期,每一极中大小、形状相同的为同源染色体(上下对应的染色体不是)。②其他时期(除后期),大小、形状相同的染色体一般为同源染色体。
7、精子和卵细胞种类和数目的计算技巧(正常情况下)
(1)1个含n对等位基因的精原细胞,经过减数分裂后,能形成4个精子,2种类型。
(2)1个含n对等位基因的卵原细胞,经过减数分裂后,能形成1个卵细胞,1种类型。
(3)1个含n对同源染色体的生物体,经过减数分裂能形成2n种精子或卵细胞。
8.二倍体生物细胞三个时期分裂方式的判断
(1)三个前期图的判断
判断步骤:
结论:A为有丝分裂前期,B为减数第一次分裂前期,C为减数第二次分裂前期。
(2)三个中期图的判断
判断步骤:
结论:A为有丝分裂中期,B为减数第二次分裂中期,C为减数第一次分裂中期。
(3)三个后期图的判断
判断步骤:
结论:A为有丝分裂后期,B为减数第二次分裂后期,C为减数第一次分裂后期。
9.减数分裂和有丝分裂过程中染色体与核DNA数量变化曲线的判断
(1)模型
(2)判断
一、选择题
1.有性生殖的出现增强了生物适应复杂多变的自然环境的能力,产生了表型不同的个体,形成了生物的多样性。下列分析错误的是( )
A.减数分裂过程中非同源染色体的组合具有多样性
B.同源染色体联会时的交叉互换导致配子的多样性
C.受精卵的遗传物质一半来自精子,一半来自卵细胞
D.减数分裂和受精作用使生物体前后代染色体数目维持恒定
2.在显微镜下观察果蝇精巢细胞时,发现一个细胞中有4条形态、大小各不相同的染色体排列在赤道板上,你认为此细胞中( )
A.DNA数目是其体细胞的2倍 B.存在着联会现象
C.一定存在姐妹染色单体 D.可能处于有丝分裂中期
3.下列关于同源染色体和四分体的叙述中,正确的是( )
A.同源染色体是由一条染色体复制而成的两条染色体
B.同源染色体的形状和大小一定相同
C.四分体有两对姐妹染色单体、四个DNA分子
D.同源染色体联会形成四分体,姐妹染色单体缠绕互换相应片段
物细胞有丝分裂不同时期染色体(a)数目、核DNA分子(b)数目的柱形统计图,图D为该动物有丝分裂某时期的模式图,对此进行的有关叙述正确的是( )
A.A→B表示着丝粒分裂,染色体数目加倍,染色单体数目也加倍
B.B→C表示同源染色体相互分离,染色体和核DNA分子数目也随之减半
C.图D对应图A所示时期,此时着丝粒整齐地排列在细胞板上,是观察染色体的最佳时期
D.图D中④是一条染色体,包含2条染色单体,2条染色单体由一个着丝粒②相连
5.下列关于同源染色体和四分体的叙述,错误的是( )
A.同源染色体是一条染色体经复制后形成的两条染色体
B.在减数分裂过程中发生联会的两条染色体是同源染色体
C.一个四分体包含一对同源染色体、4条染色单体
D.在减数第一次分裂的四分体时期可能出现交叉互换现象
6.下图表示某二倍体雄性动物(XY型)细胞分裂过程。下列叙述中,正确的是( )
A.若图1、2均表示有丝分裂,则两图的DE段细胞内只含有4条染色体
B.若图1表示减数分裂,则图1中BC段的一个细胞中可能含有0或1个Y染色体
C.若两图均表示有丝分裂,则图3所示细胞均在BC段
D.若图1表示减数分裂,图2表示有丝分裂,则两图的CD段都发生着丝粒分裂
7.生物兴趣小组观察了几种哺乳动物(2N)不同分裂时期的细胞,并根据观察结果绘制出甲、乙、丙三图。下列与图有关的说法中不正确的是( )
A.甲图所示细胞中有8个核DNA分子和4对同源染色体
B.乙图所示细胞可代表有丝分裂前期和中期,也可代表减数第一次分裂前期、中期和后期
C.丙图B组→A组发生了着丝粒分裂,姐妹染色单体分离并移向两极
D.丙图中,B组只有部分细胞能发生交叉互换和非同源染色体自由组合
8.下列关于同源染色体的叙述,正确的是( )
A.减数分裂中配对的染色体
B.在人的肌细胞中没有X和Y这对同源染色体
C.在人的精原细胞中没有同源染色体
D.一条来自父方,一条来自母方的染色体
9.二倍体生物(2N=10)的某细胞刚刚完成着丝点的分裂。下列叙述正确的是( )
A.该细胞中含有20条染色体,不含染色单体
B.该细胞中染色体数、核DNA数是体细胞的2倍
C.该细胞分裂产生的子细胞中可能含同源染色体
D.着丝点分裂形成的子染色体上基因不同与交叉互换无关
10.下列关于减数分裂和受精作用的叙述,错误的是( )
A.减数分裂过程中联会发生在减数第一次分裂
B.减数分裂和受精作用有利于提高生物多样性
C.受精卵中的遗传物质一半来自父方一半来自母方
D.减数分裂和受精作用有助于前后代体细胞染色体数目维持恒定
11.如图为某生物一个细胞的分裂图象,着丝点均在染色体端部,图中1、2、 3、4 各表示一条染色体,下列表述正确的是( )
A.图中细胞处于减数第二次分裂前期
B.图中细胞共有染色体 10 条,染色单体 0 条
C.染色体 1 和 3 可能会出现在同一个子细胞中
D.染色体 1 和 2 在后续的分裂过程中会移向同一极
12.下图为某生物一个细胞的分裂图像,着丝点均在染色体端部,图中1、2、3、4各表示一条染色体。下列表述错误的是( )
A.图中细胞处于减数第一次分裂前期
B.图中细胞的染色体数与体细胞相同
C.染色体1与3,1与4可以自由组合
D.染色体1与2形成四分体,互为姐妹染色单体
13.果蝇的体细胞中有4对染色体(不考虑交叉互换),那么雌果蝇果蝇最多可形成的卵细胞种类数、1个卵原细胞经过减数分裂后实际形成的卵细胞种类数分别是( )
A.28和4 B.24和1 C.28和1 D.24和8
14.如图所示为某二倍体生物体的细胞图像,对该图的相应叙述,正确的是( )
A.该细胞进行有丝分裂
B.该细胞是初级精母细胞
C.该生物体细胞染色体数最多为12
D.该生物体细胞染色体数为3
15.图为某高等动物细胞内一对同源染色体的示意图(图中1~8表示基因)。下列叙述正确的是( )
A.基因1和3属于一对等位基因
B.基因6和7,在减I前期不可能发生交叉互换
C.基因3和4分离的时期,不同分裂方式的细胞中染色体数目不同
D.基因5和6如果不同,则一定是基因突变的结果
16.下列关于观察细胞减数分裂实验的叙述中,错误的是( )
A.可用蝗虫精母细胞的固定装片观察减数分裂
B.用桃花的雌蕊制成的装片比用桃花的雄蕊制成的装片容易观察到减数分裂现象
C.能观察到减数分裂现象的装片中,可能观察到同源染色体联会现象
D.用洋葱根尖制成装片,不能观察到同源染色体联会现象
17.某生物兴趣小组观察了几种生物不同分裂时期的细胞,并根据观察结果绘制出如下图形。下列与图形有关的说法中正确的是( )
A.甲图所示细胞处于有丝分裂后期,在此时期之前细胞中央出现了赤道板
B.乙图所示细胞可能处于减数第一次分裂后期,此阶段发生同源染色体的分离和非同源染色体的自由组合
C.乙图所示细胞可能处于有丝分裂中期,此阶段染色体着丝点发生分裂
D.如果丙图表示精巢内的几种细胞,则C组细胞可发生联会并产生四分体
18.人的下列各组细胞中,肯定都有Y染色体的是( )
A.受精卵和次级精母细胞 B.受精卵和初级精母细胞
C.初级精母细胞和精原细胞 D.精子和初级精母细胞
19.基因型为AaBb(两对基因独立遗传)的一个卵原细胞,在一次减数分裂中(不发生交叉互换),产生的卵细胞基因型为AB,则和该卵细胞同时产生的3个极体的基因型为( )
A.Ab aB ab B.AB ab ab C.AB Ab ab D.Ab aB aB
20.下列关于“建立减数分裂中染色体变化的模型”活动的描述,错误的是( )
A.减数分裂模型属于物理模型
B.建立减数分裂中染色体变化的模型实验中,大小相同、颜色不同的染色体代表同源染色体
C.配子的多样性只与非同源染色体的自由组合有关
D.演示减数分裂过程中非同源染色体的自由组合,最少需要红色橡皮泥和黄色橡皮泥制作的染色体各2条
21.下列关于减数分裂的叙述,正确的是( )
A.每个原始生殖细胞经过减数分裂都形成4个成熟生殖细胞
B.玉米体细胞中有10对染色体,减数分裂后,卵细胞中染色体数目为5对
C.正常情况下,在人的初级卵母细胞减数分裂形成卵细胞的过程中,一个细胞中含有的X染色体条数最多为四条
D.同一个生物体在不同时刻产生的精子或卵细胞,染色体数一般是相同的,染色体组成一般是不同的
22.下列示意图能表示次级卵母细胞分裂过程的是( )
A. B.
C. D.
23.与有丝分裂相比,下列所述是减数分裂特有的是( )
A.细胞分裂过程中有纺锤体出现
B.细胞中出现四分体
C.细胞中出现姐妹染色单体及着丝点的分裂
D.细胞质分裂及核膜核仁的消失与重建
24.下图所示为某高等生物细胞局部结构模式图。下列相关叙述不正确的是( )
A.该细胞内含有8个DNA分子
B.该生物细胞中,染色体最多有8条
C.要鉴定图中1的某成分,鉴定试剂可能是双缩脲试剂
D.该细胞中没有同源染色体的存在
25.如图甲、乙为高等动物某器官内细胞的分裂图和完整分裂周期内染色体数目变化曲线坐标图。请据图判断下列说法中正确的是( )
A.据图甲细胞分裂图像特点可以判断该细胞来自雌性动物的卵巢内
B.图甲细胞中含有2个四分体,其子代细胞的基因型是AB、aB、Ab、ab
C.图乙中曲线的变化能够代表图甲细胞所代表的分裂方式
D.图乙曲线3~4时间段内一定发生了由星射线引起的着丝点分裂
26.下列有关有丝分裂、减数分裂和受精作用的说法,正确的是( )
A.受精卵中全部的遗传物质一半来自于卵细胞,一半来自于精子
B.减数分裂过程中,着丝粒分裂伴随着非同源染色体的自由组合
C.基因型(ZBW)芦花鸡,在产生成熟生殖细胞时,所有细胞进行的都是细胞质均等分裂
D.联会不发生在有丝分裂过程中,着丝粒分裂发生在有丝分裂后期和减数第二次分裂后期
27.下图为同一动物体内,不同时期的细胞分裂图像,对此相关叙述错误的是( )
A.同源染色体的分离发生在细胞④中,非同源染色体的自由组合发生在细胞②中
B.细胞①②③中均含有同源染色体
C.细胞①分裂形成的是体细胞,细胞④分裂形成的是精细胞
D.细胞①和④中的DNA分子数∶染色体数=1∶1
28.下图表示雄果蝇细胞分裂过程中DNA含量的变化。下列叙述正确的是( )
A.若图1表示减数分裂,则图1的CD段表示同源染色体分开
B.若图1表示减数分裂、图2表示有丝分裂,则两图的CD段都发生着丝点分裂
C.若图1表示减数分裂,则图1的BC段一个细胞中可能含有0个或1个Y染色体
D.若两图均表示有丝分裂,则两图的DE段一个细胞内染色体数相同
29.某动物的基因型为AaBb,如图所示为该动物细胞分裂的几种示意图,下列相关说法正确的是( )
A.根据图③可以确定该动物为雄性动物
B.图②细胞的形成可能与同源染色体非姐妹染色单体间的互换有关
C.三个细胞所含染色体数目相同
D.该动物两对等位基因的遗传不遵循基因自由组合定律
30.如图 1 和图 2 为某哺乳动物细胞分裂两个不同时期的示意图(仅示部分染色体),图 3 表示细胞分裂不同时期染色体与核DNA 数目比。下列叙述错误的是( )
A.图 1、图 2 细胞所含染色体数目不同,染色体组数目相同
B.若图 2 细胞来自图 1 细胞,则该细胞是次级卵母细胞
C.图 3 中 B→C 的原因是 DNA 复制,E→F 的原因是膜向内凹陷缢裂
D.图 l、图 2 分别处于图 3 中的 DE 段和 FG 段
31.下图是某哺乳动物个体细胞分裂不同时期的分裂图像,下列说法错误的是( )
A.图1中的BC段染色体数目下降是同源染色体分离进入子细胞造成的
B.图3所示的细胞可能为次级精母细胞或极体
C.图4所示细胞中存在同源染色体
D.与图1中EF段相对应的是图2和图3
二、综合题
32.图1表示某果蝇体细胞(2n=8)染色体组成,图2表示该果蝇所产生的一个异常生殖细胞,依图回答下列问题:
(1)果蝇的一个精原细胞X染色体上的W基因在细胞分裂___________期形成两个W基因,这两个W基因在___________期发生分离。
(2)基因B-b与W的遗传遵循___________定律,原因是___________。
(3)上述精原细胞进行减数分裂时,在次级精母细胞中分裂后期性染色体组成为___________。
(4)图2所示的是一个异常的精细胞,请在图3中绘出与该精细胞来自同一个次级精母细胞的另一个精细胞的染色体组成___________。
33.甲图中曲线表示某生物的体细胞分裂过程及精子形成过程中每个细胞内某物质数量的变化;a、b、c、d、e分别表示分裂过程中某几个时期的细胞中染色体示意图。乙图是该生物细胞在分裂过程中一条染色体上DNA含量变化的曲线。请据图回答下列问题:
(1)甲图a-e中与曲线②⑤位置相对应的细胞分别是_____________,____________ 。
(2)细胞a、b、c、d、e中,具有同源染色体的是_____________________________。
(3)d细胞中有_________个四分体。该生物体细胞的染色体数为_______________条。
(4)乙图中,ab段和cd段形成的原因分别是_________和___________________。
(5)等位基因分离、非等位基因自由组合发生在乙图曲线 _______________________段。
34.如下图所示,图1表示细胞分裂的不同时期每条染色体-DNA含量,图2 表示某动物处于细胞分裂不同时期的图象。请据图回答下列问题:
(1)图1中BC段形成的原因是_______________,DE段形成的原因是_____________。
(2)图2中的_______细胞处于图1中的CD段,图2中__________细胞存在同源染色体。
(3)图2的甲细胞含有______条染色单体,丙细胞含有______个四分体。
(4)图2中丁细胞的名称为__________________,如果该细胞中的M为X染色体,则N一定为_____(填“X”或“Y”或“常”)染色体。
(5)基因的分离定律和自由组合定律都发生在图1中的___________段(填字母)。
(6)该动物可以产生________种成熟的生殖细胞。(不考虑交叉互换情况)
35.下列示意图分别表示某动物(2n=4)体内细胞正常分裂过程中不同时期细胞内染色体、染色单体和DNA含量的关系及细胞分裂图像,请分析回答:
(1)图1中a、b、c柱表示染色单体的是____________,图1中所对应的细胞中一定存在同源染色体的是___________________。
(2)图1中Ⅱ的数量关系对应于图2中_____________,由Ⅱ变为Ⅲ,相当于图2中_______________过程。
(3)图2乙细胞产生的子细胞名称为_________________________。
(4)图2属于减数分裂的细胞是___________________。
36.下图 1 表示基因型为 AaBb 的某动物细胞分裂过程示意图(图中仅显示部分染色体),图 2 是细胞分裂过程中同源染色体对数的变化曲线。请分析回答:
(1)图 1 中,细胞②的名称是________,其中有染色体__________ 条,细胞②经减数分裂形成的子细胞基因型有______________,细胞⑥形成的子细胞的基因型_________。
(2)图 1 中,细胞⑤中有__________个 DNA,细胞⑤的下一个分裂时期有染色体组________个,①~⑥中,可能不含 X 染色体的细胞是_________(填序号)。
(3)图 2 中,CD 段可表示__________期,可发生基因重组的是_________段,细胞④对应于图 2中的__________段。
(4)图 2 中出现 GH 段的原因是___________。
37.如图所示为某种动物细胞分裂不同时期的示意图,请据图回答下列有关问题
(1)处于减数第二次分裂中期的是______(填写数字)。该细胞分裂后形成的子细胞染色体数目为______条。
(2)具有同源染色体的是______(填写数字)。
(3)基因的分离定律的本质是发生在图中_____ (填写数字)过程
(4)图①〜④是否来自同一个体?______(填"是"或“否”),你的理由是_____.
38.下图4个细胞是某雄性动物体内不同细胞分裂示意图(假设该动物的体细胞有4条染色体,无基因突变和交叉互换),请回答以下问题:
(1)图中属于减数分裂的有______。
(2)A细胞中有______条染色体。
(3)具有同源染色体的细胞有______。
(4)不具有姐妹染色单体的细胞有______。
(5)D产生的子细胞的名称是______。
(6)E细胞处于______时期,该细胞中有______对同源染色体,它们是_______,有_____个四分体。E细胞最终产生的成熟生殖细胞个数为____个。
39.下图甲、乙分别表示某基因型为AaBbdd的雌性高等动物细胞分裂过程中某时期的染色体基因示意图和配子形成时细胞中染色体数量变化曲线图。
请据图回答下面的问题。
(1)图甲所示细胞名称为__________________。该细胞中含同源染色体和等位基因分别为________对。若1号染色体表示X染色体,则2号和4号染色体分别叫做____________。
(2)请绘出与图甲的发生相对应的细胞产生的配子示意图____________。
40.甲图和乙图分别为雄性和雌性动物体内的细胞。分析模式图,并回答问题:
(1)甲细胞处于减数分裂Ⅰ前期,乙细胞处于_____。
(2)甲细胞名称为_____,乙细胞名称为_____。
(3)若不发生染色体互换,分析染色体组成,甲细胞分裂结束后能产生_______种精子,乙细 胞分裂结束后能产生_____种卵细胞。
41.图①表示细胞分裂和受精作用过程中核DNA含量和染色体数目的变化.图②是某一生物体中不同细胞的分裂示意图,据图回答下列问题:
(1)图①中BC段和FG段形成的原因是_____________________________,减数分裂和受精作用的意义在于____________。
A.有利于生物的生存和进化 B. 维持生物前后代体细胞中染色体数目的恒定
C.能够保持亲本的一切遗传性状 D. 对于生物的遗传和变异具有十分重要的意义
(2)图②中的B图为________________细胞,发生在图①中的___________段。
(3)图②中A细胞所处的细胞分裂时期是__________________。该生物的子代间性状差别很大,这与_______________(用图②中的字母表示)细胞中染色体行为关系密切。
42.下列图1和图2分别表示某动物(2n=4)体内细胞正常分裂过程中不同时期细胞内染色体、染色单体和DNA含量的关系及细胞分裂图像,请分析回答:
(1)图1中所对应的细胞中一定不存在同源染色体的是____________。
(2)图1中Ⅱ的数量关系对应于图2中的______,由Ⅰ变成Ⅱ的过程中,细胞核内发生的分子水平的变化是____________。
(3)图2中甲细胞的分裂方式为______分裂,该细胞含有______对同源染色体。
(4)图2中乙细胞产生的子细胞名称为__________________。
43.图1表示基因型为AaBb的雌性动物细胞分裂过程中细胞核内DNA和染色体数目的变化,图2是两个不同时期的细胞分裂图像。请据图回答:
(1)图1中表示染色体数目变化的曲线是______,其中AF段与GH段的染色体数目相同,但后者不含______。
(2)图1中DNA分子的复制发生在______区段。
(3)图2中①细胞移向同一极的基因是______,②细胞产生的一个子细胞中基因组成是______
44.图1表示某动物(2n=4)体内细胞正常分裂过程中不同时期细胞内染色体、染色单体和核DNA数量的关系,图2表示细胞分裂图像。回答下列问题:
(1)图1中,b柱表示的是_________,c柱表示的是_________,图2中表示减数分裂的细胞是_________。图1中Ⅲ的数量关系对应于图2中的_________。
(2)图1中,由I变化为Ⅱ的过程,细胞核内发生的分子水平的变化主要是_________;由Ⅱ变化为Ⅲ,相当于图2中的_________过程。
(3)图1中,Ⅰ、Ⅱ、Ⅲ、Ⅳ所对应的细胞中一定不存在同源染色体的是_________,不一定存在同源染色体的是_________。
(4)下图中图A是该种生物的一个精细胞,根据染色体的类型和数目,判断图B中与其来自同一个次级精母细胞的是_________(填序号)。
45.下列图甲为某二倍体高等动物(基因型MmNn)的一个正在分裂的细胞模式图;图乙表示该动物细胞分裂的不同时期染色体数目变化曲线,请据图分析回答下列问题:
(1)甲图所示细胞的名称是______________;其中含有______________对同源染色体;染色体:染色单体:核DNA分子的数量比是_________________。
(2)甲图细胞分裂过程中,M与m的分离,M(m)与N(n)的自由组合发生在________(填分裂方式和时期),对应图乙的_________过程(填数字);M与M的分离发生在____________(填分裂方式和时期),对应图乙的____________过程(填数字)。
(3)若甲图细胞产生了一个mN的生殖细胞,请写出与之同时生成的其它三个生殖细胞的基因型_________________。(不考虑基因突变和交叉互换)
46.某生物兴趣小组根据染色体数目将小鼠精巢中的细胞分为I、Ⅱ、Ⅲ三组,如图所示。回答下列问题:
(1)I组细胞中的染色单体有_____条;Ⅱ组细胞中的X染色体有_______条。
(2)若Ⅱ组的某个细胞中含有2条Y染色体,则该细胞的名称为_________;若Ⅲ组的某细胞中含有2个中心体则该细胞的名称为____________。
(3)若某细胞中的同源染色体的非姐妹染色单体正发生交叉互换,则该细胞应存在于________组;若某细胞中的染色体数与核DNA数之比为1:1,则该细胞可能存在于______组。
相关学案
这是一份专题11 生物的进化——高一生物下学期期末专题复习学案(人教版2019必修2),文件包含专题11生物的进化高一生物下学期期末专题复习学案人教版2019必修2解析版docx、专题11生物的进化高一生物下学期期末专题复习学案人教版2019必修2原卷版docx等2份学案配套教学资源,其中学案共78页, 欢迎下载使用。
这是一份专题10 人类遗传病——高一生物下学期期末专题复习学案(人教版2019必修2),文件包含专题10人类遗传病高一生物下学期期末专题复习学案人教版2019必修2解析版docx、专题10人类遗传病高一生物下学期期末专题复习学案人教版2019必修2原卷版docx等2份学案配套教学资源,其中学案共79页, 欢迎下载使用。
这是一份专题08 基因的表达——高一生物下学期期末专题复习学案(人教版2019必修2),文件包含专题08基因的表达-2020-2021学年高一生物下学期期末满分冲刺攻略人教版2019必修2解析版docx、专题08基因的表达-2020-2021学年高一生物下学期期末满分冲刺攻略人教版2019必修2原卷版docx等2份学案配套教学资源,其中学案共71页, 欢迎下载使用。