所属成套资源:2022-2023学年高二年级政治下学期期末知识点精讲+训练学案(统编版)
专题03 经济全球化——2022-2023学年高二年级政治下学期期末知识点精讲+训练学案(统编版)
展开这是一份专题03 经济全球化——2022-2023学年高二年级政治下学期期末知识点精讲+训练学案(统编版),文件包含专题03经济全球化专题练习2022-2023学年高二年级政治下学期期末知识点精讲+训练学案统编版解析版docx、专题03经济全球化知识点清单2022-2023学年高二年级政治下学期期末知识点精讲+训练学案部编版docx、专题03经济全球化专题练习2022-2023学年高二年级政治下学期期末知识点精讲+训练学案统编版原卷版docx等3份学案配套教学资源,其中学案共25页, 欢迎下载使用。
专题03 经济全球化
核心考点一 走进经济全球化
1.判断经济全球化表现的方法:
生产全球化强调在生产领域,侧重产品从设计到制造是由多个国家共同完成的,不是一国独立完成的;贸易全球化强调在交换领域,侧重进口、出口商品在全球范围内进行,不是局限在某一国家或地区;金融全球化强调在投资领域,侧重资本在全球范围内流动。跨国兼并(并购、收购)是金融全球化。
2.影响经济全球化的主要因素
| 因素 | 作用 |
客观要求 | 社会生产力的发展和科技的进步 | 提供动力和物质技术基础 |
根本动因 | 对本国、本民族利益的追求 | 为经济全球化提供必不可少的内驱力 |
体制基础 | 市场经济体制 | 打破国家和地区的限制,形成统一的世界市场 |
3.全面掌握经济全球化的重要载体——跨国公司
含义 | 指以母国为基地,通过对外直接投资,在两个或两个以上国家设立分支机构或子公司,从事国际化生产、销售和其他经营活动的国际大型企业 | |
产生的 根本原因 | 生产力的发展 | |
地位 | 为经济全球化提供了强有力的载体,其影响已经遍及全球生产、流通和消费等各个领域 | |
实质 | 是一种经济组织,是国际性企业 | |
经营的 直接目的 | 营利 | |
作 用 | 积极作用 | 推动着生产全球化、贸易全球化、金融全球化的深入发展与国际分工的深化,促进了全球资源配置的优化和全球的科技合作与进步 |
消极作用 | 不考虑母国或东道国的国家利益,实行跨国行业垄断,破坏国际市场的公平竞争,向发展中国家转移落后产能和环境污染等 | |
4.多角度理解经济全球化的影响
客观趋势 | 符合经济规律,符合各方利益 | |
世界角度 | 积极影响 | 推动生产力的发展。促进世界范围内资源配置效率提高、科技进步、产业转移与结构升级,为世界经济发展提供强劲动力
|
消极影响 | 使世界经济发展面临着不平衡问题,不确定性和风险加剧 | |
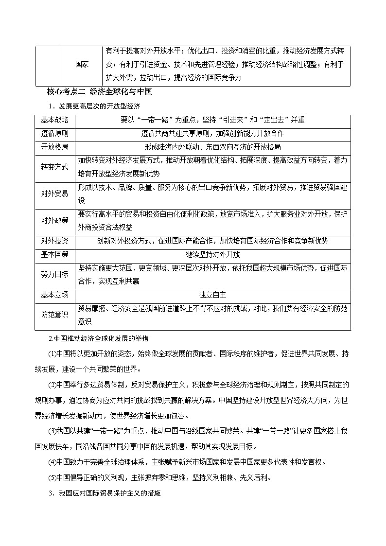
我国角度 | 消费者 (劳动者) | 经济全球化有利于扩大商品消费市场,促进就业,提高消费水平 |
企业 | 有利于结构调整,转变经济发展方式;有利于提高自主创新能力和科学管理水平,培育自主品牌,加大竞争优势;有利于实施走出去战略,拓展国际市场,扩大对外投资 | |
国家 | 有利于提高对外开放水平;优化出口、投资和消费的比重,推动经济发展方式转变;有利于引进资金、技术和先进管理经验;推动经济结构战略性调整;有利于扩大外需,拉动出口,提高经济的国际竞争力 | |
核心考点二 经济全球化与中国
1.发展更高层次的开放型经济
基本战略 | 要以“一带一路”为重点,坚持“引进来”和“走出去”并重 |
遵循原则 | 遵循共商共建共享原则,加强创新能力开放合作 |
开放格局 | 形成陆海内外联动、东西双向互济的开放格局 |
转变方式 | 加快转变对外经济发展方式,推动开放朝着优化结构、拓展深度、提高效益方向转变,着力培育开放型经济发展新优势 |
对外贸易 | 形成以技术、品牌、质量、服务为核心的出口竞争新优势,拓展对外贸易,推进贸易强国建设 |
对外政策 | 要实行高水平的贸易和投资自由化便利化政策,放宽市场准入,扩大服务业对外开放,保护外商投资合法权益 |
对外投资 | 创新对外投资方式,促进国际产能合作,加快培育国际经济合作和竞争新优势 |
基本国策 | 继续坚持对外开放 |
努力目标 | 坚持实施更大范围、更宽领域、更深层次对外开放,依托我国超大规模市场优势,促进国际合作,实现互利共赢 |
基本立场 | 独立自主 |
防范意识 | 贸易摩擦、经济安全是我国前进道路上不得不应对的挑战,对此,我们要有经济安全的防范意识 |
2.中国推动经济全球化发展的举措
(1)中国将以更加开放的姿态,始终做全球发展的贡献者、国际秩序的维护者,促进世界共同发展、持续发展,建设一个共同繁荣的世界。
(2)中国奉行多边贸易体制,反对贸易保护主义,积极参与全球经济治理和规则制定,按照共同制定的规则办事,通过协商为应对共同的挑战找到共赢的解决方案。中国坚持建设开放型世界经济大方向,为世界经济增长发掘新动力,使世界经济增长更加包容。
(3)我国以共建“一带一路”为重点,推动中国与沿线国家共同繁荣。共建“一带一路”让更多国家搭上我国发展快车,同沿线各国共同分享中国的发展机遇,帮助其实现发展目标。
(4)中国致力于完善全球治理体系,主张赋予新兴市场国家和发展中国家更多代表性和发言权。
(5)中国倡导正确的义利观,主张摒弃零和思维,坚持义利相兼、先义后利。
3.我国应对国际贸易保护主义的措施
(1)坚持新发展理念,推动经济发展方式和对外贸易发展方式转变,推动经济结构优化升级。坚持走新型工业化道路,坚持扩大内需特别是消费需求的方针,使经济发展更多依靠内需拉动,更多依靠科技进步、劳动者素质提高、管理创新驱动。
(2)提高自主创新能力,积极发展高新技术产业和战略性新兴产业,用高新技术提升传统产业,推动产业结构优化升级,提升出口产品的技术含量和附加值。
(3)坚持独立自主、自力更生的原则。
(4)在追求贸易平衡的基础上合理控制进出口规模及增长速度,减少贸易摩擦。
(5)积极实施“走出去”战略,规避贸易保护主义壁垒。
(6)坚持市场多元化战略,巩固传统国际市场,积极开拓新兴国际市场。
(7)坚持平等互利原则,通过平等的、富有诚意的对话和协商,积极推进自由贸易区建设,拓展我国对外经济活动的空间,并积极解决国际贸易中存在的问题。
(8)学会用世界贸易组织原则和机制解决争端,维护本国的经济安全和合法的经济利益。
第六课 走进经济全球化
一、认识经济全球化
(一)经济全球化的主要表现:经济全球化主要表现为生产全球化、贸易全球化和金融全球化。
(二)影响经济全球化的主要因素
1.经济全球化是社会生产力发展的客观要求和科技进步的必然结果。
2.经济全球化加速发展的根本动因是世界各国对本国、本民族利益的追求。
3.市场经济体制为经济全球化奠定了体制基础。
(三)经济全球化的重要载体
1.作用
跨国公司的大规模发展为经济全球化提供了强有力的载体,其影响已经遍及全球生产、流通和消费等各个领域。
2.影响
积极影响 | 跨国公司在全球范围内到处奔走,推动着生产全球化、贸易全球化、金融全球化的深入发展与国际分工的深化,把国际分工发展为跨国公司的内部分工,把国际贸易发展为跨国公司的内部贸易,形成了以公司内部分工和贸易为基础的国际经济体系,促进了全球资源配置的优化和全球的科技合作与进步 |
负面影响 | 跨国公司的发展也会给世界经济带来负面影响,如不考虑母国或东道国的国家利益,实行跨国行业垄断、破坏国际市场的公平竞争,向发展中国家转移落后产能和环境污染等 |
二、日益开放的世界经济
(一)经济全球化的机遇与挑战
机遇(积极影响) | (1)经济全球化符合经济规律,符合各方利益。经济全球化是社会生产力发展的产物,又推动着社会生产力的发展; (2)发展中国家参与经济全球化有利于充分利用国际国内两种资源、两个市场,推动自身经济发展 |
挑战(消极影响) | (1)在经济全球化进程中,世界经济发展面临着不平衡问题; (2)在经济全球化进程中,世界经济发展面临的不确定性和风险加剧 |
要求 | 面对经济全球化,我们既要抓住机遇,积极参与,又要勇敢迎接挑战,同舟共济,实现合作共赢 |
(二)让经济全球化更有活力
要坚持正确方向 | 要适应经济全球化,引导好经济全球化走向,推动经济全球化朝着更加开放、包容、普惠、平衡、共赢的方向发展,让不同国家、不同阶层、不同人群共享经济全球化的好处 |
建设“四型” 世界经济 | 要建设创新型世界经济,开辟增长源泉;要建设开放型世界经济,拓展发展空间;要建设联动型世界经济,凝聚互动合力;要建设包容型世界经济,夯实共赢基础 |
要完善全球治理 | 完善全球治理机制需要遵循一系列原则,如平等、开放、合作、共享等 |
第七课 经济全球化与中国
一、开放是当代中国的鲜明标识
(一)形成全面开放新格局
1.形成对外开放的发展历程
开始实施 | 1978年,党的十一届三中全会作出了对外开放的重大决策 |
进入新阶段 | 2001年,我国正式加入世界贸易组织,标志着我国的对外开放进入了一个新阶段 |
健全新体制 | 经过多年发展,我国全方位、宽领域、多层次的对外开放格局和开放型经济体系逐步形成,开放型经济新体制逐步健全 |
2.适应新形势,发展更高层次的开放型经济
(1)坚持基本国策:在新时代,我国继续坚持对外开放的基本国策,打开国门搞建设,更加主动地参与和推动经济全球化进程,坚持实施更大范围、更宽领域、更深层次对外开放,依托我国超大规模市场优势,促进国际合作,实现互利共赢。
(2)适应新形势,我们要加快转变对外经济发展方式,推动开放朝着优化结构、拓展深度、提高效益方向转变,着力培育开放型经济发展新优势;要形成以技术、品牌、质量、服务为核心的出口竞争新优势,拓展对外贸易,推进贸易强国建设。
(3)适应新形势,我们要实行高水平的贸易和投资自由化便利化政策,放宽市场准入,扩大服务业对外开放,保护外商投资合法权益;要创新对外投资方式,促进国际产能合作,加快培育国际经济合作和竞争新优势。
(二)对外开放与自力更生
二者关系 | 我国实行对外开放,必须始终坚持独立自主、自力更生的原则;坚持独立自主、自力更生不是闭关自守,不是盲目排外,而是在立足自身发展的基础上实行对外开放 | |
自力更生 | 原因 | ①中国是人口众多的发展中的社会主义大国,任何时候都不能依赖别人搞建设。 ②关键核心技术是国之重器,对推动我国经济高质量发展、保障国家安全具有十分重要的意义 |
要求 | ①必须把独立自主、自力更生作为自己的出发点,这也是中华民族自立于世界民族之林的奋斗基点。 ②增强自主创新能力,实现关键核心技术自主可控,把创新主动权、发展主动权牢牢掌握在自己手中 | |
对外 开放 | 原因 | 未来中国经济要实现高质量发展,必须在更加开放的条件下进行 |
要求 | 我们将坚定不移扩大对外开放,奉行互利共赢的开放战略 | |
二、做全球发展的贡献者
(一)世界经济发展的重要推动者
1.中国是经济全球化的受益者
国际 | 我国紧紧抓住经济全球化带来的机遇,积极应对经济全球化的冲击和挑战,为我国经济社会发展赢得了良好的国际环境 |
国内 | 促进了社会主义市场经济体制的建立和健全,推动了开放型经济水平的提高,带动了国内产业结构的优化升级,创造了大量的就业机会,提高了人民群众的收入和生活水平 |
2.中国是经济全球化的贡献者
(1)改革开放以来,我国数亿贫困人口成功脱贫,占同期全球减贫人口总数的大多数。
(2)中国的发展为世界各国的发展提供了机遇。中国经济快速增长,为世界各国提供了更广阔的市场、更充足的资本、更丰富的产品、更宝贵的合作机会,为全球经济的稳定和增长提供了持续强大的推动力。
(3)中国同一大批国家的联动发展,使全球经济发展更加平衡。
(4)中国改革开放持续推进,为开放型世界经济的发展提供了重要动力。
(二)推动经济全球化发展
1.中国将以更加开放的姿态,始终做全球发展的贡献者、国际秩序的维护者,促进世界共同发展、持续发展,建设一个共同繁荣的世界。
2.作为世界主要经济体和负责任的大国,中国奉行多边贸易体制,反对贸易保护主义,积极参与全球经济治理和规则制定,按照共同制定的规则办事,通过协商为应对共同的挑战找到共赢的解决方案。
3.中国坚持建设开放型世界经济大方向,为世界经济增长发掘新动力,使世界经济增长更加包容。
4.我国以共建“一带一路”为重点,推动中国与沿线国家共同繁荣。
相关学案
这是一份专题11 运用辩证思维方法——2022-2023学年高二年级政治下学期期末知识点精讲+训练学案(统编版),文件包含专题11运用辩证思维方法专题练习2022-2023学年高二年级政治下学期期末知识点精讲+训练学案统编版解析版docx、专题11运用辩证思维方法知识点清单2022-2023学年高二年级政治下学期期末知识点精讲+训练学案部编版docx、专题11运用辩证思维方法专题练习2022-2023学年高二年级政治下学期期末知识点精讲+训练学案统编版原卷版docx等3份学案配套教学资源,其中学案共29页, 欢迎下载使用。
这是一份专题08 社会争议解决——2022-2023学年高二年级政治下学期期末知识点精讲+训练学案(统编版),文件包含专题08社会争议解决专题练习2022-2023学年高二年级政治下学期期末知识点精讲+训练学案统编版解析版docx、专题08社会争议解决知识点清单2022-2023学年高二年级政治下学期期末知识点精讲+训练学案部编版docx、专题08社会争议解决专题练习2022-2023学年高二年级政治下学期期末知识点精讲+训练学案统编版原卷版docx等3份学案配套教学资源,其中学案共27页, 欢迎下载使用。
这是一份专题07 就业与创业——2022-2023学年高二年级政治下学期期末知识点精讲+训练学案(统编版),文件包含专题07就业与创业专题练习2022-2023学年高二年级政治下学期期末知识点精讲+训练学案统编版解析版docx、专题07就业与创业知识点清单2022-2023学年高二年级政治下学期期末知识点精讲+训练学案部编版docx、专题07就业与创业专题练习2022-2023学年高二年级政治下学期期末知识点精讲+训练学案统编版原卷版docx等3份学案配套教学资源,其中学案共27页, 欢迎下载使用。

