所属成套资源:2022-2023学年高一化学期末单元讲解+训练学案+期末模拟卷(人教版2019必修第二册)
第六章 化学反应与能量——2022-2023学年高一化学期末单元讲解+训练学案+期末模拟卷(人教版2019必修第二册)
展开
这是一份第六章 化学反应与能量——2022-2023学年高一化学期末单元讲解+训练学案+期末模拟卷(人教版2019必修第二册),共17页。学案主要包含了吸热反应与放热反应,人类能源的利用,化学电源等内容,欢迎下载使用。
【复习划重点】2022-2023学年高一化学期末大单元复习
一.课程标准--单元学习目标整合
1.知道化学键的断裂和形成是化学反应中能量变化的主要原因。
2.了解化学能与热能、化学能与电能的相互转化及其在生产、生活中的应用。
3.初步认识化学电池的反应本质。
4.初步认识化学反应的速率与化学反应的限度。
5.了解控制反应条件在生产、生活及科学研究中的意义。
6.认识提高燃料燃烧效率、研制新型电池的重要性和途径。
二. 知识清单--单元重难知识易混易错
第一节 化学反应与能量
知识点一、吸热反应与放热反应
1、概念
吸热反应:释放热量的反应。如:镁与盐酸的反应 Mg +2HCl= MgCl2 + H2↑
放热反应:吸收热量的反应。如:氢氧化钡晶体与氯化铵晶体的反应
Ba(OH)2·8H2O + 2NH4Cl =BaCl2 + 2NH3↑ + 10H2O
2、 分类
①放热反应
②吸热反应
3、放热反应与吸热反应的比较
类型
比较
放热反应
吸热反应
形成原因
反应物具有的总能量大于生成物具有的总能量
反应物具有的总能量小于生成物具有的总能量
与化学键强弱
的关系
生成物分子成键时释放出的总能量大于反应物分子断裂时吸收的总能量
生成物分子成键时释放的总能量小于反应物分子断键时吸收的总能量
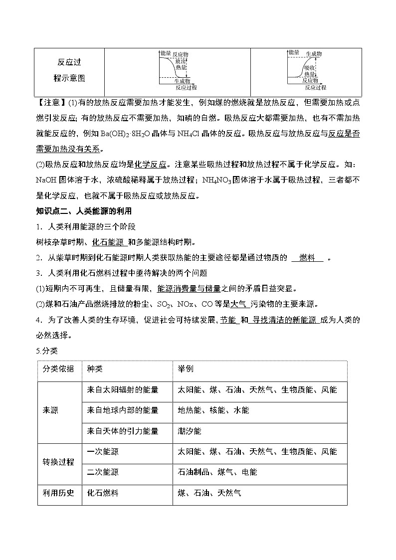
反应过
程示意图
【注意】(1)有的放热反应需要加热才能发生,例如煤的燃烧就是放热反应,但需要加热或点燃引发反应;有的放热反应不需要加热,如磷的自燃。吸热反应大都需要加热,也有不需加热就能反应的,例如Ba(OH)2·8H2O晶体与NH4Cl晶体的反应。吸热反应与放热反应与反应是否需要加热没有关系。
(2)吸热反应和放热反应均是化学反应。注意某些吸热过程和放热过程不属于化学反应。如:NaOH固体溶于水,浓硫酸稀释属于放热过程;NH4NO3固体溶于水属于吸热过程,三者都不是化学反应,也就不属于吸热反应或放热反应。
知识点二、人类能源的利用
1.人类利用能源的三个阶段
树枝杂草时期、化石能源 和多能源结构时期。
2.从柴草时期到化石能源时期人类获取热能的主要途径都是通过物质的 燃料 。
3.人类利用化石燃料过程中亟待解决的两个问题
(1)短期内不可再生,且储量有限,能源消费量与储量之间的矛盾日益突显。
(2)煤和石油产品燃烧排放的粉尘、SO2、NOx、CO等是大气_污染物的主要来源。
4.为了改善人类的生存环境,促进社会可持续发展,节能_和 寻找清洁的新能源 成为人类的必然选择。
5.分类
分类依据
种类
举例
来源
来自太阳辐射的能量
太阳能、煤、石油、天然气、生物质能、风能
来自地球内部的能量
地热能、核能、水能
来自天体的引力能量
潮汐能
转换过程
一次能源
太阳能、煤、石油、天然气、生物质能、风能
二次能源
石油制品、煤气、电能
利用历史
化石燃料
煤、石油、天然气
新能源
太阳能、风能、地热能、核能、氢能、生物质能
性质
可再生能源
太阳能、风能、水能、生物质能
不可再生能源
煤、石油、天然气、核能
6.新能源
(1)优点:资源丰富、可以再生、对环境 无污染 等。
(2)种类: 太阳能 、风能、地热能、海洋能和氢能等。
【重难点探究】
重难点一、化学键与化学反应中能量变化的关系
1、化学反应的本质:化学反应的过程可以看作是反应物中旧化学键的断裂和生成物中新化学键的形成。
2、化学键的断裂会放出能量;化学键形成会吸收能量。化学键的断裂与形成是化学反应中能量变化的主要原因。所以说,物质的化学反应与体系的能量变化是同时发生的。
3、化学反应中能量变化的决定因素:
①一个化学反应是释放热量还是吸收热量,与反应物总能量和生成物总能量的相对大小有关。
反应物总能量<生成物总能量,反应吸收能量;
反应物总能量>生成物总能量,反应放出能量。
计算:反应放出的能量=反应物的总能量-生成物的总能量
反应吸收的能量=生成物的总能量-反应物的总能量
②旧键断裂所吸收的能量与新键形成所释放的能量的相对大小决定了一个化学反应是吸收能量还是放出能量。
E1>E2,反应吸收能量;E1<E2,反应放出能量。
计算:吸收的能量=反应物断键吸收的总能量-生成物成键释放的总能量
放出的能量=生成物成键释放的总能量-反应物断键吸收的总能量
重难点二、原电池
1、概念:将化学能转化为电能的装置。
2、构成条件:(“两极”—— “一液” —— “一线”——“一反应”)
两极:两个活泼性不同的电极
一液:电解质溶液(或熔融的电解质)
一线:形成闭合回路
一反应:能够自发的氧化还原反应
3、 锌铜硫酸原电池
装置
电极材料
电极名称
电子转移
电极反应式
反应类型
锌
负极
失电子
氧化反应
铜
正极
得电子
还原反应
总反应式:
4、工作原理
(1)正极:电子 流入 的电极;负极:电子 流出 的电极。
(2)电极反应:正极发生 还原 反应;负极发生 氧化 反应。
(3)电子的移动方向:从 负极 流出,经导线流向 正极 。
(4)电流得移动方向:从 正极 流出,经导线流向 负极 。
(5)离子的移动方向:阳离子向 正极 移动,阴离子向 负极 移动。
(6)实质:使氧化反应和还原反应在两个不同的区域发生,通过电子的定向移动形成电池,化学能转化为电能。
巧记忆:负升失氧化;正降得还原;阳正、阴负
4、 原电池正负极的判断
5、 原电池原理的应用
(1)加快氧化还原反应的速率
原理:原电池中,氧化反应和还原反应分别在两极进行,使反应速率增大。
实例:实验室用锌和稀硫酸反应制取氢气时,可滴入几滴硫酸铜溶液,形成原电池,加快反应速率。
(2)比较金属活动性强弱
原理:一般原电池中,活泼金属作负极,发生氧化反应,不活泼金属作正极,发生还原反应。
实例:有两种金属A和B,用导线连接后插入稀硫酸中,观察到A溶解,B上有气泡产生,可知A做负极,B作正极,A比B活泼。
重难点三、化学电源
1、 分类
一次电池(干电池):活性物质消耗到一定程度就不能使用了,如锌锰电池、锌银电池
二次电池:放电后可以再充电使活性物质获得再生,如铅蓄电池。
燃料电池:一种连续地将燃料和氧化剂的化学能直接换成电能的化学电池,如氢氧燃料电池。
2、普通锌锰电池
电池
普通锌锰电池
工
作
原
理
负极
锌筒
锌被氧化,逐渐消耗
Zn - 2e-=Zn2+
正极
石墨棒
二氧化锰_被还原
2MnO2+2NH4++2e-=Mn2O3 + 2NH3 +H2O
电解质
氯化铵糊
总反应
2MnO2+2NH4++Zn =Mn2O3 + 2NH3 +H2O+Zn2+
特点
放电后_不能 充电
便于携带,价格低
3、碱性锌锰电池
电池
碱性锌锰电池
工
作
原
理
负极
_锌粉_
锌被氧化,逐渐消耗
电解质
氢氧化钾
正极
碳棒
二氧化锰被还原
特点
放电后不能充电
便于携带,价格低
4、 铅蓄电池
电池
铅蓄电池
工
作
原
理
负极
Pb
放电时,铅极被消耗
Pb+SO42--2e-= PbSO4
电解质
硫酸
正极
PbO2
PbO2被还原
PbO2+4H++SO42-+2e-=PbSO4+2H2O
总反应
Pb+PbO2+2H2SO4=2PbSO4+2H2O
特点
①放电后可再充电使活性物质获得再生
②可以多次充电,重复使用
5、 氢氧燃料电池
酸性
碱性
负极
2H2-4e-===4H+
2H2+4OH--4e-===4H2O
正极
O2+4H++4e-===2H2O
O2+2H2O+4e-===4OH-
总反应
2H2+O2===2H2O
特点
①电极本身不包含活性物质,只是一个催化转换元件
②工作时,燃料和氧化剂连续地由外部供给,在电极上不断地进行反应,生成物不断地被排出
第二节 化学反应的速率与限度
重难点一、化学反应速率
1.定义:用来衡量化学反应进行快慢的物理量。
2.表示方式:通常用单位时间内反应物浓度的减少量或生成物浓度的增加量(均取正值)来表示。
3.公式:
单位:mol/(L•s)或mol/(L•min)
例如:某反应的反应物浓度在5min内由6mol/L变为2mol/L,则这段反应的反应速率为0.8mol/(L•min)。
4.规律
①用不同物质的浓度变化表示的化学反应速率之比等于反应方程式中相应的物质的化学计量数之比。计量数不同,速率不同,因而定量表示一个化学反应的反应速率时,必须指明是用哪一种物质来表示。
②论是用反应物表示还是用生成物表示,其化学反应速率都取正值,而且是某一段时间内的平均速率。
③固体或纯液体的浓度视为常数,因此不用固体或纯液体表示化学反应速率。
5.计算方法
①定义式法:利用公式v=计算化学反应速率,亦可利用该公式计算浓度变化量或时间。
②关系式法:同一反应中,化学反应速率之比=物质的量浓度变化量之比=物质的量变化量之比=化学计量数之比。
6.反应速率的比较
同一化学反应速率用不同物质表示时数值可能不同,比较化学反应速率的快慢不能只看数值大小,还要进行一定的转化:
(1)换算成同一物质、同一单位表示,再比较数值大小。
(2)比较化学反应速率与化学计量数的比值。如反应aA+bBcC,要比较v(A)与v(B)的相对大小,即比较与的相对大小,若>,则用v(A)表示的反应速率比用v(B)表示的反应速率大。
7.影响因素
影响因素
结果
反应物自身的因素
(主要因素)
反应物越活泼,反应速率越快。
温度
升高温度,化学反应速率加快;降低温度,化学反应速率减慢。
反应物浓度
(不包括固体、纯液体)
增大反应物浓度,加快反应速率;减小反应物浓度,反应速率减慢
催化剂
改变反应速率
反应物的接触面积的大小、固体反应物的颗粒大小
增大反应物的表面积,化学反应速率加快;固体反应物颗粒越小,反应速率越快。
压强
对于有气体参与的化学反应,当其他条件相同时,增大反应体系压强,化学反应速率增大。
形成原电池
形成原电池通常可以加快反应速率。。
溶剂的性质、光、超声波、磁场、固体反应物表面积等也会对化学反应速率产生影响。
重难点二、化学反应限度
1.可逆反应
(1)正向反应:由反应物得到生成物的化学反应。
(2)逆向反应:由生成物得到反应物的化学反应。
(3)可逆反应:在同一条件下正反应方向和逆反应方向均能进行的化学反应。
(4)可逆反应的特点:(双向性、同时性、共存性)
①正向反应和逆向反应同时进行,两向条件相同。
②一定条件下,反应物不可能完全转化为生成物,即反应物的转化率不可能达到100%,即反应物、生成物共存。
(5)在可逆反应的化学方程式中,用“”符号代替“=”。
2.化学平衡状态的建立
即化学平衡建立过程的v—t图为
3.化学平衡状态的概念
在一定条件下,可逆反应进行到一定程度时,正反应速率和逆反应速率相等,反应物的浓度与生成物的浓度不再改变,达到一种表面静止的状态。化学平衡状态是可逆反应达到的一种特殊状态,是在给定条件下化学反应所能达到的或完成的最大程度,任何可逆反应在给定条件下的进程都有一定的限度。
【注意】(1)前提条件:一定条件下的密闭容器中。
(2)研究对象:可逆反应。
(3)本质标志:v(正)=v(逆)≠0。
(4)间接标志:反应混合物中各组分浓度保持不变。
4.化学平衡状态的判定
(1)直接标志
v正=v逆
①同一种物质的生成速率等于消耗速率;
②在化学方程式同一边的不同物质的生成速率与消耗速率之比都等于化学计量数之比;
③在化学方程式两边的不同物质的生成(或消耗)速率之比等于化学计量数之比。
各组分的浓度保持一定
①各组分的浓度不随时间的改变而改变;
②各组分的质量分数、物质的量分数、体积分数不随时间的改变而改变。
(2)间接标志
①反应体系中的总压强不随时间的改变而变化(适用于反应前后气体体积不等的反应)。
②对于反应混合物中存在有颜色变化的物质的可逆反应,若体系中颜色不再改变,则反应达到平衡状态。
③全是气体参加的反应前后化学计量数改变的可逆反应,平均相对分子质量保持不变。
④对同一物质而言,断裂化学键的物质的量与形成化学键的物质的量相等。
注意:化学学平衡状态判断的“两种误区”。
①各组分的浓度相等证明反应达到平衡状态。
②各组分的分子数等于化学计量数之比证明反应达到平衡状态。
反应达到化学平衡状态时各组分的浓度保持不变,但不一定相等,也不—定等于化学计量数之比。
5.化学反应条件的控制
(1)调控反应条件的目的和方法
(2)调控反应条件时需要考虑的问题
示例:以工业合成氨反应条件的调控为例分析:
①理论上条件的选择及利弊分析。
温度 低 、压强 高 ,氨的产率高。
存在问题:温度低,反应速率小,达到平衡的时间长,生产成本高。压强大,对动力和生产设备的要求较高,所以一味增大压强,也会增加生产成本。
②实际条件控制:温度: 400~500 ℃,压强一般选择_10~30__ MPa。
(3)调控反应条件、提高燃料的燃烧效率(以煤为例)
①煤的状态
煤被研得越细,与空气中氧气的接触面积越大,燃烧越充分,反应速率越大。
②空气用量
适当过量的空气有利于煤的充分燃烧。过多的空气会带走大量的热量,降低反应温度,减小燃烧速率,甚至会使燃烧停止(当温度达不到煤的着火点时);少量的空气则会使煤燃烧不充分,造成能源浪费。
三.真题演练
1.捕获和转化可减少排放并实现资源利用,原理如图1所示。反应①完成之后,以为载气,以恒定组成的混合气,以恒定流速通入反应器,单位时间流出气体各组分的物质的量随反应时间变化如图2所示。反应过程中始终未检测到,在催化剂上有积碳。
下列说法不正确的是( )
A.反应①为;反应②为
B.,比多,且生成速率不变,可能有副反应
C.时刻,副反应生成的速率大于反应②生成速率
D.之后,生成的速率为0,是因为反应②不再发生
答案:C
解析:由题干图1所示信息可知,反应①为,结合氧化还原反应配平可得反应②为,A正确;由题干图2信息可知,,比多,且生成速率不变,且反应过程中始终未检测到,在催化剂上有积碳,故可能有副反应,反应②和副反应中CH4和H2的系数比均为1:2,B正确;由题干反应②方程式可知,H2和CO的反应速率相等,时刻可知,H2的流速为2mmol/min,而CO流速v(范围1v1,温度越高,速率越大,故T2>T1,C错误 ,,k2=2k1,可得3v(d)=2v(e),D正确。
相关学案
这是一份第八章 化学与可持续发展——2022-2023学年高一化学期末单元讲解+训练学案+期末模拟卷(人教版2019必修第二册),共20页。学案主要包含了金属的开发利用,铝热反应,海水的综合利用,化学中“两裂”的比较,“六气”等内容,欢迎下载使用。
这是一份第五章 化工生产中的重要非金属元素——2022-2023学年高一化学期末单元讲解+训练学案+期末模拟卷(人教版2019必修第二册),共21页。学案主要包含了硫单质,二氧化硫,可逆反应,常见漂白剂的漂白原理比较,SO2和CO2性质的异同,三氧化硫,硫化氢等内容,欢迎下载使用。
这是一份第七章 有机化合物——2022-2023学年高一化学期末单元讲解+训练学案+期末模拟卷(人教版2019必修第二册),共30页。学案主要包含了有机化合物,甲烷,烷烃,烃的衍生物 官能团,官能团与有机化合物的分类等内容,欢迎下载使用。

