所属成套资源:2022-2023学年高一化学下学期期末知识点精讲+训练学案+期末模拟卷(沪科版2020必修第二册)
- 专题04 化工生产——2022-2023学年高一化学下学期期末知识点精讲+训练学案+期末模拟卷(沪科版2020必修第二册) 学案 1 次下载
- 专题05 饱和烃与不饱和烃——2022-2023学年高一化学下学期期末知识点精讲+训练学案+期末模拟卷(沪科版2020必修第二册) 学案 3 次下载
- 期中模拟题(一)——2022-2023学年高一化学下学期期末知识点精讲+训练学案+期末模拟卷(沪科版2020必修第二册) 学案 2 次下载
- 期末模拟题(一)——2022-2023学年高一化学下学期期末知识点精讲+训练学案+期末模拟卷(沪科版2020必修第二册) 学案 2 次下载
- 期末模拟题(二)——2022-2023学年高一化学下学期期末知识点精讲+训练学案+期末模拟卷(沪科版2020必修第二册) 学案 2 次下载
专题06 乙醇、乙酸、糖、油、蛋白质——2022-2023学年高一化学下学期期末知识点精讲+训练学案+期末模拟卷(沪科版2020必修第二册)
展开
这是一份专题06 乙醇、乙酸、糖、油、蛋白质——2022-2023学年高一化学下学期期末知识点精讲+训练学案+期末模拟卷(沪科版2020必修第二册),文件包含专题06乙醇乙酸糖油蛋白质2022-2023学年高一化学下学期期末知识点精讲+训练学案+期末模拟卷沪科版2020解析版docx、专题06乙醇乙酸糖油蛋白质2022-2023学年高一化学下学期期末知识点精讲+训练学案+期末模拟卷沪科版2020原卷版docx等2份学案配套教学资源,其中学案共46页, 欢迎下载使用。
专题06 乙醇乙酸、糖、油、蛋白质
(一)乙醇
1.乙醇的组成与结构
分子式:C2H6O,结构式:,结构简式:CH3—CH2—OH或CH3CH2OH或C2H5OH,
电子式:,球棍模型:’比例模型,分子中的等效氢有三种,它们分是—CH3中的3个等效氢、—CH2一中的2个等效氢、-OH上的一个氢,官能团:—OH。
2.物理性质
乙醇,俗名酒精,是一种无色、有特殊香味的透明液体,密度比水小,易挥发,与水以任意比例互溶。
3.化学性质
(1)与活泼金属的反应
实验操作
无水乙醇
实验现象
试管中有气泡产生,放出的气体在空气中安静地燃烧,火焰呈淡蓝色;烧杯壁上有水滴生成,迅速倒转烧杯后向其中加入澄清石灰水,石灰水不变浑浊。
化学方程式
2CH3CH2OH+2Na→2CH3CH2ONa+H2↑
(2)氧化反应
①燃烧:乙醇易燃烧,火焰呈淡蓝色,完全燃烧的化学方程式为:C2H5OH+3O2 2CO2+ 3H2O
②催化氧化
实验操作
实验现象
试管中生成具有刺激性气味的物质,铜丝表面由黑变红
化学方程式
2CH3CH2OH+O22CH3CHO+2H2O
(3)官能团与羟基
决定有机化合物的化学特性的原子或原子团叫做官能团。乙醇分子里的官能团是羟基。
(4)消去反应
①概念:在适当条件下,有机化合物分子内脱去小分子而生成不饱和(双键或叁键)化合物的反应,叫做消去反应。
②化学方程式为:CH3CH2OHCH2=CH2↑+H2O。
(5)分子间脱水反应
化学方程式为:2CH3CH2OHC2H5—O—C2H5(乙醚) + H2O。
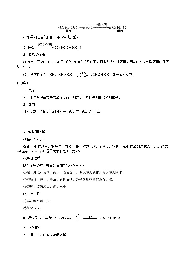
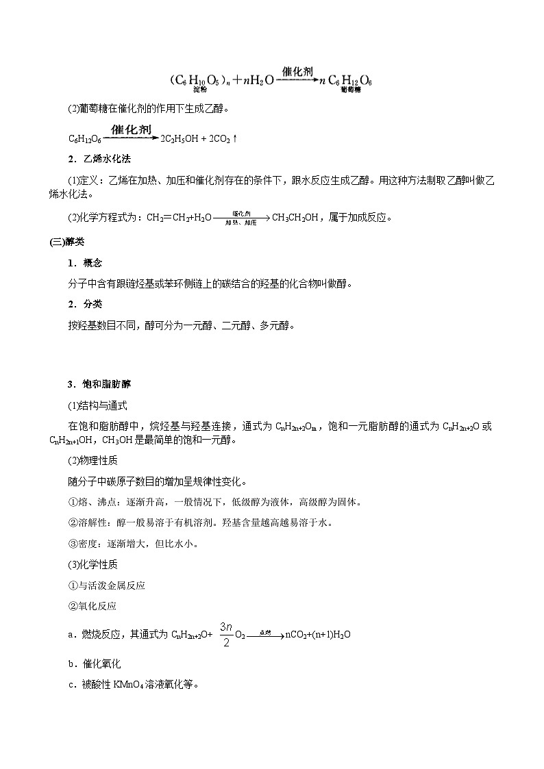
(二)乙醇的工业制法
1.发酵法
含淀粉的农产品或含纤维素的木屑、植物茎秆等经一定的预处理后,经水解、发酵即可制得乙醇。
(1)淀粉在有催化剂存在和加热条件下发生水解反应,生成葡萄糖。
(2)葡萄糖在催化剂的作用下生成乙醇。
C6H12O62C2H5OH + 2CO2↑
2.乙烯水化法
(1)定义:乙烯在加热、加压和催化剂存在的条件下,跟水反应生成乙醇。用这种方法制取乙醇叫做乙烯水化法。
(2)化学方程式为:CH2=CH2+H2OCH3CH2OH,属于加成反应。
(三)醇类
1.概念
分子中含有跟链烃基或苯环侧链上的碳结合的羟基的化合物叫做醇。
2.分类
按羟基数目不同,醇可分为一元醇、二元醇、多元醇。
3.饱和脂肪醇
(1)结构与通式
在饱和脂肪醇中,烷烃基与羟基连接,通式为CnH2n+2Om,饱和一元脂肪醇的通式为CnH2n+2O或CnH2n+1OH,CH3OH是最简单的饱和一元醇。
(2)物理性质
随分子中碳原子数目的增加呈规律性变化。
①熔、沸点:逐渐升高,一般情况下,低级醇为液体,高级醇为固体。
②溶解性:醇一般易溶于有机溶剂。羟基含量越高越易溶于水。
③密度:逐渐增大,但比水小。
(3)化学性质
①与活泼金属反应
②氧化反应
a.燃烧反应,其通式为CnH2n+2O+ O2nCO2+(n+1)H2O
b.催化氧化
c.被酸性KMnO4溶液氧化等。
③消去反应
④分子间脱水反应
4.几种重要的醇
(1)甲醇
①结构简式:CH3OH。
②物理性质:甲醇为无色液体,有毒,与水、乙醇以任意比例互溶。
③用途:重要的化工原料、车用燃料。
(2)乙二醇
①结构简式:HO—CH2CH2—OH。
②物理性质:乙二醇为无色、黏稠状、有甜味的液体,无毒,能与水、乙醇相溶。
③用途:重要的化工原料。
(3)丙三醇
①结构简式:。
②物理性质:丙三醇俗名甘油,为无色、黏稠状、有甜味的液体,无毒,与水、乙醇以任意比例互溶,吸湿性强。
③用途:重要的化工原料,作护肤用品。
5.醇的命名
醇的命名一般用系统命名法。系统命名法通常是选择带有羟基的最长碳链为主链,而以支链为取代基;主链碳原子的编号从离羟基最近的一端开始,按照主链碳原子的数目称为某醇,取代基的位置用阿拉伯数字标在取代基名称的前面,羟基位置用阿拉伯数字标在醇的名称的前面。例如:
“酒香不怕巷子深”、“酒越陈越香”。你知道酒为什么有香味吗?
(一)酒的氧化产物——乙酸
1.乙酸的结构
(1)乙酸的分子式是C2H4O2,结构简式为CH3—COOH,官能团是
(2)从结构上看,乙酸可看成甲基和羧基相连而构成的化合物。
2.乙酸的性质
(1)物理性质
乙酸又名醋酸,它是食醋的主要成分。纯净的醋酸是一种无色、有强烈刺激性气味的液体,易溶于水和乙醇等溶剂。
(2)化学性质
①酸性
CH3COOHCH3COO-+H+
具有酸的通性,酸性强于碳酸,弱于盐酸。
Cu(OH)2 +2CH3COOH→(CH3COO)2Cu + 2H2O
CaCO3 +2CH3COOH→(CH3COO)2Ca+CO2↑+H2O
②酯化反应
酸和醇起作用,生成酯和水的反应叫做酯化反应。酯化反应一般是羧酸分子里的羟基与醇分子里的羟基 上的氢原子结合成水,其余部分互相结合成酯。
CH3COOH +C2H5OHCH3COOC2H5+H2O
3.乙酸的用途
乙酸是重要的有机化工原料,也是一种有机溶剂。在染料、油漆、塑料、维尼纶、醋酸纤维等生产过程中都需要大量的乙酸。用乙酸制取的铝盐、铁盐和铬盐是染色的媒染剂。
(二)羧酸
1.羧基
乙酸分子中的官能团 (或—COOH)叫做羧基。
2.羧酸
分子里烃基跟羧基直接相连的有机化合物叫羧酸。
3.羧酸的性质
羧酸分子中都含有羧基,因此,都有酸的通性,都可以发生酯化反应。
4.重要的羧酸有苯甲酸()、甲酸( HCOOH)、乙二酸(,也称草酸)等。它们酸性的相对强弱顺序为: > HCOOH > > CH3COOH。
一元羧酸中,酸分子的烃基含有较多的碳原子(一般是12个碳以上)的羧酸称为高级脂肪酸。重要的高级脂肪酸有硬脂酸(C17H35COOH)、软脂酸(C15H31COOH)、油酸(C17H33COOH)。饱和的高级脂肪酸常温下一般为固体,油酸常温下为液体。
5.羧酸由于羧基只能在链端,因此羧酸只存在碳链异构,不存在官能团的位置异构。饱和一元羧酸和饱和一元酯的通式相同:CnH2nO2,当碳原子数相同时,二者互为类别异构。
例如,分子式符合C4H8O2的同分异构体有:
酸类:CH3—CH2—CH2—COOH,(CH3)2CH—COOH。
酯类:HOOC—CH2—CH2—CH3,HOOC—CH(CH3)2,CH3—COO—CH2—CH3,CH3—CH2—COO—CH3
【糖类的结构和组成】
(1) 糖类的结构:
分子中含有多个羟基、醛基的多羟基醛,以及水解后能生成多羟基醛的由C、H、O组成的有机物.糖类根据其能否水解以及水解产物的多少,可分为单糖、二糖和多糖等.
(2) 糖类的组成:
糖类的通式为Cn(H2O)m,对此通式,要注意掌握以下两点:
①该通式只能说明糖类是由C、H、O三种元素组成的,并不能反映糖类的结构;
②少数属于糖类的物质不一定符合此通式,如鼠李糖的分子式为C6H12O5;反之,符合这一通式的有机物不一定属于糖类,如甲醛CH2O、乙酸C2H4O2等.
1、葡萄糖和果糖-----单糖的典型代表
(1)葡萄糖
①分子式C6H12O6
②结构简式CH2OH—(CHOH)4—CHO
③
④结构特点:属多羟基醛。含有羟基(—OH)、醛基(—CHO)两种官能团
⑤性质:通常为无色晶体,有甜味,易溶于水,广泛存在于各种水果中。
A、还原性,具有醛类性质
a.银镜反应:与银氨溶液水浴加热产生光亮的银镜(制镜、生产热水瓶胆)
b.与新制氢氧化铜悬浊液加热产生红色沉淀(应用于检查糖尿病)
2NaOH+CuSO4 → Cu(OH)2↓+Na2SO4 (NaOH过量)
CH2OH(CHOH)4CHO+2Cu(OH)2 CH2OH(CHOH)4COOH+Cu2O↓+2H2O
B、加成反应:加氢时还原为六元醇
C、具有醇羟基,能起酯化反应
D、发酵生成酒精 C6H12O6 2CH3CH2OH+2CO2↑
E、生理氧化:C6H12O6+6O2→6CO2+6H2O+热 为生命活动提供能量
⑥制法:淀粉水解
⑦用途:
a、是一种重要的营养物质,它在人体组织中进行氧化反应,放出热量,以供维持人体生命活动所需要的能量;
b、用于制镜业、糖果制造业;
c、用于医药工业.体弱多病和血糖过低的患者可通过静脉注射葡萄糖溶液的方式来迅速补充营养.
(2)果糖
分子式:C6H12O6,无色晶体,比葡萄糖甜,存在于多种水果中,与葡萄糖互为同分异构体。
2、蔗糖、麦芽糖-----二糖的典型代表
蔗糖
麦芽糖
分子式
C12H22O11
C12H22O11
结构特点
不含醛基
含有醛基
相互关系
都属于二糖,且互为同分异构体
存在和来源
存在于不少植物体内,以甘蔗和甜菜中的含量最多
淀粉水解产生
物理性质
无色晶体,溶于水,有甜味
白色晶体,易溶于水,有甜味。(不如蔗糖甜)
化学性质
1.无还原性,不发生银镜反应,不与新制氢氧化铜反应。
2.在硫酸的催化作用下,蔗糖水解生成一分子葡萄糖和一分子果糖:
C12H22O11+H2OC6H12O6+C6H12O6
葡萄糖 果糖
1.有还原性,可发生银镜反应,可与新制氢氧化铜反应。
2.在硫酸等的催化下,麦芽糖发生水解反应,生成两分子葡萄糖:
3、淀粉、纤维素-----多糖的典型代表
淀粉
纤维素
通式
(C6H10O5)n
(C6H10O5)n
结构
分子中约含有几百个到几千个单糖单元,它的分子量从几万到几十万。不含醛基。
分子中大约含有几千个单糖单元,它的分子量约为几十万。不含醛基。
相互关系
都属于多糖、非还原性糖、天然高分子化合物,但不是同分异构体。(n值不是一个固定值,结构也不同)
物理性质
白色、无气味、无味道粉末状的物质,能部分溶解于热水。
白色、无气味、无味道的物质,不溶于水,也不溶于一般的有机溶剂。
化学性质
1. 在稀酸或酶的作用下,发生水解,经过糊精、麦芽糖转化为葡萄糖。
(C6H10O5)n +nH2O→nC6H12O6
(淀粉) (葡萄糖)
2.跟碘作用呈现蓝色
1.在一定条件下长时间加热,可发生水解生成葡萄糖,但较淀粉困难。
(C6H10O5)n +nH2O→nC6H12O6
(纤维素) (葡萄糖)
2.酯化反应:如与HNO3生成纤维素硝酸酯(或三硝酸纤维素酯),与CH3COOH生成纤维素醋酸酯
用途
淀粉是食物的一种重要成分。它也是一种工业原料,可以用来制葡萄糖和酒精等。
棉麻纤维素大量用于纺织工业,纤维素常用于制造纤维素硝酸酯、纤维素乙酸酯、粘胶纤维和造纸等等。
纤维素乙酸酯俗名醋酸纤维,用于制电影胶片片基和纺织工业
二、 蛋白质
1、氨基酸
氨基酸:羧酸分子中烃基上的氢原子被氨基取代的的产物叫氨基酸。
若氨基取代在α碳原子上,叫α氨基酸。
结构特点:分子中同时含有氨基和羧基,氨基酸具有两性(既可与酸反应又可与碱反应)。
α-氨基酸结构简式可表示为:
(1) 物理性质:常温下,氨基酸是晶体,可溶于水,但不溶于乙醚。
(2)几种重要的α-氨基酸:
|
甘氨酸(氨基乙酸) H-CHCOOH
NH2
丙氨酸(α-氨基丙酸)
苯丙氨酸(α-氨基-β-苯基丙酸)
|
谷氨酸(α-氨基戊二酸)HOOC-CH2-CH2-CH-COOH
NH2
(3)化学性质:
两性:
氨基酸分子中既含有酸性基团—COOH,又含有碱性基团—NH2,因此它既可以跟酸反应,又可以跟碱反应,生成盐。
R-CHCOOH+HClR-CHCOOH
NH2 NH3C1
R—CHCOOH +NaOHR-CHCOONa +H2O
NH2 NH2
②缩合反应
由两个α-氨基酸经缩合生成的产物叫二肽,由多个α-氨基酸缩合的产物叫多肽。
2、蛋白质
(1)存在:
蛋白质广泛存在于生物体内,是组成细胞的基础物质.动物的肌肉、皮肤、发、毛、蹄、角等的主要成分都是蛋白质.植物的种子、茎中含有丰富的蛋白质.酶、激素、细菌、抵抗疾病的抗体等,都含有蛋白质.
(2)组成元素:C、H、O、N、S等.
蛋白质是由不同的α-氨基酸通过发生缩聚反应而成的天然高分子化合物.
(3)性质:
①水解:
蛋白质在酸、碱或酶的作用下发生水解反应:
蛋白质多肽α—氨基酸
通过蛋白质的水解,可制备氨基酸。人摄入蛋白质后,在体内水解成氨基酸,氨基酸被人体利用再重新形成人体蛋白质。
②盐析:
加入某些浓的无机盐(NH4)2SO4、Na2SO4可以使蛋白质凝聚而从溶液中析出。
盐析是可逆过程,主要属于物理变化,可用于分离、提纯蛋白质。
④变性:
蛋白质在热、强酸、强碱、重金属盐、某些有机物(如甲醛、酒精等)、强氧化剂、紫外线等因素的作用下失去生理活性的过程,叫做蛋白质的变性。变性会产生凝结现象,变性是不可逆过程,主要属于化学变化。变性原理用于解毒、消毒、防腐等。
⑤灼烧:蛋白质灼烧时具有烧焦羽毛的气味。用于鉴别真丝、毛织物与其它织物。
⑥颜色反应:一般含有苯环的蛋白质遇浓硝酸颜色变黄(又称黄蛋白反应),用于鉴别蛋白质。
(4) 用途:
蛋白质是人类必需的营养物质;重要的纺织材料;制革;制胶;制酪素。酶属于蛋白质,是重要的催化剂。
.酯
(1)概念及分子结构特点:羧酸分子羧基中的—OH被—OR′取代后的产物,可简写为:RCOOR′(结构简式),官能团为。
(2)酯的物理性质:
(3)酯的化学性质:
(4)酯在生产、生活中的应用
①日常生活中的饮料、糖果和糕点等常使用酯类香料;
②酯还是重要的化工原料。
[温馨提示]
酯的水解反应为取代反应;在酸性条件下为可逆反应;在碱性条件下,能中和产生的羧酸,反应能完全进行。
[总结归纳]
酯化反应的类型
(1)一元羧酸与一元醇之间的酯化反应,如:
CH3COOH+C2H5OHCH3COOC2H5+H2O。
(2)一元羧酸与多元醇之间的酯化反应,如:
2CH3COOH+HOCH2CH2OHCH3COOCH2CH2OOCCH3+2H2O。
(3)多元羧酸与一元醇之间的酯化反应,如:
HOOCCOOH+2CH3CH2OHCH3CH2OOCCOOCH2CH3+2H2O。
(4)多元羧酸与多元醇之间的酯化反应:此时反应有三种情形,可得普通酯、环酯和高聚酯。如:
HOOCCOOH+HOCH2CH2OHHOOCCOOCH2CH2OH+H2O,
(普通酯)
(5)羟基酸自身的酯化反应:此时反应有三种情形,可得到普通酯、环酯和高聚酯。如:
1.下列有关有机物结构、性质的分析正确的是
A.乙醇、乙酸均能与Na反应放出H2,说明二者分子中官能团相同
B.乙烯和苯都能与H2发生加成反应,说明二者均含有碳碳双键
C.符合分子通式CnH2n+2的烃一定都是烷烃,分子中均只含单键
D.乙醇在铜作催化剂条件下,能发生还原反应生成乙醛
【答案】C
【解析】A.乙醇和乙酸均能与钠反应生成氢气,但是乙醇中为羟基,乙酸中为羧基,两者分子中官能团不同,A错误;
B.乙烯和苯都能与氢气发生加成反应,但是苯中不含碳碳双键,B错误;
C.符合分子通式CnH2n+2的烃一定是链状烷烃,分子中只存在单键,C正确;
D.乙醇在铜作催化剂加热条件下与氧气发生氧化反应生成乙醛,D错误;
故答案选C。
2.下面有机物具有玫瑰香气,其结构简式如下:
下列关于该有机物的叙述中错误的是
A.该有机物的分子式为C15H26O
B.既能发生取代反应,也能发生加成反应
C.1mol该有机物在氧气中充分燃烧需消耗481.6L(标准状况下)氧气
D.1mol该有机物在室温下与溴的四氯化碳溶液反应,最多消耗480g溴
【答案】C
【解析】A.根据物质结构,该有机物的分子式为C15H26O,A错误;
B.该有机物中的氢原子、羟基能发生取代反应,碳碳双键能发生加成反应,B正确;
C.结合分子式为C15H26O,1mol该有机物在氧气中充分燃烧需消耗(15+264−12)mol×22.4L/mol=470.4L(标准状况下)氧气,C错误;
D.该烃含有三个碳碳双键,1mol该烃在室温下与溴的四氯化碳溶液反应,消耗3molBr2,故最多消耗溴为3mol×160g/mol=480g,D正确;
故选C。
3.我国科研团队提出了室温下乙炔(CH≡CH)电催化加氢制乙烯(CH2=CH2)的新路径。乙烯与水反应能制备乙醇(CH3CH2OH),乙醇氧化可生成乙酸(CH3COOH),进而合成乙酸乙酯(CH3COOCH2CH3);乙烯还可以制备聚乙烯()等物质。下列反应属于取代反应的是
A.CH≡CH+H2→电催化CH2=CH2
B.CH2=CH2+H2O→加热、加压催化剂CH3CH2OH
C.CH3CH2OH+O2→催化剂CH3COOH+H2O
D.CH3COOH+CH3CH2OH⇌Δ浓硫酸CH3COOCH2CH3+H2O
【答案】D
【分析】取代反应是指有机物分子中任何一个原子或原子团被试剂中同类型的其它原子或原子团所替代的反应。
【解析】A.乙炔与H2生成乙烯的反应是有机物分子中的不饱和键两端的原子与其它原子或原子团相互结合,生成新化合物的反应,属于加成反应,A不符合题意;
B.乙烯与H2O生成乙醇的反应是有机物分子中的不饱和键两端的原子与其它原子或原子团相互结合,生成新化合物的反应,属于加成反应,B不符合题意;
C.乙醇与O2生成乙酸的反应是加氧去氢的反应,属于氧化反应,C不符合题意;
D.根据分析,乙酸与乙醇酯化符合取代反应的定义,D符合题意;
故选D。
4.甜橙醇的结构如下。下列有关甜橙醇的叙述不正确的是
A.分子式为C14H26O B.能使溴的四氯化碳溶液褪色
C.不能与乙酸发生酯化反应 D.1mol甜橙醇在一定条件下可以和2mol氢气发生加成反应
【答案】C
【解析】A.甜橙醇分子式为C14H26O,故A正确;
B.含有碳碳双键,能与溴发生加成反应,可以使溴的四氯化碳溶液褪色,故B正确;
C.该有机物含有醇羟基,能与乙酸发生酯化反应,故C错误;
D.该有机物含有2个碳碳双键,1mol甜橙醇在一定条件下可以和2mol氢气发生加成反应,故D正确;
故选:C。
5.下列过程属于物理变化的是
A.酒精消毒 B.胶水粘结 C.食醋清除水垢 D.甲烷的燃烧
【答案】B
【解析】A.酒精消毒,乙醇能使蛋白质变性,有新物质生成,属于化学变化,故A不符合题意;
B.胶水粘结是物理过程,故B符合题意;
C.食醋清除水垢,乙酸和水垢碳酸钙反应生成醋酸钙、二氧化碳和水,是化学变化,故C不符合题意;
D.甲烷的燃烧生成二氧化碳和水,是化学变化,故D不符合题意。
综上所述,答案为B。
6.下列化学知识不能解释生活实践的是
选项
生活实践
化学知识
A
交警检查司机酒后驾车
乙醇能被重铬酸钾氧化
B
白醋常与84消毒液混合一起消毒
醋酸能与消毒液任意比互溶
C
工人将模具干燥后再注入熔融钢水
铁与H2O在高温下会反应
D
面包师用小苏打作发泡剂烘焙面包
NaHCO3受热分解产生CO2
A.A B.B C.C D.D
【答案】B
【解析】A.交警常用“司机饮酒检测仪”检查司机是否酒后驾车,因为酒中的乙醇分子可以被橙红色的重铬酸钾氧化变为绿色的硫酸铬,选项A正确;
B.白醋常与84消毒液混合一起消毒是利用酸性条件下与消毒液作用产生次氯酸具有强氧化性起消毒作用,与醋酸与消毒液任意比互溶无关,选项B错误;
C.铁在高温下与水蒸气发生反应生成四氧化三铁和氢气,因此要将模具干燥后再注入熔融钢水,选项C正确;
D.NaHCO3受热分解产生CO2,因此面包师用小苏打作发泡剂烘焙面包,选项D正确;
答案选B。
7.我国科研团队提出了室温下乙炔(CH≡CH)电催化加氢制乙烯(CH2=CH2)的新路径。乙烯与水反应能制备乙醇(CH3CH2OH),乙醇氧化可生成乙酸(CH3COOH),进而合成乙酸乙酯(CH3COOCH2CH3);乙烯还可以制备聚乙烯()等物质。下列有关乙酸的说法正确的是
A.常温下为无色无味的液体 B.与乙醇互为同分异构体
C.能与Na2CO3溶液反应 D.不能使紫色的石蕊试液变红
【答案】C
【解析】A.乙酸是无色具有刺激性酸味的液体,A错误;
B.乙酸(CH3COOH)和乙醇(CH3CH2OH)分子式不同,不是同分异构体,B错误;
C.乙酸具有酸性,能与Na2CO3反应生成CH3COONa和CO2,方程式为Na2CO3+2CH3COOH→2CH3COONa+CO2↑+H2O,C正确;
D.乙酸具有酸性,可以使紫色的石蕊试液变红,D错误;
故选C。
8.如图为一重要的有机化合物,以下关于它的说法中正确的是
A.该物质是烃
B.该物质含有两种官能团
C.与1mol该物质反应,消耗Na、NaOH、NaHCO3的物质的量之比为2:1:1
D.该物质不能使酸性高锰酸钾溶液褪色
【答案】C
【解析】A.烃:仅含碳氢两种元素,此有机物中含氧元素,不属于烃,故A错误;
B.该物质含有羟基、碳碳双键、羧基共三种官能团,故B错误;
C.能和钠反应的是羟基和羧基,1mol羟基和羧基能与2molNa反应,能和NaOH、NaHCO3反应的是羧基,因此消耗三者的物质的量比值为2:1:1,故C正确;
D.该物质含有羟基、碳碳双键,能与酸性高锰酸钾溶液发生氧化反应而使其褪色,故D错误;
故选:C。
9.乙酸和乙醇在浓H2SO4存在的条件下加热发生酯化反应,现有下列两种有机物:CH3CO18OH和CH3CH2OH,在一定条件下反应生成酯,则生成酯的相对分子质量为
A.88 B.90 C.92 D.86
【答案】A
【解析】酯化反应的原理是羧酸+醇=酯+水,实质是羧酸脱羟基醇脱氢,由此可知18O在水分子中,即所得酯的结构简式为:CH3COOCH2CH3,则该酯的相对分子质量为88,故选A。
10.有机物X为合成光刻胶的一种中间体,其结构简式如图所示。下列有关说法中正确的是
A.2mol该物质能与足量Na反应生成22.4LH2
B.1mol该物质中含有4mol碳碳双键
C.在一定条件下该物质能合成有机高分子化合物
D.该物质能使溴水褪色,但不能使酸性高锰酸钾溶液褪色
【答案】C
【解析】A.羟基能与Na反应生成H2,但未说明标准状况,因此生成H2的体积无法计算,A错误;
B.苯环中没有碳碳双键,1mol该物质中含有1mol碳碳双键,B错误;
C.该分子中含有碳碳双键,可以发生加聚反应合成有机高分子,C正确;
D.羟基和碳碳双键均可以使酸性高锰酸钾溶液褪色,D错误;
故选C。
11.下列说法不正确的是
A.通过含有溴水的洗气瓶可以除去甲烷中的少量乙烯
B.可以用新制氢氧化铜区分乙醇、乙醛、乙酸
C.正丙醇(CH3CH2CH2OH)和钠反应要比水和钠反应剧烈
D.硫酸作催化剂,CH3CO18OCH2CH3水解所得乙醇分子中有18O
【答案】C
【解析】A. 乙烯能和溴水发生加成反应生成无色液体1,2-二溴乙烷,甲烷不与溴水反应,则通过含有溴水的洗气瓶可以除去甲烷中的少量乙烯,A正确;
B.新制氢氧化铜与乙醇混合无明显现象、新制氢氧化铜与乙醛共热得砖红色沉淀、乙酸与新制氢氧化铜反应时沉淀溶解,则可以用新制氢氧化铜区分乙醇、乙醛、乙酸,B正确;
C. 醇中的羟基氢活泼性比水中的小,正丙醇(CH3CH2CH2OH)和钠反应不如水和钠反应剧烈,C不正确;
D.酯化反应时“酸脱羟基醇去氢”, 酯化反应是可逆反应,则CH3CO18OCH2CH3在硫酸作用下水解时所得乙醇分子中有18O,D正确;
答案选C。
12.下列固体属于非电解质的是
A.冰 B.干冰 C.可燃冰 D.冰醋酸
【答案】B
【解析】A.冰是H2O,属于电解质,A不符合题意;
B.干冰是CO2,属于非电解质,B符合题意;
C.可燃冰是混合物,既不是电解质,也不是非电解质,C不符合题意;
D.冰醋酸是CH3COOH,属于电解质,D不符合题意;
故选B。
13.下列属于高分子化合物的是
A.苯 B.乙炔 C.葡萄糖 D.蛋白质
【答案】D
【分析】高分子化合物,简称高分子,又称高分子聚合物,一般指相对分子质量高达几千到几百万的化合物。
【解析】A.苯(C6H6)的相对分子质量为78,不是高分子化合物,A不符合题意;
B.乙炔(C2H2)的相对分子质量为26,不是高分子化合物,B不符合题意;
C.葡萄糖(C6H12O6)的相对分子质量为180,不是高分子化合物,C不符合题意;
D.蛋白质是氨基酸发生缩聚反应的产物,属于高分子化合物,D符合题意;
故选D。
14.中国古代劳动人民留下了丰富的物质文化遗产。下列物质的主要成分属于合金的是
A.陶瓷 B.青铜器 C.中药 D.丝绸
【答案】B
【解析】A.陶瓷属于传统无机非金属材料,不是合金,A不符合题意;
B.青铜器是红铜与其他化学元素锡、铅等的合金,B符合题意;
C.中药主要由植物药和矿物药组成,不是合金,C不符合题意;
D.丝绸是蚕丝制成,主要成分为蛋白质,D不符合题意;
故选B。
15.下列物质中属于电解质且能导电的是
A.冰醋酸 B.液态AlCl3 C.石墨 D.熔化的高级脂肪酸钠
【答案】D
【分析】在水溶液或熔融状态下能够导电的化合物属于电解质,自由移动的电子或离子的物质可导电,据此分析解答。
【解析】A.冰醋酸在水中可发生部分电离,属于电解质,但本身不导电,A不符合题意;
B.液态AlCl3没有自由移动的电子或离子,不能导电,B不符合题意;
C.石墨虽导电,但属于为单质,不属于电解质,C不符合题意;
D.熔化的高级脂肪酸钠有自由移动阴阳离子,可导电,在水溶液中和熔融状态下均能导电,符合电解质的定义,D符合题意;
故选D。
16.化学与生活、生产、科技等密切相关。下列说法正确的是
A.石墨烯属于有机高分子化合物
B.硅胶、生石灰干燥食品的原理相同
C.微粒直径在20 ~ 80nm的氧化铝属于胶体
D.地沟油的元素组成种类与淀粉相同
【答案】D
【解析】A.石墨烯是碳单质,属于无机非金属材料,A不正确;
B.硅胶干燥食品的原理是吸附水、生石灰干燥食品的原理是与水化合,B不正确;
C.微粒直径在20 ~ 80nm的氧化铝属于纯净物,不属于分散系,所以不属于胶体,B不正确;
D.地沟油由碳、氢、氧元素组成,淀粉的组成元素也为碳、氢、氧,所以二者的组成元素相同,D正确;
故选D。
17.糖尿病是由于体内胰岛素紊乱导致的代谢紊乱综合征,摄入高热量食品和缺少运动易导致糖尿病。尿糖是指尿液中的葡萄糖。下列关于某病人尿糖检验的做法正确的是
A.取尿样,加入新制Cu(OH)2悬浊液,观察发生的现象
B.取尿样,加H2SO4中和碱性,再加入新制Cu(OH)2悬浊液,观察发生的现象
C.取尿样,加入新制Cu(OH)2悬浊液,煮沸,观察发生的现象
D.取尿样,加入Cu(OH)2悬浊液,煮沸,观察发生的现象
【答案】C
【解析】葡萄糖含有醛基,可使用新制的Cu(OH)2悬浊液,煮沸进行检验,Cu(OH)2悬浊液需为新制的且需要加热煮沸,所以选项C符合题意,故答案选C。
18.下列说法正确的是
A.烷烃名称为3,5-二甲基-4-乙基己烷
B.涤纶是由对苯二甲酸(PTA)和乙二醇(EG)通过加聚反应得到的
C.有机物CH3CH2CH(CH3)2的一氯代物有4种
D.葡萄糖可以进一步水解成两分子乳酸
【答案】C
【解析】A.根据烷烃命名原则,从离支链近的一端给主链碳原子编号,烷烃 名称为2,4﹣二甲基﹣3﹣乙基己烷,故A错误;
B.对苯二甲酸(PTA)和乙二醇(EG)分别含有2个羧基、2个羟基,可发生缩聚反应,涤纶是由对苯二甲酸(PTA)和乙二醇(EG)通过缩聚反应得到的,故B错误;
C.有机物 CH3CH2CH(CH3)2含有4种不同的H,则氯代物有 4 种,故C正确;
D.葡萄糖为单糖,不能水解,故D错误;
答案选C。
19.葡萄糖的结构简式为CH2OH—CHOH—CHOH—CHOH—CHOH—CHO,下列有关葡萄糖的叙述不正确的是
A.1 mol葡萄糖最多可以与5 mol金属钠反应放出氢气
B.1 mol葡萄糖最多可以与5 mol乙酸发生酯化反应
C.可与新制氢氧化铜悬浊液反应产生砖红色沉淀
D.可与小苏打溶液反应冒出汽泡
【答案】D
【解析】A.每个葡萄糖分子中含有5个羟基,故1 mol葡萄糖最多可以与5 mol金属钠反应放出氢气,A项正确;
B.每个葡萄糖分子中含有5个羟基,故1 mol葡萄糖最多可以与5 mol乙酸发生酯化反应,B项正确;
C.葡萄糖中含有醛基,可与新制氢氧化铜悬浊液反应产生砖红色沉淀,C项正确;
D.葡萄糖中不含羧基,与小苏打溶液不反应,D项错误;
故选D。
20.乙烯和苯是重要的化工原料。请根据题意填空:
(1)苯的分子式为_______;
(2)乙烯的官能团的名称为_______;
(3)乙烯在一定条件下发生反应:CH2 = CH2 + H2O→加热,加压催化剂CH3CH2OH该反应的类型是_______反应
(4)CH3CH2OH的名称为_______它的的官能团名称是______
(5)CH3CH2OH+CH3COOH⇌加热浓硫酸CH3COOCH2CH3+H2O该反应的类型是_______反应
(6)CH3COOCH2CH3的名称为_______
【答案】(1)C6H6
(2)碳碳双键
(3)加成
(4) 乙醇 羟基
(5)取代(酯化)
(6)乙酸乙酯
【解析】(1)苯的分子式为C6H6;
(2)乙烯属于烯烃,官能团的名称为碳碳双键;
(3)反应过程中碳碳双键变成碳碳单键,是加成反应,答案为:加成;
(4)CH3CH2OH的名称为乙醇,它的的官能团名称是羟基,答案为:乙醇,羟基;
(5)乙醇中羟基上的氢被取代(或醇上的羟基和乙酸中的羧基发生了酯化),所以是取代(酯化)反应,答案为:取代(酯化);
(6)CH3COOCH2CH3的名称为乙酸乙酯,答案为:乙酸乙酯。
21.生活中的有机物种类丰富,在衣食住行多方面应用广泛,其中乙醇是比较常见的有机物。
(1)工业上用乙烯与水反应可制得乙醇,该反应的化学方程式为_______,该反应类型是_______。
(2)下列属于乙醇的同系物的是_______,属于乙醇的同分异构体的是_______(填字母)。
A. B. C.乙醚(CH3CH2OCH2CH3) D.甲醇(CH3OH) E.CH3—O—CH3 F.HO—CH2CH2—OH
(3)乙醇能够发生氧化反应:
①46 g乙醇完全燃烧消耗_______mol氧气。
②乙醇在铜作催化剂的条件下可被氧气氧化为乙醛,反应的化学方程式为_______。
【答案】(1) CH2=CH2+H2O→加热、加压催化剂CH3CH2OH 加成反应
(2) D E
(3) 3 2CH3CH2OH+O2→Δ催化剂2CH3CHO+2H2O
【解析】(1)乙烯和水在催化剂、加热、加压条件下生成乙醇的反应类型为加成反应,该反应的化学方程式为CH2=CH2+H2O→加热、加压催化剂CH3CH2OH;
(2)同系物应满足结构相似,相差若干个CH2,即D与乙醇互为同系物;将分子式相同、结构不同的化合物互称同分异构体,E的分子式为C2H6O,与乙醇互为同分异构体;
(3)根据乙醇燃烧的化学方程式CH3CH2OH+3O2→点燃2CO2+3H2O可知,46 g乙醇即1 mol乙醇,完全燃烧消耗3 mol O2;②乙醇催化氧化生成乙醛,其化学方程式为2CH3CH2OH+O2→Δ催化剂2CH3CHO+2H2O。
22.乙烯和丙烯是工业生产中非常重要的化工基本原料。
I.丙烯(CH3CH=CH2)是一种重要的化工原料,它存在如下转化关系:
(1)等质量的甲烷、丙烷和丙烯,完全燃烧时耗氧量最多的物质是_______。
(2)在120℃、1.01×105Pa条件下时,取一定体积的丙烯和足量的氧气混合点燃,相同条件下测得反应前后气体体积将_______(填“变大”“变小”或“不变”)。
(3)丙烯能使溴水褪色,其反应的化学方程式为_______,反应类型为_______。
Ⅱ.以乙烯为原料制备一种工业增塑剂的合成路线如图:
(4)有机物A的官能团的名称是_______。
(5)有机物B与足量金属钠反应的化学方程式为_______。
(6)合成增塑剂的化学方程式为_______,反应类型是_______。
【答案】(1)CH4
(2)变大
(3) CH3−CH=CH2+Br2→CH3−CHBr−CH2Br 加成反应
(4)羧基
(5)
(6) +2CH3COOH⇌Δ浓硫酸+2H2O 取代反应(酯化反应)
【分析】I.烃在氧气中完全燃烧生成H2O和CO2,丙烯中含有碳碳双键,能与溴水发生加成反应,使溴水褪色;
Ⅱ.CH3CH2OH被酸性高锰酸钾氧化生成CH3COOH,所以有机物A是CH3COOH,根据环氧乙烷与水反应生成B,以及A和增塑剂的结构简式可推出B的结构简式为。
【解析】(1)根据C~O2~CO2,4H~O2~2H2O,可知等质量的烃完全燃烧时,耗氧量取决于CHx中x的大小,x越大,耗氧量越多,甲烷、丙烷和丙烯中x分别为4,83,2,所以甲烷的耗氧量最多;
(2)丙烯和足量的氧气混合点燃,反应方程式为:2C2H6+9O2→点燃6CO2+6H2O,在120℃、1.01×105Pa条件下,水是气体,反应前的气体体积小于反应后气体体积,所以相同条件下测得反应前后气体体积将变大;
(3)丙烯中含有碳碳双键,能与溴水发生加成反应,使溴水褪色,反应方程式为CH3−CH=CH2+Br2→CH3−CHBr−CH2Br;
(4)有机物A是CH3COOH,A中官能团的名称是羧基;
(5)B的结构简式为,有机物B与足量金属钠发生置换反应生成氢气,化学方程式为:;
(6)根据题意,合成增塑剂反应的化学方程式为:
+2CH3COOH⇌Δ浓硫酸+2H2O,反应类型为取代反应(酯化反应)。
23.乙烯是重要的化工原料,乙酸乙酯是重要的有机溶剂,可利用乙烯合成乙酸乙酯。
已知:R-CHO+2Cu(OH)2(新制)+NaOH→ΔR-COONa+Cu2O+3H2O。
回答下列问题:
(1)衡量一个国家石油化学工业发展水平的标志是_____。
(2)补充完乙烯合成乙酸乙酯的合成路线(无机试剂任选,只需写反应物和生成物,不用写反应条件,已经合成的物质可以重复使用,参考形式:CH4→Cl2CH3Cl→NaOH水溶液CH3-OH→…):
CH2=CH2→H2OCH3CH2OH______。
(3)乙酸和乙醇在浓硫酸催化下发生酯化反应,将乙醇中的O用18O标记,平衡后,检测发现CH3COOCH2CH3和CH3CH2OH中有18O,其它物质中没有18O
①乙醇分子中断裂的化学键是_____(填选项字母)。
A.C-H B.C-C C.C-O D.O-H
②可用______溶液除去乙酸乙酯中的乙醇、乙酸,除杂原理为_____。
(4)乙烯生产工业酒精的方程式为CH2=CH2(g)+H2O(g)⇌CH3CH2OH(g),已知键能数据如表:
化学键
C-O
O-H
C=C
C-H
C-C
键能(kJ/mol)
326
498
610
414
332
①写出乙醇所有同分异构体的结构简式:_____。
②该反应的焓变△H=_____,密闭容器中充入1mol乙烯和1mol水蒸气,充分反应后吸收的热量小于该数值,原因是_____。
【答案】(1)乙烯的年产
(2)→O2CH3CHO→新制Cu(OH)2,NaOHCH3COONa→H+CH3COOH→CH3CH2OH,浓H2SO4
(3) D 饱和Na2CO3 溶解乙醇,消耗乙酸,降低乙酸乙酯的溶解度
(4) CH3OCH3 +36kJ/mol 该反应是可逆反应,乙烯和水蒸气不能完全转化为乙醇
【解析】(1)乙烯的年产量可用来衡量一个国家石油化学工业的发展水平。
(2)乙酸乙酯可用乙醇和乙酸制备,题目信息已给出合成乙醇,关键要用乙醇合成乙酸,可先将乙醇氧化成乙醛,结合题目信息,乙醛可被新制CuOH2氧化为乙酸钠,乙酸钠酸化即得乙酸。合成路线见答案。
(3)①酯化反应中C−H和C−C键没有任何变化,乙醇中如果C−O键断裂,18O会进入水中,所以只能是O−H键断裂,选D。
②饱和碳酸钠溶液能溶解乙醇,消耗乙酸,降低乙酸乙酯的溶解度,所以用饱和碳酸钠溶液除去乙酸乙酯中的乙醇和乙酸。
(4)①乙醇的同分异构体只有二甲醚:CH3OCH3。
②用反应物总键能减去生成物总键能即得到焓变,
ΔH=4×414kJ/mol+610kJ/mol+2×498kJ/mol −5×414kJ/mol+332kJ/mol+326kJ/mol+498kJ/mol =+36kJ/mol,
因为该反应是可逆反应,乙烯和水蒸气不能完全转化为乙醇,所以充分反应后吸收的热量小于36kJ。
24.图l中A、B、C是三种有机物的结构模型,图2是B、C与其他物质间的转化关系图。
据图回答下列问题:
(1)A分子的空间构型为_________。
(2)下列关于B和C的说法正确的是_________(填字母)。
a.均不易溶于水
b.均能与NaOH溶液反应
c.C能使紫色石蕊溶液变红,B不能使紫色石蕊溶液变红
d.可用酸性高锰酸钾溶液鉴别B和C
(3)写出图2中物质X的一种用途_________。
(4)写出X→B的化学反应方程式_________。
(5)实验室用B+C→D的实验装置如图所示,试管a中发生反应的化学方程式为_________。试管b中盛放的试剂是_________。
【答案】(1)正四面体
(2)cd
(3)作水果催熟剂或合成聚乙烯塑料,制作食品包装袋等
(4)CH2=CH2+H2O→催化剂CH3CH2OH
(5) CH3CH2OH+CH3COOH⇌△浓硫酸CH3COOCH2CH3+H2O 饱和碳酸钠溶液
【分析】由图可知A是甲烷、B是乙醇、C是乙酸。
【解析】(1)甲烷分子空间结构:正四面体,答案:正四面体;
(2)a.乙醇可以与水以任意比互溶、乙酸易溶于水, a错误;
b.乙酸能与NaOH溶液反应,b错误;
c.C溶于水显酸性能使紫色石蕊溶液变红,B显中性不能使紫色石蕊溶液变红,c正确;
d.B能使酸性高锰酸钾溶液褪色,C不能使其褪色,d正确;
故选cd。
(3)作水果催熟剂或合成聚乙烯塑料,制作食品包装袋等;
(4)乙烯水化可得到乙醇CH2=CH2+H2O→催化剂CH3CH2OH,答案:CH2=CH2+H2O→催化剂CH3CH2OH;
(5)①乙醇和乙酸在加热、催化剂的作用下发生酯化反应生成乙酸乙酯和水,,CH3CH2OH+CH3COOH⇌△浓硫酸CH3COOCH2CH3+H2O,答案:CH3CH2OH+CH3COOH⇌△浓硫酸CH3COOCH2CH3+H2O;
②饱和碳酸钠溶液可以溶解未反应的乙醇、反应未消耗的乙酸且降低乙酸乙酯溶解度,答案:饱和碳酸钠溶液。
25.苯甲酸乙酯(M=150g·mol-1)可用于配制香水香精和人造精油。本实验利用苯甲酸制备苯甲酸乙酯,实验中采用加入环己烷的方法,使环己烷、乙醇和水形成三元共沸物,沸点为62.1°C,反应装置和相关数据如下,加热和固定装置省略。回答下列问题:
试剂
密度/g·mL-1
沸点/°C
乙醇
0.7893
78.5
苯甲酸
1.2659
249
环己烷
0.7785
80
乙醚
0.7318
34.51
苯甲酸乙酯
1.05
211~213
当仪器A中___________(填现象),则可以停止加热。将烧瓶内反应液倒入盛有适量水的烧杯中,分批加入饱和Na2CO3溶液至溶液呈中性,加入饱和Na2CO3溶液的作用是___________,再用___________(填仪器名称)进行分离。并用乙醚萃取水层中溶有的少量有机产品,将醚层与粗产品合并;用蒸馏水洗涤有机层2次,将醚层与水尽量分净,醚层从上口倒入一个干燥的锥形瓶中。
【答案】 水的量不再增加 溶解乙醇、中和苯甲酸、降低苯甲酸乙酯的溶解度 分液漏斗
【解析】苯甲酸和乙醇反应生成苯甲酸乙酯和水,A为分水器,可收集到水,所以判断反应已基本完成的方法是加热回流至分水器中水位不再上升,Na2CO3是具有碱性的强碱弱酸盐,溶解乙醇、中和苯甲酸、降低苯甲酸乙酯的溶解度,用分液漏斗分出有机层。故答案为: 水的量不再增加;溶解乙醇、中和苯甲酸、降低苯甲酸乙酯的溶解度;分液漏斗。
26.完成下列问题。
(1)如图所示的乙酸分子结构:
它是一种弱酸, 部分发生电离时断键的位置是_______(填序号,下同),它跟乙醇发生酯化反应时断键的位置是_______,其化学反应式为_______。它与Na2CO3反应放出CO2,说明乙酸酸性比碳酸酸性_______(填“强”或“弱”)。
(2)维生素C的结构简式如图:请回答:
①维生素C的分子式是_______,其分子中不含氧的官能团的名称是_______。
②维生素C可发生的化学反应有_______(填序号)。
A.加成反应 B.氧化反应 C. 酯化反应
③向维生素C的水溶液中滴加紫色石蕊试液,试液变红,说明此溶液显_______性。
【答案】(1) ① ② CH3COOH+CH3CH2OH⇌Δ浓硫酸CH3COOC2H5+H2O 强
(2) C6H8O6 碳碳双键 ABC 酸
【解析】(1)
乙酸部分发生电离时断键的位置是①,电离出氢离子;酯化反应中酸脱羟基醇脱氢,它跟乙醇发生酯化反应时断键的位置是②,其化学反应式为CH3COOH+CH3CH2OH⇌Δ浓硫酸CH3COOC2H5+H2O。强酸可以制取弱酸,它与Na2CO3反应放出CO2,说明乙酸酸性比碳酸酸性强;
(2)
①由结构简式可知,维生素C的分子式是C6H8O6,其分子中不含氧的官能团的名称是碳碳双键。
②维生素C分子中含有碳碳双键,可发生加成、氧化反应;含有羟基,可发生酯化反应;故选ABC;
③向维生素C的水溶液中滴加紫色石蕊试液,试液变红,说明此溶液显酸性,酸性溶液使石蕊变红色。
相关学案
这是一份期末模拟题(二)——2022-2023学年高一化学下学期期末知识点精讲+训练学案+期末模拟卷(沪科版2020必修第二册),文件包含期末模拟题二2022-2023学年高一化学下学期期末知识点精讲+训练学案+期末模拟卷沪科版2020必修第二册解析版docx、期末模拟题二2022-2023学年高一化学下学期期末知识点精讲+训练学案+期末模拟卷沪科版2020必修第二册原卷版docx等2份学案配套教学资源,其中学案共27页, 欢迎下载使用。
这是一份期末模拟题(一)——2022-2023学年高一化学下学期期末知识点精讲+训练学案+期末模拟卷(沪科版2020必修第二册),文件包含期末模拟题一2022-2023学年高一化学下学期期末知识点精讲+训练学案+期末模拟卷沪科版2020必修第二册解析版docx、期末模拟题一2022-2023学年高一化学下学期期末知识点精讲+训练学案+期末模拟卷沪科版2020必修第二册原卷版docx等2份学案配套教学资源,其中学案共24页, 欢迎下载使用。
这是一份期中模拟题(一)——2022-2023学年高一化学下学期期末知识点精讲+训练学案+期末模拟卷(沪科版2020必修第二册),文件包含期中模拟题一2022-2023学年高一化学下学期期末知识点精讲+训练学案+期末模拟卷沪科版2020必修第二册解析版docx、期中模拟题一2022-2023学年高一化学下学期期末知识点精讲+训练学案+期末模拟卷沪科版2020必修第二册原卷版docx等2份学案配套教学资源,其中学案共27页, 欢迎下载使用。

