





所属成套资源:2022-2023学年高一化学下学期期末专项突破学案+模拟测试卷(人教版2019必修第二册)
- 专题03 物质的制备与性质实验探究——2022-2023学年高一化学下学期期末专项突破学案(人教版2019必修第二册) 学案 5 次下载
- 专题04 化学能与热能——2022-2023学年高一化学下学期期末专项突破学案(人教版2019必修第二册) 学案 3 次下载
- 专题06 化学反应速率与平衡思想——2022-2023学年高一化学下学期期末专项突破学案(人教版2019必修第二册) 学案 6 次下载
- 专题07 几组有机化学概念的判断——2022-2023学年高一化学下学期期末专项突破学案(人教版2019必修第二册) 学案 5 次下载
- 专题08 官能团的性质与有机物的转化——2022-2023学年高一化学下学期期末专项突破学案(人教版2019必修第二册) 学案 4 次下载
专题05 化学能与电能——2022-2023学年高一化学下学期期末专项突破学案(人教版2019必修第二册)
展开这是一份专题05 化学能与电能——2022-2023学年高一化学下学期期末专项突破学案(人教版2019必修第二册),文件包含必刷05化学能与电能解析版docx、必刷05化学能与电能原卷版docx等2份学案配套教学资源,其中学案共25页, 欢迎下载使用。
必刷05 化学能与电能(22题)
1.下图装置能够组成原电池且电池总反应是Zn+Cu2+=Zn2++Cu的是
A. B. C. D.
2.下列说法正确是
A.镍镉电池、锂电池和锌锰电池都是二次电池
B.燃料电池是一种高效但是会污染环境的新型电池
C.化学电池的反应原理是氧化还原反应
D.铅蓄电池放电时正极是Pb,负极是PbO2
3.把锌片、铜片用导线连接后插入硫酸铜溶液中,当电路中有0.4mol电子通过时,负极的质量变化是
A.减少13g B.增加6.5g C.增加13g D.减少11.2g
4.某同学设计了下图所示两个实验装置(图I、图II中除连接的铜棒不同外,其他均相同),下列有关说法正确的是
A.图I中温度计的示数高于图II的示数
B.图I和图II中温度计的示数相等,且均高于室温
C.图I中锌棒溶解的速率比图II的快
D.图I和图II的气泡均产生于锌棒表面
5.两种金属A与B和稀硫酸组成原电池时,A是正极。下列有关推断正确的是( )
A.A的金属性强于B
B.电子不断由A电极经外电路流向B电极
C.A电极上发生的电极反应是还原反应
D.A的金属活动性一定排在氢前面
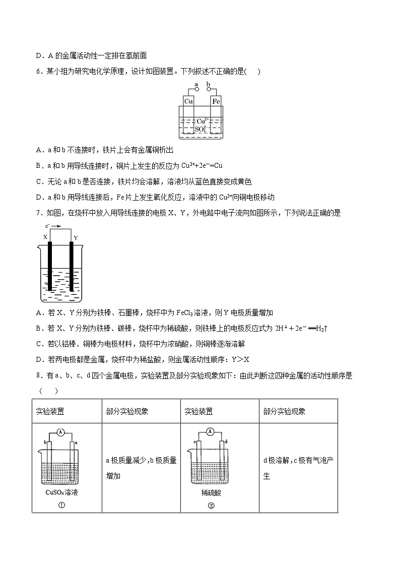
6.某小组为研究电化学原理,设计如图装置。下列叙述不正确的是( )
A.a和b不连接时,铁片上会有金属铜析出
B.a和b用导线连接时,铜片上发生的反应为Cu2++2e-=Cu
C.无论a和b是否连接,铁片均会溶解,溶液均从蓝色直接变成黄色
D.a和b用导线连接后,Fe片上发生氧化反应,溶液中的Cu2+向铜电极移动
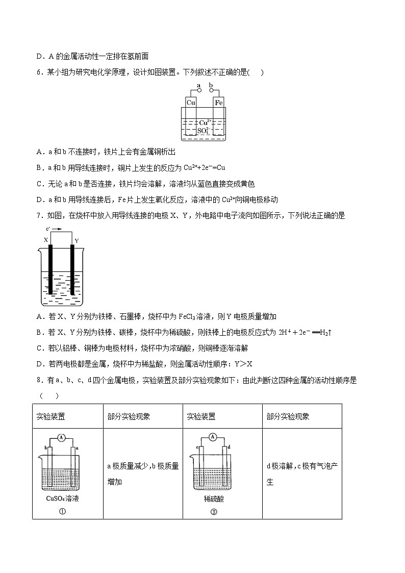
7.如图,在烧杯中放入用导线连接的电极X、Y,外电路中电子流向如图所示,下列说法正确的是
A.若X、Y分别为铁棒、石墨棒,烧杯中为FeCl3溶液,则Y电极质量增加
B.若X、Y分别为铁棒、碳棒,烧杯中为稀硫酸,则铁棒上的电极反应式为2H++2e-=H2↑
C.若以铝棒、铜棒为电极材料,烧杯中为浓硝酸,则铜棒逐渐溶解
D.若两电极都是金属,烧杯中为稀盐酸,则金属活动性顺序:Y>X
8.有a、b、c、d四个金属电极,实验装置及部分实验现象如下:由此判断这四种金属的活动性顺序是( )
实验装置 | 部分实验现象 | 实验装置 | 部分实验现象 |
a极质量减少,b极质量增加 | d极溶解,c极有气泡产生 | ||
b极有气泡产生,c极无明显变化 | 电流从a极流向d极 |
A.a>b>c>d B.d>a>b>c C.b>c>d>a D.a>b>d>c
9.某化学兴趣小组为了探索电极在原电池中的作用,设计并进行了以下一系列实验,实验结果记录如下:
实验编号 | 电极材料 | 电解质溶液 | 电流计指针偏转方向 |
1 | Mg、Al | 稀盐酸 | 指向铝 |
2 | Al、Cu | 稀盐酸 | 偏向铜 |
3 | A1、石墨 | 稀盐酸 | 偏向石墨 |
4 | Mg、Al | NaOH溶液 | 偏向镁 |
根据上表中记录的实验现象,下列说法不正确的是
A.实验1中铝电极上发生还原反应
B.实验2中电子从铝片经导线流向铜片
C.实验2和3都是A1做负极,实验1和4都是Al做正极
D.实验3正极的电极反应为2H++2e-=H2↑
10.常温下,将除去表面氧化膜的铝、铜片插入浓HNO3中组成原电池(图1),测得原电池的电流强度(I)随时间(t)的变化如图2所示,下列说法正确的是
A.O~t1时,原电池的负极是铜片
B.O~t1时,正极发生还原反应,产生氢气
C.t1时刻后电流方向发生变化的原因是Al在浓硝酸中发生钝化,氧化膜阻止了Al进一步反应
D.t1时刻后,电子从铝经过导线流向铜
11.某蓄电池放电、充电时反应为:Fe+Ni2O3+3H2OFe(OH)2+2Ni(OH)2,下列推断错误的是
A.放电时,每转移2 mol电子,正极上有1 mol Ni2O3 被氧化
B.放电时,负极上的电极反应式是:Fe+2OH--2e-=Fe(OH)2
C.放电时,Fe作负极
D.放电时,电流由正极流向负极
12.下列电池工作时,O2在正极得电子的是( )
A | B | C | D |
锌锰电池 | 铅蓄电池 | 氢氧燃料电池 | 镍镉电池 |
13.下列有关装置的说法正确的是
A.装置Ⅰ中为原电池的负极
B.装置Ⅱ为一次电池
C.装置Ⅲ可构成原电池
D.装置Ⅳ工作时,电子由锌通过导线流向碳棒
14.一种锂—空气电池如图所示。当电池工作时,O2与Li+在多孔碳材料电极处生成Li2O2-x(x=0或1)。下列说法正确的是
A.锂电极发生氧化反应
B.多孔碳材料电极为负极
C.电池工作时外电路电子由多孔碳材料电极流向锂电极
D.正极的电极反应式为:O2+4e-+2H2O=4OH-
15.由U形管、质量为m g的铁棒、质量为m g的碳棒和1 L 0.2 mol·L-1 CuCl2溶液组成的装置如图所示,下列说法正确的是
A.闭合K,电子通过电解质溶液移到碳棒上
B.闭合K,碳棒上有紫红色固体析出
C.闭合K,当电路中有0.3NA个电子通过时,理论上碳棒与铁棒的质量差为18g
D.闭合K,铁棒表面发生的电极反应为Cu2++2e-=Cu
16.直接煤—空气燃料电池原理如图所示,下列说法错误的是
A.电极X为负极,O2-向X极迁移
B.负极的电极反应式为:C+2CO32--4e-=3CO2
C.随着反应的进行,氧化物电解质的量不断减少
D.直接煤—空气燃料电池的能量效率比煤燃烧发电的能量效率高
17.一种氢氧燃料电池以为燃料,为氧化剂,电解质溶液是质量分数为30%的溶液,下列叙述正确的是
A.在电池负极发生还原反应 B.使用一段时间后溶液质量分数仍为30%
C.电池的能量转化率可达100% D.在正极参与反应时得电子
18.利用微生物燃料电池原理,可以处理宇航员排出的粪便,同时得到电能。设计的方案是:用微生物中的芽孢杆菌来处理粪便产生氨气,氨气与氧气分别通入燃料电池两极,如图。下列说法错误的是
A.a电极是负极,b电极是正极
B.负极区发生的反应是2NH3-6e-=N2+6H+
C.正极区,每消耗标准状况下2.24 L O2,a向b电极转移0.4 mol电子
D.负极区,每消耗标准状况下2.24 LNH3,a向b电极转移0.6 mol电子
19.如图所示。请回答:
(1)若C为稀H2SO4溶液,电流表指针发生偏转,A极材料为铜,B电极材料为Zn,A为_______极,此电池所发生的反应化学方程式为_______,反应进行一段时间后溶液C中c(H+)将_______(填“变大”“变小”或“基本不变”)。溶液中的移向_______极(填“A”或“B”)
(2)若C为CuSO4溶液,A极材料为石墨,B电极材料为Fe。则B电极上发生的电极反应式为_______;A极产生的现象是_______;若AB两电极质量相同,当AB两电极质量差为12g时,理论上反应过程中电子发生转移的物质的量为______。
20.化学电源广泛地应用于现代社会的生产和生活。请回答下列问题:
(1)原电池是一种化学能转变为电能的装置,所以原电池的设计原理与某类化学反应有关。你认为下列化学反应,可以设计成原电池的是___________(填字母)。
A.CaO+H2O=Ca(OH)2
B.C+CO22CO
C.NaOH+HCl=NaCl+H2O
D.2FeCl3+Cu=2FeCl2+CuCl2
(2)化学反应均涉及相应的能量变化,为探究这些能量变化,某同学设计了如图两个实验,已知两个实验除了是否有导线连接两个金属棒外,其余均相同。
①该同学设计这两个实验的目的是______________________________________________。
②有关反应一段时间后的实验现象,下列说法正确的是___________(填字母)。
A.图1中温度计的示数高于图2的示数
B.图1和图2中温度计的示数相等,且均高于室温。
C.图1和图2的气泡均产生于锌棒表面
D.图2中产生气体速率比1慢
(3)若将两个金属棒用导线相连在一起,总质量为80.00 g的锌片和银片同时浸入稀硫酸中,工作一段时间后,取出金属片,进行洗涤、干燥、称量,得金属片的总质量为63.75 g,则装置工作时锌片上的电极反应式为__________________________,工作时间内装置所产生氢气的体积为___________L(标准状况)。
21.根据化学能转化电能的相关知识,回答下列问题:
Ⅰ.理论上讲,任何自发的氧化还原反应都可以设计成原电池。请利用反应“Cu+2Ag+=2Ag+Cu2+”设计一个化学电池(正极材料用碳棒),回答下列问题:
(1)该电池的负极材料是_______,发生_______(填“氧化”或“还原”)反应,电解质溶液是_______。
(2)正极上出现的现象是_______。
(3)若导线上转移电子1 mol,则生成银_______g。
Ⅱ.有甲、乙两位同学均想利用原电池反应检测金属的活动性顺序,两人均用镁片和铝片作电极,但甲同学将电极放入6 mol·L-1的H2SO4溶液中,乙同学将电极放入6 mol·L-1的NaOH溶液中,如图所示。
(1)写出甲中正极的电极反应式:_______。
(2)乙中负极为_______,总反应的离子方程式:_______。
(3)如果甲与乙同学均认为“构成原电池的电极材料都是金属时,则构成负极材料的金属应比构成正极材料的金属活泼”,由此他们会得出不同的实验结论,依据该实验实验得出的下列结论中,正确的有_______。
A.利用原电池反应判断金属活动性顺序时应注意选择合适的介质
B.镁的金属性不一定比铝的金属性强
C.该实验说明金属活动性顺序表已过时,没有实用价值了
D.该实验说明化学研究对象复杂、反应受条件影响较大,因此具体问题应具体分析
22.在人类生产、生活对能量的需求日益增长的今天,研究化学反应及其能量变化,合理利用常规能源和开发新能源具有十分重要的意义。能源是人类赖以生存和发展不可缺少的因素。请回答下列问题:
(1)一种蓄电池在充电和放电时发生的反应是NiO2+Fe+2H2OFe(OH)2+Ni(OH)2。则该电池放电时发生还原反应的物质是_______(填标号)。
A.NiO2 B.Fe C.Fe(OH)2 D.Ni(OH)2
(2)科学家制造出了一种使用固体电解质的燃料电池,其效率很高,可用于航天航空。如图甲所示装置中,以稀土金属材料为惰性电极,在两极上分别通入CH4和空气,其中固体电解质是掺杂了Y2O3的ZrO2固体,它在高温下能传导O2-。则c电极的名称为_______(填“正极”或“负极”),d电极上的电极反应式为_____________________________。
(3)绿色电源“直接二甲醚(CH3OCH3)燃料电池”的工作原理如图乙所示。H+的移动方向为由_______(填“A”或“B”,下同)电极到_______电极。写出B电极的电极反应式:_________________________。
(4)高铁电池是一种新型可充电电池,与普通电池相比,该电池能较长时间保持稳定放电电压。高铁电池的总反应为3Zn+2K2FeO4+8H2O3Zn(OH)2+2Fe(OH)3+4KOH。
①放电时,正极发生_______(填“氧化”或“还原”)反应。已知负极的电极反应式为Zn-2e-+2OH-=Zn(OH)2,则正极的电极反应式为_______________________________。
②放电时,_______(填“正”或“负”)极附近溶液的碱性增强。
相关学案
这是一份专题08 化学实验题突破——高一化学下学期期末专项突破学案(鲁科版2019必修第二册),文件包含专题08化学实验题突破高一化学下学期期末专项突破鲁科版2019必修第二册解析版docx、专题08化学实验题突破高一化学下学期期末专项突破鲁科版2019必修第二册原卷版docx等2份学案配套教学资源,其中学案共20页, 欢迎下载使用。
这是一份专题05 有机合成与推断题突破——高一化学下学期期末专项突破学案(鲁科版2019必修第二册),文件包含专题05有机合成与推断题突破高一化学下学期期末专项突破鲁科版2019必修第二册解析版docx、专题05有机合成与推断题突破高一化学下学期期末专项突破鲁科版2019必修第二册原卷版docx等2份学案配套教学资源,其中学案共22页, 欢迎下载使用。
这是一份专题03 易错突破——高一化学下学期期末专项突破学案(鲁科版2019必修第二册),文件包含专题03易错突破高一化学下学期期末专项突破鲁科版2019必修第二册解析版docx、专题03易错突破高一化学下学期期末专项突破鲁科版2019必修第二册原卷版docx等2份学案配套教学资源,其中学案共16页, 欢迎下载使用。