第39讲 流域内协调发展(讲义)-高考地理一轮复习讲练测(新高考新教材)
展开
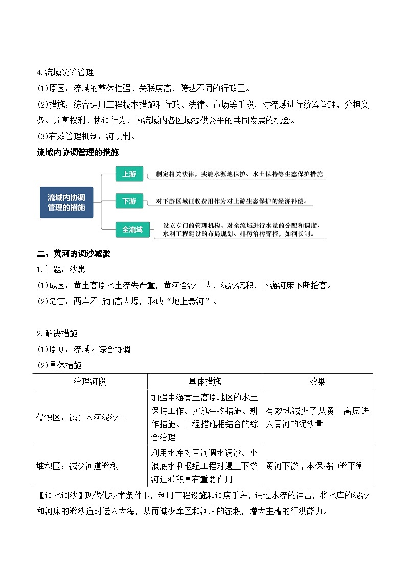
第十四单元 区域联系和区域协调发展第39讲 流域内协调发展一、流域内水资源协作开发1.水系与流域(1)水系:是由河流的干流和各级支流以及连通的湖泊、沼泽构成。(2)流域①概念:是由分水岭所包围的河流或水系的集水区域。②特点:从源头到河口、从上游到下游、从左岸到右岸、从支流到干流之间通过水流相互连接和影响,形成完整、独立的自然区域。 2.流域不协调的现象(1)同一流域的上下游之间,可能出现争建水库或港口码头的现象。(2)上游大量排污,造成下游污染严重。(3)上游山区森林破坏、水土流失,加剧下游河道淤积、洪涝灾害。 3.流域的协作开发(1)水资源的功能:农业灌溉、淡水养殖 、提供工业用水和生活用水、发展航运、水能发电、生态保护、旅游等。 (2)影响:整个流域的社会、经济、生态环境系统的运行和发展。(3)问题:不同利益主体的需求不同,地区之间、上下游之间、工农业之间、城乡之间存在水资源利用、水质保护 中的利益冲突。 4.流域统筹管理(1)原因:流域的整体性强、关联度高,跨越不同的行政区。(2)措施:综合运用工程技术措施和行政、法律、市场等手段,对流域进行统筹管理,分担义务、分享权利、协调行为,为流域内各区域提供公平的共同发展的机会。(3)有效管理机制:河长制。流域内协调管理的措施二、黄河的调沙减淤1.问题:沙患(1)成因:黄土高原水土流失严重,黄河含沙量大,泥沙沉积,下游河床不断抬高。(2)危害:两岸不断加高大堤,形成“地上悬河”。 2.解决措施(1)原则:流域内综合协调(2)具体措施治理河段具体措施效果侵蚀区:减少入河泥沙量加强中游黄土高原地区的水土保持工作。实施生物措施、耕作措施、工程措施相结合的综合治理有效地减少了从黄土高原进入黄河的泥沙量堆积区:减少河道淤积利用水库对黄河调水调沙。小浪底水利枢纽工程对遏止下游河道淤积具有重要作用 黄河下游基本保持冲淤平衡【调水调沙】现代化技术条件下,利用工程设施和调度手段,通过水流的冲击,将水库的泥沙和河床的淤沙适时送入大海,从而减少库区和河床的淤积,增大主槽的行洪能力。黄河每年调水调沙的时间在5~6月,汛期来临之前。小流域综合治理三、黄河流域水资源的调配1.问题:下游出现断流现象(1)原因:①黄河径流量少。②黄河流域工农业发展和人口增加迅速,对水资源的需求量增加。③上下游缺乏调控用水的措施。【黄河径流量少的原因】温带大陆性气候,年降水量少;降水季节分配不均;支流少,汇水量少;上游水库截水;中游灌溉用水;下游地上河,无支流汇入;工农业用水量大。(2)影响空间范围影响主河道河道萎缩,降低了行洪能力,增加了汛期决口的风险;干涸河道演变为沙带,增加了土地沙化的可能性河流沿岸影响工业供水与城乡居民生活供水;影响农田的灌溉用水,农田受旱面积增大;水环境容量越来越小,加剧了黄河水污染;沿岸大量开采地下水河口三角洲及海域海岸侵蚀后退,海水倒灌;湿地生态系统退化,生物多样性减少;渤海水域失去重要的饵料来源,影响海洋生物的繁衍生存2.治理措施(1)黄河水利委员会被授权实施黄河水量的统一调度和分配。(2)黄河流域节水水平大大提高。【扩展】田纳西河流域综合开发模式流域综合开发的核心是河流的利用与治理,利用的是“优势条件”,治理的是“流域问题”,并且治理是开发利用的前提和保障。田纳西河是流域综合开发的典范,其综合开发模式如下:国际性河流的协调解决措施1.信息共享,联合研究,消除误解,达成共识。开展上下游的联合监测、研究与保护工作。签订协议,制订有关的原则、法规和争端解决的法律程序流域内国家(或区域)开发目标协调与产业结构调整,促使流域协调发展 公众参与与多方参与。公众参与与多方参与是协调多方利益冲突的必要途径之一。

