河北省衡水中学2017届高三上学期期中考试生物试题解析
展开第Ⅰ卷(选择题:共45分)
注意事项:1.答卷Ⅰ前,考生务必将自己的姓名、准考证号、考试科目用铅笔涂写在答题卡上。
2.答卷Ⅰ时,每小题选出答案后,用铅笔把答题卡上对应题目的答案标号涂黑。如需改动,用橡皮擦干净后,再选涂其它答案。不能答在试题卷上。
一、单项选择题(每小题1分,共45分。下列每小题所给选项有一项符合题意,请将正确答案的序号填涂在答题卡上)
1.蛋白质是决定生物体结构和功能的重要物质。下列相关叙述错误的是( )
A.氨基酸之间脱水缩合生成的H2O中,氢来自于氨基和羧基
B.细胞内蛋白质发生水解时,通常需要另一种蛋白质的参与
C.蛋白质的基本性质不仅与碳骨架有关,而且也与R基有关
D.细胞膜、细胞质基质中负责转运氨基酸的载体都是蛋白质
2.下图为某生物的细胞核及相关结构示意图。以下叙述错误的是( )
A.该生物为动物或低等植物
B.核孔是大分子物质进出的通道,具有选择性
C.染色体解螺旋形成染色质的同时,DNA分子的双螺旋结构也随之解旋
D.细胞骨架能维持细胞形态,保持细胞内部结构的有序性
3.甲、乙分别为物质进出细胞的坐标图和模式图,下列相关说法正确的是( )
A.甲、乙所代表的物质运输方式没有共同点
B.图乙的物质运输过程与细胞膜的流动性无关
C.图乙所示的细胞可能是红细胞
D.婴幼儿肠道吸收乳汁中的免疫球蛋白的过程可用图乙中的跨膜运输方式表示
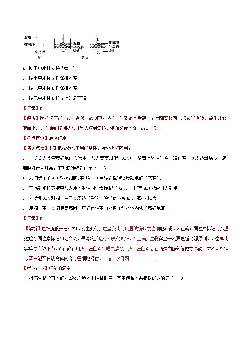
4.半透膜对淀粉和葡萄糖的通透性不同(如图1),预测图2的实验结果(开始时漏斗内外液面相平)最可能的是( )
A.图甲中水柱a将持续上升
B.图甲中水柱a将保持不变
C.图乙中水柱b将保持不变
D.图乙中水柱b将先上升后下降
5.在培养人食管癌细胞的实验中,加入青蒿琥酯(Art),随着其浓度升高,凋亡蛋白Q表达量增多,癌细胞凋亡率升高。下列叙述错误的是( )
A.为初步了解Art对癌细胞的影响,可用显微镜观察癌细胞的形态变化
B.在癌细胞培养液中加入用放射性同位素标记的Art,可确定Art能否进入细胞
C.为检测Art对凋亡蛋白Q表达的影响,须设置不含Art的对照试验
D.用凋亡蛋白Q饲喂患癌鼠,可确定该蛋白能否在动物体内诱导癌细胞凋亡
6.将与生物学有关的内容依次填入下图各框中,其中包含关系错误的选项是( )
7.下列有关科学史的叙述,不正确的是( )
A.施莱登和施旺提出一切生物都是细胞发育而来
B.魏尔肖提出细胞通过分裂产生新细胞
C.桑格和尼克森提出了生物膜的流动镶嵌模型
D.萨姆纳从刀豆种子中提取了脲酶
8.阳阳做了性状分离比的模拟实验:在2个小桶内各装入20个等大的方形积木(红色、蓝色各10个,分别代表“配子”D、 d)。分别从两桶内随机抓取1个积木并记录,直至抓完桶内积木。结果DD : Dd : dd=12 : 6 : 2,他感到失望。下列给他的建议和理由中不合理的是( )
A.把方形积木改换为质地、大小相同的小球,以便充分结合,避免人为误差
B.每次抓取后,应将抓取的配子放回原桶,保证每种K子被抓取的概率相等
C.重复抓50—100次,保证实验统计样本数目足够大
D.将某桶内的2种配子各减少到一半,因为卵细胞的数量比精子少得多
9.豌豆豆荚绿色(G)对黄色(g)为显性,花腋生(H)对顶生(h)为显性,这两对相对性状的遗传遵循基因自由组合定律。两个品种的豌豆杂交得到如下图所示的结果,则亲本的基因型是( )
A.GGhh × ggHH B.GgHh × ggHh C.GgHh × Gghh D.Gghh × GGHh
10.下列有关孟德尔一对相对性状杂交实验的说法中,不正确的是( )
A.解释实验现象提出的“假说”是:F1产生配子时,成对的遗传因子分离
B.解释性状分离现象的“演绎’过程是:若F1产生配子时,成对的遗传因子分离,则测交后代出现两种表现型,且比例接近
C.检测假设阶段完成的实验是让子一代与隐性纯合子杂交
D.豌豆是自花受粉,实验过程免去了人工授粉的麻烦
11.下列各项应采取的最佳实验方法分别是( )
①鉴别一只白兔是否为纯合子
②鉴别一株豌豆是否为纯合子
③不断提高小麦抗病的品种的纯度
A.自交、测交、杂交 B.测交、杂交、自交
C.测交、测交、自交 D.测交、自交、自交
12.玉米是雌雄同株、异花传粉植物,可以接受本植株的花粉,也能接受其他植株的花粉。在一块农田间行种植等数量基因型为Aa和aa的玉米(A和a分别控制显性性状和隐性性状,且A对a为完全显性),假定每株玉米结的子粒数目相同,收获的玉米种下去,具有A表现型和a表现型的玉米比例应接近( )
A.1:4 B.5:11 C.1:2 D.7:9
13.萝卜的花有红色的、紫色的、白色的,由一对等位基因控制。现选用紫花萝卜分别与红花、白花、紫花萝卜杂交,F1中红花、白花、紫花的数量比例分别如图①、②、③所示,下列相关叙述错误的是( )
A.红花萝卜与红花萝卜杂交,后代均为红花萝卜
B.白花萝卜与白花萝卜杂交,后代均为白花萝卜
C.红花萝卜与白花萝卜杂交,后代既有红花萝卜,也有白花萝卜
D.可用紫花萝卜与白花萝卜杂交验证基因的分离定律
14.某种植物果实重量由三对等位基因控制,这三对基因分别位于三对同源染色体上,对果实重量的增加效应相同且具叠加性。将重量为130g的aabbcc和重量为310g的AABBCC杂交得F1,再用F1与甲植物杂交,产生F2的果实的重量范围是160g—280g,则甲植株可能的基因型为( )
A.AaBbCc B.AAbbCc C.AABbCC D.aabbCc
15.下图表示细胞分裂和受精作用过程中核DNA含量和染色体数目的变化,据图分析不正确的是( )
A.a阶段为有丝分裂、b阶段为减数分裂
B.L点→M点所示过程与细胞膜的流动性有关
C.GH段和OP段,细胞中含有的染色体数是相等的
D.MN段发生了核DNA含量的加倍
16.下列是动物细胞减数分裂各期的示意图,正确表示分裂过程顺序的是( )
A.③一⑥一②一④一①一⑤
B.⑥一③一②一④一①一⑤
C.③一⑥一④一②一①一⑤
D.③一⑥一④一①一②一⑤
17.下列有关伴性遗传的叙述中,正确的是( )
A.伴性遗传病的基因位于性染色体上,遗传上并不是总和性别相关联
B.男性的色盲基因只能从母亲那里传来
C.抗维生素D佝偻病的女性患者的病症都相同
D.人类的性别决定方式是XY型,果蝇的性别决定方式是ZW型
18.下面是探究基因位于X、Y染色体的同源区段,还是只位于X染色体上的实验设计思路,请判断下列说法中正确的是( )
方法1:纯合显性雌性个体×纯合隐性雄性个体→F1
方法2:纯合隐性雌性个体×纯合显性雄性个体→F1
结论:①若子代雌雄全表现显性性状,则基因位于X、Y染色体的同源区段。
②若子代雌性个体表现显性性状,雄性个体表现隐性性状,则基因只位于X染色体上。
③若子代雄性个体表现显性性状,则基因只位于X染色体上。
④若子代雌性个体表现显性性状,则基因位于X、Y染色体的同源区段。
A.“方法1+结论①②”能够完成上述探究任务
B.“方法1+结论③④”能够完成上述探究任务
C.“方法2+结论①②”能够完成上述探究任务
D.“方法2+结论③④”能够完成上述探究任务
19.根据基因与染色体的相应关系,非等位基因的概念可概述为( )
A.同源染色体不同位置上的基因
B.非同源染色体上的不同基因
C.染色体不同位置上的不同基因
D.同源染色体相同位置上的基因
20.下列有关RNA的叙述错误的是( )
A.在不同的细胞中可以合成出相同的mRNA
B.真核细胞内mRNA都是在细胞核中合成的
C.RNA聚合酶可以与DNA结合并催化转录过程
D.可在细胞内运输某种物质或催化某些化学反应
21.某DNA分子含有腺嘌呤200个,该DNA复制数次后,消耗了周围环境中3000个含腺嘌呤的脱氧核苷酸,则该DNA分子已经复制了多少次?( )
A.3次 B.4次 C.5次 D.6次
22.动物精巢内四类细胞中的DNA、染色单体、染色体含量,据图分析正确的是( )
A.a类细胞将进入下一个细胞周期
B.非同源染色体的自由组合发生在b类细胞
C.d类细胞有可能正处于减数第二次分裂
D.c类细胞为有丝分裂中期细胞
23.下列叙述中正确的是( )
①基因在染色体上呈线性排列
②基因可以通过控制蛋白质分子的合成来控制生物的性状
③细胞有丝分裂各时期的每条染色体上都含有一个DNA分子
④DNA分子有特定遗传效应的双链片段被称为基因
A.①②③④ B.①③④ C.①④ D.①②④
24.现已知基因M含有碱基共N个,腺嘌呤n个,具有类似如图的平面结构,下列说法正确的是( )
A.基因M共有4个游离的磷酸基,1.5N﹣n个氢键
B.如图a可以代表基因M,基因M的等位基因m可以用b表示
C.基因M的双螺旋结构中,脱氧核糖和磷脂交替排列在外侧,构成基本骨架
D.基因M和它的等位基因m含有的碱基数可以不相等
25.在同一生物体内,下列有关叙述错误的是( )
①不同DNA分子片段中,可能储存有相同的遗传信息
②不同mRNA分子中,不可能含有相同的密码子
③不同组织细胞中,可能有相同的基因进行表达
④不同核糖体中,不可能翻译出相同的多肽
A.①③ B.②④ C.①④ D.②③
26.下列关于图中①、②两种分子的说法正确的是( )
A.病毒均含①、② B.密码子位于①上
C.②的结构有利于复制的准确性 D.①和②的碱基配对种类相同
27.下图的基因模型为控制某种酶的基因内部和周围的DNA片段情况。距离以千碱基对(kb)表示,但未按比例画出,基因长度共8kb,人为划分a-g共7个区间,转录直接生成的mRNA中d区间所对应的区域会被加工切除,成为成熟的mRNA。下列分析正确的是( )
A.该酶是由299个氨基酸组成的
B.起始密码子对应位点是RNA聚合酶结合的位点
C.终止密码子是最后一个氨基酸结合到核糖体的位点
D.mRNA上某一特定位点需要的氨基酸可以由几种特定的tRNA将它转运到核糖体上
28.下列关于人类基因组计划的叙述,合理的是( )
A.该计划是人类从细胞水平研究自身遗传物质的系统工程
B.该计划的目的是测定人类一个染色体组中全部DNA序列
C.该计划的实验不可能产生种族歧视、侵犯个人隐私等负面影响
D.该计划的实验将有助于人类对自身疾病的诊治和预防
29.关于基因突变的叙述,正确的是( )
A.染色体上部分基因缺失,引起性状的改变,属于基因突变
B.个别碱基对的替换可能不影响蛋白质的结构和功能
C.有性生殖产生的后代之间的差异主要是由基因突变引起的
D.基因突变一旦发生,改变的性状就会遗传给后代
30.苯丙酮尿症(PKU)是人体内缺少苯丙氨酸羧化酶(酶①)导致的苯丙酮酸积累,进而对婴儿神经系统发育造成影响而出现智力低下。某人群中致病基因频率为1/100,A/a基因位于常染色体上。下图是PKU的发病示意图,下列说法正确的是( )
A.基因型Aa的个体与人群中某正常人结婚的子代患病概率为1/202
B.父母正常而子代患PKU是两亲代致病基因发生基因重组的结果
C.PKU婴儿时期禁食含苯丙氨酸的食物可保证身体和智力正常发育[来源:学*科*网Z*X*X*K]
D.PKU是基因突变的结果,这种不利突变不能为进化提供原材料
31.以下关于变异的描述,正确的一组是( )
①表现出亲代所没有的表现型叫突变
②所有的突变都是显性的,有害的
③基因突变、基因重组和染色体变异三者共同特点就是三者都能产生新的基因
④突变能人为地诱发产生
⑤基因突变和染色体变异的重要区别是基因突变在光镜下看不到变化
⑥DNA分子结构改变都能引起基因突变
⑦基因突变的频率很低
⑧基因突变是基因内部碱基对的增添、缺失或改变
⑨基因突变有显性突变和隐性突变之分
A.③④⑤⑦⑧⑨ B.④⑤⑦⑧⑨
C.④⑤⑥⑦⑧⑨ D.②④⑤⑦⑧⑨
32.一只突变型的雌果蝇与一只野生型雄果蝇交配后,产生的F1中野生型与突变型之比为2:1.且雌雄个体之比也为2:1,这个结果从遗传学角度可作出合理解释的是( )
A.该突变基因为X染色体显性突变,且含该突变基因的雌配子致死
B.该突变基因为X染色体显性突变,且含该突变基因的雄性个体致死
C.该突变基因为X染色体隐性突变,且含该突变基因的雄性个体致死
D.X染色体片段发生缺失可导致突变型,且缺失会导致雌配子致死
33.下列高科技成果中,不是根据基因重组原理进行的是( )
A.利用杂交技术培育出超级水稻
B.将苏云金杆菌的某些基因移植到棉花体内,培育出抗虫棉
C.通过返回式卫星搭载种子培育出太空椒
D.通过在试管内完成受精作用培育出试管婴儿
34.如图是两种生物的体细胞内染色体情况示意图,则染色体数与图示甲、乙相同的生物的基因型可依次表示为( )
A.甲:AaBb;乙:AaaBbb
B.甲:AaaaBBbb;乙:AaBB
C.甲:AaaaBbbb;乙:AaaBBb
D.甲:AaaBbb;乙:AAaaBbbb
35.无籽西瓜的培育过程如图所示:根据图解,结合你所学过的生物学知识,下列叙述中错误的是( )
A.①过程可用秋水仙素处理,它的作用主要是抑制细胞有丝分裂前期纺锤体的形成
B.四倍体西瓜根细胞含2个染色体组
C.无子西瓜既没有种皮,也没有胚
D.四倍体植株所结的西瓜,果皮细胞内含有4个染色体组
36.下列有关两种生物变异的种类的叙述,不正确的是( )
A.图A过程发生在减数第一次分裂时期
B.图A中的变异未产生新的基因,但可以产生新的基因型
C.图B过程表示染色体数目的变异
D.图B中的变异未产生新的基因,但可以改变基因的排列次序
37.如图①②③④分别表示不同的变异类型,基因a、a´仅有图③所示片段的差异。相关叙述正确的是( )
A.图中4种变异中能够遗传的变异是②③④
B.③中的变异属于染色体结构变异中的缺失
C.④中的变异可能是染色体结构变异中的缺失或重复
D.①②都表示同源染色体非姐妹染色单体的交叉互换
38.下列有关单倍体育种的叙述,正确的是( )
A.单倍体育种的遗传学原理是基因重组
B.单倍体育种常用一定浓度的秋水仙素处理萌芽的种子
C.单倍体育种的优势之一在于明显缩短育种年限
D.单倍体育种得到的植株属于单倍体
39.某男子表现型正常,但其一条14号和一条21号染色体相互连接形成一条异常染色体,如图甲,减数分裂时异常染色体的联会如图乙,配对的三条染色体中,任意配对的两条染色体分离时,另一条染色体随机移向细胞任一极,下列叙述正确的是( )
A.图甲所示的变异属于基因重组
B.观察异常染色体应选择处于分裂间期的细胞
C.如不考虑其他染色体,理论上该男子产生的精子类型有8种
D.该男子与正常女子婚配能生育染色体组成正常的后代
40.下图中字母代表正常细胞中所含有的基因,下列说法正确的是( )
A.③为多倍体,通常茎秆粗壮、籽粒较大
B.④为单倍体。通常茎秆弱小、籽粒较小
C.若①和②杂交,后代基因型分离比为1:5:5:1
D.①②③④细胞所代表的个体分别是四倍体、二倍体、三倍体和单倍体
41.下列关于染色体组、单倍体和二倍体的叙述中不正确的是( )
A.一个染色体组中不含同源染色体
B.由受精卵发育成的,体细胞中含有两个染色体组的个体叫二倍体
C.单倍体生物体细胞中只含有一个染色体组
D.人工诱导多倍体的唯一方法是用秋水仙素处理萌发的种子或幼苗
42.关于生物变异,下列叙述中不正确的是( )
A.基因突变普遍存在,并且具有随机性
B.用显微镜可以检测出胎儿是否患有21三体综合症
C.某DNA中碱基ACTTCCT发生了十多次重复,这属于染色体变异
D.正常人群中个体间的差异主要是源于基因重组
43.下图为某种生物体细胞中的染色体及部分基因,下列选项中不属于染色体变异的是( )
44.下列有关变异和人类疾病的说法中,正确的有( )
①由环境引起的变异是不能够遗传的
②基因中脱氧核苷酸的种类、数量和排列顺序的改变就是基因突变
③基因重组发生在受精作用的过程中
④人工诱变所引起的基因突变或染色体的变异都是有利的
⑤细胞中含有两个染色体组的个体称为二倍体
⑥人类的大多数疾病与基因有关,也与生活方式和环境有关
A.2项 B.3项 C.4项 D.6项
45.遗传咨询的基本程序,正确的是( )
①医生对咨询对象和有关的家庭成员进行身体检查并详细了解家庭病史
②分析、判断遗传病的传递方式
③推算后代患病风险率
④提出防治疾病的对策、方法和建议
A.①③②④ B.②①③④ C.②③④① D.①②③④
卷Ⅱ(非选择题 共45分)
注意事项:1.答卷Ⅱ前考生务必将自己的姓名、班级、考号填在试卷密封线内规定的地方。
2.答卷Ⅱ时用兰黑色钢笔或圆珠笔直接填写在试卷规定的地方。
46.(8分)如图为某绿色植物成熟的叶肉细胞内部分代谢过程,其中①~⑤表示生理过程,A~E表示物质。据图分析回答下列问题。
(1)在过程①中,细胞生成物质B的同时,还产生了________。物质C从细胞外进入细胞内并参与了过程③,如果物质C的供应突然停止,其他条件不变,短期内C5的含量变化是________。
(2)物质B参与过程⑤,如果物质B严重不足,则C6H12O6分解的反应式为________________。
(3)Mg是合成叶绿素的必需元素,Mg2+通过细胞膜的方式为_____________,细胞外的Mg2+进入叶绿体(基质中)至少穿过________层膜结构。
(4)某生物兴趣小组借助5套密封装置,研究不同光照强度与该绿色植物O2相对释放量的关系。在其他条件相同的情况下,1 h内记录到如下表所示的实验结果:
①在每个光照条件下,均设置1、2、3组是遵循____________________原则。
②在光照强度为500 lx时,能够产生ATP的部位有___________________。
③上述实验条件下最大O2产生量平均每小时为________mL。
47. (8分)某雌雄异株植物,其性别分化受等位基因M、m控制。研究发现,含基因M的受精卵发育成雄株。该植物刚萌发形成的嫩茎有绿色、紫色与红色三种类型,依次由基因aB、ab、a控制,且前者对后者完全显性。请回答下列问题:
(1)该植物中,绿茎雄株有______种基因型,紫茎雄株的基因型是____________________。
(2)在一个该植物的种群中,雌株与雄株的数目比为1∶1,m基因的频率为____________。
(3)紫茎雄株与绿茎雌株杂交,子代中出现一部分红茎个体。子代中出现绿茎雌株的概率为
__________________。正常情况下,亲本中的紫茎雄株能产生________种基因型的花粉。
(4)该植物的嫩茎具有很高的食用与药用价值,研究发现,雄株萌发产生的嫩茎数量多、品质好。为让杂交子代全为雄株,育种工作者成功培育出一种“超雄株”。
①该“超雄株”的基因型为___________________________________________。
②育种工作者培育“超雄株”采用的方法可能是_________________________。(2分)
48.(12分)如图分别表示生物体细胞内的两个生理过程图解,请分析回答下列问题。
(1)图中涉及的遗传信息传递方向为 (以流程图的形式表示)。
(2)图甲所示的生理过程是 ,模板是 ,所需要的原料是
(3)图乙所示的生理过程是 ,以 为模板,通过 发挥作用使该过程停止。
(4)图乙中结构Ⅰ是 ,其种类有 种,其上的3个碱基(UGA)称为 。
(5)若图甲形成的c链中,G和C碱基分别占全部碱基的16%和32%,那么a、b链中胞嘧啶占全部碱基的比例是 。[来源:学+科+网]
(6)某蛋白质分子含2条肽链共198个氨基酸,则至少需要DNA上 个碱基决定。
49.(12分)某二倍体植物的花色受独立遗传且完全显性的三对基因(用Dd、Ii、Rr表示)控制。研究发现,体细胞中r基因数多于R时,R基因的表达减弱而形成粉红花突变体。基因控制花色色素合成的途径、粉红花突变体体细胞中基因与染色体的组成(其他基因数量与染色体均正常)如图所示。
(1)正常情况下,甲图中红花植株的基因型有________种。某正常红花植株自交后代出现了两种表现型,子代中表现型的比例为________。
(2)突变体①、②、③的花色相同,这说明花色素的合成量与体细胞内________有关
(3)基因型为iiDdRr的花芽中,出现基因型为iiDdr的一部分细胞,其发育形成的花呈________色,该变异是细胞分裂过程中出现____________的结果。基因型为iiDdr的突变体自交所形成的部分受精卵不能发育,其根本原因是__________________。
50.(5分)生物教材《遗传与进化》中较为关注人类的健康,体现了生物学科的人文关怀。请回答相关问题:
(1)人类遗传病通常是指由于 的改变而引起的人类疾病。其中由 控制的遗传病称为单基因遗传病。
(2)2015年6月湘雅二医院产科一孕妇产下一个哭声似猫叫的女婴,该女婴所患的遗传病最可能的变异类型是 。
(3)调查人类遗传病时,最好选择 遗传病作为调查对象。
(4)正常人男性的皮肤生发层细胞中,有 种形态不同的染色体。
框号
选项
1
2
3
4
5
A
组成细胞的化合物
有机物
无机物
水
无机盐
B
人体细胞的染色体
常染色体
性染色体
X染色体
Y染色体
C
物质跨膜运输
主动运输
被动运输
自由扩散
协助(易化)扩散
D
有丝分裂
分裂期
分裂间期
染色单体分离
同源染色体分离
精品解析:【全国百强校】河北省衡水中学2017届高三上学期期中考试生物试题解析(解析版): 这是一份精品解析:【全国百强校】河北省衡水中学2017届高三上学期期中考试生物试题解析(解析版),共29页。试卷主要包含了8-1等内容,欢迎下载使用。
河北省衡水中学2017届高三上学期期中考试生物试题: 这是一份河北省衡水中学2017届高三上学期期中考试生物试题,共16页。试卷主要包含了DCCDD 6-10等内容,欢迎下载使用。
河北省衡水中学2016届高三上学期期中考试生物试题解析: 这是一份河北省衡水中学2016届高三上学期期中考试生物试题解析,文件包含精品解析全国百强校首发河北省衡水中学2016届高三上学期期中考试生物试题解析解析版doc、精品解析全国百强校首发河北省衡水中学2016届高三上学期期中考试生物试题解析原卷版doc等2份试卷配套教学资源,其中试卷共47页, 欢迎下载使用。

