


还剩6页未读,
继续阅读
2022-2023学年安徽省凤阳县第二中学、临淮中学第二学期期高一第二次月考历史试题含答案
展开
这是一份2022-2023学年安徽省凤阳县第二中学、临淮中学第二学期期高一第二次月考历史试题含答案,共9页。试卷主要包含了本试卷分过择题和非选择题两部分,阅读材料,阅读材料、回答问题等内容,欢迎下载使用。
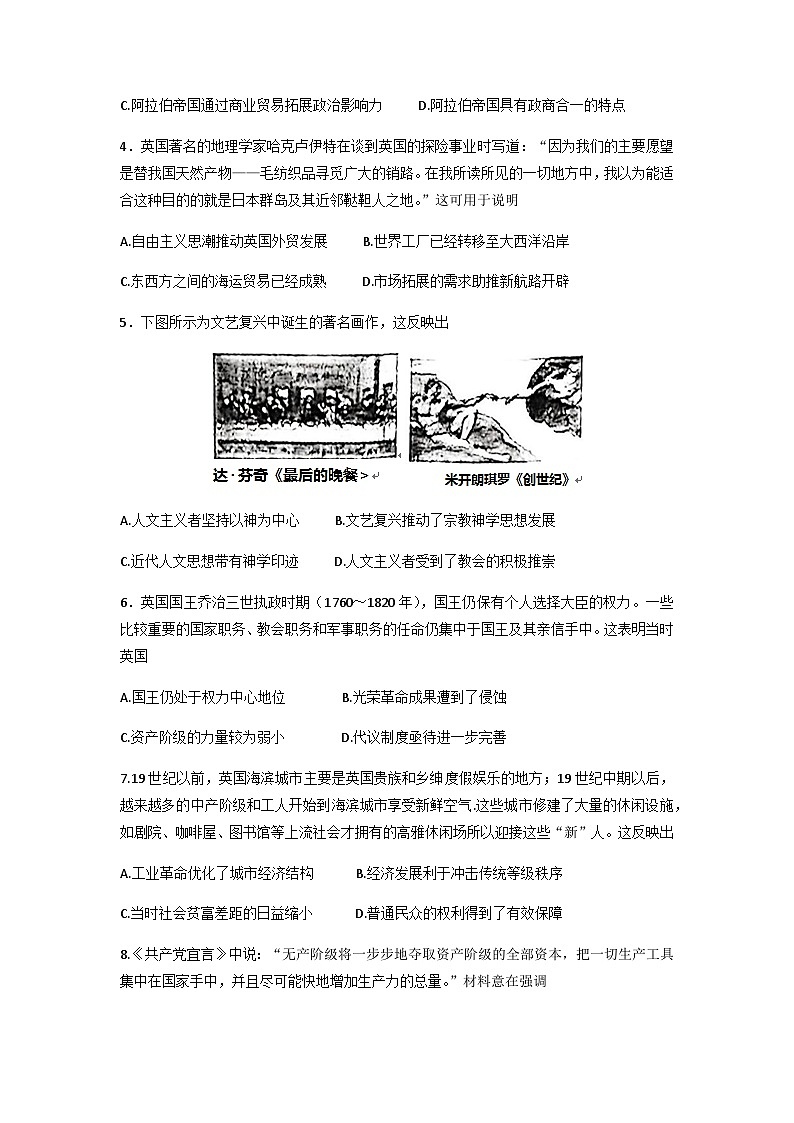
相关试卷
安徽省明光市第三中学、凤阳县临淮中学2023-2024学年高二上学期9月月考历史试卷(含答案):
这是一份安徽省明光市第三中学、凤阳县临淮中学2023-2024学年高二上学期9月月考历史试卷(含答案),共6页。试卷主要包含了单选题,论述题,材料题等内容,欢迎下载使用。
安徽省滁州市明光市第三中学、凤阳县临淮中学2023-2024学年高二上学期9月月考历史试题:
这是一份安徽省滁州市明光市第三中学、凤阳县临淮中学2023-2024学年高二上学期9月月考历史试题,共5页。试卷主要包含了满分100分,考试时间75分钟,本卷命题范围, 《中华民国临时约法》规定等内容,欢迎下载使用。
2022-2023学年山东省蒙阴第一中学第二学期高一第二次月考历史试题含解析:
这是一份2022-2023学年山东省蒙阴第一中学第二学期高一第二次月考历史试题含解析,共16页。试卷主要包含了单选题,材料分析题等内容,欢迎下载使用。
