所属成套资源:备战2024年高考化学一轮复习课件(含PPT课件、课后练习含教师版及学生版)
2024届高考化学一轮复习课件 第十章 化学实验 第2讲 物质的分离与提纯
展开
这是一份2024届高考化学一轮复习课件 第十章 化学实验 第2讲 物质的分离与提纯,文件包含第2讲物质的分离与提纯pptx、第2讲物质的分离与提纯docx、第2讲物质的分离与提纯课后作业docx等3份课件配套教学资源,其中PPT共60页, 欢迎下载使用。
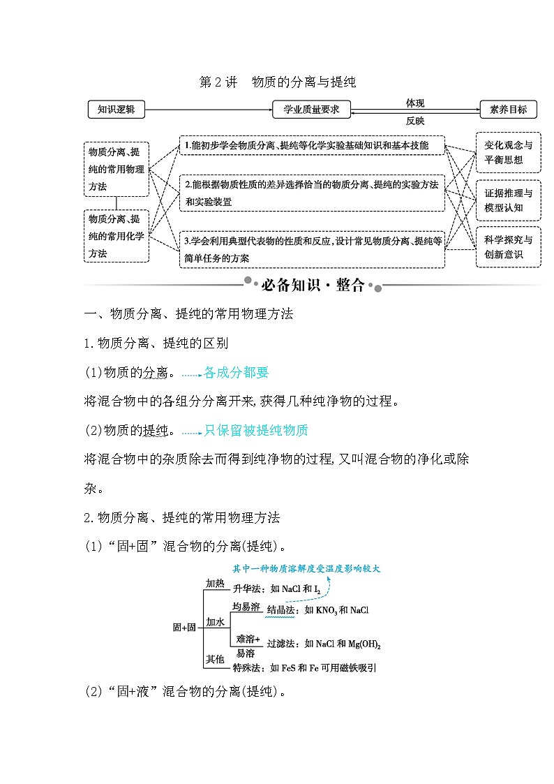
第2讲 物质的分离与提纯(40分钟)选题表知识点题号基础能力创新物质分离提纯的装置/仪器1,3 化学实验(能否达到实验目的)2,4 溶解度与物质分离提纯5 物质分离提纯应用(结合流程)67,8,911物质分离提纯等综合实验 10121.(2022·广东广州三模)下列实验装置不能用于物质分离提纯的是( B )AB CD解析:A为洗气装置,C为蒸馏装置,D为过滤装置,均可用于物质分离提纯;B装置用于配制溶液,不可用于物质分离提纯,B错误。2.(2020·全国Ⅰ卷)下列气体去除杂质的方法中,不能实现目的的是( A ) 气体(杂质)方法ASO2(H2S)通过酸性高锰酸钾溶液BCl2(HCl)通过饱和的食盐水CN2(O2)通过灼热的铜丝网DNO(NO2)通过氢氧化钠溶液解析:二氧化硫和硫化氢都具有还原性,都能与酸性高锰酸钾溶液发生氧化还原反应,不能用酸性高锰酸钾溶液除去二氧化硫中的硫化氢气体,A项符合题意;HCl极易溶于水,氯气在饱和食盐水中溶解度很小,可用饱和食盐水除去氯气中的氯化氢气体,B项不符合题意;铜与氧气在加热条件下反应生成氧化铜,铜与氮气不反应,故可用灼热的铜丝网除去氮气中的氧气,C项不符合题意;NO2可与NaOH反应,NO不与NaOH反应,可用NaOH溶液除去NO中的NO2,D项不符合题意。3.(2022·山东淄博三模)通过电解KI和丙酮的水溶液来制备碘仿。已知:物质熔点/℃沸点/℃溶解性丙酮(CH3COCH3)-9556与水、乙醇互溶碘仿(CHI3)120218不溶于水,溶于热乙醇制得的粗碘仿中含少量石墨粉、丙酮,则分离提纯碘仿的操作中,图中仪器一定不会用到的是( B )解析:通过电解KI和丙酮的水溶液来制备碘仿,粗碘仿中含少量石墨粉、丙酮,根据表中信息,可用热的乙醇溶解碘仿和丙酮,过滤分离出石墨粉,经蒸馏获得碘仿,或经直接蒸馏完成,都没用到坩埚,B符合题意。4.(2022·湖北荆州中学等四校三模)下列装置和试剂均正确且能达到实验目的的是( C )A.图甲检查装置的气密性B.图乙除去Cl2中的NO2C.图丙制备无水CuSO4D.图丁分离淀粉溶液和泥沙解析:未形成密闭体系,不能用于检查装置气密性,A错误;NO2与饱和食盐水中的水反应生成污染性气体NO,引入新的气体杂质,B错误;胆矾受热分解生成CuSO4和水蒸气,N2可吹出水蒸气,可制取无水CuSO4,C正确;淀粉溶液属于胶体,淀粉分子和泥沙均不能透过半透膜,达不到分离淀粉溶液和泥沙的目的,D错误。5.下表是四种盐在不同温度下在水中的溶解度(g): 温度NaNO3KNO3NaClKCl10 ℃80.521.235.731.0100 ℃17524639.156.6(假设:盐类共存时不影响各自的溶解度,分离晶体时,溶剂的损耗忽略不计)用物质的量之比为1∶1的硝酸钠和氯化钾为原料,制取硝酸钾晶体,其流程如图所示:以下说法错误的是( C )A.①和②的实验过程中,都需要控制温度B.①实验操作依次为加水溶解、蒸发结晶、趁热过滤C.②实验操作依次为加水溶解、蒸发结晶、趁热过滤D.用95%的酒精洗涤所得的硝酸钾晶体比较好解析:①为蒸发结晶,②为冷却结晶,均需控制温度,A正确;①实验操作分离出NaCl,依次为加水溶解、蒸发结晶、趁热过滤,B正确;②实验操作为冷却结晶,C错误;用95%的酒精洗涤可减少硝酸钾的溶解,D正确。6.(2022·山东济南一中月考)已知:Cl2+2I-2Cl-+I2,海藻中富含碘元素。某化学兴趣小组的同学在实验室里用灼烧海藻的灰分提取碘,流程如图。请回答下列问题。(1)操作②选用CCl4的理由是 (填字母)。 A.CCl4不溶于水B.CCl4的密度比水的大C.碘在CCl4中比在水中溶解度更大D.CCl4与碘水不反应(2)用NaOH浓溶液反萃取后再加稀酸,可以分离I2和CCl4,有关化学方程式为碱性条件:3I2+6NaOH5NaI+NaIO3+3H2O;酸性条件:5NaI+NaIO3+3H2SO43Na2SO4+3I2+3H2O。以下是反萃取过程的操作,请按要求填空。①向装有I2的CCl4溶液的 (填仪器名称)中加入少量1 mol/L NaOH溶液; ②振荡至溶液的 色消失,静置、分层; ③将含碘的碱溶液从仪器的 (填“上”或“下”)口倒入烧杯中;④边搅拌边加入几滴1 mol/L H2SO4溶液,溶液立即转为棕黄色,并析出碘晶体。(3)本实验中可以循环利用的物质是 。解析:(1)操作②选用CCl4萃取碘水中的I2,CCl4能作萃取剂,是因为CCl4不溶于水、I2在CCl4中比在水中溶解度更大、CCl4与碘水不反应,A、C、D均符合题意。(2)①向I2的CCl4溶液中加入NaOH浓溶液,振荡分层后要分离上下两层液体,故需在分液漏斗中进行反萃取然后分液。②I2溶于CCl4时溶液呈紫红色,加入NaOH浓溶液后,I2和NaOH溶液反应生成盐,溶液紫红色消失。③CCl4的密度大于水的,在分液漏斗的下层,从下口放出,含碘的碱溶液在上层,放出下层液体后,从分液漏斗上口倒出上层液体。(3)参与实验过程,且最后重新生成的物质可循环使用,根据流程分析可知CCl4可循环使用。答案:(1)ACD (2)①分液漏斗 ②紫(或紫红) ③上 (3)CCl47.(2022·山东聊城三模)某矿石中含有硅、铁、铝的氧化物,为综合开发资源提高矿石的利用率,化工厂采取如图工艺制备铁红和AlCl3·6H2O。下列说法错误的是( C )A.“酸浸”过程中选择盐酸比硫酸更为合适B.“氧化”过程中少量多次添加H2O2溶液可有效减少Fe3+催化H2O2分解C.“洗涤”的操作是将沉淀转移至洁净的烧杯中,加蒸馏水清洗2~3次D.将SOCl2与AlCl3·6H2O混合并加热,可得到无水AlCl3解析:由于目标产物之一是AlCl3·6H2O,为避免引入S,“酸浸”过程中选择盐酸比硫酸更为合适,A正确;H2O2氧化Fe2+优先于分解,“氧化”过程中少量多次添加H2O2溶液可防止H2O2局部过量而分解,有效减少Fe3+催化H2O2分解,B正确;“洗涤”的操作是将沉淀留在漏斗的滤纸中,加蒸馏水没过沉淀,自然滤干,重复2~3次,C错误;SOCl2遇水易水解,与AlCl3·6H2O混合并加热,可吸收结晶水并生成HCl,有效防止AlCl3水解,从而得到无水AlCl3,D正确。8.(不定项)以废旧锂钴电池正极材料(LiCoO2颗粒粉末附着在铝箔表面)为原料,提纯回收钴元素与锂元素的工艺流程如图。下列叙述错误的是( A )已知:Li2CO3微溶,其溶解度随温度的升高而降低。A.“酸浸还原”中仅发生反应8Co+22H++S22S+8Co2++11H2OB.“调pH除杂”时pH过大,滤渣中可能会存在 Co(OH)2C.试剂X可选用Na2CO3溶液,得到Li2CO3的同时还可以制取副产品芒硝D.“沉锂”后分离采用蒸发浓缩、趁热过滤,可以降低Li2CO3的溶解损失解析:“酸浸还原”时发生的主要反应还有2Al+6H+2Al3++3H2↑,A错误;“调pH除杂”时pH过大可能会生成Co(OH)2沉淀,B正确;试剂X选用Na2CO3溶液,过滤后可得到较纯的Na2SO4溶液,经蒸发浓缩、冷却结晶、过滤、洗涤、干燥可制取副产品芒硝,C正确;“沉锂”后分离Na2SO4溶液和Li2CO3,结合已知信息,采用蒸发浓缩、趁热过滤可降低Li2CO3的溶解损失,D正确。9.(不定项)(2022·山东威海二模)印刷线路板废液中主要含有Cu2+、Fe2+、Fe3+、H+、Cl-等离子,用该废液制备碱式碳酸铜的工艺流程如图所示。下列说法错误的是( AD )A.“操作1”所得溶液中含有的主要离子为Na+、Cu2+、H+、Cl-B.若试剂X为氧化铜或氢氧化铜,则滤渣中含有Fe(OH)3等成分C.若Y为Na2CO3,则反应b为2Cu2++2C+H2OCu2(OH)2CO3↓+CO2↑D.“操作1”和“操作2”两个操作过程完全相同解析:废液中加NaClO能将Fe2+氧化为Fe3+,加入试剂X能将Fe3+转化为Fe(OH)3沉淀除去,操作1为过滤,所得滤液中主要含Na+、Cu2+、Cl-和ClO-,A错误;试剂X应促进Fe3+沉淀且不引入杂质,故X可以是CuO或Cu(OH)2,则滤渣中含有Fe(OH)3等成分,B正确;若Y为Na2CO3,Cu2+与C发生反应生成Cu2(OH)2CO3,故反应b为2Cu2++2C+H2OCu2(OH)2CO3↓+CO2↑,C正确;“操作1”为过滤,“操作2”为过滤、洗涤、干燥,两个操作过程不完全相同,D错误。10.(2022·全国乙卷)二草酸合铜(Ⅱ)酸钾{O4)2]}可用于无机合成、功能材料制备。实验室制备二草酸合铜(Ⅱ)酸钾可采用如下步骤:Ⅰ.取已知浓度的CuSO4溶液,搅拌下滴加足量NaOH溶液,产生浅蓝色沉淀。加热,沉淀转变成黑色,过滤。Ⅱ.向草酸(H2C2O4)溶液中加入适量K2CO3固体,制得KHC2O4和K2C2O4混合溶液。Ⅲ.将Ⅱ的混合溶液加热至80~85 ℃,加入Ⅰ中的黑色沉淀。全部溶解后,趁热过滤。Ⅳ.将Ⅲ的滤液用蒸汽浴加热浓缩,经一系列操作后,干燥,得到二草酸合铜(Ⅱ)酸钾晶体,进行表征和分析。回答下列问题:(1)由CuSO4·5H2O配制Ⅰ中的CuSO4溶液,下列仪器中不需要的是 (填仪器名称)。(2)长期存放的CuSO4·5H2O中,会出现少量白色固体,原因是 。(3)Ⅰ中的黑色沉淀是 (写化学式)。 (4)Ⅱ中原料配比为n(H2C2O4)∶n(K2CO3)=1.5∶1,写出反应的化学方程式 。(5)Ⅱ中,为防止反应过于剧烈而引起喷溅,加入K2CO3应采取 的方法。 (6)Ⅲ中应采用 进行加热。(7)Ⅳ中“一系列操作”包括 。解析:取已知浓度的CuSO4溶液,搅拌下滴加足量NaOH溶液,产生浅蓝色沉淀氢氧化铜,加热,氢氧化铜分解生成黑色的氧化铜沉淀,过滤,向草酸(H2C2O4)溶液中加入适量K2CO3固体,制得KHC2O4和K2C2O4混合溶液,将KHC2O4和K2C2O4混合溶液加热至80~85 ℃,加入氧化铜固体,全部溶解后,趁热过滤,将滤液用蒸汽浴加热浓缩、冷却结晶、过滤、洗涤、干燥,得到二草酸合铜(Ⅱ)酸钾晶体。(1)由CuSO4·5H2O固体配制硫酸铜溶液,需用天平称量一定质量的CuSO4·5H2O固体,将称量好的固体放入烧杯中,用量筒量取一定体积的水溶解CuSO4·5H2O,因此不需要的仪器有分液漏斗和球形冷凝管。(2)CuSO4·5H2O含结晶水,长期放置会风化失去结晶水,生成白色无水硫酸铜。(3)由上述分析知,黑色沉淀为氧化铜,化学式为CuO。(4)n(H2C2O4)∶n(K2CO3)=1.5∶1发生非氧化还原反应生成KHC2O4、K2C2O4、CO2和H2O,依据原子守恒可知,反应的化学方程式为3H2C2O4+2K2CO32KHC2O4+K2C2O4+2H2O+2CO2↑。(5)为防止草酸和碳酸钾反应过于剧烈而引起喷溅,可减缓反应速率,将碳酸钾分批加入并搅拌。(6)Ⅲ中将混合溶液加热至80~85 ℃,应采用水浴加热,使温度恒定且液体受热均匀。(7)从溶液获得晶体的一般方法为蒸发浓缩、冷却结晶、过滤、洗涤、干燥,因此将Ⅲ的滤液用蒸汽浴加热浓缩、冷却结晶、过滤、洗涤、干燥,得到二草酸合铜(Ⅱ)酸钾晶体。答案:(1)分液漏斗和球形冷凝管(2)CuSO4·5H2O风化失去结晶水生成无水硫酸铜(3)CuO (4)3H2C2O4+2K2CO32KHC2O4+K2C2O4+2H2O+2CO2↑(5)分批加入并搅拌 (6)水浴(7)冷却结晶、过滤、洗涤11.(不定项)(2022·山东临沂三模)利用镍铂靶材废料(主要成分为Ni、Pt以及微量Fe、Al的单质)回收铂[M(Pt)=195 g·mol-1]的一种工艺流程如图。已知:①“沉铂”时发生的反应为PtC+2N(NH4)2PtCl6↓。②隔绝空气“煅烧”时有两种单质生成,其中一种是N2。下列说法正确的是( BC )A.“酸浸”时应在较高温度下进行B.滤液②可返回“酸浸”工序循环利用C.“溶解”时发生的离子反应为3Pt+16H++4N+18Cl-3[PtCl6]2-+4NO↑+8H2OD.隔绝空气“煅烧”时每生成117.0 g Pt,理论上产生标准状况下13.44 L N2解析:结合图示流程可知,酸浸是除去Fe、Al和Ni,由于盐酸具有挥发性,故不能在较高温度下进行,A错误;Pt用王水进行溶解,其化学方程式为3Pt+4HNO3+18HCl3H2PtCl6+4NO↑+8H2O,用NH4Cl溶液进行沉铂,其反应为H2PtCl6+2NH4Cl(NH4)2PtCl6↓+2HCl,所得滤液②主要成分为HCl和NH4Cl,可返回“酸浸”工序循环利用,B正确;Pt溶解的离子方程式为3Pt+16H++4N+18Cl-3PtC+4NO↑+8H2O,C正确;煅烧时反应为 3(NH4)2PtCl62N2↑+3Pt+18HCl↑+2NH3↑,每生成117.0 g即=0.6 mol Pt,理论上产生0.4 mol N2,在标准状况下体积为0.4 mol×22.4 L·mol-1=8.96 L,D错误。12.茴香油是一种淡黄色液体,其主要成分是茴香脑(熔点22~23 ℃,沸点233~235 ℃,不溶于水,易溶于乙醚),茴香油在水蒸气作用下易挥发,实验室提取茴香油的流程如图所示:水蒸气蒸馏装置如图所示。实验时,向a处烧瓶中加入约占其容积的蒸馏水,加入1~2粒沸石。向c处烧瓶中加入茴香籽粉和热水,安装装置。打开T形管b处的止水夹,加热a处烧瓶,当有水蒸气从T形管口冲出时,接通d处冷凝水并关闭b处的止水夹,水蒸气进入c处烧瓶中开始蒸馏并收集馏分。回答下列问题。(1)d处仪器名称是 。蒸馏过程中装置中若发生堵塞,其现象是 。(2)当观察到 时停止蒸馏。水蒸气蒸馏结束时,应先 ,再停止加热。(3)操作A需使用下列玻璃仪器中的 (填字母)。(4)操作A之前需加入NaCl使馏出液饱和,目的是 ,将粗品进行蒸馏是为了除去 。解析:(1)由题中图示信息可知,该装置为蒸馏装置,d处仪器名称为直形冷凝管;蒸馏过程中装置中若发生堵塞,会使装置内压强增大,将a处的水压向安全管,会发生安全管内水位上升的现象。(2)茴香油是一种淡黄色液体,且茴香油不溶于水,当观察到接液管处馏出液无油状液体时,说明茴香油蒸馏完全,可以停止蒸馏;水蒸气蒸馏结束时,为了防止倒吸,应先打开b处止水夹,再停止加热。(3)由题意可知,在操作A前加入乙醚进行萃取,则操作A是分液操作,需要分液漏斗、烧杯,故选AD。(4)向馏出液中加入NaCl至饱和,可以降低产品的溶解度,增加水层的密度,有利于液体分层;粗产品中混有乙醚,蒸馏是为了除去乙醚。答案:(1)直形冷凝管 安全管内水位上升 (2)接液管处无油状液体流出 打开b处止水夹(3)AD(4)降低产品的溶解度,有利于液体分层 乙醚
相关课件
这是一份2024届高考一轮复习 第十章 化学实验 第2讲 物质的检验、分离与提纯课件PPT,共46页。PPT课件主要包含了无色无味,刺激性,酸性气体的检验,先变浑浊后变澄清,出现红色,还原性气体的检验,变浑浊,红棕色,氧化性气体的检验,漏斗口等内容,欢迎下载使用。
这是一份2024届高考化学一轮复习课件 第十章 化学实验 热点强化练15 物质的分离与提纯在实验、流程中的应用,文件包含热点强化练15物质的分离与提纯在实验流程中的应用pptx、热点强化练15物质的分离与提纯在实验流程中的应用docx等2份课件配套教学资源,其中PPT共35页, 欢迎下载使用。
这是一份2024届高考化学一轮复习课件 第十章 化学实验 第3讲 高考化学综合实验题探究,文件包含第3讲高考化学综合实验题探究pptx、第3讲高考化学综合实验题探究docx、第3讲高考化学综合实验题探究课后作业docx等3份课件配套教学资源,其中PPT共60页, 欢迎下载使用。

