


所属成套资源:衡水中学高二生物预热知识点资料及练习卷
08 衡水中学高二生物预习资料——生态系统的结构
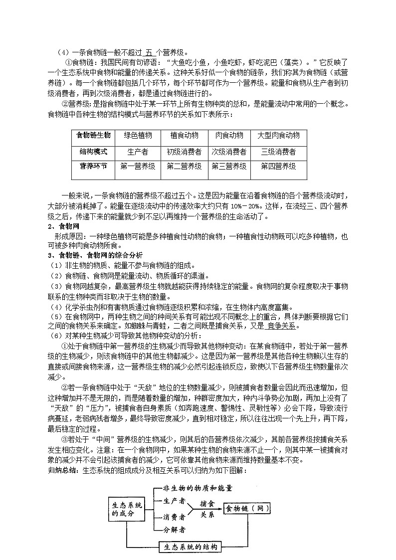
展开衡水中学高二生物预习资料——生态系统的结构一.重难点讲解(一)生态系统的概念与范围1、生态系统的概念(1)在一定自然区域内,由生物群落和无机环境构成的统一整体(2)通过物质循环、能量流动和信息传递相互作用(3)生物圈是最大的自然生态系统(4)自然生态系统是生物圈的结构和功能单位理解生态系统的概念要注意以下几点:(1)一定的空间范畴。因为生态系统的种群和群落都强调一定的自然区域,即空间。 (2)生态系统的基本组成包括各种生物和它们生活的无机环境。生物不仅包括植物、动物,还有微生物。这些结构成分要“齐全”。(3)生物群落和无机环境是“相互作用”的,这是生态系统的功能。生态系统中的生物与非生物之间、生物与无机环境之间是通过“能量和物质”相互联系在一起的。2、不同生态系统类型举例(见下表)类型森林生态系统草原生态系统农田生态系统划分依据植物分布情况分布区域湿润或较湿润地区干旱地区农耕区主要植物乔木草本农作物主要动物树栖动物为主能挖洞和擅长奔跑的动物动物种类较少特点动植物种类多,群落结构复杂,种群密度和群落结构能较长时间保持稳定动植物种类相对较少。群落结构相对简单,种群密度和群落结构常发生剧烈变化动植物种类少,群落结构单一,人的作用非常关键,是在一定程度上受人工控制的生态系统 (二)生态系统的成分 项目非生物的物质和能量生产者(主要成分)消费者分解者归类无机环境光能自养型生物、化能自养型生物异养型生物异养型生物作用为生物提供物质和能量为消费者、分解者提供物质和能量有利于生产者的传粉或种子的传播;保证能量流动和物质循环通畅进行将有机物分解为无机物,归还无机环境,保障物质循环的通畅进行举例光能、热能、水、空气、无机盐、有机物等绿色植物、光合细菌、化能合成细菌等植食动物(初级消费者)、小型肉食动物(次级消费者)、大型肉食动物(三级消费者)腐生动物(蚯蚓、蜣螂等)、腐生真菌(霉菌、蘑菇等)、腐生细菌(枯草杆菌等)关系生产者和分解者是联系生物群落和无机环境的两大“桥梁”;生产者与各级消费者以捕食关系建立的食物链和食物网是能量流动和物质循环的渠道①非生物环境:有阳光、空气、水分、矿质元素等没有生命的成分。②生产者:对一个生态系统中的生物种群来讲,生产者通过光合作用固定太阳能,并把CO2等无机物合成有机物,使非生物的物质和能量从无机环境进入生物群落,这是生物界最基本的物质代谢和能量代谢。并不是所有的植物都是生产者,如寄生植物菟丝子属于消费者。③消费者:参与食物链,保证物质循环、能量流动的快速正常进行,并为植物传粉、受精、种子的传播等提供帮助。并不是所有动物都是消费者,如腐食性动物蚯蚓、蜣螂等属于分解者。④分解者:把动植物遗体中的有机物又分解成无机物返回到无机环境中,为生产者的“再生产”提供原料。并不是所有微生物都是分解者,如硝化细菌属于生产者,腐生细菌和霉菌属于分解者,寄生菌属于消费者。 因而生产者和分解者是生态系统中连接生物群落和无机环境的两个重要环节。生态系统的四个成分之间是紧密联系,缺一不可的。关于消费者的地位,要从不同的角度进行分析。从物质和能量流通的完整性的角度看,它是可有可无的;但从它在生态系统中与其他生物类群的关系看,它有着自身的作用。生态系统中各成分关系可用下图表示: (三)生态系统的营养结构1、食物链——各种生物因食物关系而形成的联系(1)高中生物中的食物链主要指捕食链,其组成有生产者、消费者,而没有分解者。 食物链类型实例捕食食物链草→兔→狼腐食食物链木材→白蚁→食蚁兽; 植物残体→蚯蚓→线虫→节肢动物寄生食物链鸟类→跳蚤→原生动物→细菌→病毒; 鼠→跳蚤 (2)起点是 生产者 ,终点是 消费者(不被其他动物所食的动物) 。(3)一般模式:植物→植食性动物→小型动物→中型动物→大型肉食动物。(4)一条食物链一般不超过 五 个营养级。①食物链:我国民间有句谚语:“大鱼吃小鱼,小鱼吃虾,虾吃泥巴(藻类)。”它反映了一个生态系统中食物和能量的传递关系。这种关系好似一个食物的链条,我们称其为食物链(或营养链)。每一个食物链都包括几个环节,每个环节都可作为一个营养级。能量和食物从生产者到初级消费者,再到次级消费者,都是通过食物链进行的。②营养级:是指食物链中处于某一环节上所有生物种类的总和,是能量流动中常用的一个概念。食物链中各种生物的结构模式与营养环节的关系如下表所示: 食物链生物绿色植物植食动物肉食动物大型肉食动物结构模式生产者初级消费者次级消费者三级消费者营养环节第一营养级第二营养级第三营养级第四营养级 一般来说,一条食物链的营养级不超过五个。这是因为能量在沿着食物链的各个营养级流动时,大部分被消耗掉了。能量在逐级流动中的传递效率大约只有10%-20%。这样,在流经三、四个营养级之后,传递下来的能量就少到不足以再维持一个营养级的生命活动了。2、食物网形成原因:一种绿色植物可能是多种植食性动物的食物;一种植食性动物既可以吃多种植物,也可被多种肉食动物所食。3、食物链、食物网的综合分析(1)非生物的物质、能量不参与食物链的组成。(2)食物链、食物网是能量流动、物质循环的渠道。(3)食物网越复杂,最高营养级生物就越能获得持续稳定的能量。食物网的复杂程度取决于事物联系的生物种类而非取决于生物的数量。(4)化学杀虫剂和有害物质通过食物链逐级积累和浓缩,在生物体内高度富集。(5)在食物网中,两种生物之间的种间关系有可能出现不同概念上的重合,具体判断要根据它们之间的食物关系来确定。如蜘蛛与青蛙,二者之间既是捕食关系,又是 竞争关系。(6)对某种生物减少可导致其他物种变动的分析:①处于食物链中第一营养级的生物减少而导致其他物种变动:在某食物链中,若处于第一营养级的生物减少,则该食物链中的其他生物都减少。这是因为第一营养级是其他各种生物赖以生存的直接或间接食物来源,这一营养级生物的减少必然引起连锁反应,致使以下各营养级生物数量依次减少。②若一条食物链中处于“天敌”地位的生物数量减少,则被捕食者数量会因此而迅速增加,但这种增加并不是无限的,而是随着数量的增加,种群密度加大,种内斗争势必加剧,再加上没有了“天敌”的“压力”,被捕食者自身素质(如奔跑速度、警惕性、灵敏性等)必会下降,导致流行病蔓延,老弱病残者增多,最终导致密度减少,直到相对稳定,所以往往出现一个先上升,再下降,最后稳定的过程。 ③若处于“中间”营养级的生物减少,则其后的各营养级依次减少,其前各营养级按捕食关系发生相应变化。注意:在一个食物网中,如果某种生物的食物来源不止一个,则其中某一被捕食对象的减少并不会引起该捕食者的减少,它可依靠其他食物来源而维持数量基本不变。归纳总结:生态系统的组成成分及相互关系可以归纳为如下图解: 二.典型例题例1、下列属于生态系统的是 ( )A.草原上的羊 B.河水中的鲫鱼 C.湖中的生物 D.一个池塘【答案】D【解析】在一定的区域里,生物和环境相互作用所形成的统一整体叫做生态系统。据定义,草原上的羊、河水中的鲫鱼和西湖中的生物,它们都只强调生物而没有环境;一个池塘,包含了生物与相关的环境,因此属于生态系统。【总结升华】本题考查的是生态系统的概念。例2. 关于生态系统中非生物的物质和能量,下列说法中正确的是( )A.生产者、消费者和分解者都离不开非生物的物质和能量B.食物网中包含有非生物的物质和能量C.只有生产者依赖于非生物的物质和能量D.能量只能用于生产者的光合作用【答案】A【解析】生产者、消费者和分解者都离不开非生物的物质和能量,如生产者吸收无机物、利用光能进行光合作用,消费者与分解者利用氧气等。故A项正确、C项错误。食物网中包含生产者和消费者,不包括非生物的物质和能量,B项错误。光能用于生产者的光合作用,热能可用于维持恒温动物的体温。例3、在某水生生态系统中,分布有水鸟、藻类、芦苇等动植物,某些水鸟具有秋季迁徙的习性。下列叙述错误的是A.该水生生态系统的物种数量随季节而发生变化B.减少芦苇和藻类后,输入该水生生态系统的能量维持不变C.藻类和芦苇等生产者固定的能量是流经生态系统的总能量D.该水生生态系统动植物残体被微生物分解后可产生含氮化合物【答案】B【解析】某些水鸟的迁徙会引起该物种周期性地离开和回归这一水生生态系统,引起该水生生态系统物种数量变化,A正确;太阳能被生态系统的生产者通过光合作用转化为化学能,固定在它们制造的有机物中,太阳能由此输入到第一营养级,C正确;减少芦苇和藻类等生产者,其固定的太阳能总量减少,输入该生态系统的能量减少,B错误;该水生生态系统动植物残体中含有大量蛋白质、核酸等含氮有机物,被分解后可产生含氮化合物。例4、细菌在生态系统中的作用,按营养功能划分,它应属于( )A.生产者B.分解者C.消费者 D.因细菌的种类不同而不同【答案】D【解析】一些营腐生生活的细菌在生态系统中属于分解者;一些具有光合能力或能进行化能合成作用的细菌属于生产者,部分营寄生生活的细菌能够从外界摄取现成的有机物为食,则属于消费者。注意:不同生活方式的细菌在生态系统中担当的成分不同,要针对具体情况分析。绝大多数是作为分解者出现。例5. 下列哪一组生态学名词的排列顺序是从简单到复杂的( )A.生物体、种群、群落、生态系统、生物圈B.生物体、类群、生物圈、生态系统、群落C.种群、生物体、群落、生态系统、生物圈 D.种群、类群、群落、生物圈、生态系统【答案】A【解析】种群是指在一定区域内,同种生物个体的总和。群落是指在一定区域内一切生物个体的总和。而生态系统是由群落和无机环境组成,生物圈是指地球上的全部生物和它们的无机环境的总和,是地球上最大的生态系统,可分为很多个生态系统如:森林生态系统、草地生态系统、河流生态系统等。 例6、下面的图1表示某生态系统的食物网,甲~庚代表不同的生物。下列有关叙述中正确的是( )。 A.图1中的甲和己均代表的是第二营养级,属于一个种群B.调查图1中的戊和庚的种群密度一般用标志重捕法C.当丙刚迁入这个生态系统的一段时间内,数量变化如图2中的曲线XD.若图2中的曲线Y代表的是该生态系统中丙的数量变化,则b点对应的是图3中的t2时刻,此时可适当捕获【答案】C【解析】题图1中的甲和己均代表的是一个营养级,而不是一个种群。调查图1中的戊(植物)的种群密度一般用样方法,调查庚(动物)的种群密度一般用标志重捕法。当丙刚迁入这个生态系统的一段时间内,由于食物充足,没有天敌(营养级最高),数量变化如图2中的曲线X(“J”型曲线)。图2中b点(K/2)对应的是图3中的t1时刻,种群数量增长率最大,可适当捕获。例7、俗话说:“大鱼吃小鱼,小鱼吃小虾,小虾吃泥巴”。某同学据此设计了一个水池生态系统。下列属于该生态系统第一营养级的是A.小鱼吃的小虾 B.泥巴中的藻类 C.吃小鱼的大鱼 D.泥巴中的大肠杆菌【答案】B【解析】生态系统的第一营养级为生产者,本题中只有藻类属于生产者。【总结升华】本题考查生态系统的结构,重在使同学们深刻理解一个完整生态系统的结构的组分。例8、下列属于生态系统食物网特征的是( )A.一种生物只能被另一种生物捕食B.食物链的环节数是无限的C.一种生物可能属于不同的营养级D.食物网上的生物之间都是捕食关系【答案】C【解析】食物链和食物网是生态系统的营养结构,反映生态系统中生物之间的营养联系,是生态系统物质循环、能量流动的渠道。食物链交织成食物网。食物网交错点上,生物可以被一种或多种其他生物所捕食,同时每种生物也可以捕食一种或多种其他生物。不同食物链上的生物之间存在着多种关系如捕食、竞争。在每条食物链中有起点(都是生产者),也有终点。因为营养级之间能量的传递效率10% -20%,直到一个营养级的能量(或生物量)不足以养活下一个营养级的生物时,这个食物链就自然中止了。一般来说,一个食物链的环节不超过五个就是这个道理。再者食物链的长短也与该生态系统中物种的丰富程度有关。例9、下图是某生态系统中食物网简图,图中甲~庚代表各种不同的生物。请据图分析回答问题: (1)此生态系统作为生产者的生物是________,作为次级消费者的生物是________。 (2)生物甲和己的关系是_____。(3)该生态系统只表示了部分生物,图中未表示的成分有________。【答案】(1)戊 甲、乙、丁(2)捕食和竞争(3)非生物的物质和能量、分解者【解析】(1)本食物网由四条食物链组成,其第一营养级为戊,第三营养级分别为甲、乙、丁。(2)甲既捕食己又捕食戊,己也以戊为食,因此甲与己既有捕食关系,又有竞争关系。(3)应从生态系统成分的角度全面审视这一问题。生态系统的成分中还应有非生物的物质和能量以及分解者。 例10、某温带草原生态系统中,有鸟、昆虫、猫头鹰、蟾蜍、鼠、蛇等动物,它们之间的关系是:①猫头鹰捕捉蛇、鼠、鸟;②昆虫、鸟及鼠以植物为食;③蟾蜍和鸟捕食昆虫;④蛇吞食蟾蜍和鼠。请回答:(1)画出上述生物所能形成的最复杂的食物网。 (2)此生态系统中有________条食物链。 (3)最长的一条食物链是________,共有________营养级。 (4)占有两个或两个以上营养级的生物是________。 (5)若鼠大量减少,则猫头鹰的数量变化情况是________。【答案】(1)见下图。 (2)5 (3)草类→昆虫→蟾蜍→蛇→猫头鹰5个(4)鸟、蛇、猫头鹰 (5)数量变化不大【解析】题干提供的信息可形成5条食物链。这5条食物链,彼此连接成食物网。其中最长的一条食物链共有5个营养级。鸟类既吃昆虫又吃草类,蛇既吃鼠类,又吃蟾蜍占两个营养级,猫头鹰能吃其中的多种生物,它占有多个营养级:因此,即便是鼠数量减少。也会由其他生物部分替代因鼠减少而带来的食物匮乏状况,猫头鹰的数量变化不大。