





河北省衡水中学2018届高三上学期九模考试理科综合化学试题
展开
这是一份河北省衡水中学2018届高三上学期九模考试理科综合化学试题,文件包含精品解析全国百强校河北省衡水中学2018届高三上学期九模考试理科综合化学试题解析版doc、精品解析全国百强校河北省衡水中学2018届高三上学期九模考试理科综合化学试题原卷版doc等2份试卷配套教学资源,其中试卷共26页, 欢迎下载使用。
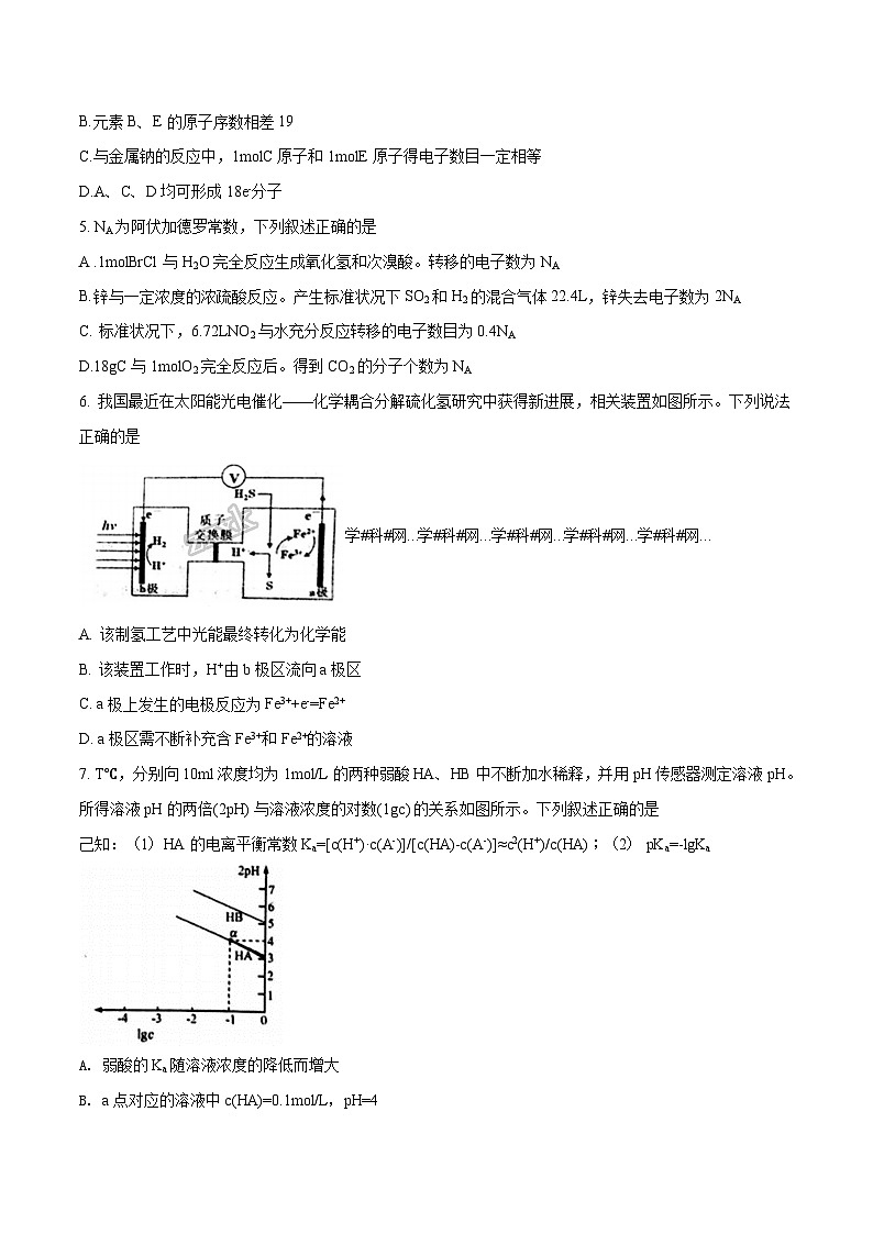
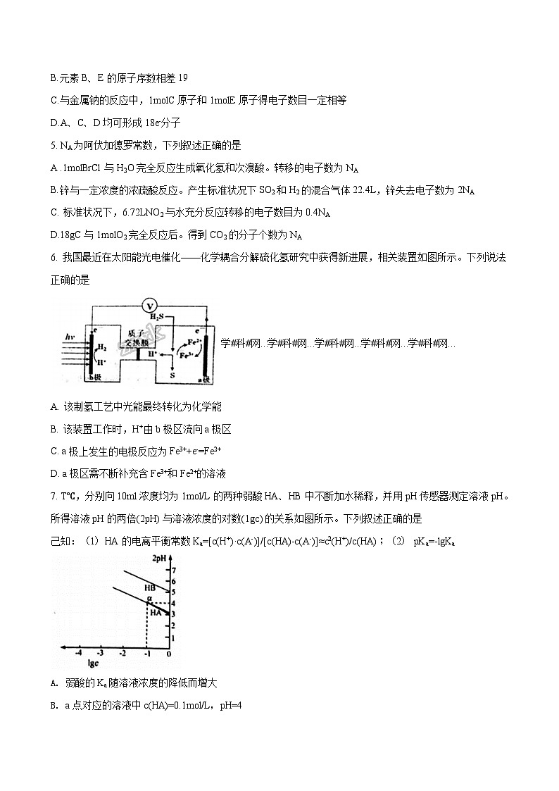
【全国百强校】河北省衡水中学2018届高三上学期九模考试理科综合化学试题1. 化学与人类生活、生产和社会可持续发展密切相关,下列说法不正确的是A. 有机磷农药多为磷酸酯或硫代磷酸脂类物质,肥皂水等碱性物质有利其水解而解毒B. 使用国际通行的凯氏定氮法测定奶着中的蛋白质含量时,会把三聚氰胺当做蛋白质而导致测定结果偏高C. 石油催化裂化的主要目的是得到更多的乙烯、丙烯等气态短链烃;石油裂解的主要目的是提高汽油等轻质油的产量D. 《天 工开物) 中有如下描述:“世间丝、麻、裘、揭皆具素质…...”文中的“袭”主要成分是蛋白质2. 下列有关实验的描述正确的是A. 向碘化钠溶液中加入新制氯水可看到有紫黑色固体生成B. 向分别装有1gNa2CO3和NaHCO3固体的试管中滴入几滴水,温度高的为Na2CO3C. 将Fe(NO3)2样品溶于稀硫酸后,滴加KSCN溶液,变虹,说明样品变质D. 中和热器定时环形玻璃搅拌棒要不断顺时针搅拌,目的是为了混合均匀,充分反应3. 下列有关物质结构和性质的说法不正确的是A. 分子式为C5H10且与乙烯互为同系物的结构共有5种B. 可用燃烧法鉴别环乙烷、苯、CCl4C. 分子中所有碳原子不可能位于同一平面D. 三联苯与四联苯互为同系物4. 下表为元素周期表的部分,其中A、C、D、E 为短周期元素,最外层电子数之和为23,下列说法正确的是A .元素A 对应的氢化物,常温下一定是气态B.元素B、E 的原子序数相差19C.与金属钠的反应中,1molC 原子和1molE 原子得电子数目一定相等D.A、C、D均可形成18e-分子5. NA为阿伏加德罗常数,下列叙述正确的是A .1molBrCl与H2O完全反应生成氧化氢和次溴酸。转移的电子数为NAB.锌与一定浓度的浓疏酸反应。产生标准状况下SO2和H2的混合气体22.4L,锌失去电子数为2NAC. 标准状况下,6.72LNO2与水充分反应转移的电子数目为0.4NAD.18gC与1molO2完全反应后。得到CO2的分子个数为NA6. 我国最近在太阳能光电催化——化学耦合分解硫化氢研究中获得新进展,相关装置如图所示。下列说法正确的是学#科#网...学#科#网...学#科#网...学#科#网...学#科#网...A. 该制氢工艺中光能最终转化为化学能B. 该装置工作时,H+由b极区流向a极区C. a 极上发生的电极反应为Fe3++e-=Fe2+D. a极区需不断补充含Fe3+和Fe2+的溶液7. T℃,分别向10ml浓度均为1mol/L的两种弱酸HA、HB中不断加水稀释,并用pH传感器测定溶液pH。所得溶液pH的两倍(2pH) 与溶液浓度的对数(1gc) 的关系如图所示。下列叙述正确的是己知:(1)HA的电离平衡常数Ka=[c(H+)·c(A-)]/[c(HA)-c(A-)]≈c2(H+)/c(HA);(2) pKa=-lgKaA. 弱酸的Ka随溶液浓度的降低而增大B. a 点对应的溶液中c(HA)=0.1mol/L,pH=4C. 酸性:HA<HBD. 弱酸HB的 pKa=58. 三氯化氧磷(POCl3)是一种重要的化工原料,常用作半导体掺杂剂,实验室制取POCl3并测定产品含量的实验过程如下:I.制备POCl3采用氧气氧化液态的PCl3法。实验装置(加热及夹持装置省略》及相关信息如下。物质熔点/℃沸点/℃相对分子质量其他PCl3―112.076.0137.5均为无色液体,遇水均剧烈水解为含氧酸和氯化氢,两者互溶 POCl32.0106.0153.5 (1)仪器a的名称为_______________________________;(2)装置C中生成POCl3的化学方程式为________________________________;(3)实验中需控制通入O2的速率,对此采取的操作是_________________________________;(4)装置B的作用除观察O2的流速之外,还有___________________________________;(5)反应温度应控制在60~65℃,原因是__________________________________; II.测定POCl3产品含量的实验步骤:①实验I结束后,待三颈烧瓶中液体冷却到室温,准确称取16.725g POCl3产品,置于盛有60.00 mL蒸馏水的水解瓶中摇动至完全水解,将水解液配成100.00mL溶液②取10.00mL溶液于锥形瓶中,加入10.00mL 3.5mol/L AgNO3标准溶液(Ag++Cl-=AgCl↓)③加入少量硝基苯(硝基苯密度比水大,且难溶于水)④以硫酸铁溶液为指示剂,用0.2mol/L KSCN溶液滴定过量的AgNO3溶液(Ag++SCN-=AgSCN↓),到达终点时共用去10.00mL KSCN溶液。(6)达到终点时的现象是_________________________________________;(7)测得产品中n(POCl3)= ___________________________;(8)已知Ksp(AgCl)> Ksp(AgSCN),据此判断,若取消步骤③,滴定结果将_______。(填偏高,偏低,或不变)9. 碲(Te)为第VIA元素,其单质凭借优良的性能成为制作合金添加剂、半导体、光电元件的主体材料,并被广泛应用于冶金、航空航天、电子等领域。可从精炼铜的阳极泥(主要成分为Cu2Te)中回收碲,(1)“培烧”后,确主要以TeO2 形式存在,写出相应反应的离子方程式:________________________。(2)为了选择最佳的培烧工艺进行了温度和硫酸加入量的条件试验,结果如下表所示:温度/℃硫酸加入量(理论量倍数)浸出率/%CuTe4501.2577.32.634601.0080.292.811.2589.862.871.5092.317.705001.2559.835.485501.2511.6510.63 则实验中应选择的条件为_________________,原因为______________________________。(3)滤渣1在碱浸时发生的化学方程式为_____________________________。(4)工艺(I)中,“还原”时发生的总的化学方程式为____________________________。(5)由于工艺(I)中“氧化”对溶液和物料条件要求高。有研究者采用工艺(II)获得磅.则“电积”过程中,阴极的电极反应式为____________________________________。(6)工业生产中,滤渣2经硫酸酸浸后得滤液3和滤渣3。①滤液3 与滤液1合井。进入铜电积系统。该处理措施的优点为_____________________________。②滤渣3中若含Au和Ag,可用_____将二者分离。(填字母)A.王水 B.稀硝酸 C.浓氢氧化钠溶液 D.浓盐酸10. 由H、C、N、O、S等元素形成多种化合物在生产生活中有着重要应用。I.化工生产中用甲烷和水蒸气反应得到以CO和H2为主的混合气体,这种混合气体可用于生产甲醇,回答下列问题:(1)对甲烷而言,有如下两个主要反应:①CH4(g) +1/2O2(g) =CO(g) +2H2(g)△H1=-36kJ·mol-12CH4(g) +H2O(g) =CO(g) +3H2(g) △H2=+216kJ·mol-1若不考虑热量耗散,物料转化率均为100%,最终炉中出来的气体只有CO、H2,为维持热平衡,年生产lmolCO,转移电子的数目为______________________。(2)甲醇催化脱氢可制得重要的化工产品一甲醛,制备过程中能量的转化关系如图所示。①写出上述反应的热化学方程式________________________________。②反应热大小比较:过程I________过程II (填“大 于”、“小于”或“等于”)。II.(3)汽车使用乙醇汽油并不能减少NOx的排放,这使NOx的有效消除成为环保领城的重要课题。某研究性小组在实验室以Ag-ZSM-5为催化剂,删得NO转化为N2的转化率随温度变化情况如图所示。若不使用CO,温度超过775K,发现NO的分解率降低。其可能的原因为_____________________________________,在n(NO)/n(CO)=1的条件下,为更好的除去NOx物质,应控制的最佳温度在_______K左右。(4)车辆排放的氮氧化物、煤燃烧产生的二氧化硫是导致雾霾天气的“罪魁祸首”。活性炭可处理大气污染物NO。在5L密闭容器中加入NO和活性炭(假设无杂质),一定条件下生成气体E和F。当温度分别在T1℃ 和T2℃时,测得各物质平衡时物质的量(n/mol) 如下表:物质温度℃活性炭NOEF初始3.0000.1000T12.9600.0200.0400.040T22.9750.0500.0250.025 ①写出NO与活性炭反应的化学方程式_________________________________________;②若T1<T2,则该反应的ΔH_________0 (填“>”、“<”或“=”) ;③上述反应T1℃时达到化学平衡后再通入0.1mol NO气体,则达到新化学平衡时NO的转化率为______。11. 钴是人体必需的微量元素,含钴化合物作为颜料,具有悠久的历史,在机械制造、磁性材料等领域也具有广泛的应用,请回答下列问题:(1)Co基态原子的电子排布式为__________________________;(2)酞菁钴近年来在光电材料、非线性光学材料、光动力学中的光敏剂、催化剂等方面得到广泛的应用,其结构如图所示,中心离子为钴离子。①酞菁钴中三种非金属原子的电负性有大到小的顺序为____________,(用相应的元素符号作答) ;碳原子的杂化轨道类型为___________________________;②与钴离子通过配位健结合的氮原子的编号是___________________________;(3)用KCN处理含Co2+的盐溶液,有红色的Co(CN)2析出,将它溶于过量的KCN溶液后,可生成紫色的[Co(CN)6]4-,该配离子中的配位体为________,配位原子为____________________;(4)Co的一种氧化物的晶胞如图所示,在该晶体中与一个钴原子等距离且最近的钴原子有_____个;与一个钴原子等距离且次近的氧原子有______个; 若该钴的氧化物晶体中钴原子与跟它最近邻的氧原子之间的距离为r,该钴原子与跟它次近邻的氧原子之间的距离为______;已知在该钴的氧化物晶体中钴原子的半径为apm,氧原子的半径为bpm,它们在晶体中是紧密接触的,则在该钴的氧化物晶体中原子的空间利用率为____(用含a、b的式子表示)。(5)筑波材料科学国家实验室 一个科研小组发现了在5K 下呈现超导性的晶体,该晶体具有CoO2的层状结构(如下图所示,小球表示Co原子,大球表示O原子)。下列用粗线画出的重复结构单元示意图不能描述CoO2的化学组成的是_______。12. 有机物A是聚合反应生产胶黏剂基料的单体。亦可作为合成调香剂I、聚酯材料J的原料,相关合成路线如下:已知: 在质谱图中烃A的最大质荷比为118,其苯环上的一氯代物共三种,核磁共振氢谱显示峰面积比为3:2:2:2:1。根据以上信息回答下列问题:(1)A的官能团名称为_________________,B→C 的 反应条件为___________,E→F的反应 类 型为______。(2) I的结构简式为__________,若K分子中含有三个六元环状结构,则其分子式为__________________。(3)D与新制氢氧化铜悬浊液反应的离子方程式为______________________________________。(4)H的同分异构体W能与浓溴水反应产生白色沉淀,1molW参与反应最多消耗3molBr2,请写出所有符合条件的W的结构简式_____________________________。(5) J是一种高分子化合物。则由C生成J的化学方程式为________________________。(6)已知:++RC1+HCl(R为烃基)设计以苯和乙烯为起始原料制备H的合成路线(无机试剂任选)。[合成路线示例: CH3CH2OHCH2=CH2BrCH2CH2Br]__________________
相关试卷
这是一份河北省衡水中学2018届高三上学期九模考试理综化学试题,共9页。试卷主要包含了下列有关实验的描述正确的是等内容,欢迎下载使用。
这是一份河北省衡水中学2018届高三上学期八模考试理综-化学试题,文件包含精品解析全国百强校河北省衡水中学2018届高三上学期八模考试理综-化学试题解析版doc、精品解析全国百强校河北省衡水中学2018届高三上学期八模考试理综-化学试题原卷版doc等2份试卷配套教学资源,其中试卷共24页, 欢迎下载使用。
这是一份河北省衡水中学2018届高三上学期八模考试理综化学试题,共8页。试卷主要包含了下列实验不能达到实验目的的是等内容,欢迎下载使用。