


专题05:语言表达(原卷+答案)八年级语文下学期期末备考专题复习
展开八年级语文下册期末专题复习
专题05 语言表达
1.(广东省深圳市宝安区2021-2022学年八年级下学期期末语文试题)安安想借助徒步绿道活动机会,宣传低碳生活理念,动员身边坐私家车上放学的同学改为徒步上放学。现宣传图片已经制作好,请你为安安拟一条标语填写在方框内(要求:上下两句字数一致,总字数不超过20字)。
2.(广东省深圳市宝安区2021-2022学年八年级下学期期末语文试题)有同学在徒步途中看见一个小伙子正把几节电池扔到草坪上,赶忙上前劝阻。小伙子说:“小毛孩管什么闲事!我只是扔个废电池而已,有什么大不了的!”针对小伙子这句话,请你结合“相关链接”对其进行规劝,规劝时注意语言得体,有理有据。
【相关链接】
电池的主要成分为锰、汞、锌等重金属,被遗弃的废电池腐烂后其重金属成分会溢出,造成地下水和土壤的污染,并严重危害人类健康。
3.(广东省云浮市新兴县2021-2022学年八年级下学期期末语文试题)根据情景,在横线处写出恰当的话。
学校进行消防演练,当消防警报突然响起时,班上的同学迅速取出湿毛巾捂住口鼻,弯腰顺着墙边向操场跑去,小宇同学却坐在教室里一动也不动地写作业。小强见后,急忙跑到小宇桌前说:“快跑,失火啦!”小宇不紧不慢地说:“哪里失火?不就是演练吗?看把你急的!”
小强拉起小宇说:“______”小宇马上跟小强离开了教室。
4.(广东省深圳市南山区2021-2022学年八年级下学期期末语文试题)新冠疫情防控期间,深圳市民需要每日进行核酸检测。你在做核酸排队时,有一名男子突然走到你面前说:“核酸队伍太长了,不知道排队到什么时候,我就一个人,能排在你前面吗?”你会如何应对这个不合理的请求呢?
5.(广东省深圳市南山区2021-2022学年八年级下学期期末语文试题)请你参照下列句子,用一句话写出你对深圳精神的理解。
深圳像朝气蓬勃的年轻人,有鼓励创新的恢弘气度;
深圳像拼搏奋斗的拓荒牛,有砥砺前行的实干精神;
深圳像________________,____________________;
6.(广东省惠州市博罗县2021-2022学年八年级下学期期末语文试题)阅读下面材料,按要求作答。
“六一”儿童节,不少商家推出了各种销售活动。请你根据以下两个消费者的投诉案例,以广东省消委会的名义,给消费者发出理性消费提示(每条在12字以内)。
案例一:郭小姐的孩子通过手机私自绑定了大人的银行卡,并通过手机支付的方式在游戏中消费6万余元。为追回钱款,郭小姐投诉到广东省消委会,经调查,证明确实为未成年人进行的充值,但因家长也负有一定的监管责任,故虽经消委会全力争取,最终商家只同意退回47000多元。
案例二:林女士在某店铺购买一箱牛奶给孩子食用,结果食用完当天孩子便出现头晕、腹痛、恶心等症状,送医后确认为食物中毒,需住院治疗。在初步沟通赔偿无果后,林女士投诉至阳春市消费者权益保护中心。经反复沟通调解,最终商家赔偿消费者两万余元。
案例一消费提示:_____________________________ 。
案例二消费提示:______________________________ 。
7.(广东省佛山市禅城区2021-2022学年八年级下学期期末语文试题)活动将要结束了,作为主持人的你需要用一种颜色表达对“青春•中国”这一主题的理解。请按照示例,仿写句子。
示例:我们的青春是红色的,像那高踞枝头的木棉花,象征着我们为祖国奉献的热情。
8.(广东省惠州市龙门县2021-2022学年八年级下学期期末语文试题)古诗词朗诵活动中,部分节目单如下,你作为主持人为第2、3个节目之间设计一个串场词:
节目顺序 | 朗诵者 | 朗诵题目 | 诗词的作者 |
1 | 肖颖 | 《卜算子·黄州定慧院寓居作》 | 苏轼 |
2 | 陈兴 | 《钱塘湖春行》 | 白居易 |
3 | 李敏 | 《送友人》 | 李白 |
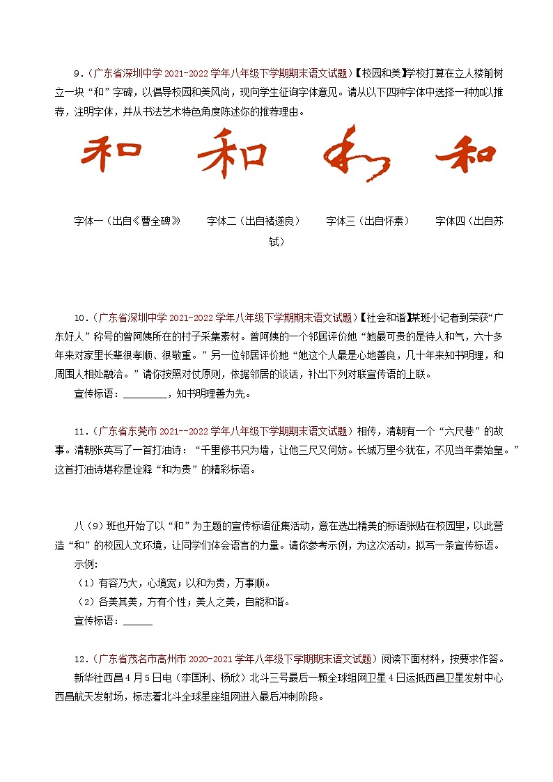
9.(广东省深圳中学2021-2022学年八年级下学期期末语文试题)【校园和美】学校打算在立人楼前树立一块“和”字碑,以倡导校园和美风尚,现向学生征询字体意见。请从以下四种字体中选择一种加以推荐,注明字体,并从书法艺术特色角度陈述你的推荐理由。
字体一(出自《曹全碑》) 字体二(出自褚遂良) 字体三(出自怀素) 字体四(出自苏轼)
10.(广东省深圳中学2021-2022学年八年级下学期期末语文试题)【社会和谐】某班小记者到荣获“广东好人”称号的曾阿姨所在的村子采集素材。曾阿姨的一个邻居评价她“她最可贵的是待人和气,六十多年来对家里长辈很孝顺、很敬重。”另一位邻居评价她“她这个人最是心地善良,几十年来知书明理,和周围人相处融洽。”请你按照对仗原则,依据邻居的谈话,补出下列对联宣传语的上联。
宣传标语:_________,知书明理善为先。
11.(广东省东莞市2021--2022学年八年级下学期期末语文试题)相传,清朝有一个“六尺巷”的故事。清朝张英写了一首打油诗:“千里修书只为墙,让他三尺又何妨。长城万里今犹在,不见当年秦始皇。”这首打油诗堪称是诠释“和为贵”的精彩标语。
八(9)班也开始了以“和”为主题的宣传标语征集活动,意在选出精美的标语张贴在校园里,以此营造“和”的校园人文环境,让同学们体会语言的力量。请你参考示例,为这次活动,拟写一条宣传标语。
示例:
(1)有容乃大,心境宽;以和为贵,万事顺。
(2)各美其美,方有个性;美人之美,自能和谐。
宣传标语:______
12.(广东省茂名市高州市2020-2021学年八年级下学期期末语文试题)阅读下面材料,按要求作答。
新华社西昌4月5日电(李国利、杨欣)北斗三号最后一颗全球组网卫星4日运抵西昌卫星发射中心西昌航天发射场,标志着北斗全球星座组网进入最后冲刺阶段。
这是我国第55颗北斗导航卫星,属地球静止轨道卫星,将开展测试、总装、加注等工作,计划于5月发射。
北斗系统是我国自主建设、独立运行的全球卫星导航系统, 2009年启动北斗三号全球系统建设,2017年11月5日实现全球组网卫星的首次发射。
(1)请给这则材料加个标题,不超过16个字。
(2)请根据对联常识,将下面六个短语组合成一副对联。
烈火高炉 红吞 表里 学贯 微宏 航天探海
13.(广东省广州市增城区2020-2021学年八年级下学期期末语文试题)阅读下面文字,完成题目。
为织密织牢常态化疫情防控网培,有力有序推进疫苗接种,加快构建免疫安全屏障,学校组织宣传新冠肺炎疫情常态化防控知识,要求同学们做好表率,从自身做起,严格落实戴口罩、勤浇手、勤通风、保距离等常态化防控措施,并向家长们做好宣传,尽早让家长完成疫苗接种。
(1)请概括以上文字的主要信息。
(2)如果你爸爸还没有及时接种疫苗,你应该如何劝说爸爸去接种?
14.(广东省茂名市茂南区2020-2021学年八年级下学期期末语文试题)仿照画波浪线的句子,在横线上续写两句话,使之与前面的句子构成排比。
好传统我们代代传承。春节,我们贴福舞狮共贺新禧;清明,我们踏青祭祖缅怀先人;________________,_______________;________________,_______________;重阳,我们登高赏菊祈福敬老。
15.(广东省广州市花都区2020-2021学年八年级下学期期末语文试题)花都湖公园内正举行“倡导低碳生活”宣传标语征集活动,请你也按要求写一条宣传标语。(要求:①至少运用一种修辞手法;②不超过22字。)
16.(广东省广州市花都区2020-2021学年八年级下学期期末语文试题)在游览花都湖的过程中,表妹面对美景情不自禁地跳起舞来,背后一位大妈突然说:“小姑娘跳得真不错,我已经拍下来了,放到抖音上点击率肯定很高。”你不想表妹跳舞的视频被发布到网络上,你应该如何劝阻大妈呢?
17.(广东省揭阳市普宁市2020-2021学年八年级下学期期末语文试题)请给下面的新闻材料拟写标题,并简述理由。
金羊网讯 8月31日,2020南国书香节暨羊城书展(以下简称“南国书香节”)正式闭幕。为期11天的书香节,广东全省150个分会场举办文化活动近700场,展销图书超147万册,众多读者到各分会场参展,掀起了南粤大地上的阅读新高潮。从集中办展到回归“家门口”,从注重线下到线上线下齐飞,今年的南国书香节创新办展,让读者收获了更多实惠。本届书香节,实体书店展现了“文化地标魅力”,提振了经营的信心。150家实体书店,充分发挥“知识粮仓”的作用,通过个性化的场景设计、氛围布置、举办形式多样的文化活动,吸引读者驻足“充电”。
18.根据语境,仿照划线句子,把文段补充完整。
深南大道的最西端,截至南山区的南头古城,这也是深南大道中“南”字的由来。深南大道一头连着历史,一头通往未来;一头连着悠远的过去,一头通往繁华的当下;___________,__________……深南大道,由此也成为一个富有立体感的城市隐喻。
19.八年(1)班开展“古诗苑漫步”语文综合性学习活动。李明同学提议本次活动的“古诗小状元”可以在综合测评中加分,同学们对此看法不一。
甲同学:我不同意。阅读诗歌,是为了接受经典文化美的洗礼,提升语文素养,不是为了综合测评加分。
乙同学:我同意。争状元活动和综合测评挂钩,可以提高大家参与活动的积极性,活动效果会更好。
请你从“和而不同”“和为贵”的思想中汲取智慧,以班长的身份,就“争状元”活动和综合测评挂钩这个问题,谈谈你对甲、乙观点的看法,并提出你的建议。
20.语言运用。
一位老师去家访,与学生目不识丁的奶奶聊上了。老师应该用哪种说法更合适?请选择括号中合适的词语打“√”。并简要说说你选择的理由。
“奶奶,您老人家身体很好哇。我不是来告状的,您孙子在学校没(A.违反各项规章制度 B.惹事),就是读书还要(A.多用功 B.发奋图强),最近数学考试又不及格啦。在学校您别担心,我们会(A.抽空 B.在百忙中挤出时间)给他补课。可在家里,您老人家要(A.说说他 B.做做他的思想工作)。
21.阅读下面材料,给“物候”下定义。(不超过30个字)
几千年来, 劳动人民注意了草木荣枯、候鸟去来等自然现象同气候的关系,据以安持农事。杏花开了,就好像大自然在传语要赶快耕地:桃花开了,又好像在暗示要赶快种谷子。布谷鸟开始唱歌,劳动人民懂得它在唱什么:“阿公阿婆,割麦插禾。”这样看来,花香鸟语,草长莺飞,都是大自然的语言。这些自然现象,我国古代劳动人民称它为物候。
22.语言综合运用。
请对下面这段文字进行压缩,要求保留关键信息,句子简洁流畅,不超过60个字。
在2021年的春节晚会上,一首《可可托海的牧羊人》让人回味无穷,但可可托海不是海,也不是湖,它在蒙语中是“蓝色的河湾”,哈萨克语是“绿色丛林”。它是一个镇,隶属于新疆阿勒泰地区的富蕴县,可可托海是真正意义上的宝藏,世界级的地质公园、矿藏之乡!这座矿脉几手拥有全球一半的矿物种类:世界上已知的矿种有140个,而三号矿坑独占了86种,并从中发现了门捷列夫元素周期表中没有的7种稀有元素,稀有金属占到矿山储量的九成以上,这里与世界最著名的加拿大贝尔尼克湖矿齐名,是全球地质界公认的“天然地质博物馆”,是中外地质学者心目中的“耶路撒冷”“麦加”圣地!
23.放学后,你和同学兴高采烈地跑到操场上准备打篮球。这时,又来了另外一个班的同学。“我们先到!场地该归我们。”“凭什么?场地又不是你们班的。”大家互不相让,此时,请你用“和”的理念来劝说,化解这场争吵。(30字左右)
24.(广东省佛山市南海区2018-019学年九年级上学期期末教学质量检测语文试题)语言运用
从食器进化推想,先民应是先以手抓食,后来发明了用火煮食,热食烫手,徒手取食多有不便,他们多生活在森林和洞穴,树枝触手可及,随手用树枝夹取热食方便不少:筷子或许就是这样诞生的。于是,在文明的用筷子进食行为下,“食物不再成为人们暴力下的猎物,而是和谐传送的物质。”另据检测,在使用筷子时,要牵动人体30多个关节和50多条肌肉,有助于刺激神经系统的活动。
(1)用一句话概括以上内容,不超过30字。
(2)根据材料,以“使用筷子”开头,用“既……又……”的句式,写一句话。
25.请仿照画线的例句,横线上补写句子。要求符合语境,内容相近,句式相同。
我敬畏自然中浩瀚的事物,也敬畏自然中浩渺的事物。我敬畏长江之气势如虹,敬畏珠峰之直插云天,________________ 。________________ ;我敬畏霜雪中的松柏,坚毅挺拔;敬畏风雨中的小草,柔韧顽强; “一花一世界,一叶一菩提”,自然界中的一切都值得我们敬畏。
参考答案:
1.示例:快乐徒步行,共享生态美。徒步上下学,健康我自己。徒步让生命更健康,低碳让城市更美丽。
【详解】本题考查拟写标语的能力。主题标语的拟写要求:(1)紧扣主题;(2)语言简洁明了(一般20字以内);(3)一般采用上下两句的形式,且字数相等、结构相对。如有必要,可采用拟人、比喻、夸张的修辞手法,丰富文采;(4)要有人文性和感召力。
示例:徒步上下学,健康常相伴。
2.示例:叔叔,深圳是我们共同的家,我们有责任一起爱护它。你别小看一节废电池,它腐烂后,对地下水和土壤的污染可大了,还会危害我们的身体健康。请你把废电池放到相应的垃圾桶吧。
【详解】本题考查劝说语。
根据链接材料“电池的主要成分为锰、汞、锌等重金属,被遗弃的废电池腐烂后其重金属成分会溢出,造成地下水和土壤的污染,并严重危害人类健康”可知,废电池的危害性极强;
根据“有同学在徒步途中看见一个小伙子正把几节电池扔到草坪上,赶忙上前劝阻。小伙子说:‘小毛孩管什么闲事!我只是扔个废电池而已,有什么大不了的!’”可知,小伙子乱扔废电池且对废电池的危害未引起重视。可从乱扔废电池危害的角度,对其进行劝说。示例如下:
叔叔,您知道乱扔废电池的危害吗?一节小小的废电池,它腐烂后,其重金属成分会溢出,造成地下水和土壤的污染,并严重危害人类健康。您想成为那个受危害的人吗?那就请您把废电池放到相应的垃圾桶把。让我们一起守护我们的环境,保护我们共同的家!
3.小宇,虽说是演练,但是不先学会逃生技能,真遇到火灾,那该咋办?不能拿自己的生命开玩笑,咱们快跑。
【详解】此题考查学生口语交际的能力。
解答此题的关键是明确题干信息,并抓住关键点进行阐释理由。从题干信息可以看出,小宇并没有认识到消防演练的必要性,所以你的回答要针对这一点劝说,注意语言的连贯、得体,要有称呼,有礼貌。
示例:小宇,逃生演练虽然不是真正的火灾,但是一旦火灾真的来临,平时你没有训练,到时你一定会手忙脚乱!千万不能拿生命开玩笑,赶紧跑吧!
4.示例:你好!核酸队伍确实很长,我能理解你想早点做完核酸的想法。但是,如果我同意你排在我前面,在我后面排队的人就需要更长时间才能做完核酸,这样虽然方便了你,但是对其他人却是不公平的,容易引发矛盾与争吵,也不符合深圳和谐有序的城市精神。“己所不欲勿施于人”,我们在考虑自己的时候,也要考虑他人,你说对吗?
【详解】本题考查语言表达的能力。根据平时的生活实践,我们知道这位男子的请求是不正确的,他的这种插队行为是对公共秩序的破坏,所以答题时理应是拒绝他的请求。但是表述理由要注意合理有据,委婉得体。
示例:叔叔,你心里着急我很理解,因为我也着急呀!但是公共秩序是要我们大家共同维护的,如果我同意让你站在我前面,后面的人也会向前面的人提出要求,那队伍不是乱了?我们排队的时间还有可能比现在更长。所以我们还是在原位耐心等一等!
5. 示例1:深圳像展翅高飞的大鹏鸟, 有搏击长空的宽广胸怀;(示例2:深圳像敢于担当的排头兵,有勇立潮头的奋进气魄;示例3:深圳像人才高地的小硅谷,有科技研发的创新环境;示例4:深圳像小型微缩的联合国,有开放包容的多元文化。)
【详解】本题考查仿写。
根据例句,可用“深圳像……,有……”这样的句式,能揭示深圳精神即可。
“深圳精神”,形成于1990年,原为“开拓、创新、团结、奉献”的八个字;
2002年3月至8月,新的深圳精神概括为“开拓创新、诚信守法、务实高效、团结奉献”;
2020年深圳市委六届十五次全会上,发布新时代深圳精神为 :“敢闯敢试、开放包容、务实尚法、追求卓越”;
示例如下:
深圳像深埋地下的根,有默默无闻的奉献精神;
深圳像波涛汹涌的大海,有纳百川的包容度量;
深圳像开辟大山的愚公,有敢闯敢试的胆气。
6.案例一消费提示:提防孩子大额电子消费 案例二消费提示:科学选购绿色健康食品
【详解】本题考查语言表达能力。
结合案例一“郭小姐的孩子通过手机私自绑定了大人的银行卡,并通过手机支付的方式在游戏中消费6万余元”可知,案例主要讲述孩子用手机进行大额游戏消费,故理性消费提示为:提防孩子大额电子消费。
结合案例二“林女士在某店铺购买一箱牛奶给孩子食用,结果食用完当天孩子便出现头晕、腹痛、恶心等症状,送医后确认为食物中毒,需住院治疗”可知,因为没有科学合理选择购买食品,导致孩子出现食物中毒事件,故理性消费提示为:科学选购绿色健康食品。
7.答案示例:
我们的青春是绿色的,像那漫山遍野的草木,象征着祖国明天美好的希望。
【详解】考查仿写。开放类试题,与例句格式一致,语义相关,用一种颜色表达对“青春•中国”这一主题的理解,言之成理即可。如:我们的青春是蓝色的,像那浩瀚无边的海洋,象征着我们远大的理想与追求。
8.示例:“乱花渐欲迷人眼,浅草才能没有马蹄”,在陈兴抑扬顿挫的朗诵中,我们好像和白居易一起走进了迷人的西湖。接下来,我们欣赏一首情意深长的送别诗,有请李敏给我们带来李白的《送友人》。
【详解】本题考查串场词的写作。注意熟悉节目内容,化用其中的妙语佳句,或介绍剧情,或烘托气氛,注意串词承上启下,使上下节目结合浑然一体。
示例:“最爱湖东行不足,绿杨阴里白沙堤,”在陈兴优美的朗诵里,我们感受到西湖的美丽。生活中,能触动我们心灵的,不光有美丽的风景,还有可贵的友情。下面有请李敏给我们带来李白的《送友人》。
9.示例一:字体一:隶书,隶书庄重优美,最能体现“和”字平和静美的精神内涵
示例二:字体二:楷书,楷书端方挺拔,更能体现“和”字平正协调的精神内涵
示例三:字体三:草书,草书轻灵飞扬,更能体现“和”字自在圆融的精神内涵
示例四:字体四:行书,行书灵活潇洒,更能体现“和”字和谐自由的精神内涵
【详解】本题考查掌握汉字的能力。
本题要求从四个“和”字的不同写法中选择一种字体,阐明所选字体的特点及理由,首先观察四幅图片,确定四幅图片分别为什么字体。
第一幅图片字形扁方左右分展,因此可以判断为该字体为隶书,隶书的特点是庄重,字形略微宽扁,横画长,竖画短,呈长方形状,讲究“蚕头燕尾”、“一波三折”。隶书这种字体谨严规矩、典雅肃穆、雄浑粗拙、散逸纵横;
第二幅图片字形形体方正,笔画平直,因此可以判断为该字体为楷书,楷书的特点是形体方正,笔画平直,可作楷模,笔划平正,结体整齐,工妙于点画,神韵于结体;
第三幅图片字形书写的草率、简约、自由、笔画连贯,书写流便迅速,其形态比其他任何字体更活泼灵动。因此可以判断为该字体为草书,草书的特点是神闲张狂,流纵横洒脱,一气呵成;
第四幅图片字形端正平稳,放纵流动,因此可以判断为该字体为行书,行书的特点是结体多姿、端正平稳,放纵流动、舒展有型;
作答时,选取某种字体后根据此种字体的特点围绕对“和”字内涵的理解回答理由即可。
10.示例:孝亲敬长和为贵
【详解】本题考查补写对联。按照对仗原则,依据邻居的谈话,补出“知书明理善为先”的上联即可。
根据“知书明理善为先”中“知书明理”是并列结构短语,结合邻居评价“六十多年来对家里长辈很孝顺、很敬重”,可拟写为“孝亲敬长”“孝亲敬老”等;
根据“知书明理善为先”中“善为先”是主谓短语,结合邻居评价“她最可贵的是待人和气”,可拟写为“和为贵”“和为上”等。
11.示例:营造和睦关系,共建和谐校园。/友善阳光照大地,和睦新风暖校园。
【详解】本题考查拟写宣传语。作答时,要紧扣“和”的主题来写标语。
示例:各美其美,美之人美;美美与共,天下大同。
12.(1)示例:北斗全球组网进入最后冲刺阶段
(2)烈火高炉红吞表里 航天探海学贯微宏
【解析】【小题1】本题考查拟写标题。
根据新闻导语“北斗三号最后一颗全球组网卫星4日运抵西昌卫星发射中心西昌航天发射场,标志着北斗全球星座组网进入最后冲刺阶段”的内容可知,材料主要想表达的就是北斗三号最后一颗全球组网卫星运抵西昌卫星发射中心西昌航天发射场,北斗全球组网进入最后冲刺阶段。故可拟写标题为:北斗全球组网进入最后冲刺阶段。
【小题2】本题考查对联知识。
对联的要求:要字数相等,断句一致;要平仄相合,音调和谐;要词性相对,位置相同;要内容相关,上下衔接。上下联的含义必须相互衔接,但又不能重复。
“烈火高炉”对“航天探海”;“红吞”对“学贯”;“表里”对“微宏”;再结合“烈火高炉”发出红色火焰,与“红吞”相关,“吞”字又表现出其火焰的气势强大,可以“吞”“表里”,所以“烈火高炉红吞表里”应为一联,且“里”字为仄声,所以应为上联,所以“航天探海学贯微宏”即成下联。
13.(1)示例:学校组织宣传新冠肺炎防控知识,要求同学们做表率并向家长宣传。
(2)示例:爸爸,疫苗是经过实验确认过安全的,能有效预防新冠肺炎。更多的人接种疫苗,能阻止病毒的传播;如果人人消极对待,将给对抗新冠疫情带来困难。接种疫苗,既是为国尽力,也是为家人着想。请您抓紧去接种疫苗,好吗?
【详解】(1)本题考查筛选概括主要信息。可提取关键语句概括作答。
结合“学校组织宣传新冠肺炎疫情常态化防控知识,要求同学们做好表率,从自身做起,严格落实戴口罩、勤洗手、勤通风、保距离等常态化防控措施,并向家长们做好宣传”可提取关键语句“学校组织宣传新冠肺炎疫情常态化防控知识”“要求同学们做好表率”“并向家长们做好宣传”,据此可概括为:学校组织宣传新冠肺炎防控知识,要求同学们做表率并向家长宣传。
(2)本题考查口语交际。
我们可从疫苗的安全性、接种疫苗的重要意义、不接种的危害等方面进行劝说,注意语气委婉,让爸爸乐于接受。
示例:爸爸,您应当尽早去接种疫苗。目前针对新冠病毒还没有特效药,而疫苗是预防传染病最经济有效的措施。我们可以通过接种疫苗获得免疫力,有效预防新型冠状病毒引起的疾病。而且疫苗接种是保护自身和家人的生命健康的重要手段之一。我们应该积极主动地及早接种新冠病毒疫苗,为防控新冠肺炎疫情、维护自身的生命健康,增加一层保护,减少一分风险。
14.示例:端午, 我们食粽赛舟力争上游; 中秋, 我们吃饼赏月共聚天伦。
【详解】考查仿写,开放类试题,与前句格式相同,语义相关,按时间顺序围绕着传统节日的风俗拟写即可。如:端午,我们悬艾饮酒欢聚一堂;重阳,我们登高赏菊望远怀人。
15.示例:倡导低碳生活,呵护生态家园。
【详解】本题考查拟写宣传标语。解答此题,要仔细阅读题干要求,扣住活动的主题“倡导低碳生活”来拟写宣传标语,要注意使用恰当的修辞方法。还要注意字数要求。
示例1:清爽地球靠大家,低碳走进你我他。
示例2:低碳生活有你有我,节约能源利国利家。
16.示例:大妈,您好。我表妹还是个孩子,我们不希望她引起网友关注,请您不要将她跳舞的视频发布到网络上!
【详解】本题考查语言表达的能力。解答此题,要仔细阅读题干要求,根据所给的情境组织语言进行表述。
本题设置的情境:劝说大妈不要将表妹跳舞的视频发布到网络上。解答时,开头应有称呼,然后从表妹年龄小,不希望在网上曝光的角度进行劝说。要注意语句连贯,语言得体。口语交际题目,一定要注意说话的场合、说话人的身份、受众的身份等。另外还要注意说话的针对性和艺术性,尽量使用礼貌的话语,委婉达到说话的目的。
示例:大妈,您好。我表妹现在还是个学生,如果您将她跳舞的视频发布到网络上,会引起网友们的关注,这是对她日常生活的一种打扰,请您不要将她跳舞的视频发布到网络上!
17.示例:标题:2020南国书香节闭幕,读者收获多多
理由:该标题概括了新闻的主要内容。
【详解】本题考查拟写新闻标题。
根据关键语句“2020南国书香节暨羊城书展(以下简称‘南国书香节’)正式闭幕”“今年的南国书香节创新办展,让读者收获了更多实惠”进行概括可得:2020南国书香节闭幕,读者收获多多。
理由:这个标题简洁凝练,概括了新闻的主要内容。
18.示例:一头连着古朴的“从前慢” 示例:一头通往沸腾的都市生活(一头连着过往的回忆,一头通往未来的憧憬/一头连着质朴温暖的烟火气,一头通往绚烂多彩的都市范)
【详解】本题考查句子的仿写。根据画线句子可知,仿写的句子句式应为“一头连着……一头通往……”,两部分内容要形成对比。语句通顺,符合语境即可。如:一头连着岁月的沧桑,一头通往时代的创新。
19.示例:甲同学的观点侧重阅读诗歌的目的是为了提高素养,乙同学的观点侧重提高活动积极性,二者的观点都有道理,都是为搞好活动这个共同目的。我建议可以购买奖状和诗集作为奖品来提高阅读积极性。
【详解】本题考查发表看法和提出建议的能力。根据题干“和而不同”“和为贵”的提示,首先阐述两位同学的观点和目的,肯定其合理性,再提出让两者都容易接受的建议。示例:甲同学的观点不是为了综合测评加分,而是为了提高素养,乙同学的观点是争状元活动和综合测评挂钩,可以提高大家参与活动的积极性。可以看出二人都是为了搞好活动,而且看法都有一定的道理。所以我建议可以购买诗集和奖状作为奖品来提高阅读积极性。
20.(1)B A A A
(2)老师这样说话的理由是:奶奶年长且目不识丁,用口语和奶奶聊天比较符合说话对象的特点。
【详解】此题考查语言表达的得体。阅读题干可知,材料是家访的老师与不识字的奶奶的一段对话,回答时要结合“目不识丁”这一关键信息,要选择口语化的词语,不能选择书面语的词语。“违反各项规章制度”过于书面化,“惹事”口语化,故第一处选B;“发奋图强”意思是下定决心,努力进取,谋求强盛,是一个书面语,对于不识字的奶奶来说,难度较大,此处应该用“多用功”,故第二处选A;“在百忙中挤出时间”不适合用于自己,故第三处选A;“说说他”比“做做他的思想工作”更加通俗易懂,故第四处选A。阐述理由时要明确:题干设定的语境是奶奶“目不识丁”,和她对话要尽量口语化,贴近生活,容易让奶奶理解和接受。
21.物候是草木荣枯、候鸟去来等自然现象与气候之间的密切关系而形成的自然现象,古代劳动人民称之为物候。
【详解】本题考查语言表达。
首先,要确定与该定义相关的语句内容。
本题中相关语句有“劳动人民注意了草木荣枯、候鸟去来等自然现象同气候的关系,据以安持农事”,“这样看来,花香鸟语,草长莺飞,都是大自然的语言。这些自然现象,我国古代劳动人民称它为物候”;其次,确定定义句的主干“物候是……自然现象”;最后,整合内容,形成一个长单句表达。
答案示例:物候是草木荣枯、候鸟去来等自然现象与气候之间的密切关系而形成的自然现象。
22.可可托海是新疆阿勒泰地区富蕴县的一个镇,是几乎拥有全球一半矿物种类的世界级宝藏和中外地质学者心中的圣地。
【详解】本题考查压缩语段的能力。概括材料的主要信息,要把握文段语意,抓住关键词,从中筛选出关键信息,然后用简明的语言把它表达出来。本段文字分为四层,一个句号为一层。第一层引出本段文字的说明对象“可可托海”,第二层介绍可可托海“是一个镇,隶属于新疆阿勒泰地区的富蕴县”,第四层是说“可可托海是真正意义上的宝藏,世界级的地质公园、矿藏之乡!这座矿脉拥有全球几乎一半的矿物种类”,第四层介绍可可托海“是全球地质界公认的‘天然地质博物馆’,是中外地质学者心目中的‘耶路撒冷’‘麦加’圣地”。据此可得出答案为:可可托海是新疆阿勒泰地区富蕴县的一个镇,是几乎拥有全球一半矿物种类的世界级宝藏和中外地质学者心中的圣地。注意不超过60个字。
23.示例:大家不要吵了,以和为贵。大家都各退一步吧。球场这么大,我们完全可以一起来玩,好吗?
【详解】本题考查口语交际能力。根据题干描述,两班的同学因为篮球场地的使用问题发生了争执。劝说时要注意语气委婉,使用恰当的方式方法,用“和”的理念使双方避免冲突且都能使用篮球场。
示例:大家不要吵了,这样争执对大家都没有好处,和和气气才能玩得开心,不如我们一起玩吧。
24.(1)示例:对食器筷子诞生的推测和使用筷子进食的好处。(2)示例:使用筷子既有利于身体健康,又是文明的表现。
【详解】(1)该题要求在阅读语言材料的基础上,能将主要信息提取出来进行概括表达。这是事件报道,筛选信息时要把握关键要素:人物、时间、地点、事件或结果。然后将其组成一个陈述句。根据“筷子或许就是这样诞生的”可知是对食器筷子诞生的推测;“在使用筷子时,要牵动人体30多个关节和50多条肌肉,有助于刺激神经系统的活动。”可知是使用筷子进食的好处。
(2)用“既……又……”的句式连起对筷子好处的内容的介绍,根据“有助于刺激神经系统的活动”“文明的用筷子进食”拟写为:使用筷子既有利于身体健康,又是文明的表现。
25.示例:敬畏黄河之波涛汹涌 我敬畏荒漠中的胡杨,坚韧刚强。
【详解】考查仿写。开放类试题,与画线句格式相同,语义相关,言之成理即可。如:第一空:敬畏长城之蜿蜒万里。第二空:我敬畏急流中的江石,岿然不动。
专题16:名著阅读(原卷+答案)八年级语文下学期期末备考专题复习: 这是一份专题16:名著阅读(原卷+答案)八年级语文下学期期末备考专题复习,共44页。试卷主要包含了《经典常谈》,《钢铁是怎样炼成的》等内容,欢迎下载使用。
专题11:小说阅读(原卷+答案)学年八年级语文下学期期末备考专题复习: 这是一份专题11:小说阅读(原卷+答案)学年八年级语文下学期期末备考专题复习,共32页。试卷主要包含了按要求完成下列题目,阅读全文,将文章内容补充完整,按要求回答问题等内容,欢迎下载使用。
专题10:散文阅读(原卷+答案)八年级语文下学期期末备考专题复习: 这是一份专题10:散文阅读(原卷+答案)八年级语文下学期期末备考专题复习,共37页。试卷主要包含了按要求赏析下面的句子,请按照要求赏析下列句子等内容,欢迎下载使用。
