


所属成套资源:各省生物高考真题
2002年上海市高中毕业统一学业考试生物试卷(word版)
展开
这是一份2002年上海市高中毕业统一学业考试生物试卷(word版),共13页。试卷主要包含了 满分150分等内容,欢迎下载使用。
2002年全国普通高等学校招生统一考试
上海生物试卷
考生注意:
1. 满分150分。考试时间为120分钟。
2. 答第Ⅰ卷前,考生务必在答题卡上用钢笔或圆珠笔清楚切写姓名、准考证号、校验码,并用铅笔正确涂写准考证号和校验码。
3. 第Ⅰ卷由机器阅卷,答案必须全部涂写在答题纷上。考生应将代表正确答案的小方格用铅笔涂黑。注意试题题号和答题纸编号一一对应,不能错位。答题需要更改时,必须将原选项用橡皮擦去,在新选择。答案不能写在试卷上,写在试卷上一律不给分。
第Ⅰ卷(共60分)
一.单选题(共60分。每小题只有一个正确选项)
(一)1分题(共11题)
1.苍蝇、蚊子的后翅退化成平衡棒,可在飞行中保证身体稳定。决定这种特征出现的根本原因是
A 适应环境 B 新陈代谢 C 应激性 D 遗传变异
2.绿色植物在暗室中不能
A 生长 B 呼吸 C 合成叶绿素 D 吸收矿质元素
3.维持高等动物第二性征的物质属于
A 核酸 B 糖类 C 蛋白质 D 脂类
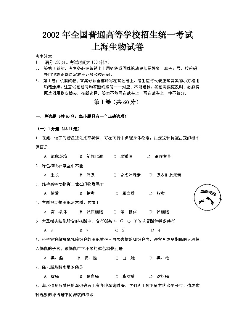
4.右图为动物细胞示意图,它属于
A 第二极体 B 卵原细胞 C 第一极体 D 卵细胞
5.大豆根尖细胞所含的核酸中,含有碱基A、G、C、T的核苷酸种类数共有
A 8 B 7 C 5 D 4
6.科学家将雌黑鼠乳腺细胞的细胞核移人白鼠去核的卵细胞内,待发育成早期胚胎后移植入褐鼠的子宫,该褐鼠产下小鼠的体色和性别是
A 黑、雌 B 褐、雌 C 白、雄 D 黑、雄
7.催化脂肪酸水解的酶是
A 肽酶 B 蛋白酶 C 脂肪酸 D 淀粉酶
8.海水退潮后露出的海边岩石上有各种海藻附着,它们从上到下呈带状水平分布,造成这种现象的原因是不同深度的海水
A 温度不同 B 盐度不同 C 含氧量不同 D 光谱成份不同
9.2002年世界杯足球赛时,球员踢球瞬间,神经冲动在神经纤维上的传导形式是
A 静息电位 B 动作电位 C 突触传导 D 反射弧
10.常温常压下,要使过氧化氢溶液迅速放出大量的氧气,应投入
A 新鲜猪肝 B 煮熟猪肝 C 冰冻猪肝 D 生锈铁钉
11.右图是一种哺乳动物,根根其形态特征,这种动物最可能具有的行为习性是
A 夜行性、匍匐行走 B 夜行性、跳跃行走
C 昼行性、跳跃行走 D 昼行性、匍匐行走
(二)2分题(共17题)
12.人体血液中不可能出现的物质是
A 纤维素 B 尿素 C 激素 D 维生素
13.饮酒过量的人表现为语无伦次、走路不稳、呼吸急促,在①大脑②小脑③脑子三个结构中,与此反应相对应的结构分别是
A ③②① B ②①③ C ③①② D ①②③
14.下列叙述中正确的是
A ATP分子聚集能量和释放能量过程中都与磷酸分子有关
B 在生态系统中能量往往伴随着物质而循环利用
C 在光合作用中光能以它原来的形式储存于糖类中
D 叶绿体既进行光合作用又进行呼吸作用
15.下列疾病与人体激素分泌异常无关的是
①水俣病 ②镰刀形贫血症 ③糖尿病 ④呆小症 ⑤夜盲症 ⑤巨人症
A ①②⑤ B ④⑤⑥ C ③④⑥ D ①⑤⑥
16.下列四项中,能用于观察四分体的实验材料是
A 蓖麻籽种仁 B 洋葱根尖 C 菠菜幼叶 D 蝗虫的精巢
17.紫色洋葱外表皮细胞的色素存在于细胞的
A 细胞膜 B 细胞质基质 C 液泡 D 细胞核
18.下列生理活动与蛋白质功能无关的是
A 氧气在血液中的运输 B CO2进入叶绿体
C 葡萄糖在细胞内氧化分解 D 细胞识别
19.噬菌体外壳的合成场所是
A 细菌的核糖体 B 噬菌体的核糖体 C 噬菌体基质 D 细菌的核区
20.班氏丝虫寄生在人体淋巴管内后,常造成人体下肢肿胀,这是由于
A 细胞将不能接受氨基酸 B 组织间隙积聚液体
C 不能消化脂肪 D 组织内葡萄糖浓度升高
21.已知一段mRNA含有30个碱基,其中A和G有12个,转录该段mRNA的DNA分子中应有C和T的个数是
A 12 B 24 C 18 D 30
22.基因研究最新发现表明,人与小鼠的基因约80%相同。则人与小鼠DNA碱基序列相同的比例是
A 20% B 80% C 11% D 无法确定
23.基因型为 AaBbCc(独立遗传)的一个初级精母细胞和一个初级卵母细胞分别产生的精子和卵细胞基因型的种类数比为
A 4︰1 B 3︰1 C 2︰1 D 1︰1
24.下列叙述中正确的是
A 细胞中的DNA都在染色体上
B 细胞中每条染色体都只有一个DNA分子
C 减数分裂过程中染色体与基因的行为一致
D 以上叙述均对
25.将大白鼠从25℃移至0℃的环境中,大白鼠将出现的生理反应是
A 耗氧量减少,竖毛肌放松 B 耗氧量增加,体表血管收缩
C 耗氧量减少,心律变慢 D 耗氧量增加,体温升高
26.与洋葱根尖生长点细胞分裂无关的结构是
A 中心体 B 线粒体 C 染色体 D 高尔基体
27.精原细胞增殖的方式是
A 无丝分裂 B 有丝分裂 C 减数分裂 D 有丝分裂和减数分裂
28.下图a→d表示连续分裂细胞的两个细胞周期。下列叙述不正确的是
A a和b为一个细胞周期
B c段结束DNA含量增加一倍
C 遗传物质平分一般发生在d段
D b和c为一个细胞周期
(三) 3分题(共5题)
29.下列高科技成果中,根据基因重组原理进行的是
① 我国科学家袁隆平利用杂交技术培育出超级水稻
② 我国科学家将苏云金杆菌的某些基因移植到棉花体内,培育出抗虫棉
③ 我国科学家通过返回式卫星搭载种子培育出太空椒
④ 我国科学家通过体细胞克隆技术培养出克隆牛
A ① B ①② C ①②③ D ②③④
30.由n个碱基组成的基因,控制合成由1条多肽链组成的蛋白质,氨基酸的平均分子量为a,则该蛋白质的分子量最大为
A B -18(-1)
C na-18(n-1) D -18(-1)
31.下图中表示在良好的生长环境下,“小球藻分裂繁殖中的细胞数量”、“鸡产蛋数量(每天产一枚)”和“竹子自然生长的高度”这三种现象与时间的关系依次是
A.乙、甲、丁
B.甲、丙、乙
C.丙、甲、乙
D.丁、乙、丙
32.下面甲、乙两图分别表示大革履虫和双小核革履央单独培养(甲)和混合培养(乙)时的种群增长速度。从该图所示的结果可以推断
A 双小核草履虫比大草履虫个体大
B 双小核草履虫是大草履虫的捕食者
C 双小孩草履虫对环境的适应性更强
D 大草履虫比双小核草履虫个体大
33.下列细胞器在其生命活动过程中均可产生水的是
①核糖体 ②叶绿体 ③中心体 ④线粒体
A ①②④ B ④ C ②④ D ③④
第Ⅱ卷(共90分)
二.简答题(共90分)
34.(7分)一学生做了这样一个实验:将小球藻放在一只玻璃容器内,使之处于气密封状态。实验在保持适宜温度的暗室中进行,并从第5分钟起给予光照。实验中仪器记录了该容器内氧气量的变化,结果如右图。请据图分析回答:
(1)在0~5分钟之间氧气量减少的原因是
。
(2)给予光照后氧气量马上增加的原因是 。
(3)在5~20分钟之间,氧气量增加的速率逐渐减小,这是因为
。
(4)加入少量的NaHCO3溶液后,氧气产生量呈直线上升,这是因为
。
(5)加入NaHCO3溶液后,平均每分钟产生 摩尔的氧气。
35.(8分)下表是某高中男生血液检验报告的部分数据。请分析回答:
红细胞数
(个/ L)
血红蛋白
(g / L)
白细胞数
(个/ L)
嗜中性白细胞
(%)
血小板数
(个/ L)
血糖
(mmol / L)
血型
5×1012
130
12×109
75
200×109
3.6
O
(1)该生的血液检验报告中,数据偏高的项目是 。
(2)该生血糖浓度为3.6mmol / L,这时人体可能出现的即时生理调节反应是
。
(3)若该生的父亲是A型血,则其母亲血型不可能为 。
(4)当人体急性发炎时,嗜中性白细胞数目将 ,这种白细胞具有
的功能。
(5)人的红细胞能运输氧气,红细胞自身所需的能量主要是利用 通过 呼吸所产生的。
36.(共8分)下图为脊髓反射模式图,请回答:
(1)对反射弧结构的下列叙述,错误的是:( )
A ①代表传出神经 B ②代表神经中枢的突触
C M代表效应器 D S代表感受器
(2)在反射弧中,决定神经冲动单向传导的原因是( )
A 冲动在S中单向传导 B 冲动在②中单向传导
C 冲动在③中单向传导 D 冲动在①中单向传导
(3)在③中与兴奋传导有关的化学递质是 。
(4)假设M是一块肌肉,现切断a处。分别用阈值以上的电流刺激Ⅱ、Ⅲ两处,则发生的情况是:刺激Ⅱ处,肌肉 ;刺激Ⅲ处,肌肉 。
(5)在离肌肉5毫米的Ⅰ处给予电刺激,肌肉在3.5毫秒后开始收缩,在离肌肉50毫米的Ⅱ处给予电刺激,肌肉在5.0毫秒后开始收缩。神经冲动在神经纤维上的传导速度为: 毫米/毫秒。
37.(共9分)右图为物质出入细胞膜的示意图,请据图回答:
(1)A代表 分子;
B代表 ;
D代表 。
(2)细胞膜从功能上来说,它是一层 膜。
(3)动物细胞吸水膨胀时B的厚度变小,这说明B具有 。
(4)在a-e的五种过程中,代表被动转运的是 。
(5)可能代表氧气转运过程的是图中编号 ;葡萄糖从肠腔进入小肠上皮细胞的过程是图中编号 。
(6)如果此为神经细胞膜,则当其受刺激后发生兴奋时,Na+的流动过程是编号 。
38.(共10分)下图为果蝇体细胞染色体图解,请据图回答:
(1)果蝇的体细胞内有 个染色体组。
(2)若基因型为BbXDXd,则两对等位基因按照 规律遗传,可产生各种基因型的配子数量比例为 。
(3)若基因型为AaBb,则两对等位基因按照
规律遗传,可产生 种配子。
(4)基因型为AaBbCc,已知产生基因型为ABC的配子占2.5%,则产生基因型为AbC配子占 。两对连锁基因间的交换值为 。
(5)若果蝇的一个初级卵母细胞经减数分裂后产生的一个卵细胞的基因组成为ABcXD,则该初级卵母细胞产生的每个第二极体基因组成为 。
39.(共7分)图甲是狗尿浓缩实验的结果。让狗大量饮水(图中箭头a所示)后,连续排出大量的尿;当将25%NaCl溶液10mL注射入颈动脉(箭头b)后,尿量暂时减少;当静脉注射脑垂体后叶提取物(箭头G)后,尿量也减少。根据此实验,可以推断:
(1)25%NaCl溶液注入动脉,使 升高,刺激 ,引起 激素分泌,导致尿量减少。本实验也证明 中含有这种激素。
(2)如果预先将狗的脑垂体后叶切除,再进行上述同样的实验,请将预期结果的排尿曲线描绘在图乙中的坐标上。
40.(共6分)小麦籽粒成熟过程中积累的糖类,主要是依靠穗下第一张叶片(旗叶)的光合作用供给的。有人做了这样一个实验(图甲),将旗叶包在一透明的袋中,袋中始终保持25℃及充足的CO2,在旗叶基部安装一个可调节温度的套环。实验开始时,套环温度调节到20℃,测定30分钟内透明袋中的CO2吸收量、叶片水分散失最。然后将基部套环温度调节到5℃时,发现葡萄糖从旗叶向穗运输的过程被抑制,继续测定30 分钟内透明袋中的CO2吸收量、叶片水分散失量,测得的结果如图乙所示。请据图回答:
(1)叶片基都温度变化对袋内叶片蒸腾作用有无影响? 。
(2)叶片基部处于低温(5℃)状态时,后30分钟,CO2的吸收速率下降与叶片气孔开闭状态是否有关? 。理由是
;CO2的吸收速率下降的主要原因是
。
41.(共10分)将煮稻草所得的液汁放入大果酱瓶A中,放于野外一段时间后,发现瓶中出现细菌、绿藻、丝状蓝藻、原生动物和一种小虫。持续观察二个月,发现瓶中的这些生物个体数几乎没有变化。另取一只大果酱瓶B,内含有多种无机盐和蛋白质水解物的溶液,从A瓶中吸取数滴液体加入B瓶中,定期在显微镜下检查B瓶内生物数量变化,结果如下图。在第50天时滴入数滴一定浓度的DDT,继续观察,发现生物个体数开始变化。开始小虫死亡,继而原生动物死亡,不久蓝藻和绿藻开始减少。请分析回答:
(1)持续观察二个月后的A瓶可看作是一个处于 系统,其中的各种生物组成 ,它们之间通过 相互联系。
(2)据图分析,B瓶中细菌在最初几天数量剧增的原因是
;这几种生物中二者间存在着取食和被食关系的是
, , 。
(3)滴入 DDT后,体内 DDT浓度最高的生物是 ,这是由于
。
42.(13分)下图为白化病(A-a)和色盲(B-b)两种遗传病的家族系谱图。请回答:
(1)写出下列个体可能的基因型。
Ⅰ2 ,Ⅲ9 ,Ⅲ11 。
(2)写出Ⅲ10产生的卵细胞可能的基因型为 。
(3)若Ⅲ8与Ⅲ11结婚,生育一个患白化病孩子的概率为 ,生育一个患白化病但色觉正常孩子的概率为 ,假设某地区人群中每10000人当中有一个白化病患者,若Ⅲ8与该地一个表现正常的男子结婚,则他们生育一患白化病男孩的概率为 。
(4)目前已发现的人类遗传病有数千种,遗传病产生的根本原因是
。
43.(12分)某生物学兴趣小组开展“不同浓度香烟浸出液对水蚤的影响”的课题研究。他们已将香烟和蒸馏水按照1︰1的重量比浸泡24小时,过滤后的滤液作为原液。如果你是其中一员,请回答:
(1)采用何种测定指标来确定香烟浸出液对水蚤有无影响?(只要一种指标)
(2)做该实验时必备的实验器材是:
(3)写出实验的主要操作步骤。
(4)设计一张表格用于在实验时记录数据。
2002年全国普通高等学校招生统一考试
上海生物试卷参考答案
第Ⅰ卷
一.单选题
(-)三分题(共11小题)
1
2
3
4
5
6
7
8
9
10
11
D
C
D
C
B
A
B
D
B
A
B
(二) 2分题(共17题)
12
13
14
15
16
17
18
19
20
21
22
23
24
25
6
27
28
A
D
A
A
D
C
B
A
B
D
D
C
C
B
A
B
D
(三)3分题(共5题)
29
30
31
32
33
B
D
C
C
A
第Ⅱ卷
二.简答题
34.(1)呼吸作用消耗了容器中的氧气
(2)光合作用产生的氧气量大于呼吸作用消耗的氧气量
(3)光合作用使密闭容器内的CO2浓度逐渐减少,光合作用速率逐渐下降
(4)NaHCO3产生CO2使容器中的CO2浓度增加
(5)5×10-8
35.(1)白细胞数和嗜中性白细胞比例
(2)胰高血糖素增加,促进肝糖原加速分解
(3)AB型
(4)大增(增加) 吞噬和消化病原体的能力
(5)葡萄糖 无氧
36.(1)A (2)C
(3)乙酸胆碱或单胺类物质
(4)收缩无反应 (5)30
37.(1)蛋白质 磷脂双分子层 多糖
(2)选择透过性 (3)半流动性
(4)b、c、d (5)b a (6)c
38.(1)2 (2)自由组合1︰1︰1︰1 (3)连锁互换 4
(4)22.5% 10% (5)ABcXD、abCXd、abCXd
39.(1)血浆渗透压 下丘脑 抗利尿 脑垂体后叶
(2)见右图
40.(1)无
(2)无关 气孔关闭与叶片水分散失有关,在前后30分钟内的水分散失量不变,说明气孔开闭状况也不变 葡萄糖向穗的输送被抑制,叶片中葡萄糖量增加,使光合作用过程受到抑制,所以CO2吸收量下降
41.(1)生态平衡的生态(稳定的生态) 生物群落 食物链
(2)培养液中含有大量有机物,使细菌分裂繁殖加快 原生动物和细菌 小虫和原生动物 小虫和绿藻
(3)小虫 DDT通过食物链的富集作用,使处于营养级高位的生物中浓度最高(或生物富集作用)
42.(1)AaXbY aaXbXb AAXBY或AaXBY
(2)AXB、AXb、aXB、Axb
(3)1/3 7/24 1/200
(4)遗传物质的改变(基因突变和染色体变异)
43.(1)要求考生写出明确的测定指标(单位时间内的可具度的指标,如每分钟心跳次数,单位时间内的死亡率或相同数量的水蚤全部死亡所需要的时间等)。
(2)根据(1)写出所需要的主要实验器材,如配置浓度所需要的量度器材、实验用具、计时工具等。
(3)根据(1)写出主要的实验步骤。
(4)表中要反映出不同浓度梯度、对照组、实验重复次数、单位时间,平均值等。
具体举一例如下:
(1)水蚤每分钟心脏跳动次数
(2)显微镜、秒表(计时工具)、量筒、烧坏、载玻片、盖玻片等
(3)①用蒸馏水稀释烟草浸出液原液,配成3种不同浓度的溶液
②用吸管吸取水蚤,放于载玻片上,盖上盖玻片,调节光线,在显微镜低倍镜下观察:
③用引流法引流,观察和记录一定时间内水蚤在蒸馏水(对照)及不同浓度烟草浸出液中心跳次数,重复三次;
④整理实验资料,算出每分钟心跳的平均次数,做出评价。
(4)
不同浓度的烟草浸出液
每分钟心跳次数
第一次测量
第二次测量
第三次测量
平均值
浓度1
浓度2
浓度3
蒸馏水(对照)
相关试卷
这是一份2003年上海市高中毕业统一学业考试生物试卷(word版),共13页。试卷主要包含了 满分150分,A 13,D 30,85 黑暗等内容,欢迎下载使用。
这是一份2001年上海市高中毕业统一学业考试生物试卷(word版),共10页。试卷主要包含了 满分150分等内容,欢迎下载使用。
这是一份2009年上海市高中毕业统一学业考试生物试卷(word版),共17页。试卷主要包含了 满分150分,下列疾病中,由病毒引起的是,新物种形成的标志是,右图所示的细胞类型转换过程为等内容,欢迎下载使用。