黑龙江省哈尔滨师范大学附属中学2022-2023学年高三第四次模拟考试理综生物试题(含解析)
展开一、单选题
1.以下关于ATP的相关描述正确的是( )
A.ATP水解释放的磷酸可使载体蛋白空间构象改变
B.ATP失去两个磷酸后获得的产物是DNA的组成成分
C.细胞呼吸时,有机物分解释放的能量主要转移至ATP中
D.细胞中许多放能反应与ATP水解的反应相联系
2.能行使多种不同功能的蛋白质被称为兼职蛋白。例如真核细胞中的组蛋白既能将DNA包装成核小体,形成染色体的基本结构单位;也能改变DNA分子上的基因表达,从而产生表观遗传;组蛋白的H3-H4四聚体还能作为一种还原酶,将胞内铜离子从有毒的二价态还原为安全的一价态。据此分析下列说法正确的是( )
A.兼职蛋白行使不同的功能时其活性部位的空间结构相同
B.细胞分裂时,染色体的高度螺旋化有利于基因的表达
C.在组蛋白上发生的化学修饰会改变DNA所携带的遗传信息
D.H3-H4四聚体能够降低铜离子还原反应所需的活化能
3.以下关于人体体温调节的相关叙述错误的是( )
A.下丘脑通过影响肾上腺素的分泌而促进产热属于神经—体液调节
B.在寒冷环境中机体通过调节产热和散热的平衡维持体温正常
C.炎热的夏季,人在干燥环境下比空气湿度大的环境下更易中暑
D.由于生理性调节能力有限,需要行为性调节作为体温调节的补充
4.长期使用某种农药后,其灭虫的效果越来越差,相关叙述正确的是( )
A.昆虫的抗药基因来源于农药诱导下的基因突变
B.农药对昆虫的抗药性变异进行了定向选择
C.昆虫种群基因型频率发生改变即发生了进化
D.若显性表型的频率为0.19,则杂合子的基因型频率将稳定在0.18
5.下列关于生态足迹的叙述正确的是( )
A.生态足迹的值越大,代表人类所需的资源越少
B.同样生活方式下食用羊肉比食用等重蔬菜产生的生态足迹大
C.发达国家人口增长慢,人均生态足迹较发展中国家小
D.碳足迹指吸收燃料燃烧排放的总二氧化碳等所需的森林面积
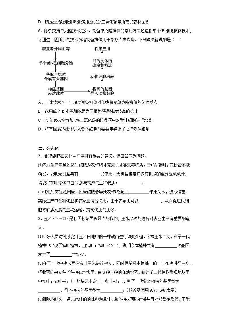
6.除杂交瘤单克隆技术之外,制备单克隆抗体的常用方法还包括单个B细胞抗体技术,可通过下图所示的技术流程制备抗体用于治疗人类疾病。下列说法错误的是( )
A.上述技术可一定程度避免机体对传统鼠源单克隆抗体的免疫反应
B.选用单个B淋巴细胞是为了最终获得纯度较高的抗体
C.应在95%空气加5%二氧化碳的培养箱中对受体细胞进行培养
D.将基因表达载体导入受体细胞前需要用钙离子处理受体细胞
二、综合题
7.合理施肥在农业生产中具有重要的意义。请回答下列问题。
(1)农业生产中通过适时施肥为农作物补充无机盐等营养物质,已知缺硼时,花粉管不能萌发,说明无机盐具有___________的作用。无机盐也是许多有机物的重要组成成分,请说出在叶绿体中由N参与构成的三种物质:___________。
(2)施肥时需注意用量,过量施肥会导致农作物通过___________作用失水,造成烧苗。实际生产中会将化肥和农家肥混合使用,由于农家肥可以___________,从而促进根细胞对矿质元素的主动运输,提高化肥的肥效。
8.玉米(2n=20)是我国栽培面积最大的作物,玉米品种的选育对农业生产有重要的意义。
(1)科研人员对纯系宽叶玉米田地中的一株幼苗进行诱变处理,该株玉米自交,在子一代植株中出现了窄叶植株,且宽叶:窄叶=15:1,说明亲本植株共有___________对基因发生了___________性突变。
(2)在子一代中挑选两株宽叶玉米进行杂交,同时保留母本植株上的一个花序进行自交,将收获的杂交种子种植在地块甲,自交种子种植在地块乙,统计子二代植株发现地块甲中宽叶:窄叶=7:1,地块乙中宽叶:窄叶=3:1,则子一代父本植株的基因型为___________,母本植株的基因型为___________。(相关基因用A/a、B/b表示)
(3)细胞内缺失一条染色体的植株称为单体,单体植株可以存活并且能够繁殖后代,玉米共可以形成___________种单体。研究人员利用地块乙中的宽叶植株连续自交获得了稳定遗传的宽叶株系(S),后在该株系中发现了一株4号染色体缺失一条的单体宽叶玉米,将其与窄叶正常玉米杂交,统计观察子代的性状表现,从而判断株系(S)中的宽叶基因是否位于4号染色体上。
实验结果预期及结论:
若子代中出现宽叶和窄叶玉米,且比例为___________,则说明株系(S)中的宽叶基因位于4号染色体上;
若子代___________,则说明株系(S)中的宽叶基因不位于4号染色体上。
9.病人在住院期间需定期监测血液和尿液的理化成分,记录饮食、尿量等信息。请回答下列问题。
(1)正常情况下,健康人体血糖的范围是___________mml/L,重症胰腺炎患者由于外分泌部产生的消化酶会破坏___________组织,导致血糖异常;因小肠被刺激会产生___________导致胰液分泌增加,所以治疗时,患者还需要禁食以避免病情加重。
(2)若某患者因肾功能下降而大量丢失水分及血钠,其肾上腺皮质增加分泌___________,促进肾小管和集合管对Na+的重吸收,维持血钠平衡。而当血浆渗透压升高时,下丘脑分泌的___________增多,促进___________,以维持渗透压平衡。
10.生态位重叠是描述一个物种生态位以及物种间关系的重要指标之一。请回答下列问题。
(1)生态位是指一个物种在群落中的地位或作用,包括___________,___________,以及___________等。
(2)从图中可以得出关于生态位重叠与物种间竞争强度关系的结论是:___________。
(3)群落中每种生物都占据着相对稳定的生态位,其意义是:___________各个物种“各安生态位”的共存状态,是群落中物种之间及生物与环境间___________的结果。
11.下图表示科学家采用不同方法培育良种牛的过程,a~h为操作过程,请据图回答有关问题:
(1)“试管牛”技术的操作流程通常是___________。(用箭头将相关字母连接起来表示)。
(2)用___________激素对良种奶牛进行超数排卵处理,所得卵子要培养成熟再与精子受精常以观察到___________或___________作为受精的标志。
(3)c过程名称为___________,后经过d→e过程获得刚出生的A牛和B牛,在毛色和斑纹上存在微小差异,这与___________遗传有关。
(4)生物技术的进步带给人类福祉的同时也会带来安全和伦理道德有关问题,以下正确的有:___________。
A.将目的基因转入叶绿体中,可防止由花粉散播造成的基因污染
B.我国禁止生殖性克隆人,对治疗性克隆进行有效的监控和严格审查
C.生物武器包括致病菌类、病毒类和生化毒剂类等
参考答案:
1.A
【分析】ATP是腺苷三磷酸的英文名称缩写。ATP分子的结构可以简写成A-P~P~P,其中A代表腺苷,由腺嘌呤和核糖组成,P代表磷酸基团,~代表一种特殊的化学键。由于两个相邻的磷酸基团都带负电荷而相互排斥等原因,使得这种化学键不稳定,末端磷酸基团有一种离开ATP而与其他分子结合的趋势,也就是具有较高的转移势能。当ATP在酶的作用下水解时,脱离下来的末端磷酸基团挟能量与其他分子结合,从而使后者发生变化。可见ATP水解的过程就是释放能量的过程,1mlATP水解释放的能量高达30.54kJ,所以说ATP是一种高能磷酸化合物。ATP和ADP的转化过程中,能量来源不同:ATP水解释放的能量,来自特殊的化学键,并用于生命活动;合成ATP的能量来自呼吸作用或光合作用。场所不同:ATP水解在细胞的各处,ATP合成在线粒体、叶绿体和细胞质基质。
【详解】A、ATP水解产生的磷酸基团可与多种功能蛋白结合,使其磷酸化而导致构象改变,A正确;
B、DNA中的五碳糖是脱氧核糖,其基本组成单位是脱氧核苷酸;而ATP中含有的糖类的核糖,其水解掉两个磷酸之后则变成腺嘌呤核糖核苷酸,是RNA的组成单位之一,B错误;
C、细胞呼吸时,有机物分解释放的能量主要以热能的形式散失,C错误;
D、细胞中许多吸能反应与ATP的水解相关联,许多放能反应与ATP的合成相联系,D错误。
故选A。
2.D
【分析】表观遗传是一种不涉及DNA序列变化而改变生物表型的机制,并且这种改变可以遗传给子代。表观遗传的调控机制包括多种方式,其中的3种:DNA甲基化、组蛋白修饰和非编码RNA导的调控。
【详解】A、由于结构与功能是相统一的,也就是说不同的结构会发挥不同的功能,所以兼职蛋白行驶不同功能时其活性部位的空间结构是不一样的,A错误;
B、细胞分裂时染色体的高度螺旋化是不利于基因的表达的,因为基因的表达包括转录和翻译,其中基因(即具有遗传效应的DNA片段)在转录的过程中需要解旋,而染色体的高度螺旋化是不利于DNA解旋的,B错误;
C、在组蛋白上发生的化学修饰是不会改变DNA携带的遗传信息的,因为DNA所携带的遗传信息指的是DNA中的碱基排列顺序,也就是说组蛋白上发生的化学修饰是不会改变DNA上的碱基排列顺序的,C错误;
D、由于题干明确说明是H3-H4四聚体还能作为一种还原酶可以将胞内铜离子还原为安全的状态,所以H3一H4四聚体能降低铜离子还原反应所需的活化能,D正确。
故选D。
3.C
【分析】(1)体温调节中枢:下丘脑。(2)机理:产热和散热达到动态平衡。(3)寒冷环境下:①增加产热的途径:骨骼肌战栗、甲状腺激素和肾上腺素分泌增加;②减少散热的途径:立毛肌收缩、皮肤血管收缩等。(4)炎热环境下:主要通过增加散热来维持体温相对稳定,增加散热的途径主要有汗液分泌增加、皮肤血管舒张。
【详解】A、下丘脑通过传出神经支配肾上腺分泌肾上腺素,肾上腺素能促进细胞代谢,使产热增加,该过程为神经-体液调节,A正确;
B、寒冷环境中,机体散热增加,机体通过神经-体液调节,使机体产热增加,从而维持体温恒定,B正确;
C、炎热夏天,和在干燥环境相比,人在空气湿度大的环境中,汗水不容易排出,体内的热量更不易散出,更容易中暑,C错误;
D、由于机体的生理性体温调节能力有限,为了维持比较稳定的体温,所以需要行为性调节作为体温调节的补充,比如适当增减衣服,D正确。
故选C。
4.B
【分析】达尔文把在生存斗争中,适者生存、不适者被淘汰的过程叫做自然选择。遗传变异是生物进化的基础,首先害虫的抗药性存在着变异。有的抗药性强,有的抗药性弱,使用农药时,把抗药性弱的害虫杀死,这叫不适者被淘汰;抗药性强的害虫活下来,这叫适者生存。活下来的抗药性强的害虫,繁殖的后代有的抗药性强,有的抗药性弱,在使用农药时,又把抗药性弱的害虫杀死,抗药性强的害虫活下来,这样经过若干代的反复选择,最终活下来的害虫大多是抗药性强的害虫。在使用同等剂量的农药时,就不能起到很好的杀虫作用,导致农药的灭虫的效果越来越差。
遗传平衡定律。在随机交配群体中,设一基因座有两种等位基因A和a的频率分别为p和q,基因型AA、Aa和aa的频率分别为p2、2pq和q2,则该群体为遗传平衡群体,不随世代变化。即p+q=1时,p2+2pq+q2=1。维持遗传平衡的条件:群体无限大,没有突变、选择、迁移和遗传漂变。
【详解】A、昆虫的抗药基因是本身就存在的,不是来源于农药的诱导,A错误;
B、农药对昆虫的抗药性变异进行了定向选择,有的抗药性强,有的抗药性弱,使用农药时,把抗药性弱的害虫杀死,这样经过若干代的反复选择,最终活下来的害虫大多是抗药性强的害虫,B正确;
C、种群基因频率发生改变是生物进化的标志,C错误;
D、只有在一定的条件下,才可以用基因频率确定基因型频率,比如群体无限大,没有突变、选择、迁移和遗传漂变,D错误。
故选B。
5.B
【分析】生态足迹又叫生态占用,是指在现有技术条件下,维持某一人口单位(一个人、一个城市、一个国家或全人类)生存所需的生产资源和吸纳废物的土地及水域的面积。
【详解】A、生态足迹又叫生态占用,是指在现有技术条件下,维持某一人口单位(一个人、一个城市、一个国家或全人类)生存所需的生产资源和吸纳废物的土地及水域的面积。生态足迹的值越大,代表人类所需的资源越多,对生态和环境的影响越大,A错误;
B、相比于食用蔬菜,吃羊肉可以增大生态足迹,增加的部分包括对所需土地的农田面积等,B正确;
C、发达国家人口增长慢,但影响生态足迹的因素不仅有人口规模,还有生活方式、技术条件、生态生产力等因素,所以发达国家的生态足迹并不一定小,C错误;
D、碳足迹是指企业机构、活动、产品或个人通过交通运输、食品生产和消费以及各类生产过程等引起的温室气体排放的集合,D错误。
故选B。
6.D
【分析】1、基因工程技术的基本步骤:
(1)目的基因的获取:方法有从基因文库中获取、利用PCR技术扩增和人工合成。(2)基因表达载体的构建:是基因工程的核心步骤,基因表达载体包括目的基因、启动子、终止子和标记基因等。(3)将目的基因导入受体细胞:根据受体细胞不同,导入的方法也不一样。将目的基因导入植物细胞的方法有农杆菌转化法、基因枪法和花粉管通道法;将目的基因导入动物细胞最有效的方法是显微注射法;将目的基因导入微生物细胞的方法是感受态细胞法。(4)目的基因的检测与鉴定:分子水平上的检测:①检测转基因生物染色体的DNA是否插入目的基因--DNA分子杂交技术;②检测目的基因是否转录出了mRNA--分子杂交技术;③检测目的基因是否翻译成蛋白质--抗原-抗体杂交技术。个体水平上的鉴定:抗虫鉴定、抗病鉴定、活性鉴定等。2、单克隆抗体制备流程:先给小鼠注射特定抗原使之发生免疫反应,之后从小鼠脾脏中获取已经免疫的B林巴细胞;诱导B细胞和骨髓瘤细胞融合,利用选择培养基筛选出杂交瘤细胞;进行抗体检测,筛选出能产生特定抗体的杂交瘤细胞;进行克隆化培养,即用培养基培养和注入小鼠腹腔中培养;最后从培养液或小鼠腹水中获取单克隆抗体。
3、动物细胞培养条件:(1)无菌无毒环境:对培养液和所有培养用具进行无菌处理;在细胞培养液中添加一定量的抗生素;定期更换培养液,防止细胞代谢产物积累对自身造成危害。(2)营养:成分:所需营养物质与体内基本相同,例如需要有糖、氨基酸、促生长因子、无机盐、微量元素等,还需加入血清、血浆等天然成分。培养基类型:合成培养基(将细胞所需的营养物质按其种类和所需数量严格配制而成的培养基)(3)温度和pH值:哺乳动物多以36.5±0.5℃为宜,多数细胞生存的适宜pH为7.2~7.4。(4)气体环境:通常采用培养皿或松盖培养瓶,将其置于含95%空气加5%CO2的混合气体的培养箱中进行培养。O2:是细胞代谢所必需的,CO2主要作用是维持培养液的pH。
【详解】A、单克隆抗体制备流程先给小鼠注射特定抗原使之发生免疫反应,之后从小鼠脾脏中获取已经免疫的B林巴细胞,直接获得B细胞进而产生抗体避免了免疫反应,A正确;
B、通过从康复者外周血中的获取的单个B淋巴细胞提取目的基因进而通过基因过程获得相应的抗体,这样抗体纯度更高,B正确;
C、动物细胞培养气体环境:通常采用培养皿或松盖培养瓶,将其置于含95%空气加5%CO2的混合气体的培养箱中进行培养。O2:是细胞代谢所必需的,CO2主要作用是维持培养液的pH,C正确;
D、将目的基因导入受体细胞:根据受体细胞不同,导入的方法也不一样。将目的基因导入植物细胞的方法有农杆菌转化法、基因枪法和花粉管通道法;将目的基因导入动物细胞最有效的方法是显微注射法;将目的基因导入微生物细胞的方法是感受态细胞法,D错误。
故选D。
7.(1) 调节细胞和生物体的生命活动 ATP和NADPH、酶、核酸(DNA和RNA)、叶绿素、磷脂
(2) 渗透 农家肥可以疏松土壤,促进根系的有氧呼吸
【分析】无机盐在生物体内含量不高,约占1%~1.5%,多数以离子形式存在。无机盐是某些化合物的重要组成成分,具有维持生物体生命活动的重要作用。无机盐对维持血浆的正常浓度、酸碱平衡,以及神经、肌肉的兴奋性等都是非常重要的。无机盐还是某些复杂化合物的重要组成成分。水分子(或其他溶剂分子)通过半透膜的扩散,称为渗透作用。如果半透膜两侧存在浓度差,渗透的方向就是水分子从水的相对含量高的一侧向相对含量低的一侧渗透。
【详解】(1)缺硼时,花粉管不能萌发,影响正常生命活动,说明无机盐具有调节细胞和生物体的生命活动。
叶绿体中由N参与构成的三种物质ATP和NADPH、酶、核酸(DNA和RNA)、叶绿素、磷脂。
(2)水分子(或其他溶剂分子)通过半透膜的扩散,称为渗透作用。如果半透膜两侧存在浓度差,渗透的方向就是水分子从水的相对含量高的一侧向相对含量低的一侧渗透。过量施肥会导致农作物细胞外浓度过高,细胞由于渗透作用失水;由于农家肥可以疏松土壤,促进根系的有氧呼吸,从而促进根细胞对矿质元素的主动运输。
8.(1) 2 隐
(2) AaBb aaBb/Aabb
(3) 10 1:1 子代全为宽叶
【分析】基因突变是DNA分子中碱基对的增添、缺失或替换而引起的基因结构的改变. 碱基对的增添、缺失或替换如果发生在基因的非编码区,则控制合成的蛋白质的氨基酸序列不会发生改变; 如果发生在编码区,则可能因此基因控制合成的蛋白质的氨基酸序列改变.碱基对替换往往只有一个密码子发生改变,翻译形成的蛋白质中的一个氨基酸发生变化;碱基对增添或缺失往往会引起从突变点之后的多个密码子发生变化,基因控制合成的蛋白质的多个氨基酸发生改变.
【详解】(1)由于宽叶玉米自交,子一代宽叶:窄叶=15:1,符合两对等位基因自由组合,因此亲本植株共有2对基因发生突变,窄叶的基因型应为两对隐性基因,故亲本发生了隐性突变。
(2)子一代母本(宽叶)保留花序,进行自交,子二代宽叶:窄叶==3:1,故母本的基因型为aaBb或Aabb;子一代母本(宽叶)与子一代父本(宽叶)进行杂交,子二代宽叶:窄叶=7:1,父本基因型为AaBb时,与母本aaBb或Aabb杂交,后代窄叶aabb=1/2×1/4=1/8,宽叶占7/8。
(3)玉米(2n=20),玉米有10对同源染色体,故玉米共可以形成10种单体。乙地宽叶植株自交稳定遗传的后代宽叶株系(S)基因型为AAbb或aaBB,后续计算以AAbb为例;若宽叶株系(S)的宽叶基因位于4号染色体上,则其基因型为Abb与窄叶玉米aabb杂交,后代宽叶:窄叶=1:1;若宽叶株系(S)的宽叶基因不位于4号染色体上,则其基因型为AAbb与窄叶玉米aabb杂交,后代全为宽叶;
若子代中出现宽叶和窄叶玉米,且比例为1:1,则说明株系(S)中的宽叶基因位于4号染色体上;
若子代全为宽叶,则说明株系(S)中的宽叶基因不位于4号染色体上。
9.(1) 3.9-6.1 胰岛 促胰液素
(2) 醛固酮 抗利尿激素 肾小管和集合管对水分的重吸收
【分析】 促胰液素是小肠分泌的,作用是促进胰腺能分泌胰液,胰液通过导管注入小肠,其中的胰淀粉酶,胰蛋白酶和胰脂肪酶等多种消化酶可以有效的帮助我们消化食物。
盐皮质激素-醛固酮有以下生理作用:盐皮质激素的主要作用是调节体内的电解质和水分,以维持其稳态。醛固酮促进肾小管对钠离子的重吸收和钾离子的排泄(吸钠排钾),相应地增加水的重吸收。醛固酮也增加汗腺、唾液腺和肠腺中钠离子的重吸收。
【详解】(1)正常情况下,健康人体血糖的范围是3.9-6.1mml/L,重症胰腺炎患者由于外分泌部产生的消化酶会破坏胰岛组织,影响胰岛素和胰高血糖素的分泌,导致血糖异常;因小肠被刺激会产生促胰液素,导致胰液分泌增加,所以治疗时,患者还需要禁食以避免病情加重。
(2)若某患者因肾功能下降而大量丢失水分及血钠,其肾上腺皮质增加分泌醛固酮,促进肾小管和集合管对Na+的重吸收,维持血钠平衡。而当血浆渗透压升高时,下丘脑分泌抗利尿激素增多,促进肾小管和集合管对水分的重吸收,以维持渗透压平衡。
10.(1) 所处的空间位置 占用资源的情况 与其他物种的关系
(2)生态位重叠越大意味着物种间可能存在的竞争就越大
(3) 有利于不同生物充分利用环境资源 协同进化
【分析】生态位是一个物种在群落中的地位或作用,包括所处的空间位置,占用资源的情况,与其他物种的关系,活动时间等多个维度。生态位重叠是描述一个物种生态位以及物种间关系的重要指标之一,可以理解为两个物种在生态位上相似性的量度。种间竞争与生态位重叠是密切相关的:如果两个物种的生态位是完全分开的,则不会有种间竞争,但在这种情况下可能会有未被利用的资源;一般来说,生态位重叠越大意味着物种间可能存在的竞争越大。
【详解】(1)生态位是一个物种在群落中的地位或作用,包括所处的空间位置,占用资源的情况,与其他物种的关系,活动时间等多个维度。
(2)生态位重叠是描述一个物种生态位以及物种间关系的重要指标之一,可以理解为两个物种在生态位上相似性的量度。种间竞争与生态位重叠是密切相关的:如果两个物种的生态位是完全分开的,则不会有种间竞争,但在这种情况下可能会有未被利用的资源;一般来说,生态位重叠越大意味着物种间可能存在的竞争越大。但也有例外情况,当资源很丰富时,有生态位重叠的两种生物就可以共同利用同一资源而不给对方带来损害,如资源十分丰富的热带雨林。
(3)群落中每种生物都占据着相对稳定的生态位,其意义是:有利于不同生物充分利用环境资源各个物种“各安生态位”的共存状态,是群落中物种之间及生物与环境间协同进化的结果。
11.(1)a→b→f→g
(2) 促性腺(激素) 两个极体 雌、雄原核
(3) 胚胎分割 表观
(4)ABC
【分析】1、识图分析可知,图示是科学家采用不同方法培育良种牛的过程,其中a表示体外受精,b是早期胚胎培养,c是胎分割,d和f表示胚胎移植,e和g是妊娠,b过程形成的是囊胚。
2、生物武器种类:包括致病菌、病毒、生化毒剂,以及经过基因重组的致病菌等。把这些病原体直接或者通过食物、生活必需品等散布到敌方,可以对军队和平民造成大规模杀伤后果。
【详解】(1)图示是科学家采用不同方法培育良种牛的过程,其中a表示体外受精,b是早期胚胎培养,形成的是囊胚,c是胎分割,d和f表示胚胎移植,e和g是妊娠。试管动物(如试管牛)的培育过程包括体外受精、早期胚胎培养和胚胎移植,所以“试管牛”技术的操作流程是a→b→f→g。
(2)用促性腺激素对良种奶牛进行超数排卵处理,获得更多的卵细胞,然后将卵细胞培养成熟再与精子受精,常以观察到两个极体或雌、雄原核作为受精的标志。
(3)图中c过程是胚胎分割,经过d→e过程获得刚出生的A牛和B牛,A牛和B牛是来自同一胚胎的后代,具有相同的遗传物质,但是在毛色和斑纹上存在微小差异,这与表观遗传有关。
(4)A、将目的基因整合到受体细胞的叶绿体基因组中能防止基因污染,是因为 精子含有很少量的细胞质,叶绿体基因组不会随花粉进入到受精卵中,A正确;
B、中国政府坚决反对克隆人,不允许进行任何生殖性克隆人实验,我国政府与重视治疗性克隆所涉及的伦理问题,主张对治疗性克隆进行有效监控和严格审查,B正确;
C、生物武器种类:包括致病菌、病毒、生化毒剂,以及经过基因重组的致病菌等,C正确。
故选ABC。
2021届陕西省神木中学高三上学期第四次模拟考试理综生物试题(含解析): 这是一份2021届陕西省神木中学高三上学期第四次模拟考试理综生物试题(含解析),共13页。试卷主要包含了单选题,综合题等内容,欢迎下载使用。
2022-2023学年黑龙江省哈尔滨市三中名校高三下学期第四次高考模拟考试理综生物含解析: 这是一份2022-2023学年黑龙江省哈尔滨市三中名校高三下学期第四次高考模拟考试理综生物含解析,文件包含2022-2023学年高三下学期第四次高考模拟考试理综生物Word版答案docx、黑龙江省哈尔滨市三中2022-2023学年高三下学期第四次高考模拟考试理综生物Word版试题docx等2份试卷配套教学资源,其中试卷共21页, 欢迎下载使用。
2022届四川省师范大学附属中学高三二诊理综生物试题含解析: 这是一份2022届四川省师范大学附属中学高三二诊理综生物试题含解析,共13页。试卷主要包含了选择题,非选择题等内容,欢迎下载使用。

