所属成套资源:2022-2023学年八年级下学语文期末模拟卷(多地区)
语文 01卷(浙江杭州专用)——2022-2023学年八年级下学期期末模拟卷
展开
这是一份语文 01卷(浙江杭州专用)——2022-2023学年八年级下学期期末模拟卷,文件包含语文01卷浙江杭州专用-全解全析docx、语文01卷浙江杭州专用-考试版A4docx、语文01卷浙江杭州专用-参考答案需要分值docx、语文01卷浙江杭州专用-考试版A3docx、语文01卷浙江杭州专用-答题卡docx等5份试卷配套教学资源,其中试卷共35页, 欢迎下载使用。
1.(6分)
(1) (2分) 撒 沟
(2) (2分)B
(3) (2分)C
2. (3分) 细品初春殷红窦绿 打点素裹秋霜 享用美好年华(青春) 身处迟暮
3.(8分)端居耻圣明 安得广厦千万间 窈窕淑女 君子好逑 曲径通幽处
禅房花木深 青山横北郭 白水绕东城
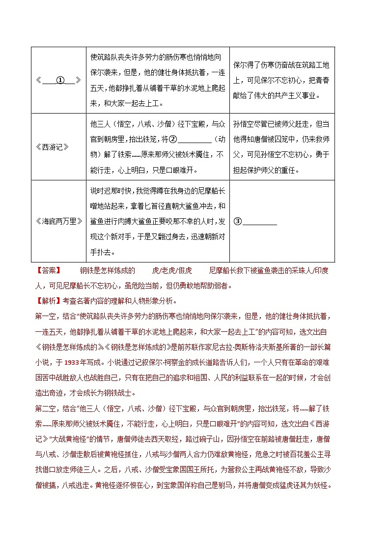
4 (3分) 钢铁是怎样炼成的 虎/老虎/假虎 尼摩船长救下被鲨鱼袭击的采珠人/印度人,可见尼摩船长不忘初心,虽危险当前,但仍勇敢地帮助弱者。
5.(2分)B
6.(4分) 高考失利,没有放弃自己; 指导训练者备赛,严格要求
7.(4分)示例:伤口现在虽然很疼,忍忍就过去了。我们当下的比赛机会难得,我不能受到影响,
更不能放弃,沉下心来,我们一定可以完成比赛。
8.(4分)此句运用了比喻的修辞,把手臂紧握机器比喻成箍了一层铁皮,生动形象地体现了林怡峰力量之大、手握得极其稳定,表现了我对林怡峰的称赞。
此句运用了人物的神态描写,通过写林怡峰的汗珠大颗滑落,侧面反映林怡峰克服机器的高频震动的不易,写出了他力量大、手握得极其稳定,表现了我对林怡峰的称赞。
9.(4分)示例:我要给他“青年工匠”的称呼,陈君辉虽然年轻,但是他热爱自己的建筑行业,高考失利后并没有放弃自己,而是努力在自己的行业里面追求精益求精;他对自己严格要求,时刻保持创新;在比赛中受伤也坚持下来,还拿下了国际大奖,为国争光,符合工匠精神,我认为他选为“青年工匠”当之无愧。
10.(5分)工匠精神是指干一行,爱一行,并且能吃苦;保持头脑清醒、创新精神;遇到挫折不放弃,追求精益求精。
陈君辉等年轻人在建筑行业能够不怕炎热、不怕苦累坚持训练,在遇到困难时,不低头,主动挑战,还能坚持创新,精益求精,体现了工匠精神;
王叔远在那么小的桃核上雕刻丰富的内容,而且对于苏轼三人的雕刻还能展现其完全不同的动作、神态,这种作品没有精益求精、创新的精神怎么可能雕刻出来?
11.(3分)书和磁带,互联网,科学家们对大量事实的研究的记录
12.(5分)划线句运用了举例子、列数字、作比较的说明方法。具体、准确地说明了人们利用数据做各种各样的事这一重要的特征。
13.(5分)因为凡是近海的地方,比同纬度的内陆,冬天暖和,春天反而寒冷;舟山属于沿海地区,它的春天来临要比内陆迟若干天,所以金华的榆叶梅要比舟山开放的早。
14. (3分)居闲/益自刻苦/务记览/为词章。
15.(3分)D
16.(6分)(1)向小石潭西南方向望去,溪水像北斗星那样曲折,像蛇那样蜿蜒前行,时隐时现。
(2)逢遇当权人王叔文获罪,他也被按照惯例贬出京城当刺史。
17.(3分)夜晚船桨击打溪石的声音响亮,以动衬静,表现了环境的清幽,内心的恬静、闲适。
18.(4分)我认为诗文表达的情感是相同的。诗中所说的“幸”并非真正的幸运,“闲”也并非真正的闲适,而是作者以反意着笔。作者表面上写生活的惬意自适,其实是强写欢愉,将其被迫闲置、孤寂凄凉又强作闲适的愁苦与郁愤之情隐晦写出。《小石潭记》中作者本来为幽静深远的小石潭的景色所吸引,然而作者遭遇贬谪,清幽的环境就显得过于凄清,被贬谪的孤寂凄凉的心情一经环境的触发就禁不住流露出来了。所以一诗一文表达的情感是相同的。
【点睛】参考译文:
【甲】从小土丘往西走约一百二十步,隔着竹林,听到水声,好像挂在身上的玉佩、玉环相互碰撞的声音,心里很是高兴。(于是)砍伐竹子,开出一条道路,下面显现出一个小小的水潭,潭水特别清凉。潭以整块石头为底,靠近岸边,石底向上弯曲,露出水面,像各种各样的石头和小岛。青葱的树木,翠绿的藤蔓,遮掩缠绕,摇动下垂,参差不齐,随风飘动。
潭中大约有一百来条鱼,都好像在空中游动,没有什么依靠似的,阳光往下一直照到潭底,鱼儿的影子映在水底的石上。(鱼儿)呆呆地静止不动,忽然间(又)向远处游去,来来往往,轻快敏捷,好像跟游人逗乐似的。
向小石潭西南方向望去,溪水像北斗星那样曲折,像蛇那样蜿蜒前行,时隐时现。两岸的形状像犬牙似的参差不齐,看不出溪水的源头在哪里。
坐在石潭旁边,四面被竹林树木包围着,静悄悄的,空无一人,(这气氛)使人感到心神凄凉,寒气透骨,幽静深远,弥漫着忧伤的气息。因为环境过于凄清,不能长时间地待下去,就记下这番景致离开了。
【乙】贞元十九年,子厚由蓝田县尉调任监察御史。顺宗即位,又升为礼部员外郎。逢遇当权人王叔文获罪,他也被按照惯例贬出京城当刺史。
还未到任,又被依例贬为永州司马。身处清闲之地,自己更加刻苦为学,专心诵读,写作诗文,文笔汪洋恣肆,雄厚凝练,像无边的海水那样精深博大。而他自己则纵情于山水之间。
【丙】长久被官职束缚不得自由,幸好被贬谪到边远的永州一带。闲静无事,与农人的菜圃为邻,有的时候就像个山间隐士。早晨耕田,翻锄带着露水的野草,傍晚伴着水激溪石的声响归去。
来去之间碰不到那庸俗之辈,眼望楚天一片碧绿,高歌自娱。
19. (5分) 示例1:“孝”字上部分是由一个驼背的人,头上有几缕稀疏的头发,弯腰驼背的样子组成,是老的金文写法,左下部分是由一个“子”字的金文写法作为取代手持拐杖的支撑。上部是一个不全的“老”字,下部是一个“子”字。老字不全说明老人体衰,需要子女撑持,没有子女撑持,老人就要跌倒,表示孩子搀扶、奉养老人,孩子是老人晚年生活的依靠。老年人的未尽事业需要年轻人去继承和发扬。
示例2:“孝”字也像一个躬身驼背的老人用手抚摸着他腰下的一个小孩,而小孩很温顺的接受老人的爱抚。因此,孝的另一层含义是上辈人要对下辈人关爱,特别是当下辈人未成年的时候要爱护,哺养他们。而下辈人对上辈人要尊重顺从,接受上辈人的哺养,教育和传承。“父慈子孝”、“尊老爱老”是对孝道精神的经典总结。父母与子女、长辈与晚辈、老年人与年轻人的依存关系。
20.(40分)
【答案】例文:
这一次,我是主角
每一个人都可以站在舞台上,站在中央,成为世界百花园中的主角。曾经认为我是一片平凡的绿叶,只能衬托花朵的鲜艳;总认为自己是天上飘悠的云朵,只能用来点缀湛蓝的天空;总认为自己是精品雕刻中的一个纹路,在不起眼的地方,无人问津。
小学的我,因为贪玩,对学习并不上心,因此成绩不是非常出色,至少不是“主角”—— 那些“第一名”。那时不懂事的我没少让父母生气。儿时喜欢贪吃,尤其垃圾食品吃了不少,以至于体质较差,每当别的小朋友在跑道上疾驰,在领奖台前微笑。我只能在座位旁沉默,羡慕他人的光彩。
那时的我竟破天荒的要求父亲带我去跑步,原因是为了参加运动会。终于,一次机会来临了——学校要选拔参加跳绳的人选,我被选上了。我至今清晰记得,在选拔之前的那一星期我是怎么度过的。放弃了与伙伴们的玩乐,放弃了跟随父母逛街的机会,在封闭的小院子里练习跳绳。
我参加了比赛。在广阔的操场上,拿起了我的跳绳。时间变得缓慢起来,人群的喧闹都离我而去,只留下了那绳索抽打空气发出的飕飕的声音。
我想,绳子一定是炙热的吧,正如我现在的心情一般,体会放飞自我的快感。“跳的真快,跳的真好啊!”“你看人家跳的多轻快、多飘逸!”“恐怕这位是要夺冠的!”……
不时,有人在小声地嘀咕着。果不其然,我这次以一分钟192次的好成绩拿了第一名。在领奖台上,当宣布我的名字是冠军,我上台领奖时,台下一片欢呼,掌声热烈。这一次我成功在“舞台”上展现了我的风采。
此时此刻,我更加清楚地认识到:“人人都会有属于自己的舞台,努力会使你成为舞台的主角。”
曾经有人这样开玩笑:“上帝不是掷骰子的人。”的确,即便是上帝也不是我们命运的掷骰者。
我们都可以从仰望星空的人,变为这片星空的主角。
相关试卷
这是一份语文 02卷(浙江杭州专用):2022-2023学年七年级下学期期末考前必刷卷,文件包含语文02卷浙江杭州专用-全解全析docx、语文02卷浙江杭州专用-考试版A4docx、语文02卷浙江杭州专用-考试版A3docx、语文02卷浙江杭州专用-参考答案需要分值docx、语文02卷浙江杭州专用-答题卡docx等5份试卷配套教学资源,其中试卷共35页, 欢迎下载使用。
这是一份语文 01卷(浙江杭州专用):2022-2023学年七年级下学期期末考前必刷卷,文件包含语文01卷浙江杭州专用-全解全析docx、语文01卷浙江杭州专用-考试版A4docx、语文01卷浙江杭州专用-考试版A3docx、语文01卷浙江杭州专用-参考答案需要分值docx、语文01卷浙江杭州专用-答题卡docx等5份试卷配套教学资源,其中试卷共37页, 欢迎下载使用。
这是一份语文 02卷(浙江杭州专用):2022-2023学年八年级下学期期末考前必刷卷,文件包含语文02卷浙江杭州专用-全解全析docx、语文02卷部编版八年级下册全册-考试版A4docx、语文02卷浙江杭州专用-参考答案需要分值docx、语文02卷浙江杭州专用-考试版A3docx、语文02卷浙江杭州专用-答题卡docx等5份试卷配套教学资源,其中试卷共42页, 欢迎下载使用。

