所属成套资源:2022-2023学年七年级道德与法治下学期期末模拟卷(多地区)
道德与法治01卷(福建专用)——2022-2023学年七年级下学期期末模拟卷
展开
这是一份道德与法治01卷(福建专用)——2022-2023学年七年级下学期期末模拟卷,文件包含道德与法治01卷部编版七年级下册全部全解全析docx、道德与法治01卷部编版七年级下册全部考试版docx、道德与法治01卷部编版七年级下册全部参考答案docx、道德与法治01卷部编版七年级下册全部答题卡docx等4份试卷配套教学资源,其中试卷共23页, 欢迎下载使用。
2022-2023学年七年级下学期期末考前必刷卷01道德与法治·参考答案 第Ⅰ卷一、选择题(25个小题,每小题2分,共50分)题号12345678910111213答案DACBCACACDBDD题号141516171819202122232425 答案DCCDBDDDCBCC 第Ⅱ卷二、非选择题(共50分)26.(每题4分,共8分)(1)(×)(1分)理由:说出与老师不一样的解题方法,有利于教学相长,不会影响师生关系。小闽要培养批判精神,敢于发表自己独到的见解,要敢于表达不同观点,敢于挑战权威。(3分)(2)( √ )(1分)理由:孙子的话说明他具有自信的心理品质。自信的人能够激发潜能和活力,获得更多的实践机会与创造可能。(3分)27.(6分)①我们要做到“止于至善”,需要在生活中寻找 “贤”,将他们作为榜样。②好的榜样昭示着做人、做事的基本态度,激发我们对人生道路和人生理想的思考,给予我们自我完善的力量。③善于寻找好的榜样,向榜样学习、汲取榜样的力量,我们的社会、我们的国家就会变得更加美好。④我们要学习“新时代好少年”先进事迹,从小事做起,自立自强,让自己健康成长。(6分)28.(共12分)(1)①要正视身体的变化,欣然接受青春花蕾的绽放。②尊重自己,不因自己的生理变化而自卑;尊重同伴,不嘲弄同伴的生理变化。③追求形体、仪表等外在美的同时,提高品德和文化修养,体现青春的内在美。(6分)(2)批判精神。 (2分)①有助于我们发现问题、提出问题,并从不同角度思考问题,探索解决方案②能调动我们的经验,激发我们新的学习动机,促使我们解决问题,改进现状。(4分)29.(12分)(1)①集体的力量来源于成员共同的目标和团结协作。②个人的力量是分散的,但在集体中汇聚,就会变得强大;个人的力量是有限的,但通过优化组合可以实现优势互补,产生强大的合力。③借助集体的合力,我们得以完成许多单凭一己之力无法完成的事情。④我们要向中国航天人员学习,发扬团结协作精神,为民族复兴建功立业。(4分)(2)自信;自强。(每个1分,2分)
(3)①培养自信品质:自强可以让我们更自信,要相信自己,勇敢尝试,不断进步,体验成功带来的自信。②培养自强品质:要不断克服自己的弱点,战胜自己、超越自己;要靠坚强的意志、进取的精神和不懈的坚持。(每点3分,共6分)30.(12分)(1)(6分)①法律对全体社会成员具有普遍约束力,公民在法律面前一律平等,任何人都没有超越法律的特权。②每个公民都平等地受到法律保护,平等地享有权利和履行义务。 ③任何人不论职务高低、功劳大小,只要触犯法律,都必须承担相应法律责任。(6分)(2)(6分)①发挥法律的规范作用,为青少年的行为提供了准绳,避免青少年走上违法犯罪;②发挥法律的保护作用,通过制裁违法犯罪,维护青少年的合法权益,更好地保护未成年人安全和健康;③有助于青少年树立法治意识,学会依法办事。(6分)
相关试卷
这是一份道德与法治02卷(福建专用)——2022-2023学年八年级下学期期末模拟卷,文件包含道德与法治02卷部编版八年级下册全部全解全析docx、道德与法治02卷部编版八年级下册全部考试版docx、道德与法治02卷部编版八年级下册全部参考答案docx、道德与法治02卷部编版八年级下册全部答题卡docx等4份试卷配套教学资源,其中试卷共22页, 欢迎下载使用。
这是一份道德与法治01卷(福建专用)——2022-2023学年八年级下学期期末模拟卷,文件包含道德与法治01卷部编版八年级下册全部全解全析docx、道德与法治01卷部编版八年级下册全部考试版docx、道德与法治01卷部编版八年级下册全部参考答案docx、道德与法治01卷部编版八年级下册全部答题卡docx等4份试卷配套教学资源,其中试卷共23页, 欢迎下载使用。
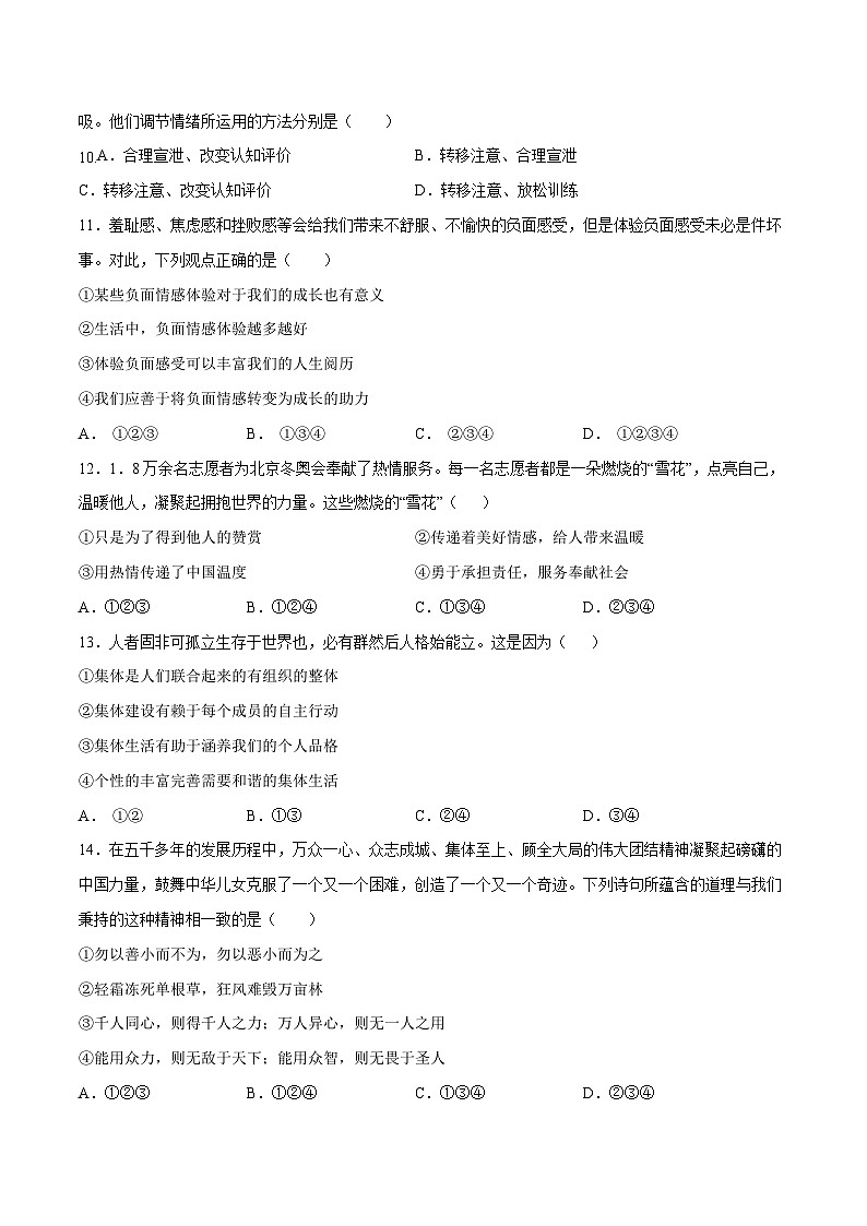
这是一份道德与法治02卷(福建专用)——2022-2023学年七年级下学期期末模拟卷,文件包含道德与法治02卷部编版七年级下册全部全解全析docx、道德与法治02卷部编版七年级下册全部考试版docx、道德与法治02卷部编版七年级下册全部参考答案docx、道德与法治02卷部编版七年级下册全部答题卡docx等4份试卷配套教学资源,其中试卷共23页, 欢迎下载使用。

