福建省龙岩第一中学2023届高三下学期三模生物试卷(含答案)
展开
这是一份福建省龙岩第一中学2023届高三下学期三模生物试卷(含答案),共22页。试卷主要包含了单选题,实验题,探究题,读图填空题等内容,欢迎下载使用。
福建省龙岩第一中学2023届高三下学期三模生物试卷学校:___________姓名:___________班级:___________考号:___________
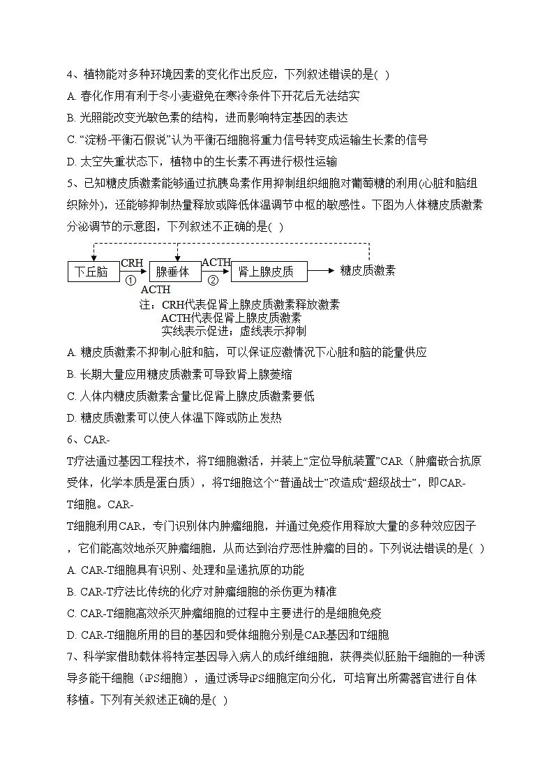
一、单选题1、据科技部2022年5月19日消息,我国科学家成功利用二氧化碳人工合成葡萄糖和脂肪酸。有机物是生命产生的物质基础,研究生命从认识有机物开始,下列有关人体内有机物的相关说法,错误的是( )A.大分子物质进出细胞离不开细胞膜上蛋白质的参与B.核糖体主要由蛋白质和RNA构成,其中的RNA携带生物遗传信息C.糖原主要分布在肝脏和肌肉中,剧烈运动时可以通过肌糖原分解供能D.膜上糖类和蛋白质形成的糖蛋白可成为判断细胞膜内外表面的依据2、溶酶体是一种内含多种酸性水解酶异质性细胞器,即不同溶酶体的形态大小、所含水解酶种类都可能有很大不同。溶酶体内的pH约为5,其膜上含有大量高度糖基化的蛋白质。下列说法错误的是( )A. 溶酶体内的水解酶不分解自身的蛋白质,可能与蛋白质的高度糖基化有关B. 细胞呼吸强度会影响H+由通道蛋白从细胞质基质进入溶酶体的过程C. 溶酶体内的酶少量泄露到细胞质基质中,可能不会引起细胞损伤D. 矿工易患硅肺的原因是肺泡细胞的溶酶体内缺乏分解硅尘的酶3、抗衰老领域权威专家Steve Horvath2022年初在《Nature》子刊上发表文章:土拨鼠冬眠时居然不变老。冬眠时,土拨鼠代谢速率下降,体内的α-胰淀粉酶活性降低约50%。为了探究不同物质对人的胰淀粉酶的活性的影响,研究人员进行如下实验。下列有关该实验的说法不正确的是( )组别人的胰淀粉酶2.5%茶花粉提取液5%芦笋丁酶活性相对值甲1mL--100%乙1mL+-64%丙1mL++51%A.酶活性是在温度、pH等条件适宜下测得,变量控制利用了“加法原理”B.若将人的胰淀粉酶换成人的唾液淀粉酶做实验,实验结果可能有差异C.据实验推测服用茶花粉和芦笋丁可能具有一定的辅助降低血糖作用D.芦笋丁和茶花粉对人的胰淀粉酶活性的影响,与激素间相抗衡效果类似4、植物能对多种环境因素的变化作出反应,下列叙述错误的是( )A. 春化作用有利于冬小麦避免在寒冷条件下开花后无法结实B. 光照能改变光敏色素的结构,进而影响特定基因的表达C. “淀粉-平衡石假说”认为平衡石细胞将重力信号转变成运输生长素的信号D. 太空失重状态下,植物中的生长素不再进行极性运输5、已知糖皮质激素能够通过抗胰岛素作用抑制组织细胞对葡萄糖的利用(心脏和脑组织除外),还能够抑制热量释放或降低体温调节中枢的敏感性。下图为人体糖皮质激素分泌调节的示意图,下列叙述不正确的是( )A. 糖皮质激素不抑制心脏和脑,可以保证应激情况下心脏和脑的能量供应B. 长期大量应用糖皮质激素可导致肾上腺菱缩C. 人体内糖皮质激素含量比促肾上腺皮质激素要低D. 糖皮质激素可以使人体温下降或防止发热6、CAR-T疗法通过基因工程技术,将T细胞激活,并装上“定位导航装置”CAR(肿瘤嵌合抗原受体,化学本质是蛋白质),将T细胞这个“普通战士”改造成“超级战士”,即CAR-T细胞。CAR-T细胞利用CAR,专门识别体内肿瘤细胞,并通过免疫作用释放大量的多种效应因子,它们能高效地杀灭肿瘤细胞,从而达到治疗恶性肿瘤的目的。下列说法错误的是( )A. CAR-T细胞具有识别、处理和呈递抗原的功能B. CAR-T疗法比传统的化疗对肿瘤细胞的杀伤更为精准C. CAR-T细胞高效杀灭肿瘤细胞的过程中主要进行的是细胞免疫D. CAR-T细胞所用的目的基因和受体细胞分别是CAR基因和T细胞7、科学家借助载体将特定基因导入病人的成纤维细胞,获得类似胚胎干细胞的一种诱导多能干细胞(iPS细胞),通过诱导iPS细胞定向分化,可培育出所需器官进行自体移植。下列有关叙述正确的是( )A. 成纤维细胞和iPS细胞中所含基因相同,但表达的基因不完全相同B. iPS细胞分化成不同细胞的过程中,遗传物质和蛋白质种类都发生了变化C. 正常情况下心肌细胞不能恢复成iPS细胞,说明细胞分化具有不可逆性D. 利用iPS细胞分化形成的器官进行自体移植后将引发机体产生细胞免疫8、下列试剂在两个生物学实验中所起作用完全相同的是( )选项试剂实验1实验2A清水观察根尖分生区组织细胞的有丝分裂探究植物细胞的吸水和失水B氢氧化钠探究酵母菌细胞呼吸的方式检测生物组织中的蛋白质C聚乙二醇(PEG)动物细胞融合植物体细胞杂交D酒精菊花的组织培养检测生物组织中的脂肪A. A B. B C. C D. D9、下图为某昆虫(2N=8)体内一个减数第一次分裂后期细胞的局部示意图(图中只显示其中2条染色体),细胞另一极的结构未绘出,已知该昆虫的基因型为GgXEY(只考虑一次变异),下列叙述正确的是( )A. 图示完整细胞内应有8条染色单体B. 图示细胞的子细胞染色体和DNA数均减半C. 图示细胞经过分裂能得到3种或4种配子D. 图示细胞为次级精母细胞,应进行均等分裂10、某植物叶片含有对昆虫有毒的香豆素,经紫外线照射后香豆素毒性显著增强。乌凤蝶可以将香豆素降解,消除其毒性。织叶蛾能将叶片卷起,取食内部叶片,不会受到毒害。下列叙述错误的是( )A. 乌凤蝶进化形成香豆素降解体系,是香豆素对其定向选择的结果B. 影响乌凤蝶对香豆素降解能力的基因突变具有不定向性C. 织叶蛾采用卷起叶片再取食是主动适应环境的捕食策略D. 植物的香豆素防御体系和昆虫的避免被毒杀策略是协同进化的结果11、绿色开花植物受精卵发育成种子,子房发育成果实。为研究IAA(生长素)对番茄子房发育的调节作用,科研人员将处于花蕾期的番茄花分成4组进行实验,见下表。下列说法错误的是( )组别1组2组3组4组实验处理授粉未授粉不涂抹IAA不涂抹IAA在子房上涂抹IAA在花柄上涂抹IAA果实平均重量(g)4.105.30A. 授粉是子房发育成果实的必要条件B. 比较2、3组实验结果,表明子房发育成果实需要IAAC. 依据3、4组实验结果,推测IAA不能从花柄运输到子房D. 由此实验结果推测子房壁细胞不能产生生长素12、春暖花开,气温升高,有些人犯困时会通过喝咖啡来“提神”,但不能过度饮用咖啡。科学家通过研究发现脑部分泌腺苷的神经元与犯困有关。腺苷是调节睡眠的内稳态因子之一,随着腺苷浓度的增加,睡眠压力增大而使人睡觉。科研人员用光遗传学手段激活乙酰胆碱能神经元(释放乙酰胆碱的神经元),会诱发细胞外腺苷少量增加,而激活谷氨酸能神经元,则会诱导细胞外腺苷大量增加。以下相关说法错误的是( )A. 据题干信息可推测腺苷的释放主要与谷氨酸能神经元有关B. 腺苷在清醒状态下的积累导致了“困意”的产生C. 过度饮用咖啡会导致神经系统长时间处于觉醒状态而超负荷工作D. 腺苷是调节睡眠的内稳态因子之一,内环境稳态是指腺苷等化学成分处于相对稳定的状态13、双特异性抗体(BsAb)是一种能够同时结合两种抗原的抗体。CD19和CD47是淋巴瘤细胞广泛表达的表面标记物(CD19在B细胞表面普遍存在,CD47在正常组织细胞上普遍存在)。研究人员将两种产生不同抗体的杂交瘤细胞融合成双杂交瘤细胞,最终得到了能同时结合CD19和CD47的BsAb,它可以结合同一靶细胞上两种不同的抗原,通过这种“双靶向”模式增强对肿瘤细胞的选择性,在体内体外实验中均可显著杀伤淋巴瘤细胞。下列叙述错误的是( )A. 获得BsAb的过程中,筛选双杂交瘤细胞的依据是抗原抗体的特异性结合B. 使用BsAb治疗对正常细胞的损伤小于联合使用CD19单抗和CD47单抗C. 双特异性抗体具有识别癌细胞并直接杀死癌细胞的能力D. 若BsAb的部分结构发生改变,可能会出现治疗效果降低的情况14、胰高血糖素可激活肝细胞中的磷酸化酶,促进肝糖原分解成葡萄糖,提高血糖水平,机理如图所示。下列叙述正确的是( )A.胰高血糖素经主动运输进入肝细胞才能发挥作用B.饥饿时,肝细胞中有更多磷酸化酶b被活化C.磷酸化酶a能为肝糖原水解提供活化能D.胰岛素可直接提高磷酸化酶a的活性15、DNA 分子中的胞嘧啶被选择性的添加甲基基团而发生DNA 甲基化,甲基化修饰的基因往往不能表达。已知鼠的灰色(A)与褐色(a)是一对相对性状,下图表示部分被甲基化的DNA 片段及 遗传印记对小鼠等位基因表达和传递的影响。下列叙述错误的是( )A. 被甲基化DNA片段中遗传信息不发生改变,而生物的性状可发生改变B. 甲基化后的DNA在复制时,碱基配对的方式遵循碱基互补配对原则C. 基因印记均在亲代细胞有丝分裂过程中建立D. 子代小鼠的表型及比例为灰色∶褐色=1∶116、某遗传病的致病基因a对正常基因A为隐性,该病在女性中发病率为1%。图乙表示甲家系部分成员相关基因电泳后结果(不同长度片段分布位置不同),下列叙述错误的是( )A. a位于X染色体上,若6号个体含a,不可能来自1号B. 3号与一正常女性结婚,生患病孩子的概率为1/11C. 若4号再次怀孕,可通过产前诊断判断胎儿是否携带aD. 该遗传病可能由正常基因A发生碱基对的增添或缺失导致二、实验题17、科研人员发现植物的细胞呼吸除具有与动物细胞相同的途径外,还有另一条借助交替氧化酶(AOX)的途径,进一步研究表明,AOX途径还与光合作用有关。研究人员进行了相关实验,其处理方式和实验结果如表所示。请回答下列相关问题。组别处理方式实验结果A叶片+正常光照+AOX途径抑制剂B叶片+正常光照C叶片+高光+AOX途径抑制剂D叶片+高光(1)AOX能参与催化有氧呼吸第三阶段的反应,AOX分布在植物细胞的_________上,在寒冷的早春,某些植物的花细胞中的AOX基因表达增加,从而提高花序温度,以吸引昆虫传粉,其提高花序温度的机理是__________。(2)提取绿叶中的色素常使用__________溶解色素,色素吸收的光能用于驱动水的分解和__________物质的合成,为C3的还原提供能量。(3)实验中的自变量是__________,根据实验结果分析,AOX途径能__________(填“提高”或“降低”)光合色素的光能捕获效率。与正常光照条件下相比,高光条件下AOX途径对光合色素光能捕获效率的影响较大,判断依据是___________(用计算式表示)。18、肿瘤细胞可通过大量表达PD-L1,与T细胞表面的PD-1结合,抑制T细胞活化,发生免疫逃逸,临床上常使用PD-1阻断剂进行治疗,但对某些患者疗效不显著,科研人员对此进行研究。(1)癌细胞具有_____特点,机体通过免疫系统对其清除体现了免疫系统的_____功能。(2)研究发现,使用PD-1阻断剂效果显著的患者在联合使用抗生素时治疗效果减弱。由此推测PD-1阻断剂疗效与肠道菌群有关。为验证此推测,研究者操作如表。甲组取PD-1阻断剂无效病人的粪便将粪便移植给用Ⅱ:_____处理的小鼠后接种肿瘤未治疗进行PD-1阻断剂治疗乙组Ⅰ:_____未治疗进行PD-1阻断剂治疗①补充实验过程:Ⅰ:_____;Ⅱ:_____②检测肿瘤大小结果如图1,实验结果表明治疗效果显著患者的肠道菌群提高了PD-1阻断剂的疗效,依据是_____。③请从下列选项中选择合适的实验操作和预期结果,为上述结论补充新证据。( )A.从PD-1阻断剂有效病人的肠道中提取主要细菌AKKB.从PD-1阻断剂无效病人的肠道中提取主要细菌AKKC.用肠道菌AKK灌胃甲组小鼠D.用肠道菌AKK灌胃乙组小鼠E.该组小鼠接受PD-1阻断剂治疗后肿瘤大小不变F.该组小鼠接受PD-1阻断剂治疗后肿瘤大小明显减小(3)为进一步研究肠道菌AKK的作用机理,检测肿瘤部位的免疫细胞数量,结果如图2结合(2)相关信息及图2结果阐述肠道菌群提高PD-1阻断剂疗效的机理:_____。三、探究题19、小菜蛾是一种害虫,其幼虫主要危害十字花科蔬菜。(1)从生态系统组成成分划分,小菜蛾属于_________。十字花科植物可分泌芥子油苷防御害虫,而经过长期的演化,小菜蛾幼虫可抵御这种毒素。成虫将卵产于叶片上,孵化出的幼虫以叶片为食。 芥子油苷同时还能吸引小菜蛾的天敌。上述现象说明,芥子油苷作为一种信息,能___________________。(2)青菜和芥蓝是两种常见的十字花科蔬菜,研究者比较了小菜蛾成虫在两种植物叶片上的产卵量 (见下图)。结果显示__________________。(3)芥蓝真叶的叶片表面有蜡质,青菜真叶表面无蜡质,二者的子叶表面均无蜡质(有蜡质的叶片表面更光滑,卵不易附着)。除去芥蓝叶片右侧的蜡质,统计左侧和右侧的产卵量。实验结果为右侧卵的数目______左侧,证明小菜蛾成虫在芥蓝真叶上产卵量小的原因是表面有蜡质。(4)研究人员发现,幼虫取食过的芥蓝真叶上卵数量增加。为探究这种现象的原因,电镜下观察幼虫取食过的芥蓝叶片,可看到爬行和取食部位布满了丝,进一步发现幼虫只在爬行过程中吐丝。用四组真叶进行实验,并统计叶片上的产卵量(见下图)。请结合(2)~(4)的研究,推测小菜蛾在厚蜡植物上的生存策略为__________。(5)蚕豆(非十字花科)植株不能吸引小菜蛾成虫产卵,且小菜蛾幼虫不能在蚕豆植株上存活。请据此提出芥蓝田里控制小菜蛾的生物防治措施__________________。20、科研人员研究玉米籽粒性状时发现,其饱满程度由大到小有饱满、中度饱满、干瘪等性状,为探究这些性状出现的原因,进行系列研究。(1)玉米籽粒的饱满程度由位于同源染色体相同位置的3个基因(S、S1、S2)决定,以上等位基因的出现是______的结果,同时也体现了该变异具有______特点。(2)科研人员分别利用野生型、突变体1、突变体2进行研究,实验步骤及结果如图1所示。①突变体1基因型为S1S1,干瘪个体基因型为S2S2,根据杂交1、杂交2的结果,判断S、S1、S2之间的显隐性关系是________。②上述杂交实验说明控制籽粒饱满程度的基因遵循分离定律,证据是:________。③进一步研究发现,杂交2的子二代中方框内的“中等饱满”籽粒中约有三分之一饱满程度略 高,从基因型差异的角度,解释出现该现象的原因________。(3)科研人员推测突变体1籽粒中等饱满是由于基因S中插入一段DNA序列(BTA)导致。如图2。检测野生型和突变体1的相关基因表达情况。已知S基因编码某种糖类转运蛋白,推测突变体 1籽粒饱满程度降低的原因是________。(4)根据籽粒饱满程度的研究结果,阐释你对“基因控制生物性状”的理解________。四、读图填空题21、重组PCR技术是一项新的PCR技术,通过重组PCR技术能将两个不同的DNA连接成为一个新DNA分子。某科研小组从猪源大肠杆菌中扩增得到LTB和ST1两个基因片段,利用重组PCR 技术构建了LTB—ST1融合基因,制备过程如下图1所示。回答下列问题: (1)利用PCR技术扩增目的基因的过程中,向反应体系中加入的物质除了引物和模板链外,还需要加入_________。利用PCR技术扩增目的基因,依据的生物学原理是_________。(2)从P2,P3两种引物的角度分析,LTB和ST1基因能够融合的关键是PCR1和PCR2不能在同一个反应体系中进行,原因是_________。(3)②过程___________(填“需要”或“不需要”)加入引物,原因是_________。(4)科研小组为了检测是否成功构建出融合基因,将反应后体系中的各种DNA分子进行电泳,结果如图2所示。则融合基因最可能是_________。
参考答案1、答案:B解析:2、答案:B解析:A、溶酶体膜上含有大量高度糖基化的蛋白质,可能由于糖基化改变了结构因此不被水解酶分解,A正确;B、H+由通道蛋白从细胞质基质进入溶酶体的过程为协助扩散,不需要消耗能量,因此细胞呼吸强度不会对其造成影响,B错误;C、由于溶酶体内的pH约为5,少量泄露到细胞质基质中,可能不会引起细胞损伤,C正确;D、肺泡细胞的溶酶体内缺乏分解硅尘的酶,所以硅尘会在细胞内积累导致矿工易患硅肺,D正确。故选B。3、答案:D解析:4、答案:D解析:A、冬小麦开花需要长时间环境低温的诱导,该过程称之为春化作用。因此有利于冬小麦避免在寒冷条件下开花后无法结实,A正确;B、在受到光照射时,光敏色素的结构会发生变化,这一变化的信息会经过信息传递系统传导到细胞核内,影响特定基因的表达,从而表现出生物学效应,B正确;C、平衡石细胞中的“淀粉体”会沿着重力方向沉降,引起植物体内一系列信号分子的改变,如通过生长素的运输导致生长素沿着重力刺激的方向不对称分布,说明“淀粉体”能将重力信号转换成运输生长素的信号,C正确;D、植物中的生长素进行极性运输不受重力因素影响,依然可以进行极性运输,D错误。故选D。5、答案:C解析:A、已知糖皮质激素能够通过抗胰岛素作用抑制心脏和脑组织除外的组织细胞对葡萄糖的利用,但糖皮质激素不抑制心脏和脑,可以保证应激情况下心脏和脑的能量供应,A正确;B、长期大量应用糖皮质激素,使糖皮质激素对下丘脑和腺垂体的负反馈作用加强,使促肾上腺糖皮质激素分泌减少,导致肾上腺菱缩,B正确;C、糖皮质激素的分泌存在分级调节,具有放大效应,人体内糖皮质激素含量比促肾上腺皮质激素高,C错误;D、糖皮质激素能够通过抗胰岛素作用抑制组织细胞对葡萄糖的利用,还能够抑制热量释放或降低体温调节中枢的敏感性,抑制细菌或病毒感染时内源性致热原的释放,抑制体温中枢对致热原的反应,使体温下降,从而使人体温下降或防止发热,D正确。故选C。6、答案:A解析:A、树突状细胞、B细胞等抗原呈递细胞具有识别、处理和呈递抗原的功能,CAR-T细胞是T细胞,T细胞不具有识别、处理和呈递抗原的功能,A错误;B、CAR-T细胞利用“定位导航装置”CAR,专门识别体内肿瘤细胞,比传统的化疗对肿瘤细胞的杀伤更为精准,B正确;C、CAR-T细胞通过免疫作用释放大量的多种效应因子,它们能高效地杀灭肿瘤细胞,这说明了CAR-T细胞高效杀灭肿瘤细胞的过程中主要进行的是细胞免疫,C正确;D、CAR-T疗法通过基因工程技术,将T细胞装上“定位导航装置”CAR,从而形成CAR-T细胞,CAR-T细胞所用的目的基因是CAR基因,所用的受体细胞是T细胞,D正确。故选A。7、答案:C解析:A、据题意“科学家借助载体将特定基因导入病人的成纤维细胞,获得类似胚胎干细胞的一种诱导多能干细胞(iPS细胞)”可知,成纤维细胞和iPS细胞中所含基因不完全相同,A错误;B、iPS细胞分化成不同细胞的过程,实质是基因的选择性表达,故基因表达的产物—蛋白质的种类发生了变化,但遗传物质没有发生变化,B错误;C、正常情况下,细胞的分化是不可逆的,一旦沿着一定方向分化,便不会返回原来的状态。故心肌细胞不能恢复成iPS细胞,说明细胞分化具有不可逆性,C正确;D、依据题意“科学家借助载体将特定基因导入病人的成纤维细胞,获得类似胚胎干细胞的一种诱导多能干细胞(iPS细胞),通过诱导iPS细胞定向分化,可培育出所需器官进行自体移植”可知,利用iPS细胞分化形成的器官进行自体移植,可避免机体产生细胞免疫,D错误。故选C。8、答案:C解析:A、 观察根尖分生区组织细胞的有丝分裂中,清水的作用是漂洗,而探究植物细胞的吸水和失水实验中,蒸馏水的作用是让细胞发生质壁分离的复原,A错误;B、探究酵母菌细胞呼吸的方式实验中氢氧化钠的作用是吸收空气的二氧化碳,并可检测产物二氧化碳的生成;检测生物组织中的蛋白质实验中,氢氧化钠的作用是提供碱性环境,B错误;C、在动物细胞融合和植物体细胞杂交实验中,聚乙二醇的作用都是促进细胞融合,C正确;D、菊花的组织培养中酒精的作用是消毒,检测生物组织中的脂肪的作用是洗去浮色,D错误。故选C。9、答案:C解析:A、该昆虫2n=8,图示细胞处于减数第一次分裂后期,完整细胞内应有8条染色体,应有16条染色单体,A错误;B、该细胞处于减数第一次分裂后期,同源染色体分离,所以分裂产生的子细胞中染色体和核DNA数均减半,细胞质基质中的DNA数目情况未知,B错误;C、图示细胞经过分裂能得到3种配子(发生的是基因突变)或4种配子(发生的是交叉互换),C正确;D、根据该动物的基因型GgXEY可知该动物的性别为雄性,则该细胞为初级精母细胞,D错误。故选C。10、答案:C解析:A、由于基因突变等变异,乌凤蝶中存在对香豆素降解能力强和降解能力弱的个体,香豆素可将降解能力强的个体选择并保存下来,故乌凤蝶进化形成香豆素降解体系,是香豆素对其定向选择的结果,A正确;B、基因突变是不定向的,选择是定向的,B正确;C、经紫外线照射后香豆素毒性显著增强,织叶蛾能将叶片卷起可减少紫外线引起的香豆素含量增加,该行为是香豆素对其进行选择的结果,而非织叶蛾主动适应环境的结果,C错误;D、协同进化是指不同物种之间、生物与无机环境之间在相互影响中不断进化和发展,由于任何一个物种都不是单独进化的,因此植物的香豆素防御体系和昆虫的避免被毒杀策略是协同进化的结果,D正确。故选C。11、答案:A解析:A、生长素具有促进果实发育的功能,因此生长素是子房发育成果实的必要条件,授粉后能形成种子,种子可以产生生长素,促进子房发育成果实,A错误;B、2组和3组的自变量为是否在未授粉的番茄的子房上涂抹IAA,3组涂抹,果实平均重量较重,推测子房发育成果实需要IAA,B正确;C、3组和4组自变量为涂抹IAA的部位,3组在子房上涂抹IAA,4组在花柄上涂抹IAA,4组不能形成果实,果实是由子房发育形成的,因此推测IAA不能从花柄运输到子房,C正确;D、2组和4组没有涂抹IAA或者没有在子房上涂抹IAA,不能形成果实,但他们都有子房壁细胞,推测子房壁细胞不能产生生长素,D正确。故选A。12、答案:D解析:A、分析题意可知,用光遗传学手段激活乙酰胆碱能神经元,会诱发细胞外腺苷少量增加,而激活谷氨酸能神经元,则诱导细胞外腺苷大量增加,推测腺苷的释放主要与谷氨酸能神经元有关,A正确;B、根据题干信息可知,腺苷浓度增大可促进睡眠,故清醒状态下人体内腺苷浓度积累,导致了“困意”的产生,B正确;C、由于咖啡因需要一定时间才能完成降解,过多摄入咖啡因就会引起神经系统长时间处于觉醒状态而超负荷工作,对健康不利,C正确;D、腺苷被认为是调节睡眠的内稳态因子之一,内环境的稳态包括内环境的组成成分和理化性质都处于动态平衡之中,D错误。故选D。13、答案:C解析:A、筛选双杂交瘤细胞需要选出能够产生BsAb的细胞,依据是抗原抗体的特异性结合,A正确;B、根据题意“CD19和CD47是淋巴瘤细胞广泛表达的表面标记物,CD19在B细胞表面普遍存在,CD47在正常组织细胞上普遍存在”可知,BsAb通过这种“双靶向”模式增强了对肿瘤细胞的选择性,治疗时对正常细胞的损伤小于联合使用CD19单抗和CD47单抗,B正确;C、双特异性抗体具有识别癌细胞能力,但不能直接杀死癌细胞,C错误;D、若BsAb的部分结构发生改变,可能会影响其与靶细胞的结合,可能会出现治疗效果降低的情况,D正确。故选C。14、答案:B解析:胰高血糖素不进入细胞,而是与细胞膜上的受体结合,A错误;饥饿时,胰高血糖素分泌增多,胰高血糖素与相应受体结合后可以促进磷酸化酶b活化,B正确;酶不能为化学反应提供活化能,C错误;胰岛素的作用是促进糖原的合成而不是水解,因此胰岛素不能提高磷酸化酶a的活性,D错误。15、答案:C解析:A、甲基化是表观遗传的一种,被甲基化的DNA片段中遗传信息不发生改变,而由于甲基化修饰的基因往往不能表达,因而生物的性状可发生改变,A正确;B、甲基化后的DNA在复制时,碱基对的配对方式不发生改变,仍遵循碱基互补配对原则,B正确;C、据图可知,在雌配子和雄配子的形成过程中可以发生印记重建,即基因印记的建立可发生减数分裂过程中,C错误;D、雌鼠产生的A雌配子、a雌配子中的A基因、a基因均未被甲基化,都能表达,而雄鼠产生的雄配子中A基因、a基因都发生了甲基化,都不能表达,因此该雌鼠与雄鼠杂交,子代小鼠的表型比例为灰色:褐色=1:1,D正确。故选C。16、答案:B解析:A、该遗传病为隐性病,1号只含有A基因,2号只含有a基因,3号只含有A基因,若该对等位基因位于常染色体上,则3号应含有A、a基因,此外,基因检测结果显示男性都只含有该对基因中的一个,因此该对等位基因位于X染色体上,5号基因型为XAY,若6号个体含致病基因a,其必然来自4号,1号基因型为XAXA,2号基因型为XaY,说明4号的致病基因必然来自2号,A正确;B、女性群体中该病的发病率为1%,因此女性中XaXa的概率为1/100,Xa的概率为1/10,XA的概率为9/10,计算出XAXa的概率为18/100,XAXA的概率为81/100,则正常女性基因型为XAXa的概率为18/100÷(18/100+81/100)=2/11,3号基因型为XAY,生患病孩子(XaY) 的概率为2/11×1/4=1/22,B错误;C、4号基因型为XAXa,5号基因型为XAY,可能生出患病男孩,可通过产前诊断判断胎儿是否携带a,C正确;D、等位基因产生的根本原因是基因突变,该遗传病的致病基因a可能由正常基因A发生碱基对的增添或缺失导致,D正确。故选B。17、答案:(1)线粒体内膜;AOX基因表达增加,使AOX含量增加,促进有氧呼吸第三阶段的进行,释放大量热量(2)无水乙醇;ATP、NADPH(还原型辅酶Ⅱ)(3)是否高光(光照强度)和是否有AOX途径抑制剂;提高;(d-c)>(b-a)解析:(1)有氧呼吸的第三阶段发生在线粒体内膜,由题意可知,AOX能参与催化有氧呼吸第三阶段的反应,所以AOX分布在植物细胞的线粒体内膜。由题意可知,AOX能参与有氧呼吸,所以AOX基因表达增加,使AOX含量增加,促进有氧呼吸第三阶段的进行,释放更多热能,从而提高花序温度。(2)色素能溶解在酒精或丙酮等有机溶剂中,所以可用无水乙醇等提取色素。叶绿体中光合色素吸收的光能,有以下两方面用途。一是将水分解为氧和H+,H+与氧化型辅酶Ⅱ(NADP+)结合,形成还原型辅酶Ⅱ(NADPH)。二是在有关酶的催化作用下,提供能量促使ADP与Pi反应形成ATP,ATP、NADPH为暗反应中C3的还原提供能量。(3)实验中的自变量是是否高光(光照强度)和是否有AOX途径抑制剂,因变量为光合色素光能捕获料率,据图分析可知,比较叶片+正常光照+AOX途径抑制剂(A组)和叶片+正常光照(B组)可知,A组AOX的表达被抑制,其叶片左侧光和色素光能捕获效率比B组低,同理比较C组和D组结果均类似,说明AOX途径能提高光合色素的光能捕获效率。与正常光照条件下相比,高光条件下AOX途径对光合色素光能捕获效率的影响较大,因为C、D组(高光)的光合色素光能捕获效率的差值(d-c)明显大于A、B组(正常关照)的光合色素光能捕获效率的差值(b-a)。18、答案:(1)无限增殖、细胞膜上糖蛋白等物质减少、细胞之间黏着性显著降低;免疫监视和免疫清除(2)取PD-1药物有效病人的粪便;抗生素;甲组PD-1药物治疗与未治疗鼠的肿瘤大小相似,B组PD-1药物治疗比未治疗鼠的肿瘤体积明显减小;ACF(3)PD-1阻断药物可减弱癌细胞对T细胞的抑制,增加机体对抗癌细胞的细胞免疫,肠道菌群使记忆T细胞在肿瘤部位聚集增加,可增加肿瘤部位细胞毒性T细胞的数量,进而增加PD-1阻断药物的疗效解析:(1)细胞癌变的根本原因是原癌基因和抑癌基因发生基因突变,癌细胞的特点:癌细胞能够无限增殖;癌细胞的形态结构发生了变化,癌细胞细胞膜表面的糖蛋白等物质减少、细胞之间黏着性显著降低,容易扩散和转移。免疫监视可以随时发现和清除体内出现的病原体成分,如肿瘤、衰老细胞和凋亡细胞,因此机体通过免疫系统对癌细胞清除体现了免疫系统的免疫监视和免疫清除功能。(2)①该实验要验证PD-1阻断剂疗效与肠道菌群有关,自变量为是否有PD-1阻断剂疗效,因此甲组是取PD-1阻断剂无效病人的粪便,那么乙组就是取PD-1药物有效病人的粪便。抗生素能够破坏肠道菌群稳定,为排除小鼠原本肠道菌群对实验结果的影响,因此需要将粪便移植给用抗生素处理的小鼠。②据图1可知,甲组PD-1药物治疗与未治疗鼠的肿瘤大小相似,B组PD-1药物治疗比未治疗鼠的肿瘤体积明显减小,说明治疗效果显著患者的肠道菌群提高了PD-1阻断剂的疗效。③AB、如果要为“治疗效果显著患者的肠道菌群提高了PD-1阻断剂的疗效”这个结论补充新证据,可以从PD-1阻断剂有效病人的肠道中提取主要细菌AKK,A正确,B错误;CD、因为乙组小鼠已经用PD-1药物有效病人的粪便处理过,因此应该选择一个未处理的小鼠,即选择用肠道菌AKK灌胃甲组小鼠,C正确,D错误;EF、因为治疗效果显著患者的肠道菌群提高了PD-1阻断剂的疗效,因此该处理效果显著,应该是肿瘤大小明显减小,E错误,F正确。故选ACF。(3)据图2可知,肠道菌AKK和PD-1药物治疗同时使用时,肿瘤部位记忆T细胞的比例明显升高,肿瘤细胞可通过大量表达PD-L1,与T细胞表面的PD-1结合,抑制T细胞活化,发生免疫逃逸,据此可知肠道菌群提高PD-1阻断剂疗效的机理:PD-1阻断药物可减弱癌细胞对T细胞的抑制,增加机体对抗癌细胞的细胞免疫,肠道菌群使记忆T细胞在肿瘤部位聚集增加,可增加肿瘤部位细胞毒性T细胞的数量,进而增加PD-1阻断药物的疗效。19、答案:(1)初级消费者;调节生物的种间关系,进而维持生态系统的平衡与稳定(2)小菜娥在青菜真叶、子叶上的产卵密度无明显差异,在芥蓝真叶上的产卵密度显著小于子叶(3)多于(4)成虫在子叶上产卵,孵化后的幼虫爬行到真叶上取食,爬行过程中吐的丝覆盖蜡质,取食破坏蜡质,使叶片表面不光滑,有利于卵的附着(5)在芥蓝田中间隔种植蚕豆,小菜蛾爆发前在蚕豆上喷施芥子油苷或芥蓝提取物解析:(1)小菜蛾以十字花科蔬菜为食,属于初级消费者。芥子油苷能防御害虫,还能吸引小菜蛾的天敌来影响小菜蛾的数量,体现信息能够调节生物的种间关系,进而维持生态系统的平衡与稳定。(2)由图可知,小菜娥在青菜真叶、子叶上的产卵密度无明显差异,在芥蓝真叶上的产卵密度显著小于子叶。(3)实验目的是为探究小菜蛾成虫在芥蓝真叶上产卵量小的原因是否与其真叶表面的蜡质有关,实验的自变量是有无蜡质,因变量是产卵量,故若右侧的产卵量多于左侧,证明小菜娥成虫在芥蓝真叶上产卵量小的原因是表面有蜡质。(4)根据前面的小问,由于有蜡质的叶片表面更光滑,卵不易附着,并且幼虫取食过的芥蓝叶片,可看到爬行和取食部位布满了丝,进一步发现幼虫只在爬行过程中吐丝。推测生存策略是:成虫在子叶上产卵,孵化后的幼虫爬行到真叶上取食,爬行过程中吐的丝覆盖蜡质,取食破坏蜡质,使叶片表面不光滑,有利于卵的附着。(5)由于蚕豆植株不能吸引小菜蛾成虫产卵,且小菜娥幼虫不能在蚕豆植株上存活,因此可以采取在芥蓝田中间隔种植蚕豆,小菜蛾爆发前在蚕豆上喷施芥子油苷或芥蓝提取物来防治小菜蛾。20、答案:(1)基因突变;不定向性(2)S对S1为显性,S1对S2为显性;饱满杂交2中饱满籽粒自交后代出现饱满:中等饱满=3:1,中等饱满自交后代出现中等饱满:干瘪=3:1;S基因的作用存在剂量效应(S1、S2基因表现为不完全性,S1S1表现为中等满,S1S2表现为低等饱满)(3)BTA插入基因S中导致S基因突变,糖类转运蛋白异常,糖类转运到籽粒中受限,籽粒饱满程度降低(4)基因结构的改变、基因数量的不同均影响基因编码的蛋白质,进而影响生物的性状解析:(1)等位基因是指位于一对同源染色体相同位置上控制同一性状不同形态的基因,等位基因的出现是基因突变的结果。基因可以向不同的方向发生突变,产生一个以上的等位基因,体现了基因突变的不定向性,因此同源染色体相同位置的3个基因体现了基因突变的不定向性。(2)①突变体1为中等饱满,基因型为S1S1,干瘪个体基因型为S2S2,据此可知,S1决定中等饱满,S2决定干瘪,因此S决定饱满,根据杂交2可知,饱满的后代出现中等饱满,说明S对S1显性,中等饱满的后代出现干瘪,说明S1对S2显性,因此S、S1、S2之间的显隐性关系是S对S1为显性,S1对S2为显性。②杂交2中饱满籽粒自交后代出现饱满:中等饱满=3:1,中等饱满自交后代出现中等饱满:干瘪=3:1,说明控制籽粒饱满程度的基因遵循分离定律。③杂交2中中等饱满自交后代出现中等饱满:干瘪=3:1,说明就中等饱满基因型为S1S1,后代中等饱满基因型为S1S1和S1S2,由于S1基因的作用存在剂量效应或者S1S2甚因表现为不完全显性,S1S2表现为中等饱满,S1S2表现为低等饱满,因此杂交2的子二代中方框内的“中等饱满”籽粒中约有1/3饱满程度略高。(3)据题意可知,突变体1籽粒中等饱满是由于基因S中插入一段DNA序列(BTA)导致,导致S基因突变,S基因编码某种糖类转运蛋白,S基因突变,糖类转运蛋白异常,糖类转运到籽粒中受限,该糖类可能是亲水性较强的糖类,籽粒中该糖类较少,吸水能力较弱,籽粒饱满程度降低。(4)据突变体1可知,基因S中插入一段DNA序列(BTA),导致S基因结构改变,糖类转运蛋白异常,籽粒有饱满变为中等饱满,基因结构的改变、基因数量的不同均影响基因编码的蛋白质,进而影响生物的性状,体现了基因控制生物性状。21、答案:(1)耐高温的DNA聚合酶和四种脱氧核苷酸(Taq酶和dNTP);DNA双链复制(2)引物之间的结合会干扰引物和模板链的结合,从而影响PCR过程(3)不需要;两条母链的起始段位置的碱基序列即为引物,可以作为子链合成的引物,为DNA聚合酶提供3'端(4)3号DNA分子解析:(1)PCR体系中需要加入的物质有引物、模板链、耐高温的DNA聚合酶(Taq酶)和dNTP等,PCR是一项体外扩增DNA的技术,利用PCR技术扩增目的基因,依据的生物学原理是DNA双链复制。(2)由于P2和P3两种引物能结合,因此PCR1和PCR2不能在同一个体系中进行,理由是引物之间的结合会干扰引物和模板链的结合,从而影响PCR过程。(3)②过程不需要加入引物,两条母链的起始段位置的碱基序列即为引物,可以作为子链合成的引物,为DNA聚合酶提供3'端。(4)PCR体系中存在融合和未融合的DNA分子,融合的DNA包括了2个DNA分子片段,其分子量较大。根据电泳图可知,3号DNA分子的分子量最大,因此3号DNA分子最可能是融合基因。
相关试卷
这是一份2024届福建省龙岩市高三下学期一模考试 生物试题(无答案),共6页。
这是一份2023届福建省龙岩市高三三模生物试题,共10页。试卷主要包含了单项选择题,非选择题等内容,欢迎下载使用。
这是一份2023届福建省龙岩一中高三三模生物试题含答案,共26页。试卷主要包含了 下图为某昆虫等内容,欢迎下载使用。

