2022年湖南省长沙市中考数学真题(解析版)
展开2022年长沙市初中学业水平考试试卷
数学
注意事项:
1.答题前,请考生先将自己的姓名、准考证号填写清楚,并认真核对条形码上的姓名、准考证号、考室和座位号;
2.必须在答题卡上答题,在草稿纸、试题卷上答题无效;
3.答题时,请考生注意各大题题号后面的答题提示;
4.请勿折叠答题卡,保持字体工整、笔迹清晰、卡面清洁;
5.答题卡上不得使用涂改液、涂改胶和贴纸;
6.本学科试卷共25个小题,考试时量120分钟,满分120分.
一、选择题(在下列各题的四个选项中,只有一项是符合题意的.请在答题卡中填涂符合题意的选项.本大题共10个小题,每小题3分,共30分)
1. 的相反数是( )
A. B. C. D. 6
【答案】D
【解析】
【分析】根据只有符号不同的两个数互为相反数进行解答即可得.
【详解】解:的相反数是6.
故选D.
【点睛】本题考查了相反数的定义,熟练掌握相反数的定义是解题的关键.
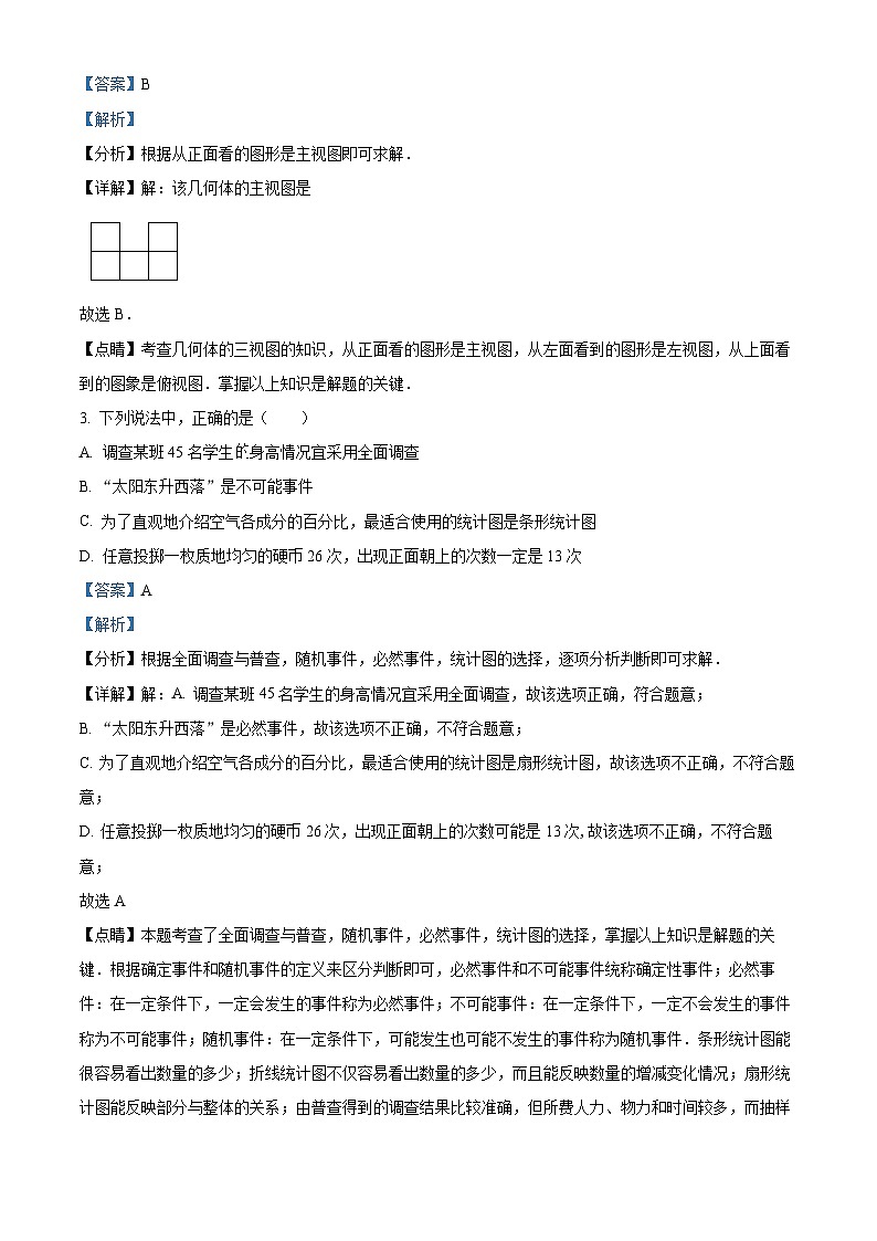
2. 如图是由5个大小相同的正方体组成的几何体,该几何体的主视图是( )
A. B.
C. D.
【答案】B
【解析】
【分析】根据从正面看的图形是主视图即可求解.
【详解】解:该几何体的主视图是
故选B.
【点睛】考查几何体的三视图的知识,从正面看的图形是主视图,从左面看到的图形是左视图,从上面看到的图象是俯视图.掌握以上知识是解题的关键.
3. 下列说法中,正确的是( )
A. 调查某班45名学生身高情况宜采用全面调查
B. “太阳东升西落”是不可能事件
C. 为了直观地介绍空气各成分的百分比,最适合使用的统计图是条形统计图
D. 任意投掷一枚质地均匀的硬币26次,出现正面朝上的次数一定是13次
【答案】A
【解析】
【分析】根据全面调查与普查,随机事件,必然事件,统计图的选择,逐项分析判断即可求解.
【详解】解:A. 调查某班45名学生的身高情况宜采用全面调查,故该选项正确,符合题意;
B. “太阳东升西落”是必然事件,故该选项不正确,不符合题意;
C. 为了直观地介绍空气各成分的百分比,最适合使用的统计图是扇形统计图,故该选项不正确,不符合题意;
D. 任意投掷一枚质地均匀的硬币26次,出现正面朝上的次数可能是13次,故该选项不正确,不符合题意;
故选A
【点睛】本题考查了全面调查与普查,随机事件,必然事件,统计图的选择,掌握以上知识是解题的关键.根据确定事件和随机事件的定义来区分判断即可,必然事件和不可能事件统称确定性事件;必然事件:在一定条件下,一定会发生的事件称为必然事件;不可能事件:在一定条件下,一定不会发生的事件称为不可能事件;随机事件:在一定条件下,可能发生也可能不发生的事件称为随机事件.条形统计图能很容易看出数量的多少;折线统计图不仅容易看出数量的多少,而且能反映数量的增减变化情况;扇形统计图能反映部分与整体的关系;由普查得到的调查结果比较准确,但所费人力、物力和时间较多,而抽样调查得到的调查结果比较近似,由此根据情况选择即可.
4. 下列计算正确的是( )
A. B. C. D.
【答案】A
【解析】
【分析】根据同底数幂的除法,合并同类项,单项式的乘法,完全平方公式逐项分析判断即可求解.
【详解】解:A. ,故该选项正确,符合题意;
B. ,故该选项不正确,不符合题意;
C. ,故该选项不正确,不符合题意;
D. ,故该选项不正确,不符合题意;
故选A
【点睛】本题考查了同底数幂的除法,合并同类项,单项式的乘法,完全平方公式,掌握运算法则以及乘法公式是解题的关键.
5. 在平面直角坐标系中,点关于原点对称的点的坐标是( )
A. B. C. D.
【答案】D
【解析】
【分析】根据关于原点对称的两个点,横坐标、纵坐标分别互为相反数,即可求解.
【详解】解:点关于原点对称的点的坐标是.
故选D.
【点睛】本题考查了关于原点对称的点的坐标特征,掌握关于原点对称的两个点,横坐标、纵坐标分别互为相反数是解题的关键.
6. 《义务教育课程标准(2022年版)》首次把学生学会炒菜纳入劳动教育课程,并做出明确规定.某班有7名学生已经学会炒的菜品的种数依次为:3,5,4,6,3,3,4,则这组数据的众数和中位数分别是( )
A. 3,4 B. 4,3 C. 3,3 D. 4,4
【答案】A
【解析】
【分析】根据众数及中位数的概念进行判断即可.
【详解】3出现次数最多,
众数是3;
把这组数据从小到大排序为:3,3,3,4,4,5,6,
4位于第四位,
中位数为4;
故选:A.
【点睛】本题考查了众数及中位数的概念,一组数据中,出现次数最多的数为众数;按从小到大(或从大到小)顺序排列,处于中间位置的一个数(或两个数的平均数)为这组数据的中位数,熟练掌握这两个知识点是解题的关键.
7. 为落实“双减”政策,某校利用课后服务开展了主题为“书香满校园”的读书活动.现需购买甲,乙两种读本共100本供学生阅读,其中甲种读本的单价为10元/本,乙种读本的单价为8元/本,设购买甲种读本x本,则购买乙种读本的费用为( )
A. 元 B. 元 C. 元 D. 元
【答案】C
【解析】
【分析】根据题意列求得购买乙种读本本,根据单价乘以数量即可求解.
【详解】解:设购买甲种读本x本,则购买乙种读本本,乙种读本的单价为8元/本,则则购买乙种读本的费用为元
故选C
【点睛】本题考查了列代数式,理解题意是解题的关键.
8. 如图,,则度数为( )
A. B. C. D.
【答案】C
【解析】
【分析】根据平行线的性质即可求解.
【详解】如图,设交于点,
,,
故选:C.
【点睛】本题考查了平行线的性质,掌握平行线的性质是解题的关键.
9. 如图,PA,PB是的切线,A、B为切点,若,则的度数为( )
A. B. C. D.
【答案】B
【解析】
【分析】根据切线的性质以及四边形的内角和即可求解.
【详解】解:∵PA,PB是的切线,
∴,
,
,
则,
故选B.
【点睛】本题考查了切线的性质以及四边形的内角和,掌握切线的性质是解题的关键.
10. 如图,在中,按以下步骤作图:
①分别过点A、B为圆心,大于长为半径画弧,两弧交于P、Q两点;
②作直线PQ交AB于点D;
③以点D为圆心,AD长为半径画弧交PQ于点M、连接AM、BM.
若,则AM的长为( )
A. 4 B. 2 C. D.
【答案】B
【解析】
【分析】根据作图可知垂直平分,,是等腰直角三角形,据此即可求解.
【详解】解:由作图可得垂直平分,
则是等腰直角三角形
∴由勾股定理得:
故选:B.
【点睛】本题考查了作垂线,等腰直角三角形的性质,勾股定理,掌握基本作图理解题意是解题的关键.
二、填空题(本大题共6个小题,每小题3分,共18分)
11. 若式子在实数范围内有意义,则实数的取值范围是___________.
【答案】
【解析】
【分析】根据二次根式有意义的条件可得,求解即可.
【详解】式子在实数范围内有意义,
,
解得,
故答案为:.
【点睛】本题考查了二次根式有意义的条件,即被开方数大于等于0,熟练掌握知识点是解题的关键.
12. 分式方程的解是_____________ .
【答案】x=2
【解析】
【详解】解:两边同乘x(x+3),得2(x+3)=5x,
解得x=2,
经检验x=2是原方程的根;
故答案为:x=2.
【点睛】考点:解分式方程.
13. 如图,A、B、C是上的点,,垂足为点D,且D为OC的中点,若,则BC的长为___________.
【答案】7
【解析】
【分析】根据垂径定理可得垂直平分,根据题意可得平方,可得四边形是菱形,进而根据菱形的性质即可求解.
【详解】解:如图,连接,
A、B、C是上的点,,
,
D为OC的中点,
,
四边形是菱形,,
.
故答案为:7.
【点睛】本题考查了垂径定理,菱形的性质与判定,掌握垂径定理是解题的关键.
14. 关于的一元二次方程有两个不相等的实数根,则实数t的值为___________.
【答案】
【解析】
【分析】根据关于的一元二次方程有两个不相等的实数根,可得,求解即可.
【详解】关于的一元二次方程有两个不相等的实数根,
,
,
故答案为:.
【点睛】本题考查了一元二次方程根的判别式,即一元二次方程的根与有如下关系:当时,方程有两个不相等的实数根;当时,方程有两个相等的实数根;当时,方程没有实数根,熟练掌握知识点是解题的关键.
15. 为了解某校学生对湖南省“强省会战略”的知晓情况,从该校全体1000名学生中,随机抽取了100名学生进行调查.结果显示有95名学生知晓.由此,估计该校全体学生中知晓湖南省“强省会战略”的学生有___________名.
【答案】
【解析】
【分析】用即可求解.
【详解】解:估计该校全体学生中知晓湖南省“强省会战略”的学生有(名)
故答案为:
【点睛】本题考查了用样本估计总体,掌握用样本估计总体是解题的关键.
16. 当今大数据时代,“二维码”具有存储量大.保密性强、追踪性高等特点,它已被广泛应用于我们的日常生活中,尤其在全球“新冠”疫情防控期间,区区“二维码”已经展现出无穷威力.看似“码码相同”,实则“码码不同”.通常,一个“二维码”由1000个大大小小的黑白小方格组成,其中小方格专门用做纠错码和其他用途的编码,这相当于1000个方格只有200个方格作为数据码.根据相关数学知识,这200个方格可以生成个不同的数据二维码,现有四名网友对的理解如下:
YYDS(永远的神):就是200个2相乘,它是一个非常非常大的数;
DDDD(懂的都懂):等于;
JXND(觉醒年代):的个位数字是6;
QGYW(强国有我):我知道,所以我估计比大.
其中对的理解错误的网友是___________(填写网名字母代号).
【答案】DDDD
【解析】
【分析】根据乘方的含义即可判断YYDS(永远的神)的理解是正确的;根据积的乘方的逆用,将化为,再与比较,即可判断DDDD(懂的都懂)的理解是错误的;根据2的乘方的个位数字的规律即可判断JXND(觉醒年代)的理解是正确的;根据积的乘方的逆用可得,即可判断QGYW(强国有我)的理解是正确的.
【详解】是200个2相乘,YYDS(永远的神)的理解是正确的;
,DDDD(懂的都懂)的理解是错误的;
,
2的乘方的个位数字4个一循环,
,
的个位数字是6,JXND(觉醒年代)的理解是正确的;
,,且
,故QGYW(强国有我)的理解是正确的;
故答案为:DDDD.
【点睛】本题考查了乘方的含义,幂的乘方的逆用等,熟练掌握乘方的含义以及乘方的运算法则是解题的关键.
三、解答题(本大题共9个小题,第17、18、19题每小题6分,第20、21题每小题8分,第22、23题每小题9分,第24、25题每小题10分,共72分.解答应写出必要的文字说明、证明过程或演算步骤)
17. 计算:.
【答案】6
【解析】
【分析】原式分别根据绝对值的代数意义、负整数指数幂、二次根式的乘方以及零指数幂运算法则化简各项后,再算加减即可.
【详解】解:
=
=6
【点睛】本题考查了实数的运算,掌握各部分的运算法则是解答本题的关键.
18. 解不等式组:
【答案】
【解析】
【分析】分别解两个一元一次不等式,再写出不等式组的解集即可.
【详解】解不等式①,得,
解不等式②,得,
所以,不等式组的解集为.
【点睛】本题考查了解一元一次不等式组,熟练掌握解一元一次不等式的步骤是解题的关键.
19. 为了进一步改善人居环境,提高居民生活的幸福指数.某小区物业公司决定对小区环境进行优化改造.如图,AB表示该小区一段长为的斜坡,坡角于点D.为方便通行,在不改变斜坡高度的情况下,把坡角降为.
(1)求该斜坡的高度BD;
(2)求斜坡新起点C与原起点A之间的距离.(假设图中C,A,D三点共线)
【答案】(1)10m (2)20m
【解析】
【分析】(1)根据含30度角的直角三角形的性质即可求解.
(2)根据,可得,根据等腰三角形的性质即可求解.
【小问1详解】
,
【小问2详解】
C,A,D三点共线,
【点睛】本题考查了含30度角的直角三角形的性质,三角形的外角的性质,等角对等边,掌握以上知识是解题的关键.
20. 2022年3月22日至28日是第三十五届“中国水周”,在此期间,某校举行了主题“为推进地下水超采综合治理,复苏河湖生态环境”的水资源保护知识竞赛.为了了解本次知识竞赛成绩的分布情况,从参赛学生中随机抽取了150名学生的初赛成绩进行统计,得到如下两幅不完整的统计图表.
成绩x/分 | 频数 | 频率 |
15 | 0.1 | |
a | 0.2 | |
45 | b | |
60 | c |
(1)表中___________,___________,___________;
(2)请补全频数分布直方图:
(3)若某班恰有3名女生和1名男生的初赛成绩均为99分,从这4名学生中随机选取2名学生参加复赛,请用列表法或画树状图法求选出的2名学生恰好为一名男生、一名女生的概率.
【答案】(1)30,0.3,0.4
(2)见解析 (3)选出的2名学生恰好为一名男生、一名女生的概率为
【解析】
【分析】(1)由总人数减去已知的频数即可求出a的值,再根据频率等于频数除以总数可得b、c的值;
(2)根据a的值补全直方图即可;
(3)根据题意,列表,再根据概率公式求解即可.
【小问1详解】
,
,
,
故答案为:30,0.3,0.4;
【小问2详解】
频数分布直方图如图所示:
【小问3详解】
用分别表示3名女生,用d表示1名男生,列表如下:
| A | B | C | d |
A |
| BA | CA | dA |
B | AB |
| CB | dB |
C | AC | BC |
| dC |
d | Ad | Bd | Cd |
|
共有12种等可能结果,其中选出的2名学生恰好为一名男生、一名女生的结果有6种,
(选出的2名学生恰好为一名男生、一名女生),
∴选出的2名学生恰好为一名男生、一名女生的概率为.
【点睛】本题考查了统计表和频数分布直方图,涉及求频率,画频数分布直方图,用列表法或画树状图求概率,准确理解题意,熟练掌握知识点是解题的关键.
21. 如图,AC平分,垂足分别为B,D.
(1)求证:;
(2)若,求四边形ABCD的面积.
【答案】(1)见解析 (2)12
【解析】
【分析】(1)由角平分线的定义和垂直的定义求出,结合已知条件,利用“AAS”即可求证;
(2)由全等三角形的性质得,根据三角形的面积公式求出,再根据四边形ABCD的面积求解即可.
【小问1详解】
AC平分,
,
,
;
【小问2详解】
,,
,
,
,
四边形ABCD的面积.
【点睛】本题考查全等三角形的判定和性质,角平分线的定义,熟练掌握它们是解题的关键.
22. 电影《刘三姐》中,有这样一个场景,罗秀才摇头晃脑地吟唱道:“三百条狗交给你,一少三多四下分,不要双数要单数,看你怎样分得匀?”该歌词表达的是一道数学题.其大意是:把300条狗分成4群,每个群里,狗的数量都是奇数,其中一个群,狗的数量少:另外三个群,狗的数量多且数量相同.问:应该如何分?请你根据题意解答下列问题:
(1)刘三姐的姐妹们以对歌的形式给出答案:“九十九条打猎去,九十九条看羊来,九十九条守门口,剩下三条给财主.”请你根据以上信息,判断以下三种说法是否正确,在题后相应的括号内,正确的打“√”,错误的打“×”.
①刘三姐的姐妹们给出的答案是正确的,但不是唯一正确的答案.( )
②刘三姐的姐妹们给出的答案是唯一正确的答案.( )
③该歌词表达的数学题的正确答案有无数多种.( )
(2)若罗秀才再增加一个条件:“数量多且数量相同的三个群里,每个群里狗的数量比数量较少的那个群里狗的数量多40条”,求每个群里狗的数量.
【答案】(1)√,×,×
(2)数量少的群里狗的数量为45只,狗的数量多且数量相同的群里狗的数量为85只
【解析】
【分析】(1)根据题意,姐妹们给出的答案是符合要求的;除此之外,还可分成97,97,97,9等,这里的每群狗的数量还需要是正整数,所以答案不是无数种,即可判断;
(2)设数量少的狗群的数量为只,则狗的数量多且数量相同的群里狗的数量为只,根据狗的总数为300只,可列一元一次方程,求解即可.
【小问1详解】
根据题意,姐妹们给出的答案是符合要求的;除此之外,还可分成97,97,97,9等,
刘三姐的姐妹们给出的答案是正确的,但不是唯一正确的答案,
∵这里的每群狗的数量还需要是正整数,
∴答案不是无数种,
∴①√,②×,③×,
故答案为:√,×,×;
【小问2详解】
设数量少的狗群的数量为只,则狗的数量多且数量相同的群里狗的数量为只,由题意得:
,
解得,
(只),
所以,数量少的群里狗的数量为45只,狗的数量多且数量相同的群里狗的数量为85只.
【点睛】本题考查了一元一次方程的实际应用,整式加减的运用,准确理解题意并熟练掌握知识点是解题的关键.
23. 如图,在中,对角线AC,BD相交于点O,.
(1)求证:;
(2)若点E,F分别为AD,AO的中点,连接EF,,求BD的长及四边形ABCD的周长.
【答案】(1)见解析 (2),四边形ABCD的周长为
【解析】
【分析】(1)根据对角线互相垂直平行四边形是菱形即可得证;
(2)根据三角形中位线性质可得,进而可得的长,中,勾股定理求得,根据菱形的性质即可求解.
【小问1详解】
证明:四边形是平行四边,,
四边形是菱形,
;
【小问2详解】
解:点E,F分别为AD,AO的中点,
是的中位线,
,
,
,
四边形是菱形,
,
,
在中,,,
,
菱形形的周长为.
【点睛】本题考查了菱形的性质与判定,三角形中位线的性质,勾股定理,掌握菱形的性质与判定是解题的关键.
24. 如图,四边形ABCD内接于,对角线AC,BD相交于点E,点F在边AD上,连接EF.
(1)求证:;
(2)当时,则___________;___________;___________.(直接将结果填写在相应的横线上)
(3)①记四边形ABCD,的面积依次为,若满足,试判断,的形状,并说明理由.
②当,时,试用含m,n,p的式子表示.
【答案】(1)见解析 (2)0,1,0
(3)①等腰三角形,理由见解析,②
【解析】
【分析】(1)根据同弧所对的圆周角相等,对顶角相等,即可得证;
(2)由(1)的结论,根据相似三角形的性质可得,即可得出0,根据已知条件可得,,即可得出根据相似三角形的性质可得,根据恒等式变形,进而即可求解.
(3)①记的面积为,则,,根据已知条件可得,进而可得,得出,结合同弧所对的圆周角相等即可证明是等腰三角形;
②证明,,根据相似三角形的性质,得出,则,,计算即可求解.
【小问1详解】
证明:,
,
即,
又,
;
【小问2详解】
,
,
,
,
,
,
,
,
,
,
,
,
,
,
,
,
,
,
故答案为:0,1,0
【小问3详解】
①记的面积为,
则,
,
①
,
即,
②
由①②可得,
即,
,
,
即,
,
,
,
,
都为等腰三角形;
②,
,
,
,
,
,
,
,
,
又,
,
,
,
,
则,
,
.
【点睛】本题考查了圆周角定理,相似三角形的性质与判定,对于相似恒等式的推导是解题的关键.
25. 若关于x的函数y,当时,函数y的最大值为M,最小值为N,令函数,我们不妨把函数h称之为函数y的“共同体函数”.
(1)①若函数,当时,求函数y的“共同体函数”h的值;
②若函数(,k,b为常数),求函数y的“共同体函数”h的解析式;
(2)若函数,求函数y的“共同体函数”h的最大值;
(3)若函数,是否存在实数k,使得函数y的最大值等于函数y的“共同体函数”h的最小值.若存在,求出k的值;若不存在,请说明理由.
【答案】(1)①;②时,,时,
(2)
(3)时,存在
【解析】
【分析】(1)①根据新定义结合正比例函数的性质即可求解;
②根据新定义结合一次函数的性质即可求解;
(2)根据新定义结合反比例函数的性质列出,根据二次函数的性质即可求解;
(3)根据新定义结合二次函数的性质即可求解.
【小问1详解】
解:①当时,则,即,
,,随的增大而增大,
,
②若函数,当时,,
,
,
当时,则,
,
综上所述,时,,时,,
【小问2详解】
解:对于函数,
,,函数在第一象限内,随的增大而减小,
,
解得,
当时,
,
,
∵当时,随的增大而增大,
当时,取得最小值,此时取得最大值,
最大值为;
【小问3详解】
对于函数,
,抛物线开口向下,
时,随的增大而增大,
时,随的增大而减小,
当时,函数y的最大值等于,
在时,
①当时,即时,,,
,
的最小值为(当时),
若,
解得,
但,故不合题意,故舍去;
②当时,即时,,,
,
的最小值为(当时),
若,
解得,
但,故不合题意,故舍去
③当时,即时,,
i)当时,即时
对称轴为,,抛物线开口向上,在上,
当2时,有最小值,
解得
i i)当 时,即时,,
,
,
对称轴为,,抛物线开口向上,在上,
当2时,有最小值,
解得
综上所述,时,存在.
【点睛】本题考查了函数新定义,要掌握一次函数,反比例数,二次函数的性质,难点在于分类讨论时,的取值范围的取舍.
2023年湖南省长沙市中考数学真题试卷(解析版): 这是一份2023年湖南省长沙市中考数学真题试卷(解析版),共22页。试卷主要包含了选择题,填空题,解答题等内容,欢迎下载使用。
2022年湖南省长沙市中考数学真题(解析版): 这是一份2022年湖南省长沙市中考数学真题(解析版),共24页。试卷主要包含了 如图,,则的度数为, 如图,在中,按以下步骤作图等内容,欢迎下载使用。
2023年湖南省长沙市中考数学真题(含解析): 这是一份2023年湖南省长沙市中考数学真题(含解析),共22页。试卷主要包含了单选题,填空题,解答题等内容,欢迎下载使用。

