2022-2023学年黑龙江省大庆市肇州县第二中学高一下学期期中地理含答案
展开
这是一份2022-2023学年黑龙江省大庆市肇州县第二中学高一下学期期中地理含答案,共13页。试卷主要包含了作答时,务必将答案写在答题卡上,近10年来,武汉市的等内容,欢迎下载使用。
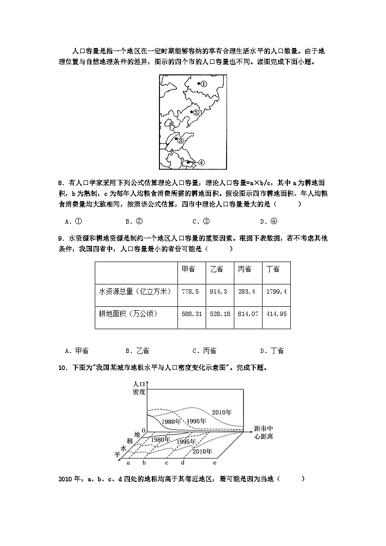
肇州县第二中学2022---2023学年度(下)高一学期5月份月考考试文科地理学科试卷注意事项:1.答卷前,考生务必将自己的姓名、准考证号填写在答题卡上。2.作答时,务必将答案写在答题卡上。写在本试卷及草稿纸上无效。3.考试结束后,将本试卷和答题卡一并交回。一、单选题(30×2=60分)1.气候对人口分布的影响明显,下列说法正确的是( )A.气候对人口分布的影响主要是通过气温来体现的,和降水无关B.一般来说,过于寒冷、干旱的地区不适宜人类居住C.热带雨林地区适合人类居住D.世界人口主要分布在气候较为适宜的中高纬度地区2.“胡焕庸线”是我国地理学家胡焕庸在1935年提出的划分我国人口密度的分界线,又称“黑河——腾冲线”,是指我国黑龙江省黑河市与云南省腾冲县的连线,是划分我国东南、西北半壁及人口分布差异的界线。西北地区总体人口稀少,但局部地区人口分布较集中,此类地区大多( )A.海拔较低,热量充足 B.地处山麓,临近河流C.矿产丰富,工业发达 D.平原广阔,土壤肥沃3.下列关于国际人口迁移的方向及影响说法正确的是( )A.第一次世界大战前的19世纪到20世纪初,大量人口迁往欧洲各国B.第二次世界大战后,大量人口由欧洲迁往美国及加拿大C.人口迁入可以缓解发达国家的人口老龄化问题D.人口迁出有利于增加外汇收入,进而提升发展中国家的发展后劲4.2010-2020贵州的人口和城市化增长迅速。九个地级行政区人口增长率均高于5%,贵阳高达38.44%。下表为贵州第七次人口普查的城镇化数据,2010-2020年贵州的人口增长迅速的原因有( )年份1953196419821990200020102020城镇化率(%)7.3111.8818.9219.2423.9633.8153.15①交通条件的改善②对外开放度增加③丰富的旅游资源④矿产资源的开发A.①② B.②④ C.①④ D.③④2017年年初,武汉市“五年内留住百万大学生”计划打响了“抢人大战”第一枪。各城市纷纷效仿,把落户零门槛、租房买房补贴等变成了“抢人”标配。读2008~2017年武汉市户籍人口与常住人口增速图,完成下面小题。5.近10年来,武汉市的( )A.户籍人口数量2011年达到最小值 B.常住人口数量逐年持续增加C.人口自然增长导致户籍人口增速加快 D.城市人口总量呈现下降趋势6.武汉市“五年内留住百万大学生”,关键要( )A.完善市区交通网络 B.大量修建人才安居廉租房C.提高城市环境质量 D.出台刺激创业、就业政策7.下列关于环境人口容量的叙述,正确的是( )A.环境人口容量就是一个国家或地区最佳的人口规模B.环境人口容量是一个估算值C.经济水平越高,科技越发达,环境人口容量越小D.科技是制约环境人口容量的主要因素人口容量是指一个地区在一定时期能够容纳的享有合理生活水平的人口数量。由于地理位置与自然地理条件的差异,图示的四个市的人口容量也不同。读图完成下面小题。8.有人口学家采用下列公式估算理论人口容量,理论人口容量=a×b/c,其中a为耕地面积,b为熟制,c为每年人均粮食消费所需的耕地面积。假设图示四市耕地面积、年人均粮食消费量均大致相同,按照该公式估算,四市中理论人口容量最大的是( )A.① B.② C.③ D.④9.水资源和耕地资源是制约一个地区人口容量的重要因素。根据下表数据,若不考虑其他条件,我国四省中,人口容量最小的省份可能是( ) 甲省乙省丙省丁省水资源总量(亿立方米)778.5914.3283.41799.4耕地面积(万公顷)588.31528.18814.07414.95 A.甲省 B.乙省 C.丙省 D.丁省10.下图为"我国某城市地租水平与人口密度变化示意图"。完成下题。2010年,a、b、c、d四处的地租均高于其邻近地区,最可能是因为当地( )A.社会知名度更高 B.距行政中心更近C.环境质量更好 D.交通更为便捷读某城市功能分区示意图,完成下面小题。11.图中①所示区域土地利用方式最有可能( )A.住宅用地 B.商业用地 C.绿化用地 D.工业用地12.若该城市工业布局合理,则该地主导风向和河流的大致流向是( )A.西北风 自南向北流 B.东北风 自北向南流C.西南风 自北向南流 D.东南风 自南向北流下图为我国华北地区某城市房价等值线图。读图完成下面小题。13.如单纯考虑该城市的空气清新、环境优美因素,选择购房的地点最适宜在( )A.E B.F C.M D.N14.目前一些城市选择在近郊、远郊建造公租房和经济适用房,影响该决策的主导因素是( )A.土地价格 B.环境因素 C.交通条件 D.土地利用效益15.下面四幅照片所示景观为我国不同地区的民居建筑。下列关于四种居民建筑的说法正确的是( )A.甲图所示的建筑格局反映了中国古代长幼平等的观念B.乙图所示民居反映了湿热的自然地理特征C.丙图所示民居主要分布在我国的北方D.丁图所示民居体现出的人地关系是征服自然挪威位于北欧斯堪的纳维亚半岛西侧,北海道位于日本群岛北端,两地多山地丘陵,传统民居多以木质材料为主,窗户多且大,屋顶坡度较大。下图是两地传统民居景观。读图,完成下面小题。16.两地民居设计的共同优点有( )①木质材料,方便就地取材②窗户多且大,有利于通风防潮③建筑材料轻便,有利于防震④屋顶坡度大,有利于积雪滑落A.①② B.①③ C.①④ D.③④17.两地传统民居的数量越来越少,推测其主要原因是( )A.全球气候的变化 B.城镇化的发展 C.生态保护意识提升 D.传统建筑技术的丧失读我国城乡人口比重变化图(来源:国家统计局),完成下面小题。18.据图可知,我国( )A.1990年,乡村人口数量最低 B.1990年以来,城乡人口数量下降C.2010年,城乡人口比重持平 D.2010年以后,城镇人口增长放缓19.图中乡村和城镇人口比重变化的主要影响因素是( )A.经济因素 B.生态环境因素C.政治因素 D.社会文化因素下图为江苏省2001-2015城市化水平变化示意图。读图完成下面小题。20.江苏省2001~2015年之间( )A.2010年城市人口达到最大值 B.农村人口总数不断减少 C.城市化水平持续提高 D.城市化速度不断加快21.为进一步提高江苏省城市化水平,可以采取的合理措施主要有( )A.加大农村生态环境建设力度 B.加快劳动密集型产业转出C.加大对农村居民的财政补贴 D.加快现代服务业的发展山东省鱼台县东临南四湖,河流众多,水稻种植历史悠久,但长期以来水稻种植面积少,产量低。1964年鱼台县遭受特大水灾,农业几乎绝产。当时的县委县政府决定在治水的同时大力发展水稻种植。目前排灌设施齐全,水稻种植业发展良好,所产“鱼台大米”是中国国家地理标志产品。据此完成下面小题。22.鱼台县发展水稻种植的基础条件是( )A.光热充足 B.地形平坦 C.土壤肥沃 D.水源充足23.在1964年之前,制约鱼台县水稻种植发展的主要原因是( )A.旱涝灾害频繁 B.种植经验缺乏 C.劳动力 D.机械化水平低24.在1964年之后,鱼台县水稻种植业迅速发展的主要原因是( )①河湖众多②政策引导③兴修水利④科技进步A.①② B.②③ C.②④ D.③④25.读四种传统工业图(图1)和“工业区位选择的四种模式图”(图2),图中圆圈大小表示各种因素对工业区位选择影响程度的强弱。完成下题。图1中四种传统工业与图2中四种模式顺序相对应的是( )A.①②③④ B.①④②③ C.④①②③ D.④①③②印制电路板(PCB),被称为“电子产品之母”,是组装电子零件用的关键互连件。随着电子设备的发展,目前PCB产品向着高精密、高集成、轻薄化、低功耗方向发展,下图为印制电路板产业链示意图。读图,完成下面小题。26.PCB企业与上下游相关企业集聚有利于( )①减轻运输成本②减轻环境污染③及时了解市场动态④降低资源利用率A.①② B.①③ C.②③ D.②④27.最近几年PCB产业区位变化( )A.地方环境政策影响减轻 B.越趋向于原料产地布局C.水运铁路运输影响加大 D.市场的重要性明显提升羊绒是生长在山羊粗毛根部的一层薄薄的细绒,抵御风寒能力很强,在国际上被成为“黄金”。河北清河县是传统棉产区,近年来靠加工羊绒成为“中国羊绒之都”,素有“世界羊看中国,中国羊线看清河”之说。但是清河县目前还并非羊绒品牌中心和效益中心,而且产业集群的各个群体间缺乏良好互动,给产业的快速发展带来了阻碍。为此,政府新的发展纲要提出:“在继续以园区建设为载体的基础上,以结构调整为主线,以技术创新为重点,以羊绒制品市场为龙头,巩固提升初加工,全力发展深加工。”据此完成下面小题28.清河县成为羊绒之都的优越条件是( )A.原材料丰富 B.工业基础好 C.科技水平高 D.知名度高29.目前清河拥有规模企业已经达到300多家,新上羊绒纺织生产线20条,众多相关企业的集聚目的有( )A.共用当地丰富原料 B.加强交流和协作C.促进产业结构升级 D.分享政府优惠政策30.清河县羊绒产业未来的发展方向最可能的是( )A.调整产业结构,发展新兴产业 B.依托国际品牌,增强竞争实力C.转移初级环节,全面发展深加工 D.加大科技投入,引导专业分工二、综合题(40分)31.阅读图文材料,完成下列要求。(16分)杨梅为亚热带水果,不易存储,喜暖湿环境,成熟期怕高温,喜酸性土壤。因无果皮,淋雨会影响杨梅的产量与品质,成熟期通常正值果蝇滋生暴发期。青田县地处浙江东南部(见图a),地形以低山、丘陵为主,地形起伏大,土壤多为偏酸性红壤。青田素有“杨梅之乡”之称,当地已形成规模化、早晚熟搭配的杨梅种植基地。为保障杨梅品质,在每年5~6月杨梅成熟期当地农民都会为每株杨梅树搭建穹顶防护罩(由金属管搭建的坚固圆形构筑物,顶层覆盖塑料薄膜,四面悬挂纱帐,见图b)。穹顶栽培的杨梅成熟时间比露天栽培晚7~10天,目前青田县杨梅采摘次日即可运至西班牙和意大利等国外水果市场。(1) 分析青田县建设杨梅种植基地的有利自然条件。(6分)(2) 与露天栽培模式相比,分析穹顶杨梅栽培模式的益处。(4分) (3) 试为推进“青田杨梅”进一步发展提出可行措施。(6分) 32.阅读材料,回答下面问题。(10分)钢铁工业是四川省攀枝花市的主导工业部门。读攀枝花市及其附近地区简图,完成下列各题。(1) 简述攀枝花市发展钢铁工业的有利区位条件。(4分) (2) 与攀枝花相比,上海发展钢铁工业的有利条件主要是什么?(3分) (3) 图示地区还可发展炼铜工业,其主要优势条件有哪些?(3分) 33.阅读材料,回答下列问题。(14分)为了少走弯路,城市建设前先做好城市规划是城市发展的必然选择。左图为我国北方地区某城市规划图,右图为各类用地付租能力随距离变化示意图。读下图,回答下列问题。(1)若该城市主要功能区包括住宅区、工业区、商业区和文化区,则住宅区是______(填数字①②③)。③功能区在图2中段______ (填字母,如AB)。(2分)(2)图1中①、②、③三地地租最高的可能是______,因为_______________________________。(3分)(3)该城市计划在图1甲、乙、丙三地中建设化工厂,其最佳地点应选择在______,从环境角度说明原因____________________________________________(4分)(4)甲、乙、丙三处中,宜建高级住宅区的是哪处?试说明原因是什么?(5分)文科地理考试答案一、选择题(30×2=60分)123456789101112131415BBCABDBDCDBDCAB161718192021222324252627282930CBCACDDABCBDBDD二、综合题(40分)31、(16分)(1)地处亚热带季风气候区,雨热同期;多酸性土壤,适宜杨梅生长;成熟期高温天气少,有利于保障杨梅的产量和质量;地形起伏大,垂直差异明显,品种多样。(6分)(2)避雨,保证杨梅产量与品质;避风,减少杨梅落果;防虫,减少杨梅的损害;减少农药的使用,果实绿色无污染;延长成熟期,错峰上市,保障果农的经济效益。(4分)(3)延长产业链,发展杨梅产品深加工,提高产品附加值;加大科技投入,培育优良品种以适应市场需求;树立品牌意识,打造知名品牌,提高产品知名度;减少化肥、农药使用,发展有机杨梅产业,提高品质;完善农业生产基础设施,为杨梅生产提供保障。(6分)32、(10分)(1)接近铁矿区,原料丰富;接近煤矿区、水电站,能源丰富;水源充沛;铁路交通便利;国家政策支持。(4分)(2)水运便利;消费市场广阔;科技水平高等。(3分)(3)铜矿资源丰富;接近煤矿区和水电站,电力充足;交通便利。(3分)33、(14分)(1) ① DF(2分)(2) ② 距离市中心距离近;交通便利(答“近”,“便利”等意思相近的均给分, 位置可互换;需强调距离、交通,若答人流量大不给分)(3分)(3) 乙 (2分) 位于城市河流下游;位于盛行风的下风向(2分)(4)甲处宜建高级住宅区。甲处位于城市盛行风的上风地带,环境质量好;位于流经城市河流的上游,水质好;靠近文化区,文化氛围浓厚;临近铁路、公路,交通便利。(5分)
相关试卷
这是一份2023-2024学年黑龙江省大庆市肇州县第二中学高二上学期9月月考地理含解析,文件包含黑龙江省大庆市肇州县第二中学2023-2024学年高二上学期9月月考Word版答案docx、黑龙江省大庆市肇州县第二中学2023-2024学年高二上学期9月月考地理Word版试题docx等2份试卷配套教学资源,其中试卷共29页, 欢迎下载使用。
这是一份黑龙江省大庆市名校2022-2023学年高一下学期分班第二次考试地理试卷(含答案),共17页。试卷主要包含了单选题,综合读图题,材料分析题等内容,欢迎下载使用。
这是一份2022-2023学年黑龙江省大庆市肇州县第二中学高二下学期期中地理含答案,共17页。试卷主要包含了作答时,务必将答案写在答题卡上,有关该区域的叙述,不正确的是,甲、乙两座山脉中,影响银西高铁正常运营的有,甲、乙两地差异最明显的是等内容,欢迎下载使用。

