2023届山东省日照市高三三模生物试题
展开试卷类型:A
2020级高三校际联合考试
生物学试题
2023.05
注意事项:
1.答题前,考生将自己的姓名、考生号、座号填写在相应位置,认真核对条形码上的姓名、考生号和座号,并将条形码粘贴在指定位置上。
2.选择题答案必须使用2B铅笔(按填涂样例)正确填涂,非选择题答案必须使用0.5毫米黑色签字笔写,绘图时,可用2B铅笔作答,字迹工整、笔迹清楚。
3.请按照题号在各题目的答题区域内作答,超出答题区域书写的答案无效;在草稿纸、试题卷上答题无效。保持卡面清洁,不折叠、不破损。
一、选择题:本题共15小题,每小题2分,共30分。每小题给出的四个选项中,只有一个选项是最符合题目要求的。
1.多肽链离开核糖体几分钟后才能被折叠,若在这期间被氧化,将会影响其后续的折叠。伴侣蛋白GroEL及其辅因子GroES能帮助活细胞内已被氧化的多肽链进行折叠,CnoX是一种与GroEL结合的蛋白质,参与该过程。大肠杆菌中某多肽链的折叠过程如下图。下列分析错误的是( )
A.多肽链的折叠与组成多肽链的氨基酸序列密切相关
B.CnoX与多肽链形成二硫键可防止多肽链被氧化
C.GroES与GroEL结合后会引起多肽链进行折叠
D.CnoX、GroES在与GroEL结合的过程中可能存在竞争关系
2.神经胶质细胞中的葡萄糖分解成丙酮酸后,一方面在Rheb蛋白的作用下,促进丙酮酸进入线粒体氧化分解供能;另一方面,丙酮酸转变成乳酸,乳酸经MTC(乳酸转运载体)运输进入神经元内的线粒体进行分解。两种细胞代谢过程如图。下列叙述错误的是( )
A.乳酸可作为神经元的能源物质
B.自由基累积会破坏细胞内的生物分子
C.增强MTC活性可以导致神经元损伤
D.降低Rheb蛋白活性会减少神经元损伤
3.有关探究温度或pH对酶活性影响的实验,下列叙述正确的是( )
A.探究酶的最适温度实验中需要设计空白对照
B.探究pH对酶活性的影响时,底物的量应保持充足
C.探究酶的最适pH时,应设置过酸、过碱、中性三组
D.探究酶的最适温度时,进行预实验可以减小实验误差
4.落粒是作物种子成熟后脱落的现象。落粒性和非落粒性是一对相对性状。研究者利用荞麦的非落粒性纯合品系与落粒性纯合品系杂交得F1,F1自交得F2,F2中落粒性与非落粒性的比例约为27:37.下列分析错误的是( )
A.农业生产中,荞麦的非落粒性是优良性状
B.落粒性和非落粒性至少由3对等位基因控制
C.F2中的非落粒性个体基因型至少有19种
D.F2中自交后代不发生性状分离的个体约占1/8
5.“小卫星DNA”是总长度由几百至几千个碱基组成的串联重复序列,不同个体间存在串联数目的差异,表现出高度的个体特异性。“小卫星DNA”中有一小段序列在所有个体中都一样,称为“核心序列”。若把“核心序列”串联起来作为分子探针,与不同个体的DNA进行分子杂交,就会呈现出各自特有的杂交图谱,被称作“DNA指纹”。下列叙述错误的是( )
A.“DNA指纹”中杂交带的位置在亲子代中不会发生变化
B.不同个体的“小卫星DNA”中嘌呤碱基所占比例相同
C.利用同一个体的不同组织细胞得到的“DNA指纹”相同
D.不同个体的“小卫星DNA”中的“核心序列”碱基排序相同
6.性选择是自然选择的一种特殊形式。达尔文认为,两性中的某一性别(通常是雄性个体或雄性生殖细胞相对过剩)的个体为交配而与种群中同性别的其他个体展开竞争,得到交配权的个体就能繁殖后代,使有利于竞争的性状逐渐巩固和发展。下列相关叙述错误的是( )
A.性选择使种群中的优良基因能够遗传给后代
B.雄孔雀的尾、雄鹿的叉角等性征都是性选择的结果
C.根据性选择理论,一般雄性有进攻性,雌性有挑剔性
D.性选择的存在导致所有物种雌雄个体的形态结构均存在明显差异
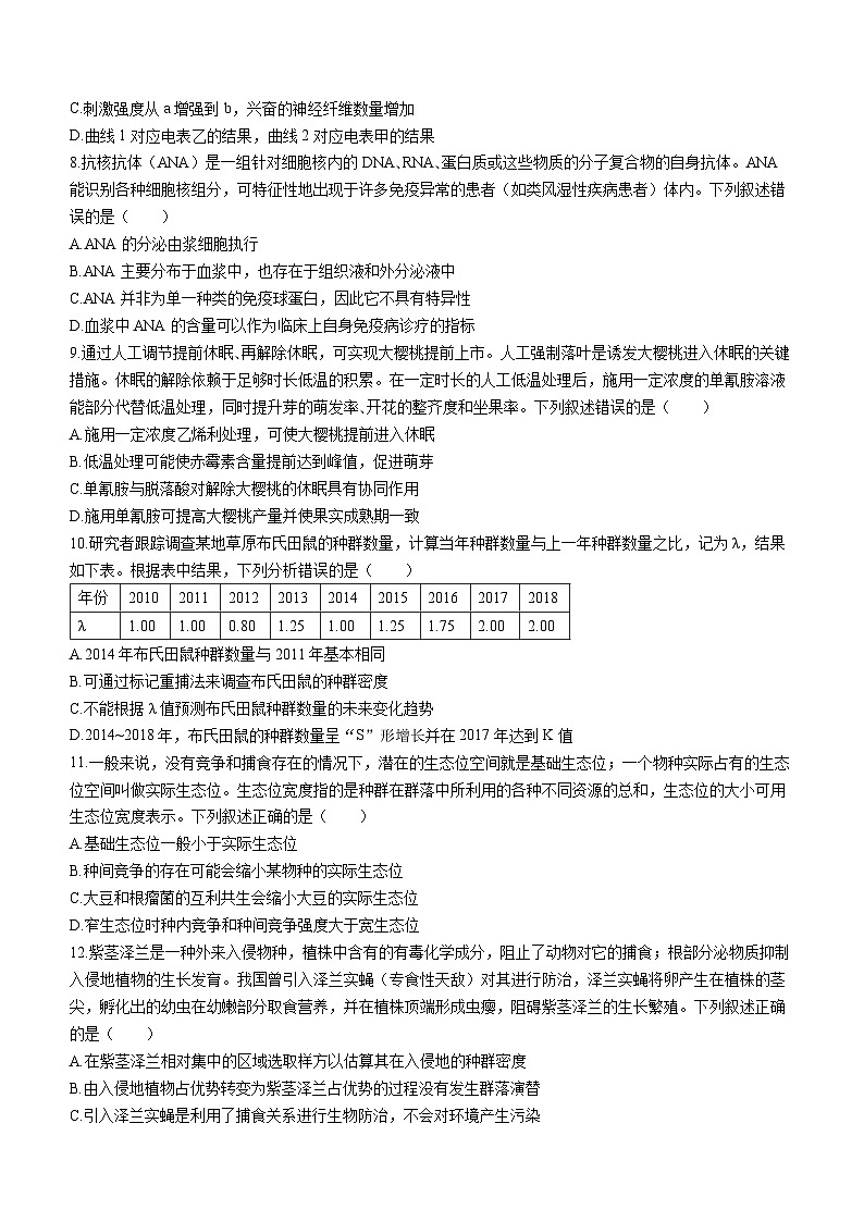
7.坐骨神经由多种神经纤维组成,不同神经纤维的兴奋性和传导速率有差异,多根神经纤维同步兴奋时,其动作电位幅值(即大小幅度)可以叠加;单根神经纤维的动作电位变化存在“全或无”现象。现欲利用图1装置研究神经的电生理特性,①为刺激位点,②③④⑤为电表电极位点,电表甲、乙测得的最大偏转幅度如图2所示。下列叙述正确的是( )
A.静息时,神经纤维不进行离子的跨膜转运
B.刺激强度小于b时,④⑤处都无电位变化
C.刺激强度从a增强到b,兴奋的神经纤维数量增加
D.曲线1对应电表乙的结果,曲线2对应电表甲的结果
8.抗核抗体(ANA)是一组针对细胞核内的DNA、RNA、蛋白质或这些物质的分子复合物的自身抗体。ANA能识别各种细胞核组分,可特征性地出现于许多免疫异常的患者(如类风湿性疾病患者)体内。下列叙述错误的是( )
A.ANA的分泌由浆细胞执行
B.ANA主要分布于血浆中,也存在于组织液和外分泌液中
C.ANA并非为单一种类的免疫球蛋白,因此它不具有特异性
D.血浆中ANA的含量可以作为临床上自身免疫病诊疗的指标
9.通过人工调节提前休眠、再解除休眠,可实现大樱桃提前上市。人工强制落叶是诱发大樱桃进入休眠的关键措施。休眠的解除依赖于足够时长低温的积累。在一定时长的人工低温处理后,施用一定浓度的单氰胺溶液能部分代替低温处理,同时提升芽的萌发率、开花的整齐度和坐果率。下列叙述错误的是( )
A.施用一定浓度乙烯利处理,可使大樱桃提前进入休眠
B.低温处理可能使赤霉素含量提前达到峰值,促进萌芽
C.单氰胺与脱落酸对解除大樱桃的休眠具有协同作用
D.施用单氰胺可提高大樱桃产量并使果实成熟期一致
10.研究者跟踪调查某地草原布氏田鼠的种群数量,计算当年种群数量与上一年种群数量之比,记为λ,结果如下表。根据表中结果,下列分析错误的是( )
年份 | 2010 | 2011 | 2012 | 2013 | 2014 | 2015 | 2016 | 2017 | 2018 |
λ | 1.00 | 1.00 | 0.80 | 1.25 | 1.00 | 1.25 | 1.75 | 2.00 | 2.00 |
A.2014年布氏田鼠种群数量与2011年基本相同
B.可通过标记重捕法来调查布氏田鼠的种群密度
C.不能根据λ值预测布氏田鼠种群数量的未来变化趋势
D.2014~2018年,布氏田鼠的种群数量呈“S”形增长并在2017年达到K值
11.一般来说,没有竞争和捕食存在的情况下,潜在的生态位空间就是基础生态位;一个物种实际占有的生态位空间叫做实际生态位。生态位宽度指的是种群在群落中所利用的各种不同资源的总和,生态位的大小可用生态位宽度表示。下列叙述正确的是( )
A.基础生态位一般小于实际生态位
B.种间竞争的存在可能会缩小某物种的实际生态位
C.大豆和根瘤菌的互利共生会缩小大豆的实际生态位
D.窄生态位时种内竞争和种间竞争强度大于宽生态位
12.紫茎泽兰是一种外来入侵物种,植株中含有的有毒化学成分,阻止了动物对它的捕食;根部分泌物质抑制入侵地植物的生长发育。我国曾引入泽兰实蝇(专食性天敌)对其进行防治,泽兰实蝇将卵产生在植株的茎尖,孵化出的幼虫在幼嫩部分取食营养,并在植株顶端形成虫瘿,阻碍紫茎泽兰的生长繁殖。下列叙述正确的是( )
A.在紫茎泽兰相对集中的区域选取样方以估算其在入侵地的种群密度
B.由入侵地植物占优势转变为紫茎泽兰占优势的过程没有发生群落演替
C.引入泽兰实蝇是利用了捕食关系进行生物防治,不会对环境产生污染
D.生物入侵往往会导致生物多样性降低进而使生态系统抵抗力稳定性降低
13.传统发酵技术是指直接利用原材料中天然存在的微生物,或利用前一次发酵保存下来的发酵物中的微生物进行发酵,制作食品的技术。通常是家庭式或作坊式的,可以用于腐乳、酱、酱油、醋、泡菜和豆豉等的加工。下列有关叙述正确的是( )
A.在制作酸奶过程中需先通气培养,后密封发酵
B.传统发酵技术制作果酒、果醋和腐乳通常都不是纯种发酵
C.发酵过程中,果醋发酵液pH逐渐降低而果酒发酵液pH逐渐升高
D.泡菜坛内有时会长一层白膜,这层白膜是产膜乳酸菌繁殖形成的
14.长春新碱是存在于夹竹桃长春花属植物体内的一种次级代谢产物,具有高抗肿瘤活性。利用植物细胞培养生产长春新碱的基本过程如下图所示。下列叙述正确的是( )
A.为提高愈伤组织的诱导速率,诱导时应给与适当时间和强度的光照
B.悬浮振荡培养前,需用胰蛋白酶从愈伤组织中分离出具活性的单个细胞
C.植物细胞培养时易发生突变,需筛选出高产突变体才能用来制备生物反应器
D.工厂化生产中可以通过优化pH、温度等条件,提高单个细胞中长春新碱含量
15.乳腺癌、胃癌细胞表面有大量的HER2蛋白,T细胞表面有CD3蛋白和CD28蛋白。研究人员将上述三种蛋白作为抗原分别制备单克隆抗体,然后将其在体外解偶联后重新偶联制备得到三特异性抗体,简称三抗(如图)。下列说法错误的是( )
A.同时注射3种抗原蛋白,可刺激B细胞增殖分化为分泌三抗的浆细胞
B.利用抗原—抗体杂交的原理筛选图示三抗时需要3种相应抗原蛋白
C.与植物原生质体融合相比,制备单抗时可采用灭活的病毒进行诱导融合
D.与单抗相比,三抗增加了两个特异性抗原结合位点,对癌细胞的杀伤更强
二、选择题:本题共5小题,每小题3分,共15分。每小题给出的四个选项中,有的只有一个选项正确,有的有多个选项正确,全部选对的得3分,选对但不全的得1分,有选错的得0分。
16.甲状腺滤泡细胞内的I–浓度是血浆中I–浓度的30倍,血浆中I–进入滤泡上皮细胞是由钠碘同向转运体(NIS)介导的,如下图所示。哇巴因能抑制细胞膜上钠钾泵的活性。下列叙述错误的是( )
A.NIS运输I–的方式与其运输Na+的方式相同
B.钠钾泵运输Na+和K+时,其空间结构不会发生改变
C.哇巴因可抑制钠钾泵的功能,从而直接影响I–的转运
D.呼吸作用减弱会同时影响K+和I–进入甲状腺滤泡上皮细胞
17.白菜(2n=20,AA)和野甘蓝(2n=18,BB)均为十字花科植物,野甘蓝具有抗旱基因。下图为培育具有抗旱性状白菜的流程(子代植株减数分裂时,无法联会配对的染色体会随机移向细胞两极,产生的配子可育)。下列叙述错误的是( )
A.F1植株在减数分裂时能形成14个四分体
B.F2的体细胞中染色体数为20~29条,属于染色体数目变异
C.通过上述育种过程野甘蓝的抗旱基因转移到了白菜染色体上
D.Fn是具有抗旱性状的纯种白菜,可直接用于农田大面积种植
18.胰导管细胞是胰腺中的外分泌细胞,其分泌HCO3–的同时也分泌H+,以维持细胞内pH的稳定,胃中分泌H+的细胞具有相似的机制。狗胰导管细胞的分泌受神经调节和体液调节,有关调节机制如图。下列叙述错误的是( )
A.从胰腺流出的静脉血pH值较高,从胃流出的静脉血pH值较低
B.图中脑作为反射弧的神经中枢,迷走神经中的传入神经纤维属于交感神经
C.剪断迷走神经,脚步声不能引起胰液分泌,盐酸刺激小肠仍可促进胰液分泌
D.胃酸增加时,机体通过神经—体液调节使胰导管细胞中的HCO3–分泌量减少
19.长江口生态系统结构复杂,是许多水生生物种群繁殖、育幼和栖息的场所,渔业资源丰富。如图表示长江口生态系统各营养级间的能量流动关系(单位:kJ·km-2·a-1)。下列叙述正确的是( )
A.该生态系统的结构由植物、虾类、鱼类以及有机碎屑等非生物物质和能量组成
B.该生态系统需要得到系统外的能量补充,能量在食物链中单向流动、逐级递减
C.捕捞导致小型鱼、虾类流向食鱼性鱼类的能量传递效率不符合10%~20%
D.图中浮游动物流向分解者的能量包括遗体残骸和其产生的粪便中的能量
20.细菌X合成的tcel蛋白(有毒性的分泌蛋白)和tcil蛋白使其在与其他细菌的竞争中占优势。研究人员利用野生型细菌X及其不同突变体进行了实验:在固体培养基表面放置一张能隔离细菌的滤膜,将一种菌(下层菌)滴加在滤膜上后再放置第二张滤膜,滴加等量的另一种菌(上层菌),共同培养后,对上、下层菌计数得到如图结果。下列相关分析错误的是( )
A.实验中的培养皿、固体培养基和滤膜均需要进行消毒处理
B.对细菌计数时应釆用稀释涂布平板法而不能用显微镜直接计数
C.由甲、乙、丙三组结果可推测tcil蛋白能够中和tcel蛋白的毒性
D.野生型细菌X在与tcel-tcil双突变体和tcel突变体的竞争中均占优势
三、非选择题:本题共5小题,共55分。
21.(9分)胡杨是一种具有典型异形叶性特征(即同一植株不同部位或同一植物在不同环境中具有不同叶形的现象)的乔木,其叶形有条形、锯齿形和卵形。为探究叶形对胡杨光合作用强度的影响,研究人员通过实验测得不同光照强度对胡杨不同叶形的光合速率的影响,结果如图所示。(注:光补偿点是指植物在一定条件下,光合作用吸收CO2的速率与呼吸作用释放CO2的速率相等,达到平衡状态时的光照强度。光饱和点是指植物在一定条件下,光合作用吸收CO2的速率达到上限,不再增加时的光照强度。)
(1)图中B点时,条形叶的叶肉细胞产生ATP的场所有___________。与E点相比较,F点的叶肉细胞中三碳化合物的含量___________(填“较高”“相同”或“较低”)。
(2)L点时,卵形叶在单位时间、单位叶面积中有机物的制造量大于条形叶,理由是___________。
(3)据图分析,生长在胡杨树冠下层的叶片是___________,理由是___________。
22.(14分)某昆虫的性别决定方式为XY型,野生型个体的翅形、眼色分别为直翅和红眼,由位于两对同源染色体上的两对等位基因控制。研究人员通过诱变获得了紫红眼突变体和卷翅突变体昆虫。为研究该昆虫翅形和眼色的遗传方式,研究人员利用紫红眼突变体、卷翅突变体与野生型昆虫进行杂交实验,结果见下表。(注:表中F1为一对亲本的杂交后代,F2为F1全部个体随机交配的后代;假定每只昆虫的生殖力相同。)
杂交组合 | P | F1 | F2 |
甲 | 紫红眼突变体×紫红眼突变体 | 紫红眼 | 紫红眼 |
乙 | 紫红眼突变体×野生型 | 红眼 | 红眼∶紫红眼=3∶1 |
丙 | 卷翅突变体×卷翅突变体 | 卷翅∶直翅=2∶1 | 卷翅∶直翅=1∶1 |
(1)红眼基因突变为紫红眼基因属于___________(填“显性”或“隐性”)突变。若要研究紫红眼基因位于常染色体还是X染色体上,还需要对杂交组合___________的各代昆虫进行性别鉴定。鉴定后,若该杂交组合的F2表型及其比例为___________,则可判定紫红眼基因位于X染色体上。
(2)杂交组合丙的F1表型比例为2∶1,其原因是___________;杂交组合丙的F2中的个体随机交配所得的F3表型及比例为___________。
(3)研究人员从野生型(灰体红眼)中诱变获得隐性纯合的黑体突变体,已知灰体对黑体完全显性,灰体/黑体和红眼/紫红眼分别由常染色体上的一对等位基因控制。请从黑体突变体、紫红眼突变体和野生型3种纯合品系昆虫中选择实验材料,设计实验探究灰体/黑体基因与红眼/紫红眼基因的遗传是否遵循自由组合定律。(写出实验思路并预测实验结果和结论)
23.(11分)高血压是中风、心梗、心衰竭及外周动脉疾病的主要危险因素。下图为肾性高血压发生的部分机制示意图。缬沙坦是一种血管紧张素Ⅱ受体的拮抗剂,可用于肾性高血压的治疗。
(1)由图可知,能够引起外周血管收缩的信息分子是_________。
(2)实验发现,注射抗利尿激素会导致高血压加重,原因是_________。
(3)临床研究表明,高血压患者过量服用降压药缬沙坦后,会出现高血钾的症状,原因是_________。
(4)部分高血压患者在服用缬沙坦后,血压仍不能有效降低,进一步研究发现肾交感神经过度兴奋通过途径2升高血压。为此,科研人员设计实验进行了验证,大致过程如下:首先制备能在肾交感神经特异性表达膜通道蛋白ChR2的转基因老鼠,当蓝色激光照射ChR2时,该膜离子通道打开,Na+大量内流,引起交感神经兴奋。进行分组实验并得到了如图所示结果。
请根据实验目的和结果完善实验设计(写出各组的实验处理)。
24.(9分)黄河三角洲某地区由于地势平缓,雨水排出不畅,地下水含盐量高,各种易溶性盐在表层土壤积累而形成盐碱地,盐碱地上农作物难以生长。自上世纪九十年代以来,当地政府开始采用“抬田挖塘”的方法建起了“上农下渔”的台田模式进行盐碱地改造,其大致台田模式如下图。
(1)台田及池塘四周要种植多种草本植物以保护池坡,种植植物的类型距离池塘由近及远,耐盐碱能力依次减弱,这体现了群落的___________结构。调查台田土壤小动物类群的丰富度时,不适于用样方法进行调查,其原因是___________。
(2)在设计该人工生态系统时,人们需要___________,以增大流入该生态系统的总能量,获得更大的收益。
(3)虾塘中常采用南美白对虾与罗氏沼虾混养的模式,罗氏沼虾可以清除养殖残饵、吞食病死的南美白对虾,罗氏沼虾属于生态系统成分中的___________,这种混养模式的优点是___________。
25.(12分)原核生物和真核生物基因组中大片段DNA的定向整合拥有广阔的应用前景。但目前细菌中的定向整合系统存在诸多不足,如整合效率偏低,缺乏有效的筛选标记物,可整合的片段大小有限等。研究者在原有细菌CRISPR/Cas系统基础上尝试构建了CRISPRRNA-guided定向整合系统,以期改善上述缺陷。
(1)Cas蛋白是一种crRNA引导的内切酶,可催化___________(化学键名称)水解,剪切特定双链DNA片段。crRNA是一种短链RNA,它一端可与Cas蛋白结合,另一端通过___________原则与目标DNA序列结合。
(2)转座子(Tn)是一段特殊的DNA片段。转座酶A和转座酶B相互结合后可将Tn从原有的DNA链上切下,并将其整合到其他DNA片段上。为了使转座子定向整合到特定位点,将PCR扩增得到的Cas基因和转座酶A基因形成融合基因,并进一步构建下图所示的CRISPRRNA-guided定向整合系统。
为构建图示的CRISPRRNA-guided系统,需要先设计引物,通过PCR特异性扩增中的Cas基因、转座酶基因等。用于扩增Cas基因的引物需满足的条件是___________。构建时,应将翻译终止序列设置在Cas基因和转座酶A基因之后而不是设置在两者之间,目的是___________。
(3)研究人员利用一定的方法将获得的CRISPRRNA-guided系统导入大肠杆菌,统计并计算转座子定向整合的效率,结果如图所示。
①该结果表明,转座子的定向整合效率高低与转座子整合方向密切相关。为保证转座子连接方向与预期相同,构建重组质粒的过程中,对切割转座子和切割载体的限制酶的要求是___________。
②该结果还可表明,CRISPRRNA-guided系统能够有效解决筛选标记物缺乏的问题,依据是________。
日照市2020级高三校际联合考试
生物学试题参考答案及评分标准
2023.05
一、选择题:每小题2分,共30分。每小题给出的四个选项中,只有一个选项是最符合题目要求的。
1.B 2.D 3.B 4.D 5.A 6.D 7.C 8.C 9.C 10.D
11.B 12.D 13.B 14.C 15.A
二、选择题:每小题3分,共15分。每小题给出的四个选项中,有的只有一个选项正确,有的有多个选项正确,全部选对的得3分,选对但不全的得1分,有选错的得0分。
16.ABC 17.AD 18.ABD 19.BC 20.AD
三、非选择题:本题共5小题,共55分。
21.(9分)(1)线粒体、叶绿体、细胞质基质(3分)较低(1分)(2)两种叶片的净光合速率相等,但卵形叶的呼吸速率大于条形叶(2分)(3)条形叶(1分)条形叶的光补偿点和光饱和点在三种叶形中最低(2分)
22.(14分)(1)隐性(1分)乙(1分)红眼雌∶红眼雄∶紫红眼雄=2∶1∶1(2分)(2)卷翅基因纯合致死(2分)卷翅∶直翅=2∶3(2分)(3)实验思路:让黑体突变体和紫红眼突变体杂交获得F1,F1随机交配得F2,观察记录表型及比例。(2分)预期结果和结论:若灰体红眼∶灰体紫红眼∶黑体红眼∶黑体紫红眼=9∶3∶3∶1,则两对基因的遗传遵循自由组合定律(2分);若灰体红眼∶灰体紫红眼∶黑体红眼=2∶1∶1则两对基因的遗传不遵循自由组合定律(2分)。
23.(11分)(1)神经递质、血管紧张素Ⅱ(2分)(2)抗利尿激素促进肾小管和集合管对水分进行重吸收,使血容量上升,导致高血压加重(2分)(3)服用缬沙坦后,阻碍了血管紧张素Ⅱ与肾上腺皮质细胞受体的结合,醛固酮分泌量下降,使其保钠排钾的作用下降,血钾浓度上升(3分)(4)A组不用蓝色激光照射转基因小鼠,不注射缬沙坦(1分);B组用蓝色激光照射转基因小鼠,不注射缬沙坦(1分);C组不用蓝色激光照射转基因小鼠,注射缬沙坦(1分);D组用蓝色激光照射转基因小鼠,注射缬沙坦(1分)。
24.(9分)(1)水平(1分)许多土壤动物有较强的活动能力,且身体微小(2分)(2)将生物在时间、空间上进行合理配置(2分)(3)消费者和分解者(2分)既能净化水体,又能控制南美白对虾病害的发生和传播(2分)
25.(12分)(1)磷酸二酯键(2分)碱基互补配对(2分)(2)两种引物分别与两条链3'端的碱基序列互补配对(2分)让Cas蛋白和转座酶A形成融合蛋白,便于Cas蛋白引导转座酶定位到crRNA所结合的DNA附近,实现转座子的定向整合(2分)(3)①利用两种不同的限制酶切割转座子和载体,且保证黏性末端的连接方向与预期相同(2分)②RL方向的定向整合效率接近100%,无需再用标记物进行筛选(2分)
2023届山东省日照市高三三模生物试题: 这是一份2023届山东省日照市高三三模生物试题,共9页。
2023届山东省日照市高三三模生物试题(含解析): 这是一份2023届山东省日照市高三三模生物试题(含解析),共26页。试卷主要包含了单选题,多选题,综合题等内容,欢迎下载使用。
2023届山东省日照市高三三模生物试题: 这是一份2023届山东省日照市高三三模生物试题,文件包含2023届山东省日照市三模生物试题pdf、2023届山东省日照市三模生物试题参考答案pdf等2份试卷配套教学资源,其中试卷共9页, 欢迎下载使用。

