2022-2023学年天津市第一中学高一上学期期末考试 生物
展开天津一中 2022-2023-1高一年级生物学科期末考试试卷
一 单选
1. 下图①表示显微镜调试好后,初步观察到的植物细胞分裂图像。图②表示显微镜操作过程中的镜头转换,下列叙述中错误的是( )
A. 图①视野中的图像是在低倍镜下观察到的
B. 利用图①视野中的图像,要看清M处的细胞,应将装片适当向左移动
C. 图②中换上乙后观察,视野中看到的细胞数目会增多
D. 图②中显微镜镜头由甲转换成乙的过程中,不能提升镜筒
【答案】C
【解析】
【分析】阅读题干可知,该题的知识点是高倍显微镜的使用方法和观察植物细胞的有丝分裂实验,图中①视野中含有根冠、分生区、伸长区细胞,因此是低倍镜观察的物像,图②中甲和乙都是物镜,且乙物镜长为高倍物镜,甲是低倍物镜。全科免费下载公众号-《高中僧课堂》
【详解】A、分析题图可知,①看到根尖不同区域的细胞,是在低倍镜下观察的物像,A正确;
B、显微镜下呈倒像,由图①可知,M处细胞位于视野的左边,因此要看清M处细胞,应将装片适当向左移动,以便使物像向右移动,B正确;
C、如果显微镜镜头由甲转换成乙,放大倍数增加,则视野中观察到的细胞数目减少,C错误;
D、换用高倍物镜时,不能将镜筒升高,应该直接转动转换器换用高倍物镜,D正确。
故选C。
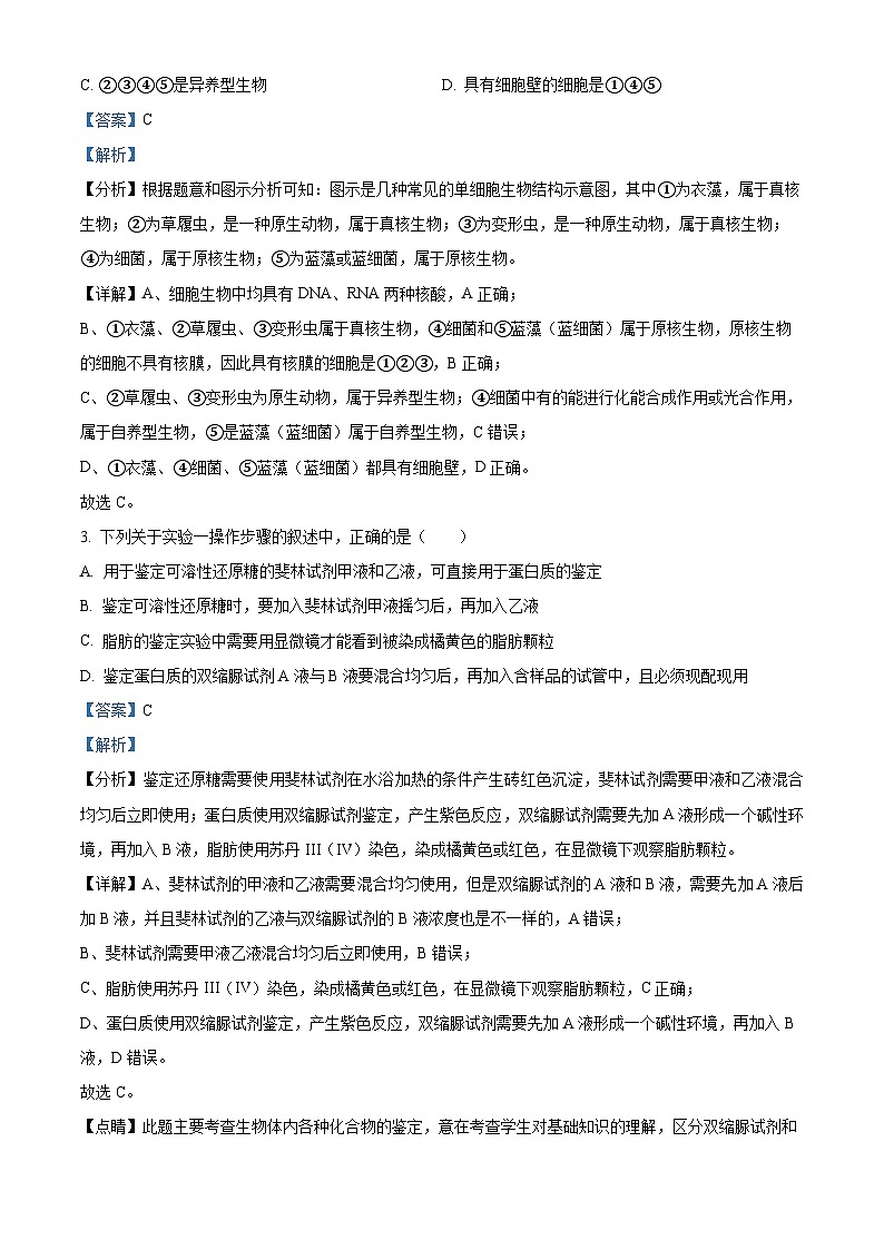
2. 细胞具有多样性和统一性,如图所示的是几种常见的单细胞生物结构示意图。下列叙述错误的是( )
A. 图中各细胞都有核酸 B. 具有核膜的细胞是①②③
C. ②③④⑤是异养型生物 D. 具有细胞壁的细胞是①④⑤
【答案】C
【解析】
【分析】根据题意和图示分析可知:图示是几种常见的单细胞生物结构示意图,其中①为衣藻,属于真核生物;②为草履虫,是一种原生动物,属于真核生物;③为变形虫,是一种原生动物,属于真核生物;④为细菌,属于原核生物;⑤为蓝藻或蓝细菌,属于原核生物。
【详解】A、细胞生物中均具有DNA、RNA两种核酸,A正确;
B、①衣藻、②草履虫、③变形虫属于真核生物,④细菌和⑤蓝藻(蓝细菌)属于原核生物,原核生物的细胞不具有核膜,因此具有核膜的细胞是①②③,B正确;
C、②草履虫、③变形虫为原生动物,属于异养型生物;④细菌中有的能进行化能合成作用或光合作用,属于自养型生物,⑤是蓝藻(蓝细菌)属于自养型生物,C错误;
D、①衣藻、④细菌、⑤蓝藻(蓝细菌)都具有细胞壁,D正确。
故选C。
3. 下列关于实验一操作步骤的叙述中,正确的是( )
A. 用于鉴定可溶性还原糖的斐林试剂甲液和乙液,可直接用于蛋白质的鉴定
B. 鉴定可溶性还原糖时,要加入斐林试剂甲液摇匀后,再加入乙液
C. 脂肪的鉴定实验中需要用显微镜才能看到被染成橘黄色的脂肪颗粒
D. 鉴定蛋白质的双缩脲试剂A液与B液要混合均匀后,再加入含样品的试管中,且必须现配现用
【答案】C
【解析】
【分析】鉴定还原糖需要使用斐林试剂在水浴加热的条件产生砖红色沉淀,斐林试剂需要甲液和乙液混合均匀后立即使用;蛋白质使用双缩脲试剂鉴定,产生紫色反应,双缩脲试剂需要先加A液形成一个碱性环境,再加入B液,脂肪使用苏丹III(IV)染色,染成橘黄色或红色,在显微镜下观察脂肪颗粒。
【详解】A、斐林试剂的甲液和乙液需要混合均匀使用,但是双缩脲试剂的A液和B液,需要先加A液后加B液,并且斐林试剂的乙液与双缩脲试剂的B液浓度也是不一样的,A错误;
B、斐林试剂需要甲液乙液混合均匀后立即使用,B错误;
C、脂肪使用苏丹III(IV)染色,染成橘黄色或红色,在显微镜下观察脂肪颗粒,C正确;
D、蛋白质使用双缩脲试剂鉴定,产生紫色反应,双缩脲试剂需要先加A液形成一个碱性环境,再加入B液,D错误。
故选C。
【点睛】此题主要考查生物体内各种化合物的鉴定,意在考查学生对基础知识的理解,区分双缩脲试剂和斐林试剂的使用方法。
4. 以下关于生物体内水的说法,正确的是( )
A. 病毒中含量最高的化合物是水 B. 休眠的小麦种子中不含有水
C. 人体活细胞中绝大部分的水可以自由流动 D. 自由水和结合水的作用不同,不会相互转化
【答案】C
【解析】
【分析】 细胞中自由水相对含量越高,生物新陈代谢越旺盛,抗逆性越小,反之,新陈代谢越缓慢,抗逆性越大。
【详解】A、病毒由蛋白质和核酸组成,病毒没有细胞结构,细胞中含量最高的化合物是水,A错误;
B、休眠的小麦种子中也含有水,B错误;
C、人体活细胞中绝大部分的水是自由水,是可以自由流动的,C正确;
D、自由水和结合水的作用不同,会相互转化,D错误。
故选C。
5. 下列关于脂质的叙述中,正确的是
A. 所有细胞都含有脂质
B. 脂肪比等质量的多糖彻底氧化分解释放的能量少
C. 脂质不参与生命活动的调节
D. 维生素D对人体骨骼发育没有影响
【答案】A
【解析】
【分析】脂质的种类和功能:
(1)脂肪:生物体内良好的储能物质,还有保温、缓冲和减压减少摩擦的作用;
(2)磷脂:构成细胞膜和细胞器膜的重要成分;
(3)固醇:①胆固醇:构成细胞膜的重要成分,参与血液中脂质的运输;
②性激素:促进人和动物生殖器官的发育和生殖细胞的形成;
③维生素D:促进人和动物肠道对钙和磷的吸收
【详解】A、磷脂是构成细胞膜的主要成分,所以磷脂是所有细胞必不可少的脂质,A正确;
B、脂肪中含C、H比例高,比等质量的多糖彻底氧化分解释放的能量多,B错误;
C、脂质中的性激素具有调节生命活动的作用,C错误;
D、维生素D促进人和动物肠道对钙和磷的吸收,有利于人体骨骼的发育,D错误;
故选A。
【点睛】本题考查脂质种类及功能,对基础知识的记忆是解题的关键。
6. 若“淀粉—麦芽糖—葡萄糖—糖原”表示某生物体内糖类的某些转化,则下列叙述正确的是( )
①此生物是动物,因为能将淀粉转化为糖原②上述关于糖的转化不可能发生于同一生物体,因为淀粉和麦芽糖是植物特有的糖,而糖原是动物特有的糖③此生物一定是植物,因为它含有淀粉和麦芽糖④淀粉和糖原都是储存能量的多糖,麦芽糖是二糖
A. ②③ B. ①④ C. ①③④ D. ①②④
【答案】B
【解析】
【分析】糖类一般由C、H、O三种元素组成,分为单糖、二糖和多糖,是主要的能源物质。常见的单糖有葡萄糖、果糖、半乳糖、核糖和脱氧核糖等。植物细胞中常见的二糖是蔗糖和麦芽糖,动物细胞中常见的二糖是乳糖。植物细胞中常见的多糖是纤维素和淀粉,动物细胞中常见的多糖是糖原。淀粉是植物细胞中的储能物质,糖原是动物细胞中的储能物质。
【详解】①③糖原是动物特有的多糖,此生物能将淀粉转化为糖原,因此是动物,不是植物,①正确,③错误;
②淀粉在动物的消化道内被消化为麦芽糖、葡萄糖,在动物细胞中转化为糖原,题中关于糖的转化可以发生在同一生物体内,②错误;
④植物细胞中常见的多糖是淀粉,动物细胞中常见的多糖是糖原,淀粉和糖原都是储存能量的多糖,麦芽糖为二糖,④正确。
故选B。
7. 某蛋白质分子由2条肽链组成,共57个氨基酸,其中“—S—S—”由两个“—SH”(巯基)构成的二硫键,如图所示。下列计数错误的是
A. 该蛋白质分子中至少含2个游离的氨基
B. 该蛋白质分子共有52个肽键
C. 该蛋白质分子含3个二硫键
D. 该蛋白质分子形成过程中,相对分子质量减少了996
【答案】B
【解析】
【详解】该蛋白质有两条肽链,每条肽链至少有一个游离的氨基酸,所以该蛋白质分子至少含有2个游离的氨基,A正确。该蛋白质由57个氨基酸组成两条肽链,含有55个肽键,B错误。由图可知该蛋白质分子中含有3个二硫键,C正确。该蛋白质分子形成过程中,脱去了55个水和6个H,相对分子质量减少了18×55+6=996,D正确。
点睛:关于蛋白质的计算,每条肽链至少有一个游离的氨基和羧基,所以有几条肽链至少有几个游离的氨基酸和羧基;脱去的水分子数或形成的肽键数都是氨基酸数-肽链数。
8. 研究人员发现,人类和小鼠的软骨细胞中富含“miR140”分子,这是一种微型单链核糖核酸。与正常小鼠比较,不含“miR140”分子的实验鼠软骨的损伤程度要严重得多。下列关于“miR140”分子的叙述,错误的是
A. "miR140”分子中一定含有C、H、O、N、P五种元素
B. "miR140”分子中含有两个游离的磷酸基团
C. “miR140”分子对小鼠的生命活动有重要作用
D. “miR140”分子不是人和小鼠的遗传物质
【答案】B
【解析】
【分析】分析题干:miR140”分子是一种单链核糖核酸,一定含有C、H、O、N、P五种元素;每条核苷酸链两端各有一个游离的磷酸基团和羟基;不含“miR140”分子的实验鼠软骨的损伤程度要严重得多,说明“miR140”分子对生命活动有重要作用。
【详解】A、"miR140”分子是核糖核酸,一定含有C、H、O、N、P五种元素,A正确;
B、“miR140”分子为单链RNA,只含有一个游离的磷酸基团,B错误;
C、由题意可知,“miR140”分子对生命活动有重要作用,C正确;
D、人和小鼠的遗传物质是DNA,D正确;
故选B。
【点睛】本题属于材料信息题,对此类题型的解题技巧:1. 认真阅读材料,分析其中的关键语句,充分联系教材,找到与教材的衔接点;2. 给合题文要求,对于联系教材的有关原理、概念等,尽可能用教材语言规范答题。
9. 细胞膜的特性和功能是由其结构决定的。下列相关叙述错误的是( )
A. 细胞膜的脂质结构使溶于脂质的物质容易通过细胞膜 B. 磷脂双分子层的内部是疏水的
C. 细胞膜的蛋白质分子仅有物质运输功能 D. 细胞的生长现象不支持细胞膜的静态结构模型
【答案】C
【解析】
【分析】1、细胞膜的主要组成成分是蛋白质和脂质,脂质中主要是磷脂,磷脂双分子层构成细胞膜的基本骨架,蛋白质分子或覆盖、或镶嵌、或横跨整个磷脂双分子层;蛋白质是生命活动的主要承担者,细胞膜的功能复杂程度与细胞膜上蛋白质的种类和数量有关。
2、细胞膜的功能特点是具有选择透过性,物质跨膜运输包括自由扩散、协助扩散和主动运输,协助扩散和主动运输都需要载体蛋白的协助。
【详解】A、细胞膜含有磷脂分子,其尾部疏水,所以脂溶性物质更容易通过,A正确;
B、磷脂双分子层的内部是疏水的,头部向外是亲水的,B正确;
C、细胞膜上的蛋白质具有多种功能,除了物质运输功能外,还有识别、催化等功能,C错误;
D、细胞膜的静态模型不能解释细胞为什么长大等生长现象,D正确。
故选C。
10. 用3H标记一定量的氨基酸,并用来培养某动物的唾液腺细胞,测得核糖体、内质网、高尔基体上放射性强度的变化曲线,则下列分析错误的是( )
A. 图中的c曲线所表示的细胞器是高尔基体,它在上述过程中起交通枢纽作用
B. 3H在细胞各个结构间移动的先后顺序是核糖体→内质网→高尔基体→细胞膜
C. 参与合成并分泌唾液淀粉酶的细胞器是核糖体、内质网、高尔基体和细胞膜
D. 上述过程既体现了生物膜在结构上的联系,也体现了生物膜在功能上的联系
【答案】C
【解析】
【分析】题图分析:氨基酸首先在核糖体上被利用,然后进入内质网中进行初步加工,形成具有一定空间结构的蛋白质,再到达高尔基体中进一步加工为成熟的蛋白质,故图甲中a、b、c依次是核糖体、内质网和高尔基体。可知3H在细胞各个结构间移动的先后顺序是核糖体→内质网→高尔基体→细胞膜。
【详解】A.图中的c曲线所表示的细胞器是高尔基体,它在上述过程中起交通枢纽作用,A正确;
B.3H在细胞各个结构间移动的先后顺序是核糖体→内质网→高尔基体→细胞膜,B正确;
C.参与合成并分泌唾液淀粉酶的细胞器是核糖体、内质网、高尔基体和线粒体,细胞膜不是细胞器,C错误;
D.上述过程中各种膜的相互转换过程,既体现了生物膜在结构上的联系,也体现了生物膜在功能上的联系,D正确。
故选C。
11. 如图是细胞核的结构模式图,叙述不正确的是
A. ①属于生物膜系统
B. ②表示染色质
C. ③控制细胞代谢和遗传
D. ④有利于大分子出入
【答案】C
【解析】
【分析】据图分析,图示为真核细胞的细胞核的亚显微结构示意图,其中①表示核膜,②表示染色质(主要由DNA和蛋白质组成),③表示核仁(与某种RNA和核糖体的形成有关),④表示核孔(具有选择性)。
【详解】A、①表示核膜,属于生物膜系统,A正确;
B、②表示染色质,主要由DNA和蛋白质组成,B正确;
C、③表示核仁,与某种RNA和核糖体的形成有关,而控制细胞代谢和遗传的是染色质上的DNA,C错误;
D、④表示核孔,是某些生物大分子运输的通道,D正确。
故选C。
12. 将紫色洋葱鳞片叶外表皮浸润在质量浓度为0.3 g/mL的蔗糖溶液中,1 min后进行显微观察,结果如图。下列叙述错误的是( )
A. 图中L是细胞壁,M是液泡,N是细胞质
B. 将视野中的细胞浸润在清水中,会逐渐发生质壁分离复原
C. 实验说明细胞膜与细胞壁在物质透过性上存在显著差异
D. 洋葱根尖分生区细胞不宜作为该实验的实验材料
【答案】A
【解析】
【分析】分析图示,L是细胞壁,M是液泡,N是原生质层与细胞壁中间的部分,为外界溶液。
【详解】A、细胞壁是具有全透性的,L是细胞壁,M是液泡,N是原生质层与细胞壁中间的部分,充满的是蔗糖溶液,A错误;
B、细胞浸润在清水中时,细胞吸水,逐渐发生质壁分离复原,B正确;
C、蔗糖分子可以通过细胞壁,但不能透过细胞膜,说明细胞膜与细胞壁在物质透过性上存在显著差异,C正确;
D、洋葱根尖分生区细胞是分裂旺盛的细胞,没有大液泡,质壁分离不明显,D正确。
故选A。
13. 如图所示为物质P和Q跨膜出细胞,下列叙述正确的是( )
A. 物质P一定是氧气 B. 物质Q一定是水分子
C. 物质P和Q出细胞都需要转运蛋白 D. 物质P和Q出细胞不是都消耗能量
【答案】D
【解析】
【分析】 ①自由扩散:顺浓度梯度、无需能量和载体蛋白;②协助扩散:顺浓度梯度、需要载体蛋白或通道蛋白、无需能量;③主动运输:逆浓度梯度、需要载体蛋白和能量;④胞吞、胞吐:需要能量。
【详解】A、物质P逆浓度梯度跨膜运输,不可能是氧气,A错误;
B、物质Q顺浓度梯度跨膜运输,但不一定是水分子,B错误;
C、物质P逆浓度梯度出细胞,需要转运蛋白,但物质Q顺浓度梯度跨膜运输,可能为自由扩散,不一定需要转运蛋白,C错误;
D、物质P逆浓度梯度出细胞,需要能量,但物质Q顺浓度梯度跨膜运输,不需要能量,D正确。
故选D。
14. 在比较过氧化氢酶在不同条件下分解的实验中,关于变量的描述不正确的( )
A. 温度、催化剂是自变量 B. 过氧化氢分解速率是因变量
C. 肝匀浆和氯化铁的体积是自变量 D. 过氧化氢溶液的浓度是无关变量
【答案】C
【解析】
【分析】变量:在实验中,自变量是由实验者操纵、掌握的变量;因变量是因为自变量的变化而产生的现象变化或结果;无关变量,也称控制变量,指与自变量同时影响因变量的变化、但与研究目的无关的变量。
【详解】A、在“比较过氧化氢在不同条件下的分解”实验中,肝脏研磨液含有过氧化氢酶,酶和氯化铁属于不同种类的催化剂,且实验中2号试管加热,故催化剂的种类和温度在实验中都属于自变量,A正确;
B、实验的因变量是H2O2的分解速率,可以根据卫生香的复燃程度来检测,B正确;
C、其他变量(肝匀浆和氯化铁的体积、H2O2溶液的浓度)均属于无关变量,C错误,D正确。
故选C。
15. 下列图表是有关某种酶的实验处理方法及实验结果,其中叙述正确的是( )
试管Ⅰ
试管Ⅱ
试管Ⅲ
某酶
2 mL
2 mL
2 mL
pH
8
8
7
温度
60 ℃
40 ℃
40 ℃
反应物
2 mL
2 mL
2 mL
A. 甲物质可能抑制该酶的活性 B. 该酶比较适合在40 ℃的环境下起作用
C. 该酶在中性环境下的催化效率比弱碱性环境下的高 D. 该酶在35 min后便失去活性
【答案】B
【解析】
【分析】1、酶是由活细胞产生的具有催化作用的有机物,绝大多数酶是蛋白质,极少数酶是RNA。
2、酶的作用机理:能够降低化学反应的活化能。
3、影响酶活性的因素主要是温度和pH,在最适温度(pH)前,随着温度(pH)的升高,酶活性增强;到达最适温度(pH)时,酶活性最强;超过最适温度(pH)后,随着温度(pH)的升高,酶活性降低。另外低温酶不会变性失活,但高温、pH过高或过低都会使酶变性失活。
【详解】A、加入甲物质之前,三个试管中反应物含量均不变,加入甲物质后,试管Ⅱ与Ⅲ中反应物含量降低,说明甲物质能促进该酶的活性,A错误;
B、试管Ⅰ与试管Ⅱ的单一变量是温度不同,试管Ⅱ中反应物含量迅速降低,而试管Ⅰ中反应物含量保持不变,说明该酶比较适合在40℃的环境下起作用,B正确;
C、试管Ⅱ与试管Ⅲ的单一变量是pH不同,试管Ⅱ中的pH为弱碱性,试管Ⅲ中的pH为中性,由图示结果可看出试管Ⅱ底物分解所用时间短,说明该酶在弱碱环境中比中性环境中活性高,C错误;
D、35min后,底物被完全分解,但该酶仍保持活性,D错误。
故选B。
16. 如下图表示ATP与ADP的相互转化过程,相关叙述错误的是( )
A. 图中的M指的是腺嘌呤,N指的是核糖
B. 食物为ATP“充电”指的是呼吸作用分解来自食物中的有机物产能
C. 运动时肌肉细胞中ATP的“充电”速率远高于其“放能”速率
D. ATP的“充电”和“放能”所需要的酶不同
【答案】C
【解析】
【分析】ATP 的结构简式是 A-P~P~P,其中A代表腺苷,T是三的意思,P代表磷酸基团。ATP和ADP的转化过程中,能量来源不同:ATP水解释放的能量,来自特殊的化学键的化学能,并用于生命活动;合成ATP的能量来自呼吸作用或光合作用。场所不同:ATP水解在细胞的各处。ATP合成在线粒体,叶绿体,细胞质基质。
根据图示判断:M指的是腺嘌呤,N指的是核糖。
【详解】A、根据图示判断:M指是腺嘌呤,N指的是核糖,A正确;
B、食物中稳定的化学能转化成ATP中活跃的化学能,需通过呼吸作用来完成,B正确;
C、ATP的合成和分解速率始终处于一种动态平衡状态,C错误;
D、酶有专一性,故ATP的合成和分解所需要酶的不同,D正确。
故选C。
17. 下列有关酵母菌细胞呼吸的叙述,正确的是
A. 有氧呼吸释放的能量多数储存在ATP中
B. 缺氧时,细胞质基质中能生成酒精
C. 无氧呼吸时,葡萄糖中的能量大部分以热能的形式散失
D. 丙酮酸只有在细胞质基质中才能被彻底分解
【答案】B
【解析】
【分析】由题文和选项可知,该题主要考察酵母菌细胞呼吸的方式,产物和能量的去路。对于有氧呼吸的过程总结如下:
无氧呼吸的两个阶段均在细胞质基质中进行,产物为酒精和二氧化碳。
【详解】A、有氧呼吸释放的能量有两部分去路,大部分以热能形式散失,少部分储存在ATP中,A错误;
B、缺氧时,细胞主要在细胞质基质中进行无氧呼吸,产物为酒精和二氧化碳,B正确;
C、无氧呼吸能量释放并不彻底,更多的能量被储存在有机物酒精中,C错误;
D、细胞质基质中进行无氧呼吸,丙酮酸并不能被彻底分解,能量会储存在酒精中,D错误;
故选B。
18. 某密闭温室大棚内CO2浓度的变化如图所示,其中B、C两点的温度相同。下列说法错误的是
A. 经一昼夜后大棚内植物有机物积累量增加
B. 经一昼夜后大棚内O2浓度增加
C. B、C两点时温室大棚中植物有机物含量分别为最高和最低
D. B、C两点时叶肉细胞的光合作用速率大于细胞呼吸的速率
【答案】C
【解析】
【分析】题图分析:图中AB段和CD段分别表示在凌晨0时至6时和晚上18时至24时,二氧化碳浓度上升,说明植物呼吸作用大于光合作用;BC段表示大棚的二氧化碳浓度开始下降,说明棚内植株光合作用的强度大于呼吸作用的强度;B、C两点时温室大棚内植物的光合作用速率等于细胞呼吸的速率。
【详解】A、由图可知,一昼夜后大棚内CO2浓度下降,减少的CO2用于合成有机物,因此,植物体内有机物积累量将增加,A正确;
B、CO2浓度下降,说明光合作用总强度大于细胞呼吸,因此大棚内O2浓度增加,B正确;
C、B点时温室大棚中植物有机物含量最低,C点时最高,C错误;
D、B、C两点时温室大棚内植物的光合作用速率等于细胞呼吸的速率,故叶肉细胞的光合速率要大于细胞的呼吸速率,D正确。
故选C。
【点睛】净光合速率=真正光合速率-呼吸速率。
19. 下图是在不同光照强度下测得的桑树与大豆间作(两种隔行种植)和大豆单作(单独种植)时大豆的净光合速率。假设间作与单作农作物间的株距、行距均相同。据图分析,下列叙述错误的是
A. 单作、间作时大豆植株的呼吸速率相同
B. 光照强度为a时,影响大豆植株间作和单作光合速率的主要因素均为光强
C. 光照强度为b时,大豆植株单作固定CO2的速率约为24μmol·m-2.s-1
D. 大豆植株开始积累有机物时的最低光照强度单作大于间作
【答案】A
【解析】
【分析】据图分析:光合速率随着光照强度的增大也逐渐增强,最后达到平衡状态,但是单作的最大光合速率大于间作,且间作先达到饱和点。
【详解】A、据图分析,曲线与纵轴的交点表示呼吸速率,与单作相比,间作时大豆植株的呼吸强度较弱,A错误;
B、光照强度为a时,曲线处于上升阶段,此时影响大豆植株间作和单作光合速率的主要因素均为自变量光照强度,B正确;
C、光照强度为b时,大豆植株单作固定CO2的速率为真正的光合速率=呼吸速率+净光合速率=4+20=24μmol•m-2•s-1,C正确;
D、图中间作的光补偿点小于单作的,说明大豆植株开始积累有机物时的最低光照强度单作大于间作,D正确。
故选A。
20. 如图表示某同学做“绿叶中色素的提取和分离”实验的改进装置。下列与之有关的叙述中,正确的是( )
A. 应向培养皿中倒入无水乙醇
B. 应将滤液滴在b处,而不能滴在a处
C. 实验结果应是得到四个不同颜色的同心圆
D. 实验得到的若干个同心圆中,最大的一个圆呈黄色
【答案】C
【解析】
【分析】1、叶绿体色素的提取和分离实验:①提取色素原理:色素能溶解在酒精或丙酮等有机溶剂中,所以可用无水酒精等提取色素。②分离色素原理:各色素随层析液在滤纸上扩散速度不同,从而分离色素。溶解度大,扩散速度快;溶解度小,扩散速度慢。③各物质作用:无水乙醇或丙酮:提取色素;层析液:分离色素;二氧化硅:使研磨得充分;碳酸钙:防止研磨中色素被破坏。④结果:滤纸条从上到下依次是:胡萝卜素(最窄)、叶黄素、叶绿素a(最宽)、叶绿素b(第2宽),色素带的宽窄与色素含量相关。
2、色素的作用:叶绿素主要吸收红光和蓝紫光,类胡萝卜素主要吸收蓝紫光。
3、根据题意和图示分析可知:滤纸条上的四条色素带①②③④分别是胡萝卜素、叶黄素、叶绿素a和叶绿素b。
【详解】A、分离色素原理各色素随层析液在滤纸上扩散速度不同,从而分离色素,分离色素的试剂是层析液,A错误;
B、将提取的色素提取液滴在a处,b处连接层析液,B错误;
C、结果能得到4个同心圆,从外向内分别是胡萝卜素(橙黄色)、叶黄素(黄色)、叶绿素a(蓝绿色)、叶绿素b(黄绿色),C正确;
D、胡萝卜素溶解度最大,扩散速度最快,则形成的圆最大,颜色是橙黄色,D错误。
故选C。
21. 下图为动物细胞的有丝分裂示意图,叙述不正确的是
A. 该细胞处于有丝分裂中期
B. 该细胞中含有8条染色体
C. ①和②是姐妹染色单体
D. ③将在后期分裂为2个
【答案】B
【解析】
【分析】据图分析,图示细胞含有同源染色体,且是由染色体的着丝点分布于细胞的中央,处于有丝分裂中期;图中①和②表示一对姐妹染色单体,③表示染色体上的着丝点。
【详解】A、根据以上分析已知,图示细胞处于有丝分裂中期,A正确;
B、图示细胞有4条染色体,8条染色单体,B错误;
C、图中①和②是姐妹染色单体,C正确;
D、③表示染色体上的着丝点,在有丝分裂后期一分为二,D正确。
故选B。
【点睛】解答本题的关键是掌握有丝分裂的过程以及各个时期的特点,能够根据同源染色体的有无、染色体的分布判断细胞所处的时期,并能够准确判断图中各个数字代表的含义。
22. 下面是动物细胞有丝分裂不同时期染色体(a)数目、核DNA分子(b)数目的柱形统计图,对此进行的有关叙述正确的是( )
A. ①时期染色体还未复制,核DNA已完成了复制
B. ③时期核膜、核仁重建,细胞中部出现细胞板
C. ①→②表示着丝点分裂,染色体数目加倍,但核DNA分子数目不变
D. ②→③表示染色单体相互分离,染色体和核DNA分子数目也随之减半
【答案】C
【解析】
【分析】
分析柱形图:a表示染色体数目、b表示DNA数目,①时期,细胞中染色体数∶DNA数=1∶2,可表示有丝分裂前期和中期;②时期,细胞中染色体数∶DNA数=1∶1,且含量均为体细胞的2倍,可表示有丝分裂后期;③时期,细胞中染色体数∶DNA数=1∶1,且含量均与体细胞相同,可表示有丝分裂末期。
【详解】A、①表示有丝分裂前期或中期,该时期DNA和染色体的复制均已经完成,A错误;
B、③表示动物细胞有丝分裂末期,不会出现细胞板,B错误;
C、①→②表示中期到后期,该过程着丝点分裂,姐妹染色单体分开形成染色体,所以染色体数目加倍,但核DNA分子数目不变(已经在间期复制完),C正确;
D、②→③表示后期到末期,后期没有染色单体,末期最终形成两个子细胞,细胞中的染色体和DNA数目恢复到正常细胞水平,D错误。
故选C。
【点睛】
23. 如图是在一个细胞周期中染色单体的数量变化,相关说法错误的是( )
A. Q→M段变化的原因是DNA分子复制
B. N→P段变化的原因是着丝粒分裂,姐妹染色单体分开
C. MN段细胞中染色体数∶核DNA分子数=2∶1
D. 在细胞周期中染色单体数的变化趋势为0→4N→0
【答案】C
【解析】
【分析】图示表示一个细胞周期中染色单体的数量变化,由于只有连续进行有丝分裂的细胞才具有细胞周期,因此图示表示有丝分裂过程中染色单体变化曲线,其中QM段形成的原因是DNA复制,MN段表示前期和中期,NP段形成原因是着丝粒分裂。
【详解】A、Q→M段表示染色单体的形成,其原因是DNA分子复制,A正确;
B、N→P段染色单体消失的原因是着丝粒分裂,姐妹染色单体分开,B正确;
C、MN段表示前期和中期,细胞中染色体数∶核DNA分子数=1∶2,C错误;
D、图示表示一个细胞周期中染色单体的数量变化,在细胞周期中染色单体数的变化趋势为0→4N→0,D正确。
故选C。
24. 如图表示一个有丝分裂的细胞周期中每条染色体上DNA含量的变化。下列叙述错误的是 ( )
A. bc段一定发生了DNA分子的复制
B. cd段细胞内一定存在着染色单体
C. de段一定发生了着丝点的分裂
D. ef段细胞核DNA一定是cd段的一半
【答案】D
【解析】
【分析】分析曲线图:只有连续进行有丝分裂的细胞才具有细胞周期,因此图示表示有丝分裂过程中每条染色体上DNA含量的变化。bc段形成的原因是DNA的复制,cd段表示有丝分裂前期和中期,de段形成的原因是着丝点分裂,ef段表示有丝分裂后期和末期。
【详解】A、bc段形成的原因是发生了DNA分子的复制,A正确;
B、cd段细胞内每条染色体含有2个DNA分子,因此一定存在着染色单体,B正确;
C、de段形成的原因是着丝点的分裂,姐妹染色单体分开,一条染色体上只有1个DNA,C正确;
D、ef段包括有丝分裂后期和末期,其中后期细胞核DNA与cd段有丝分裂前期、中期的核DNA相同,D错误。
故选D。
25. 下列有关细胞生命历程的叙述,正确的是
A. 细胞分化使细胞功能趋向专门化,是由于遗传物质发生了改变
B. 对所有生物来说,细胞的衰老和个体的衰老都不是同步的
C. 抑制细胞内色素的积累可终止细胞凋亡的过程
D. 细胞衰老时,细胞的形态、结构和功能会发生变化
【答案】D
【解析】
【分析】本题考查细胞分化、衰老、凋亡等生命现象的特征和机理等知识,以考查对相关知识点的识记和理解。
【详解】A、细胞分化是基因选择性表达的结果,遗传物质没有发生改变,A错误;
B、对单细胞生物来说,细胞的衰老和个体的衰老是同步的,B错误;
C、细胞中色素的积累是细胞衰老的表现之一,抑制细胞内色素的积累不能终止细胞凋亡的过程,C错误;
D、细胞衰老时,细胞的形态、结构和功能都会发生变化,D正确;
故选D。
【点睛】涉及细胞的生命现象对个体的影响时,要注意单细胞与多细胞生物的差异;基因的选择性表达不是遗传物质的改变。
二 简答
26. 细胞内受损的线粒体释放的信号蛋白,会引发细胞非正常死亡。下图表示细胞通过“自噬作用”及时清除受损线粒体及其释放的信号蛋白的过程,据图回答:
(1)吞噬泡吞噬过程体现了生物膜在结构上具有_____的特点。图中自噬体由_____层磷脂分子构成(不考虑自噬体内的线粒体)。
(2)线粒体的核酸含有的碱基有____种,受损线粒体的功能逐渐退化,会直接影响细胞的_____过程。细胞及时清除受损的线粒体及信号蛋白的意义是_______。
(3)水解酶的合成场所是_______。自噬体内的物质被水解后,其产物的去向是排出细胞外或被细胞利用, 由此推测,当细胞养分不足时,细胞“自噬作用”会_______ (增强/减弱/不变)。
【答案】 ①. 流动性 ②. 4 ③. 5 ④. 有氧呼吸 ⑤. 避免细胞非正常死亡 ⑥. 核糖体 ⑦. 增强
【解析】
【分析】分析题图可知,吞噬跑吞噬作用存在膜形态的变化,体现了生物膜的流动性特点;线粒体是有氧呼吸的主要场所,氧气进入线粒体后,与还原氢结合形成水,线粒体功能退化,细胞消耗的氧气量减少。
【详解】(1)由题图可知,吞噬泡的吞噬过程存在膜的变化,体现了生物膜在结构上具有一定的流动性;图中自噬体是两层膜包裹着线粒体,若不考虑自噬体内的线粒体,自噬体由4层磷脂分子组成。
(2)线粒体是半自主性细胞器,含DNA和RNA,故含有A、T、C、G、U 5种碱基,线粒体是有氧呼吸的主要场所,所以受损线粒体的功能逐渐退化,会直接影响细胞的有氧呼吸过程,由题意可知,细胞内受损后的线粒体释放的信号蛋白,会引发细胞非正常死亡,细胞及时清除受损的线粒体及信号蛋白的意义是维持细胞内部环境的相对稳定,避免细胞非正常死亡。
(3)水解酶的本质是蛋白质,蛋白质合成的场所是核糖体,自噬体内的物质被水解后,形成产物的对细胞有用的物质又被细胞利用,对细胞无用甚至有害的物质被排出细胞外;当细胞养分不足时,细胞“自噬作用”会增强,以为细胞提供更多的营养物质。
【点睛】本题的知识点是线粒体的功能,生物膜的组成和结构特点,物质出入细胞的方式,溶酶体的作用,主要考查学生的识图能力和运用题图信息解决问题的能力,以及运用所学的知识综合解题的能力。
27. 如图是物质跨膜运输示意图。回答下列问题:
(1)图中可能代表小肠上皮细胞吸收甘油方式的是_______(填字母),图中d的运输方式属于______。图中信息分子C与受体的特异性结合表明细胞膜具有_________的功能。
(2)图中葡萄糖进入细胞的运输方式_______(填“是”或“不是”)协助扩散,判断的依据是____________。
已知小肠上皮细胞中的葡萄糖浓度比血液中的高,葡萄糖由上皮细胞进入血液,驱动该转运过程的动力来自________________。
(3)已知相同培养条件下,水稻根细胞吸收大量的SiO4−,番茄细胞几乎不吸收SiO4−,这与细胞膜上________________不同有关,体现了细胞膜______________的功能。
【答案】(1) ①. b ②. 主动运输 ③. 进行细胞间信息交流
(2) ①. 不是 ②. 葡萄糖进入细胞是逆浓度梯度运输,协助扩散是顺浓度梯度运输 ③. 浓度差
(3) ①. 载体蛋白的种类 ②. 控制物质进出细胞
【解析】
【分析】1、据图分析,A代表转运蛋白或载体蛋白,B代表磷脂双分子层,C代表信息分子,D代表糖蛋白。a、d运输方式消耗能量,逆浓度梯度运输,为主动运输,b、c运输方式不需要转运蛋白,代表自由扩散。
2、细胞膜的功能:把细胞和外界分割开来,控制物质进出细胞,进行细胞间信息交流。
【小问1详解】
小肠上皮细胞吸收甘油方式为自由扩散,图中D为糖蛋白,为细胞膜外侧,自由扩散为顺浓度梯度运输,且不需要载体蛋白协助,故图中b为自由扩散,且进入细胞,故图中能代表小肠上皮细胞吸收甘油方式的是b。d运输方式消耗能量,逆浓度梯度运输,为主动运输。图中信息分子C与受体的特异性结合,表明细胞膜具有进行细胞间信息交流的功能。
【小问2详解】
图中葡萄糖进入细胞为逆浓度梯度运输,协助扩散是顺浓度梯度运输,所以图中葡萄糖进入细胞的运输方式不是协助扩散。已知小肠上皮细胞中的葡萄糖浓度比血液中的高,葡萄糖由上皮细胞进入血液,为协助扩散,驱动该转运过程的动力来自葡萄糖的浓度差。
【小问3详解】
水稻根细胞的细胞膜上有与SiO4−相关的转运蛋白,而番茄细胞的细胞膜上没有此类蛋白,所以水稻根细胞吸收大量的SiO4−,番茄细胞几乎不吸收,即这与细胞膜上载体蛋白的种类不同相关,体现了细胞膜控制物质进出细胞的功能。
28. 生物体内葡萄糖分解代谢过程的图解如图所示,请据图回答问题:
(1)图中A是_______,其产生的部位是_________。
(2)反应①②③④中,可在人体细胞中进行的是_______。(均填图中序号)
(3)苹果储藏久了,会有酒味产生,其原因是细胞发生了图中____过程(填图中序号)若要检测无氧呼吸时是否有酒精生成,应选用______溶液,现象是溶液颜色变为________。
【答案】(1) ①. 丙酮酸 ②. 细胞质基质 (2)①②④
(3) ①. ③ ②. 酸性的重铬酸钾 ③. 灰绿色
【解析】
【分析】据图分析可知:A表示丙酮酸,过程①是有氧呼吸或无氧呼吸的第一阶段,发生场所是细胞质基质;过程②是有氧呼吸的第二、三阶段,发生场所是线粒体;过程③无氧呼吸(酒精发酵)的第二阶段,发生场所是细胞质基质;过程④是乳酸发酵的第二阶段,在细胞质基质进行。
【小问1详解】
A表示丙酮酸,过程①是有氧呼吸或无氧呼吸的第一阶段,发生场所是细胞质基质。
【小问2详解】
人体细胞既可以进行有氧呼吸,也可以进行无氧呼吸产生乳酸,因此可在人体细胞中进行的是①②④。
【小问3详解】
苹果贮藏久了,细胞进行图中③过程,即无氧呼吸产生酒精,产生酒味。检验是否有酒精产生的方法是吸取少量培养液置于试管中,再向试管中加入橙色的重铬酸钾溶液,在酸性条件下与酒精发生反应,由橙色变为灰绿色。
29. 如图是在一定温度条件下测定特定生物呼吸作用和光合作用强度的装置图(呼吸作用的底物为 葡萄糖,不考虑装置内微生物的影响)。请回答下列相关问题:
(1)图1装置中X为清水,一段时间后(小鼠存活)玻璃管中红色液滴____________(填“向左”“向右”或“不移动”),原因是________________________。
(2)若图1装置中X仍为清水,将小鼠换成含有酵母菌的培养液,则玻璃管中红色液滴的变化情况是________________________,原因是酵母菌是____________生物。
(3)如果要在上述(2)的基础上测定酵母菌有氧呼吸释放C02的量,该如何改动图1装置?___________。
(4)若图2装置的锥形瓶中植物能正常生长,则Y应为____________,这种情况下玻璃管中红色液滴将向右移动,原因是________________________。
【答案】 ①. 不移动 ②. 小鼠细胞呼吸吸收的02量与释放的C02量相等 ③. 刚开始红色液滴不移动,一段时间后向右移动 ④. 兼性厌氧型 ⑤. 用NaOH溶液代替清水,其他条件不变 ⑥. NaHC03溶液 ⑦. 光合作用产生的02量大于呼吸作用消耗的02量
【解析】
【详解】试题分析:据图分析,图1中的老鼠只能进行呼吸作用,若烧杯中的X是清水,有氧呼吸消耗的氧气量与产生的二氧化碳量相等,则红色液滴不会移动;若烧杯中X是氢氧化钠,有氧呼吸产生的二氧化碳被氢氧化钠吸收,则红色液滴会左移。图2中的绿色植物可以同时进行有氧呼吸和光合作用,若烧杯中的Y是二氧化碳缓冲液(NaHC03溶液),则可以为光合作用提供原料,当光合作用大于呼吸作用时,红色液滴会右移。
(1)图1中的老鼠进行有氧呼吸吸收的02量与释放的C02量相等,且产生的二氧化碳不会被烧杯中的清水吸收,所以装置中的气体体积不变,红色液滴不移动。
(2)将老鼠换成酵母菌,X仍然是清水,由于酵母菌是兼性厌氧型微生物,开始时进行有氧呼吸,红色液滴不移动;后来进行无氧呼吸,产生了二氧化碳,使得装置中气体体积增大,则红色液滴右移。
(3)根据题(2)分析可知,若将图1装置中的清水换成氢氧化钠,老鼠换成酵母菌,其他条件不变,可以用红色液滴的移动距离来测定酵母菌有氧呼吸释放C02的量。
(4)若图2装置的锥形瓶中植物能正常生长,说明植物的光合作用大于呼吸作用,则Y应为二氧化碳缓冲液,由于光合作用产生的02量大于呼吸作用消耗的02量,则红色液滴右移。
【点睛】解答本题的关键是对装置图的分析,明确图1动物只能进行呼吸作用,图2植物可以同时进行光合作用和呼吸作用,并根据烧杯中可能的物质种类判断装置中的气体变化情况,进而判断红色液滴的移动情况。
30. 下图甲表示某种植物(二倍体,2n=8)根尖的不同区域的细胞,图乙是某细胞的染色体组成示意图,图丙是细胞分裂过程中染色体与核DNA数目比随时间变化的曲线。请据图分析回答下列问题:
(1)图甲①②③④细胞携带的遗传信息____________(填“相同”或“不同”),形态不同的根本原因是____________。在制作和观察细胞有丝分裂装片的实验中,我们发现即使操作正确,视野中也难以看到很多处于分裂期的细胞,主要原因是_____________。
(2)图乙所处时期位于图丙中____________段,图丙中出现DE段变化的原因是____________。
(3)在坐标图中画出进行有丝分裂的植物细胞(体细胞染色体数2N)的一个细胞周期中染色体的数量变化曲线______________。
【答案】 ①. 相同 ②. 基因的选择性表达 ③. 分裂期占细胞周期的比例低,大多数细胞处于分裂间期 ④. CD ⑤. 着丝粒分裂,染色体数目加倍 ⑥.
【解析】
【分析】据图分析,图 甲中①表示成熟区,②表示伸长区,③表示分生区,④表示根冠。图乙细胞中所有染色体的着丝点分布于赤道板上,处于有丝分裂中期。
分析曲线图丙:图示可以表示为有丝分裂和减数分裂不同时期的染色体与核DNA数目比的变化关系,其中AB段表示G1期;BC段形成的原因是DNA的复制;CD段表示每条染色体含有2个DNA分子,可表示有丝分裂前期和中期、减数第一次分裂、减数第二次分裂前期和中期;DE段形成的原因是着丝点分裂;EF段表示每条染色体只含有1个DNA分子,可表示有丝分裂后期和末期、减数第二次分裂后期和末期。
【详解】(1)图甲①②③④细胞是同一植物的体细胞,携带有相同的遗传信息,四个区域细胞的形态不同的根本原因是基因的选择性表达;由于分裂期占细胞周期的比例低,大多数细胞处于分裂间期,所以在制作和观察细胞有丝分裂装片的实验中,我们发现即使操作正确,视野中也难以看到很多处于分裂期的细胞。
(2)根据以上分析已知,图乙细胞处于有丝分裂中期,对应于图丙的CD段;图丙中DE段形成的原因是着丝点分裂,姐妹染色单体分离,染色体数目加倍。
(3)有丝分裂整个过程中,有丝分裂后期着丝点分裂导致染色体数目加倍,末期染色体数目又减半,因此进行有丝分裂的植物细胞(体细胞染色体数2N)的一个细胞周期中染色体的数量变化曲线为:
。
【点睛】本题结合曲线图和细胞分裂图,考查有丝分裂过程及变化规律,要求考生识记有丝分裂不同时期的特点,掌握有丝分裂过程中染色体数目变化规律,能准确判断图丙中各区段所代表的时期及图乙细胞所处的时期,再结合所学的知识答题。
2022-2023学年天津市新华中学高一上学期期末生物试题(解析版): 这是一份2022-2023学年天津市新华中学高一上学期期末生物试题(解析版),共29页。
2022-2023学年天津市耀华中学高一上学期期末考试生物含答案: 这是一份2022-2023学年天津市耀华中学高一上学期期末考试生物含答案,共29页。试卷主要包含了单选题等内容,欢迎下载使用。
2022-2023学年天津市第一中学高一上学期期末考试生物含答案: 这是一份2022-2023学年天津市第一中学高一上学期期末考试生物含答案,共30页。试卷主要包含了单选,简答等内容,欢迎下载使用。

