2022-2023学年湖南省怀化市麻阳县三校联考高一上学期期末测试生物试题(解析版)
展开高一生物测试
一、选择题
1. “竹外桃花三两枝,春江水暖鸭先知。”这一千古名句生动形象地勾画出早春的秀丽景色。与其相关的生命系统的叙述中,正确的是 ( )
A. 桃花属于生命系统的器官层次
B. 一片江水中的所有鱼构成一个种群
C. 江水等非生物不参与生命系统的组成
D. 生物圈是地球上最基本的生命系统
【答案】A
【解析】
【详解】A.桃花是桃树开的花,属于生命系统的器官层次,A正确;
B.一片江水中的鱼有好多个品种,所以所有鱼构成了多个种群,B错误;
C.江水等非生物是构成生态系统的非生物因素,C错误;
D.细胞是地球上最基本的生命系统,D错误。
故选A。
【定位】生命的结构层次
【点睛】生命系统结构层次包括:细胞、组织、器官、系统、个体、种群、群落、生态系统。
(1)单细胞生物由单个细胞直接构成个体,不具组织、器官、系统这三个结构层次。
(2)植物没有系统这一结构层次
(3)病毒无细胞结构,不属于生命系统,但病毒在宿主细胞中能繁殖,产生与亲代相同子代病毒,繁殖是生物的基本特征之一,所以病毒属于生物。
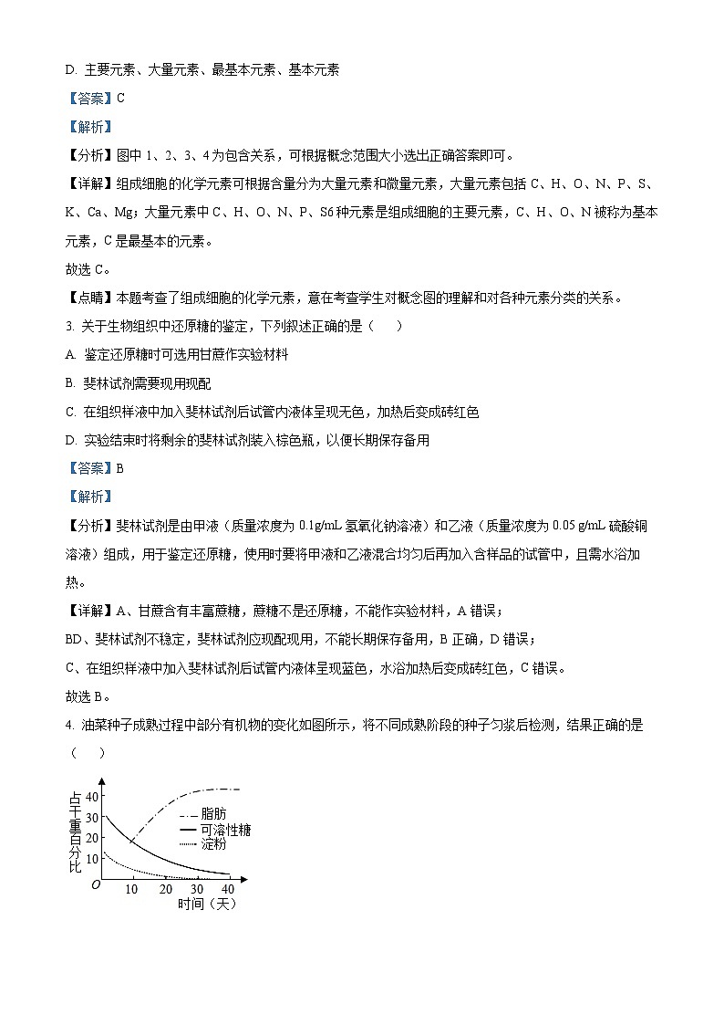
2. 如图是由4个圆所构成的元素关系图,其中④为最大圆,③②①依次次之。下列按①②③④排列符合这种关系的是( )
A. 大量元素、主要元素、基本元素、最基本元素
B 基本元素、最基本元素、大量元素、主要元素
C. 最基本元素、基本元素、主要元素、大量元素
D. 主要元素、大量元素、最基本元素、基本元素
【答案】C
【解析】
【分析】图中1、2、3、4为包含关系,可根据概念范围大小选出正确答案即可。
【详解】组成细胞的化学元素可根据含量分为大量元素和微量元素,大量元素包括C、H、O、N、P、S、K、Ca、Mg;大量元素中C、H、O、N、P、S6种元素是组成细胞的主要元素,C、H、O、N被称为基本元素,C是最基本的元素。
故选C。
【点睛】本题考查了组成细胞的化学元素,意在考查学生对概念图的理解和对各种元素分类的关系。
3. 关于生物组织中还原糖的鉴定,下列叙述正确的是( )
A. 鉴定还原糖时可选用甘蔗作实验材料
B. 斐林试剂需要现用现配
C. 在组织样液中加入斐林试剂后试管内液体呈现无色,加热后变成砖红色
D. 实验结束时将剩余的斐林试剂装入棕色瓶,以便长期保存备用
【答案】B
【解析】
【分析】斐林试剂是由甲液(质量浓度为0.1g/mL氢氧化钠溶液)和乙液(质量浓度为0.05 g/mL硫酸铜溶液)组成,用于鉴定还原糖,使用时要将甲液和乙液混合均匀后再加入含样品的试管中,且需水浴加热。
【详解】A、甘蔗含有丰富蔗糖,蔗糖不还原糖,不能作实验材料,A错误;
BD、斐林试剂不稳定,斐林试剂应现配现用,不能长期保存备用,B正确,D错误;
C、在组织样液中加入斐林试剂后试管内液体呈现蓝色,水浴加热后变成砖红色,C错误。
故选B。
4. 油菜种子成熟过程中部分有机物的变化如图所示,将不同成熟阶段的种子匀浆后检测,结果正确的是( )
选项
取样时间
检测试剂
检测结果
A
第10天
斐林试剂
不显色
B
第20天
双缩脲试剂
不显色
C
第30天
苏丹Ⅲ试剂
橘黄色
D
第40天
碘液
蓝色
A. A B. B C. C D. D
【答案】C
【解析】
【分析】生物组织中化合物的鉴定:(1)斐林试剂可用于鉴定还原糖,在水浴加热的条件下,产生砖红色沉淀。(2)蛋白质可与双缩脲试剂产生紫色反应。(3)脂肪可用苏丹Ⅲ染液鉴定,呈橘黄色。(4)淀粉遇碘液变蓝。
【详解】A、据图可知,第10天时,有可溶性糖,因此加入斐林试剂,水浴加热后能出现砖红色沉淀,A错误;
B、细胞中含量最多的有机物是蛋白质,种子发育过程中,细胞中一定有蛋白质存在,因此第20天加入双缩脲试剂后,能出现紫色反应,B错误;
C、第30天时,脂肪的含量较高,用苏丹Ⅲ试剂可将脂肪染成橘黄色,C正确;
D、第40天时,淀粉的含量降低至0,因此加入碘液后,不会出现蓝色,D错误。
故选C。
5. 广告语“聪明的妈妈会用心(锌)”道出了锌的重要性。研究发现生物体内有70多种酶的活性与Zn2+有关,这说明无机盐( )
A. 对维持酸碱平衡有重要作用 B. 对维持细胞形态有重要作用
C. 对维持生物体的生命活动有重要作用 D. 对调节细胞内溶液的浓度有重要作用
【答案】C
【解析】
【分析】无机盐的生物功能:1、复杂化合物的组成成分,如Mg2+参与叶绿素合成;Fe2+参与血红蛋白的合成;2、维持正常的生命活动,如Ca2+可调节肌肉收缩,血钙过高会造成肌无力,血钙过低会引起抽搐;3、维持酸碱平衡和渗透压平衡。
【详解】A、上述实例不能说明无机盐对维持酸碱平衡有重要作用,酸碱平衡是缓冲物质维持的,A错误;
B、不能说明对维持细胞形态有重要作用,细胞形态与渗透压有关,B错误;
C、研究发现生物体内有70多种酶的活性与Zn2+有关,说明无机盐对维持生物体的生命活动有重要作用,缺少就不能进行正常生命活动,C正确;
D、不能说明无机盐对调节细胞内溶液的浓度有重要作用,溶质微粒的数目影响渗透压和浓度,D错误。
故选C。
6. 如图所示为油脂和糖类部分元素含量,已知两者最终氧化分解的产物相同。根据图中的相关数据,就可以推测其性质。据分析,以下说法错误的是( )
A. 同质量下,油脂比糖类在氧化分解时耗氧量多
B. 同质量下,油脂比糖类在氧化分解时释放能量多
C. 同质量下,糖类比油脂在氧化分解时产生的水多
D. 正常情况下,糖类是能源物质,油脂是储能物质
【答案】C
【解析】
【分析】分析题干图示数据可知,同质量的脂肪和糖类相比,O元素含量少,C、H元素含量多,氧化分解释放的能量也较多。
【详解】A、同质量下,油脂比糖类在氧化分解时耗氧量多,A正确;
B、油脂中H的比例较高,O的比例较少,所以释放能量较多,B正确;
C、同质量下,糖类比油脂在氧化分解时产生的水少,C错误;
D、正常情况下,糖类是主要能源物质,油脂是主要的储能物质,D正确。
故选C。
【点睛】本题考查的知识点是油脂与糖类在元素组成上的特点及有氧呼吸的过程,解题时把油脂与糖类在元素组成上差异,与有氧呼吸过程元素的转移途径及释放能量的多少联系起来,理解油脂与糖类在氧化分解时耗氧量与放出的能量多少。
7. 已知丙氨酸的R 基是—CH3,则 5 个丙氨酸形成多肽的过程的叙述,正确的是( )
A. 产物中含有 4 个肽键称为四肽
B. 产物多肽的相对分子质量比反应物减少了 90
C. 产物多肽含有 5 个氨基和 5 个羧基
D. 产物水中的H 既来自氨基又来自羧基,O只来自羧基
【答案】D
【解析】
【分析】氨基酸之间通过脱水缩合的方式形成多肽,两个氨基酸之间脱去1分子水,形成的化合物称为二肽,由多个氨基酸分子缩合而成的含有多个肽键的化合物叫多肽。
【详解】5 个丙氨酸脱水缩合形成含有 4 个肽键的化合物称为五肽,A错误;形成该产物的过程中脱去了4分子水,产物多肽的相对分子质量比反应物减少了 18×4=72,B错误;丙氨酸的R基中,没有氨基和羧基,因此产物多肽含有 1 个氨基和 1 个羧基,C错误;氨基酸脱水缩合时,一个氨基酸的氨基中脱去1个氢,另一个氨基酸的羧基脱去一个—OH,二者结合形成水,所以产物水中的H 既来自氨基又来自羧基,O 只来自羧基,D正确;故选D。
【点睛】1、由两个氨基酸分子缩合而成的化合物,叫做二肽。几肽的数目和氨基酸的数目是一致的,几个氨基酸脱水缩合形成的多肽就称为几肽化合物。
2、脱水缩合产生的H2O中的H来自于-COOH和-NH2,而氧则只来自于-COOH。
3、一条肽链上至少有一个游离的氨基和一个游离的羧基,并分别位于肽链的两端。
4、R基中的-NH2或-COOH不参与主链中肽键的形成,故多余的-NH2或-COOH位于R基中。
8. 赖氨酸和天冬氨酸分子结构如图。不考虑R基时,两者可脱水缩合形成肽键的基团组合是( )
A. ①⑤ B. ②⑥ C. ③⑤ D. ③⑥
【答案】A
【解析】
【分析】氨基酸脱水缩合反应是一个氨基酸的氨基与另一个氨基酸的羧基反应形成1分子水,氨基酸残基由肽键连接。
【详解】分析题图可知,③、⑥属于氨基酸上R基上的氨基与羧基,不作考虑,当图中2个氨基酸脱水缩合时,一个氨基酸的氨基①与另一个氨基酸的⑤羧基反应形成肽键或者是一个氨基酸的羧基②和另一个氨基酸的氨基④反应形成肽键。
A正确,BCD错误。
故选A。
9. 图中的R环结构,是基因转录所形成的RNA链与双链DNA中的一条链杂交而组成的三链核酸结构。据图分析,在R环中( )
A. 嘌呤碱基数量与嘧啶碱基的数量一定相等
B. 杂交链共含有A、T、C、G、U五种含氮碱基
C. 未配对的DNA单链也可形成mRNA
D. 每条链内相邻核苷酸间都以氢键进行连接
【答案】B
【解析】
【分析】组成DNA的碱基为A、T、C、G,组成RNA的碱基为A、C、G、U。
【详解】A、R环中DNA的嘌呤碱基与嘧啶碱基的数量相等,但RNA中嘌呤碱基与嘧啶碱基的数量不一定相等,因此R环中嘌呤碱基数量与嘧啶碱基的数量不一定相等,A错误;
B、杂合链中有DNA和RNA,因此共含有A、T、C、G、U五种含氮碱基,B正确;
C、R环中未配对的DNA单链不是模板链,不可以进行转录,C错误;
D、每条链内相邻核苷酸之间以磷酸二酯键进行连接,D错误。
故选B。
10. 科学家揭示出电压控制的钾通道,这些通道是负责K+进出细胞的看门蛋白质,这一成果从另一侧面证明了细胞膜具有( )
A. 免疫功能 B. 识别功能
C. 控制物质进出细胞的功能 D. 进行细胞间的信息交流的功能
【答案】C
【解析】
【详解】试题分析:据题意分析,K+进出细胞需要有蛋白质构成的专门通道,说明细胞膜具有控制物质进出细胞功能,故C正确。
考点:本题考查细胞膜功能相关知识,意在考查考生能理解所学知识的要点,把握知识间的内在联系能力。
11. 如图表示细胞膜亚显微结构,其中a和b为物质的两种运输方式,叙述正确的是( )
A. 温度升高时,细胞膜厚度变小与②③都有关
B. 若图示为肝细胞膜,则方式b可表示氧气的运输
C. 不同物种生物的精子和卵细胞无法完成受精是因为②具有选择性
D. 胰蛋白酶的分泌必须通过②结构,且消耗能量
【答案】A
【解析】
【分析】据图分析,①表示糖蛋白,②表示蛋白质,③表示磷脂双分子层;a表示低浓度运输到高浓度,需要载体和能量,属于主动运输,b表示从高浓度一侧运输到低浓度一侧, 不需要载体和能量,属于自由扩散。
【详解】A、②表示蛋白质,③表示磷脂双分子层,温度影响分子的运动速率,适当提高温度将加快②和③的流动速度,可见细胞膜厚度变小与②③都有关,A正确;
B、①表示糖蛋白,为膜外侧,b表示物质顺浓度梯度运输, 不需要载体和能量,属于自由扩散,通过自由扩散运输的物质有气体、脂溶性物质等,故若图示为肝细胞膜,肝细胞消耗氧气,产生二氧化碳,则方式b可表示二氧化碳的运输,B错误;
C、不同物种生物的精子和卵细胞无法完成受精是因为①糖蛋白具有特异性,C错误;
D、胰蛋白酶属于生物大分子,通过胞吐的方式分泌,需要消耗能量,但不需要通过②(转运蛋白)结构,D错误。
故选A。
12. 下图是某些细胞器的亚显微结构模式图,相关叙述错误的是( )
A. ①表示中心体,是一种没有膜包被的细胞器
B. ②表示线粒体,是真核细胞进行有氧呼吸的主要场所
C. ③表示叶绿体,内含基粒、基质和光合作用有关的酶
D. ④表示高尔基体,不具有膜结构,其上附着有核糖体
【答案】D
【解析】
【分析】以上四幅图依次为中心体、线粒体、叶绿体和内质网。
【详解】A、①是中心体,是细胞内不具有膜结构,即不含有磷脂的细胞器,A正确;
B、②是线粒体,含有双层膜,是真核细胞有氧呼吸的主要场所,B正确;
C、③表示叶绿体,含有基粒、基质和光合作用相关的酶,是绿色植物细胞进行光合作用的场所,C正确;
D、④是内质网,是细胞内蛋白质合成和加工,以及脂质合成的“车间”,D错误。
故选D。
【点睛】
13. 下图是细胞生物膜系统的概念图,下列对其叙述正确的是( )
A. 图中1是指细胞膜 B. 图中6是指内质网
C. 图中5通常与1相连 D. 图中8代表的膜面积等于4的外膜膜面积
【答案】C
【解析】
【分析】分析题图:1是核膜,2是细胞器膜,3是细胞膜,4是线粒体,5是内质网,6是高尔基体,7是叶绿体的类囊体薄膜,8是线粒体内膜。
【详解】A、图中1是指核膜,A错误;
B、图中6是指高尔基体,B错误;
C、图中1、5分别是指核膜、内质网,内质网膜通常与核膜相连,C 正确;
D、图中4是线粒体、8是线粒体内膜,线粒体内膜的膜面积大于线粒体外膜的膜面积,D错误。
故选C
【点睛】解决此类问题的关键是,以题图中呈现的“文字信息和箭头指向”为切入点,将其与“生物膜系统的组成和功能、分泌蛋白的合成与加工及运输过程”等相关知识有效地联系起来,准确判断各数字所示结构的名称,进行图文转换,实现对知识的整合和迁移。
14. 如图为细胞核结构模式图,下列有关叙述正确的是( )
A. ①主要由 DNA 和蛋白质组成,与原核细胞中拟核的化学本质相同
B. ②是形成核糖体和合成 DNA 的场所,在代谢旺盛的细胞中较大
C. ③是一种双层生物膜,含两层磷脂分子
D. 蛋白质和 RNA 等大分子物质通过核孔进出细胞核需要消耗能量
【答案】D
【解析】
【分析】据图分析,①表示染色质(DNA和蛋白质),②表示核仁(与某种RNA(rRNA)的合成以及核糖体的形成有关),③表示核膜(将细胞核内物质与细胞质分开)。
【详解】A、①主要由DNA和蛋白质组成,原核细胞中拟核的化学本质是DNA,A错误;
B、②是核仁,是形成核糖体和合成rRNA的场所,在代谢旺盛的细胞中较大,B错误;
C、③表示核膜,是一种双层生物膜,含四层磷脂分子,C错误;
D、据图分析,蛋白质和RNA等大分子物质通过核孔,需要消耗能量,D正确。
故选D。
15. 如图是三个相邻的植物细胞之间水分流动方向示意图。图中三个细胞的细胞液浓度关系是( )
A. 甲>乙>丙 B. 甲<乙<丙
C. 甲>乙,乙<丙 D. 甲<乙,乙>丙
【答案】B
【解析】
【分析】图示细胞之间水分流动方向为:甲→乙、甲→丙、乙→丙。而水分运输的方向是哪一边溶液的浓度高,水分就向哪一边运输。
【详解】水通过自由扩散进行运输,根据图示水分子流动方向分析可知,丙细胞液浓度最高,甲细胞液浓度最低,即甲<乙<丙,B正确。
故选B。
16. 用物质的量浓度为2mol/L的乙二醇溶液和2mol/L的蔗糖溶液分别浸泡某种植物细胞,观察质壁分离现象,得到其原生质体体积变化情况如图所示。下列表述中正确的是( )
A. 该细胞可能是某种植物根尖分生区的细胞
B. AB段曲线表明细胞液浓度在逐渐增大
C. BC段表明该细胞开始因失水过多而逐渐死亡
D. 用一定浓度的KNO3溶液,可得到类似蔗糖溶液的结果
【答案】B
【解析】
【分析】由于蔗糖分子不能通过原生质层,而乙二醇、钾离子、硝酸根离子等可以通过半透膜,故处于后者的细胞可以发生质壁分离后的自动复原。由图可知,处于一定浓度的乙二醇溶液中的细胞会发生质壁分离后会自动复原,处于一定浓度蔗糖溶液中的细胞会发生质壁分离,但不会自动复原。
【详解】A、植物根尖分生区的细胞无大液泡,不能发生明显的质壁分离现象,A错误;
B、AB段原生质层的相对体积减少,说明细胞失水,细胞液浓度在逐渐增大,B正确;
C、BC段原生质层的相对体积增加,表明细胞逐渐在吸水,细胞正在发生质壁分离的复原,C错误;
D、KNO3溶液的离子可以进入细胞液,发生的现象是先质壁分离再复原,而蔗糖溶液中细胞质壁分离后不能自动复原,D错误。
故选B。
17. 如图表示在不同pH条件下,人体唾液淀粉酶催化反应中淀粉剩余量与温度的关系。据图判断,下列叙述正确的是( )
A. 随着溶液pH从5上升到7,酶的活性逐渐降低
B. 随着温度从0上升到T,酶的活性逐渐降低
C. 唾液淀粉酶的活性同时受到温度和pH的影响
D. 该酶的最适pH为5
【答案】C
【解析】
【分析】淀粉酶可催化淀粉分解,淀粉剩余量越多,淀粉酶的活性越小。
【详解】A、随着溶液pH从5上升到7,淀粉剩余量逐渐减少,说明酶的活性逐渐增强,A错误;
B、随着温度从0上升到T,淀粉剩余量逐渐减少,酶的活性逐渐增强,B错误;
C、据图可知,不同温度下淀粉剩余量不同,不同pH条件下淀粉剩余量不同,说明唾液淀粉酶的活性同时受到温度和pH的影响,C正确;
D、由于实验中pH的实验组较少,高于pH=7的实验组没有,因此不能确定酶的最适pH,但根据现有的三组pH可知,pH=7时酶的活性大于pH=5时,D错误。
故选C。
18. 某兴趣小组在室温下进行了酵母菌无氧呼吸的探究实验(如图)下列分析错误的是
A. 滴管中冒出的气泡是反应产生CO2的结果
B. 试管中加水的主要目的是制造无氧环境
C. 若试管中的水换成冷水,气泡速率下降
D. 被分解的葡萄糖中的能量一部分转移至ATP,其余的存留在酒精中
【答案】D
【解析】
【详解】酵母菌进行无氧呼吸的产物是二氧化碳和酒精,滴管中冒出的气泡是反应产生CO2的结果,A正确;分析题图可知,试管中加水的目的是排出空气,制造无氧环境,B正确;试管中的水换成冷水,温度下降,酶活性降低,细胞呼吸的速率减慢,气泡释放的速度下降,C正确;被分解的葡萄糖中的能量,一部分释放出来,另一部存留在酒精中,释放的能量大部分以热能的形式散失,少部分转移到ATP中,D错误。
19. 某学习小组用黑藻进行光合作用实验,他们将黑藻浸在加有适宜培养液的大试管中(室温),可观察到光下黑藻放出气泡。他们以日光灯作光源,移动日光灯使之与大试管的距离不同,结果如图中曲线。该小组在室温和时分别进行了实验,结果如曲线和。下列分析不正确的是( )
A. 该实验研究的是光照强度对光合速率的影响
B. 衡量光合速率的指标是单位时间内产生的气泡数目
C. 限制点的光合强度因素是光照强度
D. 曲线中点到点的限制因素是光照强度
【答案】C
【解析】
【分析】分析图示,改变日光灯与大试管的距离,故自变量为光照强度。因此该实验研究的是光照强度对光合速率的影响,以单位时间气泡产生数目(或气泡产生速率)衡量光合速率。可看出日光灯与大试管的距离为45cm-90cm之间时,光照强度是光合速率的限制因素,15cm-45cm之间限制因素是温度。
【详解】A、改变日光灯与大试管的距离,故自变量为光照强度。因此该实验研究的是光照强度对光合速率的影响,A正确;
B、本实验中单位时间内产生的气泡数目可用作衡量光合速率的指标,B正确;
C、根据图示可知,限制D点的光合强度因素是温度,C错误;
D、曲线1中A点到C点随着光照强度的减弱,黑藻的光合速率也减小,因此此时限制光合速率的因素是光照强度,D正确。
故选C。
20. 下图是有丝分裂过程中染色体和核DNA的数量变化曲线,下列分析正确的是
A. ab段核DNA复制,染色体数目加倍
B. fg段染色体数与DNA分子数比例为1:1
C. gh段着丝点分裂,姐妹染色单体数目加倍
D. cd段核DNA数量减半是由于DNA平均分配到2个子细胞核中
【答案】D
【解析】
【分析】染色体复制的实质是DNA复制,染色体复制在有丝分裂间期,染色体复制会导致DNA数目加倍。染色体数目加倍的时期在有丝分裂后期,着丝点一分为二,姐妹染色单体消失。
【详解】A、据图分析,ab段核DNA复制,DNA含量加倍,而染色体数目不变,A错误;
B、fg段染色体数与DNA分子数比例为1:2,B错误;
C、gh段着丝点分裂,姐妹染色单体消失,C错误;
D、cd段核DNA数量减半是由于DNA平均分配到2个子细胞核中,D正确。
故选D。
【点睛】
二、综合题
21. 为验证X酶是否为蛋白质,甲、乙同学分别进行了如下实验。
分组
操作步骤
加入X酶的水溶液
加入试剂
观察实验现象
甲同学
2mL
先加入双缩脲试剂A液,摇匀后再加入B液
?
乙同学
2mL
同时加入双缩脲试剂A液、B液
?
(1)甲、乙同学的实验操作规范的是_____。该实验设计所用的实验原理_____。
(2)当观察的实验现象是_____时,证明 酶是蛋白质。
(3)已知X酶能够催化淀粉的水解,据此丙同学设计了如下实验方案:
①在适宜条件下用蛋白酶处理 酶一段时间,反应充分;
②将处理后的X酶加入淀粉溶液,并置于适宜条件下,反应充分;
③一段时间后,用_____检验,当颜色变化为_____,则说明X酶是蛋白质。
【答案】(1) ①. 甲 ②. 蛋白质与双缩脲试剂反应产生紫色反应
(2)出现紫色反应 (3) ①. 碘液 ②. 蓝色
【解析】
【分析】1、酶是活细胞产生的具有催化作用的有机物,其中绝大多数是蛋白质,少数是RNA。
2、生物组织中普遍存在的可溶性糖类较多,有葡萄糖、果糖、麦芽糖和蔗糖。蔗糖分子为非还原糖。实验中所用的斐林试剂,只能鉴定生物组织中可溶性还原糖,而不能鉴定可溶性非还原糖。
3、蛋白质与双缩脲试剂发生作用,产生紫色反应。
【小问1详解】
双缩脲试剂在使用时,一定要先加入A液(即0.1g/mL的NaOH溶液),再加入双缩脲试剂B液(即0.01g/ml的CuSO4溶液),乙同学添加试剂的步骤错误,故甲同学的实验操作为规范操作。该实验设计所用的实验原理是蛋白质与双缩脲发生作用,产生紫色反应。
【小问2详解】
蛋白质+双缩脲试剂会产生紫色反应,故当观察的实验现象是紫色时,便能证明X酶是蛋白质。
【小问3详解】
③由题干信息可知,X酶能够催化淀粉的水解,用蛋白酶处理X酶一段时间,反应充分,若X的化学本质是蛋白质,则该酶已被蛋白酶水解,不再具有活性,无法将淀粉水解,故一段时间后,用碘液检验,当颜色变化为蓝色则说明X酶是蛋白质。
22. 生物膜系统在细胞生命活动中的作用极为重要,在结构和功能上可看成是一个统一的整体。根据图中所给信息,回答下列问题:
(1)若要分离细胞内各种细胞器,常用的方法是__________。如图该分泌蛋白的合成和运输过程中,乙膜面积__________(填“变大”、“不变”或“变小”)。图中甲、乙生物膜的功能差别较大,从组成成分方面分析其原因是__________。
(2)溶酶体是“消化车间”,入侵的细菌可被溶酶体内的多种水解酶分解,其分解后产物的去路是__________。
(3)图中细胞外的信号作用于细胞膜上的__________,进而促进分泌蛋白的分泌,该过程体现了细胞膜的__________和__________功能。
【答案】 ①. 差速离心法 ②. 变大 ③. 甲、乙生物膜含有的蛋白质的种类和数量不同 ④. 排出细胞外或被细胞利用 ⑤. 受体(或糖蛋白) ⑥. 控制物质进出细胞 ⑦. 进行细胞间的信息交流
【解析】
【分析】分析题图:甲为内质网,乙为高尔基体,溶酶体起源于高尔基体。通过胞吞作用形成的包裹着细菌的囊泡与溶酶体融合,进而入侵的细菌被溶酶体内多种水解酶分解。分泌蛋白的合成及运输过程为:在核糖体中以氨基酸为原料合成的肽链进入内质网进行初步的加工后,由囊泡运输到高尔基体中做进一步的修饰加工,再通过囊泡运输到细胞膜,最后以胞吐的方式分泌到细胞外。细胞外的信号作用于细胞膜上的受体,进而促进分泌蛋白的分泌。
【详解】(1) 常用差速离心法分离细胞内的各种细胞器。分泌蛋白的合成及运输过程为:在核糖体中以氨基酸为原料合成的肽链进入内质网进行初步的加工,形成有一定空间结构的蛋白质;内质网“出芽”形成囊泡,包裹着要运输的蛋白质运往高尔基体,囊泡膜与高尔基体膜融合,成为高尔基体膜的一部分;高尔基体对蛋白质做进一步的修饰加工,然后形成包裹着蛋白质的囊泡运往细胞膜,囊泡膜与细胞膜融合,将分泌蛋白分泌到细胞外。由此可见,图中的分泌蛋白的合成和运输过程中,乙所示的高尔基体的膜面积变大。功能越复杂的生物膜,蛋白质的种类和数量越多,据此可知:图中甲所示的内质网与乙所示的高尔基体的生物膜的功能差别较大,其原因是甲、乙生物膜含有的蛋白质的种类和数量不同。
(2) 入侵的细菌被溶酶体内的多种水解酶分解后,产物的去路是排出细胞外或被细胞利用。
(3) 细胞膜上的受体(或糖蛋白)可以识别信号分子。图中细胞外的信号作用于细胞膜上的受体(或糖蛋白),进而促进分泌蛋白的分泌,该过程体现了细胞膜的控制物质进出细胞和进行细胞间的信息交流的功能。
【点睛】本题以图文结合为情境,考查学生对分泌蛋白的合成与运输、细胞器的结构和功能等相关知识的识记和理解能力,以及识图分析能力。正确解答此题的关键是:明确分泌蛋白概念的内涵,把握分泌蛋白的合成与分泌过程,识记各种细胞器的结构和功能,进而准确判断图中甲、乙所示结构的名称。
23. 细胞呼吸分为有氧呼吸和无氧呼吸,两者进行的场所、过程等均存在差异。如图表示细胞部分结构和功能,据图回答:
(1)图中A是________,B的利用发生在有氧呼吸的第____阶段,B的产生部位是________。
(2)该细胞中需要的O2从相邻细胞的叶绿体中获得时,需通过________层膜结构,其跨膜运输的方式是________。
(3)该细胞产生CO2的场所是________,如果有氧呼吸和无氧呼吸产生等量的CO2,所消耗的葡萄糖之比是________。
(4)线粒体膜的基本支架是________,线粒体膜的功能特性是________。
(5)结合图示过程,有氧呼吸的反应式可写成:___________________________________。
【答案】 ①. 丙酮酸 ②. 二 ③. 线粒体内膜 ④. 6 ⑤. 自由扩散 ⑥. 细胞质基质、线粒体 ⑦. 1∶3 ⑧. 磷脂双分子层 ⑨. 选择透过性 ⑩.
【解析】
【详解】(1)图示过程为细胞内有氧呼吸和无氧呼吸(酒精发酵)的过程,图中从葡萄糖到A在细胞质基质中进行,A能够进入线粒体被彻底氧化分解,并且在细胞质基质中可以进行酒精发酵,则一定是丙酮酸,从图中可以看出B是水,水的利用发生在有氧呼吸的第二阶段,水的产生发生在有氧呼吸的第三阶段,产生的部位是线粒体内膜。
(2)相邻细胞的叶绿体中产生的O2释放出来需要经过3层生物膜,进入该细胞被利用,还需通过3层膜结构,所以共需要以自由扩散的形式通过6层膜结构。
(3)从图中可以看出,在细胞质基质中进行酒精发酵可以产生CO2,在线粒体中进行有氧呼吸也可以产生CO2,如果有氧呼吸和无氧呼吸产生等量的CO2,所消耗的葡萄糖之比是1∶3。(4)线粒体膜的结构和细胞膜的结构相似,基本支架都是磷脂双分子层,其功能特性是选择透过性。
(5)细胞呼吸方程式书写时,应注意不要漏掉酶、能量。
24. 下图是光学显微镜下观察到的洋葱(体细胞中含有16条染色体)根尖细胞有丝分裂图象。请回答:
(1)制作临时装片时,取根尖2-3mm是为方便找到_____ 区的细胞,根尖经过解离、漂洗后,用_____染色,观察不同时期细胞中的染色体形态。
(2)在一个视野中大多数的细胞处于如图中_____(填图中字母)细胞的时期,该时期为_____,细胞在这一时期进行_____,为后续的分裂过程做准备。
(3)为观察染色体的形态和数目应选择图中的_____(填图中字母)细胞,该细胞处于分裂期的_____期。
(4)细胞分裂后期的特点是_____,此时上述一个细胞内染色体数目变为_____条。
【答案】(1) ①. 分生 ②. 甲紫溶液
(2) ①. B ②. 分裂间期 ③. DNA复制和有关蛋白质的合成
(3) ①. D
②. 中
(4) ①. 着丝粒分裂,姐妹染色单体分离 ②. 32
【解析】
【分析】据图分析,A细胞染色体出现,散乱排布,纺锤体出现,核膜、核仁消失,表示前期;B细胞表示细胞分裂间期,在此时期进行DNA复制和有关蛋白质的合成。C表示后期着丝点分裂,姐妹染色单体分离,D细胞中染色体整齐的排在赤道板平面上,表示中期。观察植物细胞有丝分裂实验的操作步骤为:解离(用酒精和盐酸的混合液对根尖进行解离,使组织细胞分离)→漂洗(洗去解离液,便于着色) →染色(用碱性染料对染色体进行染色) →制片→观察。
【小问1详解】
制作临时装片的过程一般包括解离、漂洗、染色、制片等四步。洋葱根尖分生区细胞呈正方形,排列紧密,有的正在有丝分裂,观察洋葱根尖有丝分裂装片时,应找到分生区的细胞进行观察。甲紫溶液可以将染色体染色。
【小问2详解】
细胞周期中分裂间期的时间长,因此在一个视野中大多数的细胞处于B分裂间期,此时细胞中发生的主要变化是DNA的复制和有关蛋白质的合成。
【小问3详解】
D细胞中染色体整齐的排在赤道板平面上,表示分裂中期,因此为观察染色体的形态和数目应选择图中的D细胞。
【小问4详解】
细胞分裂后期着丝粒分裂,姐妹染色单体分离,体细胞中含有16条染色体,在分裂后期,着丝粒分裂,细胞内染色体数目加倍,变为32条。
湖南省怀化市2022-2023学年高一上学期期末生物试题 Word版含解析: 这是一份湖南省怀化市2022-2023学年高一上学期期末生物试题 Word版含解析,共23页。试卷主要包含了选择题等内容,欢迎下载使用。
2022-2023学年陕西省汉中市多校高一上学期期末联考生物试题(解析版): 这是一份2022-2023学年陕西省汉中市多校高一上学期期末联考生物试题(解析版),共20页。
2022-2023学年湖南省娄底市新化县五校联盟高一上学期期末联考生物试题(解析版): 这是一份2022-2023学年湖南省娄底市新化县五校联盟高一上学期期末联考生物试题(解析版),共17页。试卷主要包含了选择题,综合题等内容,欢迎下载使用。

