年终活动
搜索
    上传资料 赚现金

    2023年会考初中生物考前押题卷(广东深圳卷)(考试版+答题卡+全解全析+参考答案)

    资料中包含下列文件,点击文件名可预览资料内容
    • 练习
      2023年会考生物考前押题卷(深圳卷)(全解全析).docx
    • 练习
      2023年会考生物考前押题卷(深圳卷)(考试版).docx
    • 练习
      2023年会考生物考前押题卷(深圳卷)(答题卡).docx
    • 练习
      2023年会考生物考前押题卷(深圳卷)(参考答案).docx
    2023年会考生物考前押题卷(深圳卷)(全解全析)第1页
    2023年会考生物考前押题卷(深圳卷)(全解全析)第2页
    2023年会考生物考前押题卷(深圳卷)(全解全析)第3页
    2023年会考生物考前押题卷(深圳卷)(考试版)第1页
    2023年会考生物考前押题卷(深圳卷)(考试版)第2页
    2023年会考生物考前押题卷(深圳卷)(考试版)第3页
    2023年会考生物考前押题卷(深圳卷)(答题卡)第1页
    2023年会考生物考前押题卷(深圳卷)(参考答案)第1页
    还剩11页未读, 继续阅读
    下载需要20学贝 1学贝=0.1元
    使用下载券免费下载
    加入资料篮
    立即下载

    2023年会考初中生物考前押题卷(广东深圳卷)(考试版+答题卡+全解全析+参考答案)

    展开

    这是一份2023年会考初中生物考前押题卷(广东深圳卷)(考试版+答题卡+全解全析+参考答案),文件包含2023年会考生物考前押题卷深圳卷全解全析docx、2023年会考生物考前押题卷深圳卷考试版docx、2023年会考生物考前押题卷深圳卷答题卡docx、2023年会考生物考前押题卷深圳卷参考答案docx等4份试卷配套教学资源,其中试卷共26页, 欢迎下载使用。
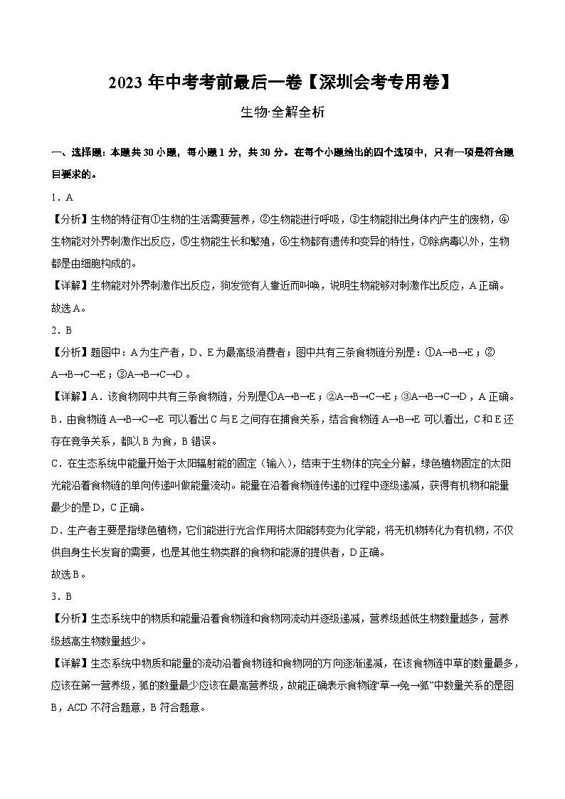
    2023年中考考前最后一卷【深圳会考专用卷】生物一、选择题(本题共30小题,每小题1分,共30分。在每小题的四个选项中,选出最符合题目要求的一项123456789101112131415ABBBCCADDCACACA161718192021222324252627282930DACBBDCCDAADDDA 二、非选择题(本题共4小题,每空1分,2031(1)中枢(2) 条件   反射弧  效应器(3)cd32(1) 乙瓶     体壁(2)设置对照(3)水分(4)刚毛33(1) 病原体     RNA/核糖核酸(2)神经氨酸酶(3) 切断传播途径     不能34(1)生态因素(2)非生物部分分解者  减少     自动调节/自我调节(3)5/

    相关试卷

    2023年会考初中生物考前押题卷(辽宁卷)(考试版+答题卡+全解全析+参考答案):

    这是一份2023年会考初中生物考前押题卷(辽宁卷)(考试版+答题卡+全解全析+参考答案),文件包含2023年会考生物考前押题卷辽宁卷全解全析docx、2023年会考生物考前押题卷辽宁卷考试版docx、2023年会考生物考前押题卷辽宁卷参考答案docx、2023年会考生物考前押题卷辽宁卷答题卡docx等4份试卷配套教学资源,其中试卷共23页, 欢迎下载使用。

    2023年会考初中生物考前押题卷(福建卷)(考试版+答题卡+全解全析+参考答案):

    这是一份2023年会考初中生物考前押题卷(福建卷)(考试版+答题卡+全解全析+参考答案),文件包含2023年会考生物考前押题卷福建卷全解全析docx、2023年会考生物考前押题卷福建卷考试版docx、2023年会考生物考前押题卷福建卷参考答案docx、2023年会考生物考前押题卷福建卷答题卡docx等4份试卷配套教学资源,其中试卷共26页, 欢迎下载使用。

    2023年会考初中生物考前押题卷(甘肃卷)(考试版+答题卡+全解全析+参考答案):

    这是一份2023年会考初中生物考前押题卷(甘肃卷)(考试版+答题卡+全解全析+参考答案),文件包含2023年会考生物考前押题卷甘肃卷全解全析docx、2023年会考生物考前押题卷甘肃卷考试版docx、2023年会考生物考前押题卷甘肃卷参考答案docx、2023年会考生物考前押题卷甘肃卷答题卡docx等4份试卷配套教学资源,其中试卷共20页, 欢迎下载使用。

    文档详情页底部广告位
    欢迎来到教习网
    • 900万优选资源,让备课更轻松
    • 600万优选试题,支持自由组卷
    • 高质量可编辑,日均更新2000+
    • 百万教师选择,专业更值得信赖
    微信扫码注册
    qrcode
    二维码已过期
    刷新

    微信扫码,快速注册

    手机号注册
    手机号码

    手机号格式错误

    手机验证码 获取验证码

    手机验证码已经成功发送,5分钟内有效

    设置密码

    6-20个字符,数字、字母或符号

    注册即视为同意教习网「注册协议」「隐私条款」
    QQ注册
    手机号注册
    微信注册

    注册成功

    返回
    顶部
    Baidu
    map