所属成套资源:2023年初中会考地理易错点+重难点专练学案
易错点16 西北地区、青藏地区、中国在世界中——2023年会考初中地理易错点+重难点专练学案
展开
这是一份易错点16 西北地区、青藏地区、中国在世界中——2023年会考初中地理易错点+重难点专练学案,文件包含易错点16西北地区青藏地区中国在世界中解析版docx、易错点16西北地区青藏地区中国在世界中原卷版docx等2份学案配套教学资源,其中学案共26页, 欢迎下载使用。
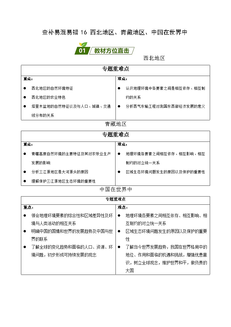
查补易混易错16 西北地区、青藏地区、中国在世界中西北地区专题重难点重点: 西北地区的自然环境特征 西北地区的农业特色 塔里木盆地的自然特征以及与人口、城镇、交通线分布的关系难点: 认识地理环境中各要素之间是相互依存、相互制约的关系 分析西气东输工程对我国东西部经济发展的意义青藏地区专题重难点重点: 青藏高原自然环境的主要特征及其对农牧业生产发展的影响 分析三江源地区是大河源头的原因 理解保护三江源地区生态环境的重要性难点: 地理环境各要素之间相互依存、相互影响、相互制约的对立统一关系 区域生态环境问题发生的原因以及保护的重要性中国在世界中专题重难点重点: 领会地理环境要素的综合性和区域差异性及环境与人类活动的相互关系 明确中国的国情和世界的发展趋势及中国与世界的联系 了解全球的变化趋势和面临的人口、资源、环境问题,初步形成可持续发展的观念难点: 地理环境各要素之间相互依存、相互影响、相互制约的对立统一关系 区域生态环境问题发生的原因以及保护的重要性 了解当今世界发展趋势,我国在世界格局中的地位、作用和面临的机遇和挑战,增强忧患意识,树立全球观念,维护世界和平,做负责的大国西北地区坎儿井坎儿井示意图坎儿井是新疆的特色灌溉设施,通过地下暗渠输水,不受季节、风沙影响,蒸发量小,流量稳定;大多分布在吐鲁番盆地。新疆之最(1)我国面积最大的盆地——塔里木盆地;(2)我国面积最大的沙漠——塔克拉玛干沙漠;(3)我国陆地最低地——吐鲁番盆地中的艾丁湖;(4)我国极端气温最高地——吐鲁番盆地。长绒棉的种植优势条件和分布种植优势条件昼夜温差大,可以有效地抑制棉花病虫害的发生光照强,空气湿度小,有利于棉花生长和收摘冰雪融水提供稳定的灌溉水源分布多分布在盆地边缘的绿洲。影响棉花空间分布的主要因素是水源和热量,同时,棉花种植区的分布也与交通条件有关西部大开发西部范围包括新疆、四川、重庆、贵州、云南、西藏、陕西、甘肃、青海、宁夏、内蒙古、广西等12个省(自治区、直辖市)标志性工程西气东输、西电东送、青藏铁路等新疆在西部开发中的作用(1)能源矿产资源储量大,对我国东部地区的能源供给起到支援作用;(2)市场潜力大,劳动力成本低,具有发展劳动密集型产业的优势;(3)与多个国家和地区接壤,是我国通往中西亚地区及欧洲国家的重要通道,具有发展周边经济贸易合作的区位优势青藏地区青藏地区的人文特征民族主要有汉族、藏族等矿产资源石油、稀有金属、煤、铁、锰、铬、钾盐交通以公路(川藏、青藏、新藏、滇藏)为主;铁路主要是青藏铁路特色食物糌粑、青稞酒、酥油茶等传统民居牛毛毡搭的帐篷(牧区)、平顶碉房(农区和城镇)传统服饰藏袍(由于气温日较差大,早晚很冷)宗教藏传佛教,布达拉宫是著名的藏传佛教圣地 旅行必备物品:防晒霜、防紫外线眼镜、帽子、氧气袋、羽绒服等(海拔高、温度低、空气稀薄、太阳辐射强烈)。三江源地区的保护重要性(1)三江源地区是世界上海拔最高、面积最大的高原湿地,也是世界上高海拔地区生物多样性最集中的地区;(2)三江源地区孕育了三大江河(长江、黄河、澜沧江),是我国重要的水源涵养地;(3)关系到河流下游流域的生态环境和社会经济发展存在的问题(1)全球气候变暖、冰川逐年萎缩,导致湖泊和湿地面积不断缩小甚至干涸;(2)过度放牧、乱采滥伐等不合理的人类活动,加速了三江源地区的生态环境恶化;(3)水土流失、草地沙化、虫鼠猖獗、野生动植物数量锐减等问题突出治理措施(1)国家设立了三江源自然保护区;(2)采取退耕还草(林)、全面禁猎、禁采砂金、休牧育草、实施天然林和天然牧场保护工程等措施 中国在世界中一、举世瞩目的发展成就我国是世界最大的发展中国家,目前,国内生产总值超越日本,成为世界第二大经济体。二、发展中面临的挑战1. 人地关系不够和谐(1)原因:人口、资源、环境的矛盾越来越突出。(2)表现:能源紧缺、环境污染、生态环境恶化等方面的问题突出。(3)措施:协调人地关系,建设生态文明,走可持续发展的道路。2. 区域发展不平衡(1)原因:地理位置、自然环境、经济基础等方面的差异。(2)表现:东、中、西部发展极不平衡,沿海与内地以及城乡之间经济发展差距较大。(3)措施:大力实施西部大开发、振兴东北老工业基地、促进中部地区崛起、推动城乡发展一体化等重大战略决策。3. 海洋权益面临严重挑战(1)挑战:在海域划界和若干岛屿归属上与有关国家存在争议。(2)措施:遵循《联合国海洋公约》和其他国际法,在尊重历史事实的基础上,公平合理解决这些争议问题。三、做负责任的大国1. 走和平发展之路:我国综合国力不断增强,国际地位不断提高,我国正以更加自信、更加开放、更加负责的姿态走和平发展道路。2. 我国肩负起的责任:我国坚定“和平、发展、合作、共赢”的信念积极参与国际事务,发挥着越来越重要的作用。3. “和谐世界”理念:2005年9月我国政府提出“和谐世界”理念,该理念植根于中国传统文化精髓——“和·合”思想之上。【中考真题】1.(2022·黑龙江哈尔滨·统考中考真题)列车在西北地区由东向西行进,列车上的珍珍同学能看到的窗外植被景观依次为( )A.草原—荒漠草原—荒漠 B.荒漠—荒漠草原—草原C.草原—荒漠—荒漠草原 D.荒漠草原—草原—荒漠(2022·山东东营·统考中考真题)塔里木盆地是干旱的宝地,曾经黄沙漫天,荒无人烟,如今油井林立,生机勃勃。读图,完成下面小题。2.下列描述与该区域地理特征相符的是( )A.油田都分布在盆地内部 B.沙漠公路的修建主要为方便居民出行C.城镇、绿洲多沿盆地边缘分布 D.绿洲水源来自祁连山冰雪融水3.在沙漠公路两边设置栅栏和草方格,并种植了梭梭、红柳等耐旱植物,主要目的是( )A.美化环境 B.保护牧草 C.防风固沙 D.调节气候(2022·黑龙江大庆·统考中考真题)钱币因其上面有每个国家著名的自然和人文事物,被称为国家的“名片”。第五套人民币50元纸币的背面主景是西藏自治区的布达拉宫风景名胜。完成下面小题。4.青藏地区气候高寒的主要影响因素是( )A.纬度因素 B.海陆因素 C.地形因素 D.植被因素5.下列符合青藏高原地形显著特征的是( )A.“一山有四季,十里不同天” B.“千沟万壑,支离破碎”C.“石灰岩广布,多石林、溶洞” D.“远看是山,近看是川”6.青藏地区具有的特色种植业是( )A.绿洲农业 B.河谷农业 C.灌溉农业 D.水田农业7.(2022·四川凉山·统考中考真题)下列叙述体现了我国做负责任大国的是( )①我国用占世界不到10%的耕地养活了占世界20%的人口②我国人地关系不够和谐,区域发展不平衡,海洋权益面临严峻挑战③应对疫情,我国免费向多个国家和地区提供新冠疫苗及口罩等防护物资④我国积极参与全球气候治理,力争2030年前实现碳达峰、2060年前实现碳中和A.①②③ B.①②④ C.①③④ D.②③④8.(2022·山东济宁·统考中考真题)阅读图文资料,完成下列要求。和田至若羌的和若铁路,两旁种植了耐旱的梭梭树、红柳等,部分路段修建了“过沙桥”。今年6月,全线开通运营后,塔里木盆地形成了绕沙漠一周的环状铁路线,并北连兰斯线,东经格尔木与青藏线相连,便利了与祖国各地的联系。(1)塔里木盆地土地荒漠化的原因是____。(2)图中,绿洲的分布特点是____。(3)路两旁梭梭树、红柳的作用是____;沙漠中“过沙桥”的作用是____。(4)简要分析塔里木盆地建设环状铁路线的意义:____。9.(2022·黑龙江牡丹江·统考中考真题)图文资料,回答下列问题。材料一三江平原和三江源地区水草丰美,湿地面积广大,野生动植物种群繁多,被称为生态的净土。材料二东北地区、三江源自然保护区图。(1)“我的家乡在东北松花江上,那里有森林煤矿,还有那漫山遍野的大豆高粱…”歌曲中描述的河流是图中的____河。(填字母)(2)东北地区气候冷湿,冬季的东北,呈现出“千里冰封,万里雪飘”的冰雪世界。试分析该地区冬季寒冷的原因。____(3)说明三江源所在区域拥有丰富太阳能资源的原因。____(4)简述图中②工业基地形成的有利条件。____(5)为保护生态环境,国家分别设立了①三江自然保护区和③三江源自然保护区对生态的保护作用有____。(至少写2条。)【模拟题组】(2023年模拟试题精选)1.(2023·河南洛阳·统考一模)小丽乘火车从呼和浩特出发到乌鲁木齐去旅游,他在旅途中能见到的自然景观依次是( )A.草原、荒漠、森林 B.草原、荒漠草原、荒漠C.森林、草原、荒漠 D.荒漠、草原、森林2.(2023·吉林松原·统考一模)西北地区的灌溉农业多分布在( )A.面积广大的平原和盆地地区 B.海拔较低、降水丰富的地区C.日照充分、热量丰富的地区 D.河流沿岸和高山冰雪融水地区(2023·湖南湘潭·模拟预测)坎儿井是我国新疆地区的一种古老的引水工程,由竖井、暗渠、明渠和涝坝(蓄水池)组成。坎儿井水源的主要补给方式是高山冰雪融水。下图为坎儿井结构示意图,据此完成下面小题。3.在坎儿井中修建暗渠的主要目的是( )A.收集地表水 B.防止坍塌 C.节约成本 D.减少蒸发4.推测坎儿井水量最大的季节应该是( )A.春季 B.夏季 C.秋季 D.冬季5.(2023·吉林松原·统考一模)雅鲁藏布江谷地成为青藏高原上农田、城市最集中的区域、其最大的优势是( )A.地势较低,水热较充足 B.地形平坦,交通较便利C.纬度较低,交通很便利 D.距海较近,水热较充足6.(2023·云南临沧·统考一模)“光伏扶贫”主要是在住房屋顶和农业大棚上铺设太阳能电池板获取电能,农民可以自用,也可以将多余的电量卖给国家电网。近年来,在我国青藏高原建有许多光伏电池板,并形成了“光牧互补”的可持续发展模式。青藏高原地区适合发展“光牧互补”,是因为这里( )①土地类型以草地为主②海拔低,气温高,不适合发展种植业③地处高原地区,阳光照射强④地狭人稠,污染严重,空气透明度低A.①② B.①③ C.②③ D.②④7.(2023·江苏·模拟预测)三江源地区位于青藏高原腹地,是我国三大江河的发源地,被誉为“中华水塔”,读图,关于三江源地区的叙述,正确是( )A.“三江”指的是长江、黄河和雅鲁藏布江B.三江源地区位于第一阶梯上的西藏自治区境内C.三江源被誉为“中华水塔”,是因为这里降水多D.三江源地区是世界高海拔地区生物多样性最集中处8.(2023·云南昭通·统考一模)为了保护青藏地区脆弱的生态环境,下列做法不可取的是( )A.建立自然保护区B.青藏铁路部分路段以桥代路C.制定相关法律、法规D.大力挖掘冬虫夏草,提高经济收入9.(2023·全国·二模)【强国·基建】结合图文资料,完成下列问题。2022年6月,世界首条环沙漠铁路终于建成通车。这条从和田至若羌的铁路,地处被称为“死亡之海”的塔克拉玛干沙漠南缘,全长约四分之三的路段穿越沙漠、戈壁,科研人员攻克技术难关,实现将“死亡之海”圈成了“希望之环”。下图为和若铁路线分布图及景观图。(1)和若铁路位于我国的________(地形区)内,其所在区域突出的自然特征为________。(2)根据和若铁路沿线的自然环境特征,说出修建者在建设过程中会遇到的自然困难有哪些?(3)一般而言,交通建设遇河架桥,和若铁路未见河流,却修建数座特大桥。分析其“无水架桥”的自然和人文原因。针对该区域自然环境特点,建设者在铺设铁路时采取了“外阻内固、外高内低”的防治模式,实现了铁路建设和生态环保“共赢”局面。(4)请据此将以下工程措施按照距铁路线远近在右图中进行标注________ ________ ________(5)和若铁路的贯通让“死亡之海”活了起来,分析该铁路的开通对区域发展的有利影响。10.(2023·湖南·三模)青藏高原素有“世界屋脊"之称,孕育了长江、黄河等众多大江大河。为认识青藏高原独特的地理环境、了解藏族同胞的民风民俗,某地理兴趣小组模拟了一次从西宁乘火车到拉萨的雪域高原研学之旅。阅读青藏地区图及相关材料,完成下列问题。藏毯生活在高寒地区的游牧民族为抵御严寒天气,他们常以牲畜毛发为原材料,编织密度高、毯面薄、便于携带与运输的藏毯。旧时的藏毯展现出了一种古朴的美。一块藏毯,架起一座青藏文化与世界交流的桥梁。传统藏毯由纯手工制造,流程复杂、人力成本高、品质优、产量少,具有极高的艺术价值,在国际市场上享有盛誉。近年来,青海和西藏将藏毯产业列为重点产业进行扶持和培育,通过借鉴先进工艺,推出一批机织藏毯,成本降低,质量也有保证,推动藏毯“飞入寻常百姓家”。藏毯产业的发展,还帮助农牧民在家门口就业、 实现稳定增收。(1)从西宁前往青海湖的研学旅程中,向北遥望A山脉,该山脉的名称是________;对河流B的研学中,考察到该河流流人我国最大的内陆湖泊——青海湖,因此判断河流B是________(填“内流河”或“外流河”)。主题二:解码藏毯生产(2)区域自然环境对人类活动有着深远影响。结合图文材料,完成下列框图。①________,②_________。(3)有人提议传统藏毯价格高,今后应大规模发展机织藏毯。你是否赞同这种观点?请表明你的观点并说明理由。_______________。
相关学案
这是一份易错点15 南方地区——2023年会考初中地理易错点+重难点专练学案,文件包含易错点15南方地区解析版docx、易错点15南方地区原卷版docx等2份学案配套教学资源,其中学案共26页, 欢迎下载使用。
这是一份易错点14 北方地区——2023年会考初中地理易错点+重难点专练学案,文件包含易错点14北方地区解析版docx、易错点14北方地区原卷版docx等2份学案配套教学资源,其中学案共31页, 欢迎下载使用。
这是一份易错点13 中国的初中地理差异——2023年会考初中地理易错点+重难点专练学案,文件包含易错点13中国的地理差异解析版docx、易错点13中国的地理差异原卷版docx等2份学案配套教学资源,其中学案共32页, 欢迎下载使用。

