重难点03 陆地和海洋——2023年会考初中地理易错点+重难点专练学案
展开
这是一份重难点03 陆地和海洋——2023年会考初中地理易错点+重难点专练学案,文件包含重难点03陆地和海洋解析版docx、重难点03陆地和海洋原卷版docx等2份学案配套教学资源,其中学案共18页, 欢迎下载使用。
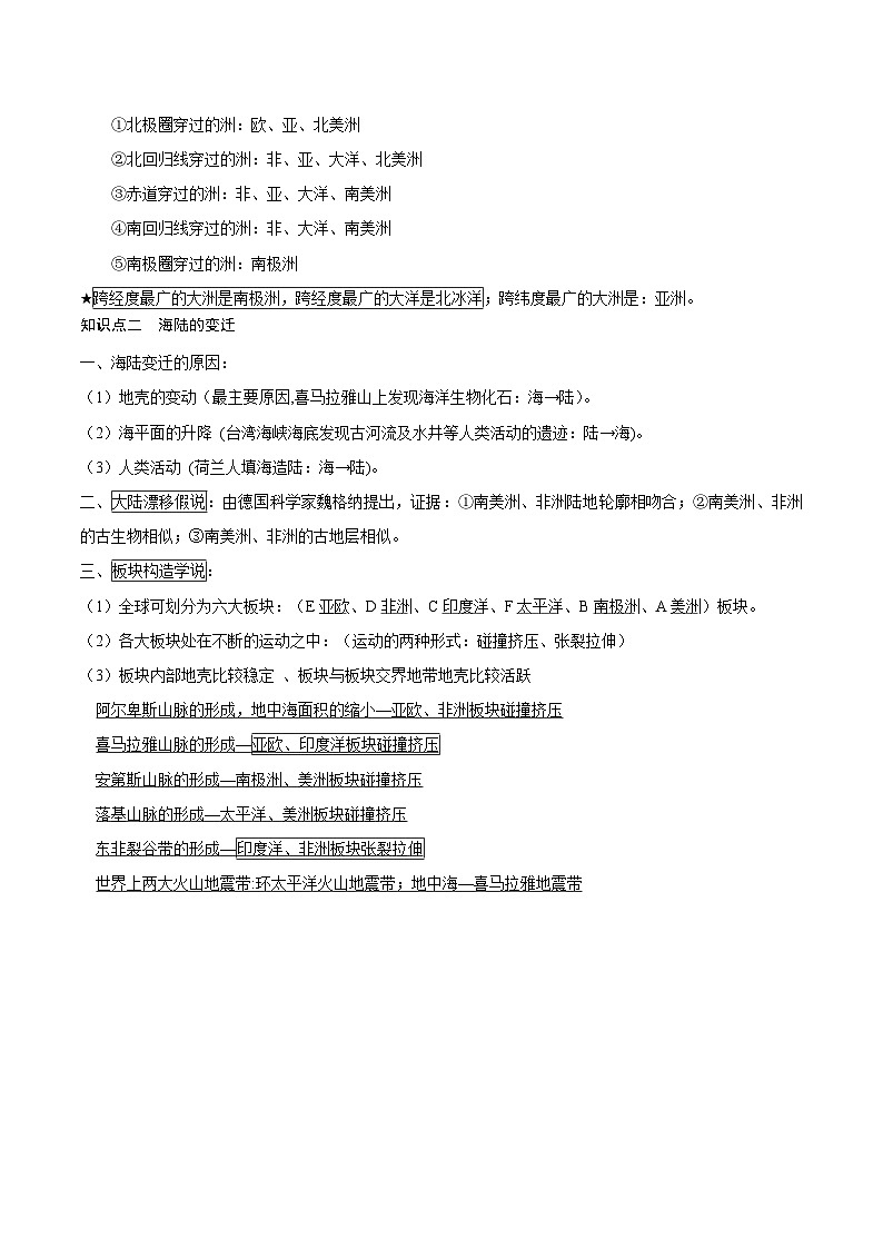
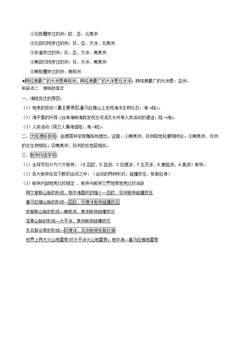
回归教材重难点03 陆地和海洋课程标准标准解读海陆分布 运用地图和数据,说出地球表面海、陆所占比例,描述海陆分布特点 运用世界地图说出七大洲、四大洋的分布海陆变迁 举例迸明地球表面海洋和陆地处在不断的运动和变化之中 知道板块构造学说的基本观点,说出世界著名山系及火山、地震分布与板块运动的关系(科学史教育及科学兴趣的培养)海洋与陆地是世界地理概况第二单元的重点内容,是学习世界地理的基础。通过对七大洲、四大洋的介绍与海陆变迁讲解,要求考生理解大洲与大洋的绝对位置与相对位置;了解海陆变迁的过程与板块学说的基本观点,并能够结合生活实例分析部分地区火山、地震活动频繁的原因。考生应了解科学史,注重科学兴趣的培养。 本考点是中考常考点,2020年-2022年在各省市中考卷中经常在选择题、综合题中以读图、识图试题中作为判断区域的工具形式进行考查。知识点一 海陆分布一、海洋占71%,陆地占29%(三分陆地、七分海洋)。陆地主要集中在北半球,东半球。二、六大大陆指:亚欧大陆,非洲大陆,北美大陆,南美大陆,南极大陆,澳大利亚大陆。三、七大洲与四大洋的位置:(1)七大洲与四大洋的面积排序:亚非北南美,南极欧大洋(太平、大西、印度、北冰)洋。(由大到小)(2)七大洲分界线: 亚欧分界: 乌拉尔山--乌拉尔河--大高加索山--土耳其海峡 亚非分界:苏伊士运河 亚洲和北美洲分界:白令海峡 欧非分界:直布罗陀海峡--地中海 南极洲和南美洲分界:德雷克海峡 南北美洲分界:巴拿马运河(3)七大洲与四大洋的位置:①北极圈穿过的洲:欧、亚、北美洲 ②北回归线穿过的洲:非、亚、大洋、北美洲③赤道穿过的洲:非、亚、大洋、南美洲 ④南回归线穿过的洲:非、大洋、南美洲⑤南极圈穿过的洲:南极洲★跨经度最广的大洲是南极洲,跨经度最广的大洋是北冰洋;跨纬度最广的大洲是:亚洲。知识点二 海陆的变迁一、海陆变迁的原因:(1)地壳的变动(最主要原因,喜马拉雅山上发现海洋生物化石:海→陆)。(2)海平面的升降 (台湾海峡海底发现古河流及水井等人类活动的遗迹:陆→海)。(3)人类活动 (荷兰人填海造陆:海→陆)。二、大陆漂移假说:由德国科学家魏格纳提出,证据:①南美洲、非洲陆地轮廓相吻合;②南美洲、非洲的古生物相似;③南美洲、非洲的古地层相似。三、板块构造学说:(1)全球可划分为六大板块:(E亚欧、D非洲、C印度洋、F太平洋、B南极洲、A美洲)板块。(2)各大板块处在不断的运动之中:(运动的两种形式:碰撞挤压、张裂拉伸)(3)板块内部地壳比较稳定 、板块与板块交界地带地壳比较活跃 阿尔卑斯山脉的形成,地中海面积的缩小—亚欧、非洲板块碰撞挤压 喜马拉雅山脉的形成—亚欧、印度洋板块碰撞挤压 安第斯山脉的形成—南极洲、美洲板块碰撞挤压 落基山脉的形成—太平洋、美洲板块碰撞挤压 东非裂谷带的形成—印度洋、非洲板块张裂拉伸 世界上两大火山地震带:环太平洋火山地震带;地中海—喜马拉雅地震带 一、选择题1.(2022·辽宁阜新·统考中考真题)海陆分布构成了地球的基本面貌特征,可以概括为( )A.四分海洋,六分陆地B.六分海洋,四分陆地C.三分海洋,七分陆地D.七分海洋,三分陆地(2022·湖南益阳·统考中考真题)读竖版世界地图,完成下面小题。2.关于①、②两地区的叙述,不正确的是( )A.①地区降水量多于②地区 B.①所在的大洋是世界上跨经度最广的大洋C.离②地区最近的大洲是南美洲 D.甲地所在的经线为105°E3.中国某科学考察团从上海出发,乘船到①地进行考察,其最短航线需经过的海峡或运河是( )A.马六甲海峡 B.白令海峡 C.巴拿马运河 D.苏伊士运河4.(2023·山东德州·统考一模)2022年7月30日,克利伯环球帆船赛11支船队航行4万余海里返回出发地伦敦,中国“青岛号”船队夺得总冠军。读此次环球帆船赛航线示意图,下列说法正确的是( )A.途经七大洲和四大洋 B.两次横跨太平洋C.各段航向均自西向东 D.三次跨越大西洋5.(2023·江苏·模拟预测)读东西半球海陆分布示意图,判断下列说法正确的是( )A.③大洲有世界上海拔最高的高原 B.四大洋中,面积最大的是大西洋C.①有“热带大陆”之称 D.②③两大洲以苏伊士运河为界6.(2023·四川广安·统考二模)北京时间2023年2月6日9时17分在土耳其发生了7.8级地震,震源深度20千米,这次地震的威力相当于130颗原子弹爆炸,造成的伤亡惨重。读“世界板块构造图(如图)”,土耳其地震的原因是其位于( )A.欧亚板块、非洲板块、美洲板块的交界处B.欧亚板块、非洲板块、太平洋板块的交界处C.地中海—喜马拉雅火山地震带上D.环太平洋火山地震带上7.(2023·江苏·模拟预测)北宋沈括在《梦溪笔谈》中记载:在太行山中发现许多海螺、海蚌壳等生物化石。这一记载说明( )A.海陆不断变迁,太行山这里曾是一片海洋 B.太行山今后将从陆地转变为海洋C.今天的海螺、海蚌是从陆地进入海洋的 D.古老的海螺、海蚌是生活在陆地上的8.(2023·山东泰安·统考一模)某学校利用盛满水的盆、海绵纸、吸管等材料设计了一个模拟地球表层运动的实验。实验中发现,将吸管插入水中朝盆底吹气时,大量气泡出现在海绵纸交界处。读下面的实验示意图,有关该实验说法不正确的是( )A.冒出大量气泡可以模拟火山喷发B.吸管吹出的气泡为海绵纸运动提供了动力C.可以解释该实验的理论基础是板块构造学说D.地球表层的结构就像海绵纸一样不坚固,随意漂动(2022·湖南益阳·统考中考真题)位于太平洋中的汤加王国是火山、地震多发区。2022年1月15日,汤加境内海底火山发生猛烈喷发,汤加首都观测到海啸,新西兰、日本、美国等国均发布了海啸警报。据材料和下图,完成下面小题。9.汤加多火山、地震的原因是位于( )A.亚欧板块和印度洋板块交界处 B.美洲板块和太平洋板块交界处C.板块内部,地壳不稳定 D.环太平洋火山地震带上10.当地震发生时,下列逃生防护措施,不正确的是( )A.在高层电梯房的迅速乘坐电梯撤离 B.在高层楼房的躲到小开间墙角C.在街道的迅速远离高层建筑、桥梁 D.在街道的迅速撤离到广场一带11.(2023·吉林松原·统考一模)下图所示地区地壳活跃,板块运动明显,贝贝作出了一些解释,不正确的是( )A.地中海处在两大板块交界处 B.红海属于板块的断裂扩张区C.阿拉伯半岛处在欧亚板块上 D.阿尔卑斯山是板块碰撞挤压的结果二、解答题12.(2022·黑龙江齐齐哈尔·统考中考真题)读六大板块分布示意图,回答问题。(1)图中②代表______板块。(2)在六大板块中,几乎全部是海洋的是______。(填序号)(3)板块①与板块⑤碰撞挤压形成了世界上最高大的______山脉。(4)火山、地震集中分布在板块______处,此处地壳比较______(填“稳定”/“活跃”),世界上最大的火山地震带是______。13.(2023·江苏徐州·校考模拟预测)读图文材料回答问题。(一)地震的发生地震往往带来巨大损失,2023年2月6日当地时间4时17分,土耳其与叙利亚交界地带发生了7.8级大地震(震中为标注区域)。震后余震不断造成大量人员伤亡。下图为土耳其地震示意图。(1)土耳其位于西亚地区,南邻_____________海。震中位于安卡拉的______(方位)方向。(2)土耳其地震多发的原因是____________。(二)救援 地震发生后,世界多国前往土耳其进行救援活动,本次伤亡惨重,救援活动难度极大。造成了巨大损失。读(土耳其地形图)和(土耳其当日气温图),回答问题。(3)由于情况紧急,我国捐赠的医疗设备应选择_________________A.航空运输 B.铁路运输 C.海洋运输 D.公路运输(4)结合图和上述材料分析本次地震伤亡惨重,救援活动难度极大的原因。__________。
相关学案
这是一份重难点13 中国的初中地理差异——2023年会考初中地理易错点+重难点专练学案,文件包含重难点13中国的地理差异解析版docx、重难点13中国的地理差异原卷版docx等2份学案配套教学资源,其中学案共18页, 欢迎下载使用。
这是一份重难点03 陆地和海洋——2023年会考初中地理易错点+重难点专练学案,文件包含重难点03陆地和海洋解析版docx、重难点03陆地和海洋原卷版docx等2份学案配套教学资源,其中学案共18页, 欢迎下载使用。
这是一份重难点02 地图——2023年会考初中地理易错点+重难点专练学案,文件包含重难点02地图解析版docx、重难点02地图原卷版docx等2份学案配套教学资源,其中学案共21页, 欢迎下载使用。

