易错点06 我们邻近的地区和国家——2023年会考初中地理易错点+重难点专练学案
展开查补易混易错06 我们邻近的地区和国家
专题重难点 | |
重点: 日本的地理位置、领土构成、地形及气候的特征;日本的经济特点,日本的工业布局 “十字路口”位置,热带气候对农业生产的影响;中南半岛河流与城市分布特点 印度的地形特点,人口特点及其对资源、环境和经济发展的影响;主要农作物及农作物的分布与自然条件的关系 俄罗斯的自然环境特征;俄罗斯矿产资源分布状况对工业区形成、发展的影响;俄罗斯的交通运输特点和城市分布规律。 | 难点: 日本多火山、地震的原因及海洋性季风气候的形成;日本的工业布局特点及其原因 通过分析东南亚自然条件对人口和城市分布的影响,学会分析世界人口和城市分布的一般规律 印度人口过快增长与资源、环境及经济发展之间的关系;通过读图,分析农作物分布与地形、气候的关系;软件外包产业的空间分布变化的特点 俄罗斯气候的成因;俄罗斯自然环境的区域差异;俄罗斯矿产资源分布状况对工业区形成、发展的影响;俄罗斯的交通运输特点和城市分布规律。 |
日本
一、地理位置与领土组成
地理位置 | 大部分属于北温带;位于亚洲东部,东临太平洋,西临日本海,与俄罗斯、中国、朝鲜、韩国隔海相望 |
领土组成 | 由北海道、本州(面积最大)、九州和四国四个大岛及其附近的多个小岛组成 |
海岸线 | 海岸线漫长,沿岸多岛屿、半岛、海湾和天然良港;最大的海湾是东京湾,最大的内海是濑户内海 |
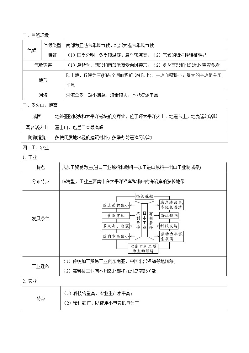
二、自然环境
气候 | 气候类型 | 南部为亚热带季风气候,北部为温带季风气候 |
特征 | (1)四季分明,冬季较温暖,夏季较凉爽;(2)气候的海洋性特征明显 | |
气象灾害 | (1)夏秋季,西部和南部常遭受台风袭击;(2)冬季西部和北部地区雪灾多发 | |
地形 | 以山地、丘陵为主(约占全国面积的3/4以上),平原面积狭小;最大的平原是关东平原 | |
河流 | 河流众多,短小湍急,流量较大,水能资源丰富 | |
三、多火山、地震
成因 | 地处亚欧板块和太平洋板块的交界处,位于环太平洋火山、地震带上,地壳运动活跃 |
著名活火山 | 富士山,也是日本最高峰 |
防御措施 | 多使用质地较轻的建筑材料;多举办防震演习活动 |
四、工、农业
1. 工业
特点 | 以加工贸易为主(进口工业原料和燃料—加工进口原料—出口工业制成品) |
分布特点 | 临海型,工业主要集中在太平洋沿岸和濑户内海沿岸的狭长地带 |
发展条件
| |
工业迁移 | (1)传统加工贸易工业向东南亚、中国东部沿海等地转移; (2)高科技工业向本州岛北部和九州岛南部扩散 |
- 农业
特点 | (1)科技含量高,农业生产水平高; (2)精耕细作,以使用小型农机具为主 |
限制因素 | 耕地面积狭小,农业劳动力不足 |
农业部门 | (1)种植业:主要粮食作物为水稻; (2)渔业:海洋渔业发达,最大的渔场为北海道渔场 |
五、主要城市
1. 东京:首都,是全国政治、经济、文化和交通中心,也是世界特大城市之一。
2. 筑波:科研机构云集的新兴科学城。
3. 京都和奈良:著名的古都和文化旅游城市。
六、文化
民族 | 语言 | 宗教 | 传统服饰 | 特色生活习惯 |
大和民族 | 日语 | 神道教、佛教 | 和服 | 泡温泉 |
东南亚
一、地理位置
1. 位置与范围
位置 | 纬度位置 | 大致位于10°S~28°N之间,绝大部分位于热带 |
海陆位置 | 亚洲东南部,地处亚洲与大洋洲、太平洋和印度洋之间的“十字路口” | |
范围 | 主要包括中南半岛以及马来群岛的大部分(马来群岛是世界上面积最大的群岛,位于板块交界地带,多火山、地震) | |
- 马六甲海峡
位于马来半岛和苏门答腊岛之间,是沟通太平洋与印度洋的“咽喉要道”,也是联结欧洲、印度洋沿岸港口与太平洋西岸港口的重要航道,日本称其为“海上生命线”。
经过马六甲海峡的主要航线图
二、地形地势、河流
1. 特征
| 地形地势 | 河流 |
中南半岛 | 山河相间,纵列分布;地势大致为北高南低 | 北部山区地势高峻,水流湍急,水力资源丰富;南部河流下游地势渐低,水流趋缓 |
马来群岛 | 地势崎岖,平原较少 | 河流短小湍急 |
2. 主要河流
主要河流 | 干流流经国家 | 注入大洋 |
红河 | 中国、越南 | 太平洋 |
湄公河 | 中国(澜沧江)、老挝、缅甸、泰国、柬埔寨、越南 | |
湄南河 | 泰国 | |
伊洛瓦底江 | 中国(独龙江)、缅甸 | 印度洋 |
萨尔温江 | 中国(怒江)、缅甸、泰国 |
三、气候与农业
主要气候类型 | 热带雨林气候:主要分布在马来半岛南部和马来群岛大部分 热带季风气候:主要分布在中南半岛大部分 |
气候对农业的影响 | 水稻 |
农业分布(水稻) | 主要分布在河流中下游(三角洲)及沿海平原地区 |
主要经济作物生产国 | 泰国(天然橡胶)、马来西亚(油棕)、菲律宾(蕉麻) |
四、矿产资源
1. 石油和锡是东南亚的主要矿产资源。
2. 印度尼西亚是重要的石油输出国;泰国、马来西亚等国的锡产量居世界前列。
五、人口与城市
分布特点 | 集中分布在河流沿岸和河口三角洲地区 |
居民 | 主要是黄色人种;是海外华人、华侨分布最集中的地区,东南亚华人祖籍多为广东省和福建省 |
六、东南亚的国家
1. 临海国家与内陆国家:中南半岛上多为临海国,如越南、柬埔寨、泰国和缅甸等;唯一的内陆国是老挝。
2. 与中国接壤和隔海相望的国家:与中国陆上接壤的国家有越南、老挝和缅甸;与中国隔海相望的国家有越南、印度尼西亚、马来西亚、文莱和菲律宾。
七、主要旅游资源
主要国家 | 印度尼西亚 | 泰国 | 新加坡 | 越南 |
旅游资源 | 巴厘岛 | 曼谷水上市场 | 鱼尾狮公园 | 下龙湾 |
印度
一、地理位置
纬度位置 | 北回归线穿过其中部,绝大部分地区位于热带和亚热带 |
海陆位置 | 地处亚欧大陆南部,南临印度洋,东临孟加拉湾,西濒阿拉伯海 |
二、地形地势、河流
地形地势 | 地形区 | 北部:喜马拉雅山地;中部:恒河平原;南部:以德干高原为主体的印度半岛 |
地势 | 南北高,中间低 | |
主要河流 | 恒河 | 印度的母亲河,自西北向东南注入孟加拉湾 |
布拉马普特拉河 | 在中国境内称雅鲁藏布江,自北向南注入孟加拉湾 |
三、农业
1. 农业
主要农作物 | (1)粮食作物:水稻和小麦; (2)经济作物:棉花、黄麻、茶叶及甘蔗 | |
农作物分 布及条件 | (1)小麦主要分布于德干高原西北部、恒河上游地区;光照充足,降水较少,地势和缓; (2)水稻主要分布于东北部平原和半岛东西两侧的沿海地区;地形平坦,水源充足; (3)棉花主要分布于德干高原的西北部;光照充足 | |
水利工程 | (1)大河流域:修建以渠道供水为主的庞大灌溉系统; (2)高原地区:井水、池塘蓄水灌溉 | |
现状 | 粮食已实现自给并有一部分出口;旱涝灾害严重,仍需加强水利工程建设 |
四、发展中的工业
计算机软件业 | 印度是世界软件大国,班加罗尔是印度软件外包产业的发源地、信息技术中心 |
软件外包产业的发展条件 | 人力资源丰富,劳动力成本低,英语普及,信息技术发展较早 |
注:加尔各答是印度的麻纺织工业中心,孟买是印度的棉纺织工业中心。
五、迅速增长的人口
现状 | 人口众多,是世界第二人口大国;人口高速增长 |
人口问题 | 粮食、土地、水资源、环境、住房、医疗卫生、教育、就业等问题;大量农村人口涌入城市,给城市发展和环境带来问题 |
政策 | 推行控制生育计划,鼓励一对夫妇只要两个孩子 |
六、世界文明古国
文学 | 史诗《摩诃婆罗多》和《罗摩衍那》 |
自然科学 | 发明世界通用的计数法,创造了包括“0”在内的10个数字符号 |
建筑 | 泰姬陵、红堡等 |
语言 | 印地语和英语同为官方语言(是世界上使用语言种类最多的国家之一) |
俄罗斯
一、地理位置
地理位置 | 半球位置 | 全部位于北半球,跨东、西两个半球 |
纬度位置 | 北极圈穿过俄罗斯的北部,大部分地处北温带,属中、高纬度地区 | |
经度位置 | 跨经度最广的国家,东西部时间差异大 | |
海陆位置 | 位于亚欧大陆北部,北临北冰洋,西濒波罗的海,东临太平洋 | |
面积 | 世界上面积最大的国家,属于传统的欧洲国家 | |
二、自然环境
地形、地势 | 地形 | 西部以平原为主,东部多高原和山地 俄罗斯地形简图 |
地势 | 东高西低、南高北低 | |
气候 | 类型 | 以温带大陆性气候为主,北冰洋沿岸是寒带气候,太平洋沿岸为温带季风气候,东部为高山高原气候 |
特征 | 冬季严寒而漫长,夏季凉爽而短促 | |
河流、湖泊 | 河流 | 河流众多,大都自南向北注入北冰洋,东部地区河流结冰期长,航运价值低(伏尔加河被誉为俄罗斯的“母亲河”,是欧洲最长的河流) |
湖泊 | 世界上最深、淡水储量最大的湖泊——贝加尔湖 |
三、自然资源
俄罗斯矿产资源及工业区分布图
主要 资源 | 矿产资源 | 石油、天然气、煤、铁等储量均居世界前列 |
森林资源 | 森林面积约占全国总面积的1/2,拥有世界上面积最大的针叶林区 | |
淡水资源 | 水资源充足,河川径流总量居世界第二位 | |
特征 | 自然资源丰富,种类繁多,蕴藏量大,自给程度高;是世界上最大的能源出口国之一,被称为“世界加油站” | |
四、工业、农业和交通
1. 工业
特征 | (1)工业基础雄厚,部门齐全; (2)以重工业为主,消费品制造业发展相对滞后 |
分布 | 工业区大多分布在欧洲部分;靠近原料产地和交通线 |
部门 | 能源、冶金、机械、化工、航空航天、核工业等 |
四大工业区 | 圣彼得堡工业区、以莫斯科为中心的工业区、乌拉尔工业区、新西伯利亚工业区 |
2. 农业
农牧业并重,农作物主要分布在东欧平原和西西伯利亚平原南部(东欧平原南部的伏尔加河流域和顿河流域,是俄罗斯主要的农业分布区),北部纬度偏高,气候寒冷,农作物分布少。
- 交通
特点 | (1)交通部门齐全,但地区分布不平衡; (2)铁路运输起着主导作用 |
铁路 | (1)欧洲部分:密集,以莫斯科为中心呈放射状分布; (2)亚洲部分:稀疏,主要分布在南部,西伯利亚大铁路横跨亚欧大陆,被称为“亚欧大陆桥” |
水运 | (1)欧洲部分:气候较温暖,水运较发达; (2)亚洲部分:河流结冰期长,气候寒冷,水运条件差 |
管道 | 主要运输石油和天然气 |
五、人口与城市
人口分布 | 特点 | 全国将近4/5的人口和大多数城市分布在欧洲(东欧平原)部分 |
原因 | 气候较温暖,地势平坦,交通通达性好 | |
主要城市 | 莫斯科 | 首都,位于东欧平原中部,是全国最大的城市和政治、经济、文化、交通中心 |
圣彼得堡 | 俄罗斯第二大城市和著名海港 | |
摩尔曼斯克 | 濒临北冰洋的最大城市和世界上纬度最高的不冻港 | |
符拉迪沃斯托克(海参崴) | 俄罗斯太平洋沿岸最大的港口城市 |
【中考真题】
1(2021·辽宁鞍山·统考中考真题)在日本,和服与“洋”服并存,和食与“洋”食并存,和屋与“洋”屋并存,这反映了日本的文化特点是( )
A.民族构成复杂 B.中日文化交融
C.东西方文化兼容 D.旅游业发达
2.(2022·黑龙江大庆·统考中考真题)下列关于东南亚地区说法正确的是( )
①马六甲海峡位于马来半岛和马来群岛之间②气候类型以温带季风气候和热带季风气候为主③主要热带经济作物有天然橡胶、油棕、椰子、蕉麻等④中南半岛的地形具有山河相间、纵列分布的特点
A.①② B.①④ C.②③ D.③④
(2022·山西·统考中考真题)2022年澜沧江—湄公河合作机制启动六周年,该合作宗旨是深化澜湄六国睦邻友好和务实合作,促进沿岸各国经济社会发展,共建澜湄国家命运共同体。下图示意中南半岛地形、河流与城市分布。据此完成下面小题。
3.澜沧江发源地三江源地区所在的国家是( )
A.中国 B.越南 C.老挝 D.缅甸
4.湄公河对中南半岛影响很大,该半岛的城市大多分布在( )
A.绿洲上 B.河流沿岸 C.山坡上 D.高原地带
5.澜沧江—湄公河沿岸六国之间的互助合作属于( )
A.南北对话 B.南南对话 C.南北差距 D.南南合作
6.(2022·黑龙江绥化·统考中考真题)印度承接的软件外包业务约占全球软件外包市场的2/3,被形象地称为( )
A.世界加油站 B.世界办公室 C.世界工厂 D.世界购物天堂
7.(2021·湖北·统考中考真题)读俄罗斯地形和河流分布图,下列排序正确的是( )
A.①叶尼塞河②勒拿河③乌拉尔山
B.①勒拿河②乌拉尔山③叶尼塞河
C.①乌拉尔山②叶尼塞河③勒拿河
D.①乌拉尔河②叶尼塞河③勒拿河
8(2022·山东聊城·统考中考真题)日本与俄罗斯是世界上两个重要的国家,但两国自然、人文环境大不相同。读两国示意图,回答问题。
(1)日本西隔____与俄罗斯相望,该海域东岸的日本冬季降雪特别“豪”,形成“雪墙公路”,而位于同海域西岸俄罗斯的扎鲁比诺港(42°40′N,131°07′E),却冬季不封冻,四季可通航。试分析形成这种差异的原因。
(2)日本和俄罗斯两国工业发达,且都分布不均。日本的工业大都集中分布在____,原因是____;而俄罗斯的工业主要分布在____。
(3)日本和俄罗斯海岸线曲折漫长,日本海运发达,为什么俄罗斯的交通运输却以铁路和公路为主,海运所占比重并不高?
(4)第32届夏季奥运会在日本东京举行,项目组委会用了大约40000块木材建筑奥运村广场的主体结构。这种以木材为主要原料的建筑,可以预防并减轻____灾害的影响,试分析日本这种灾害多发的原因____。
9(2022·四川绵阳·统考中考真题)与邻为善,构建人类命运共同体“澜湄合作”机制是“南南合作”的典范。2021年12月,全长1000多千米的中国与老挝共建的“一带一路”标志性工程---中老铁路(昆明至万象)全线通车,完善了中国与东南亚之间的交通网络。结合图文材料,回答下列问题。
(1)澜沧江一湄公河发源于我国青藏高原,流经山脉甲_______(填山脉名称)、云贵高原和中南半岛,注入_______洋。中国、缅甸、老挝、泰国、柬埔寨、越南6个_______(选填“发达”或“发展中”)国家同饮一江水。中南半岛上大城市主要分布在_______。
(2)中老铁路走向为_______,铁路贯通使老挝由“陆锁国”变为“陆联国”。随着铁路的互联互通,东南亚的天然橡胶、油棕、椰子等_______作物及其产品,可快速进入中国市场。同时,铁路网络可降低马六甲海峡对我国从_______和非洲进口石油等矿产品运输的影响力。
(3)许多中国人出境游选择东南亚,这是因为距离近,东南亚风景独特多样,以及各国人口中的华人华侨多,具有与中国相同的_______。
【模拟题组】(2023年模拟试题精选)
1.(2023·新疆乌鲁木齐·统考一模)读日本图,日本工业集中分布在太平洋和濑户内海沿岸的主要原因是( )
A.沿海地带的矿产资源丰富 B.人口集中分布在沿海地带
C.沿海地带风景优美 D.沿海地区多优良港湾
(2023·湖南湘潭·模拟预测)读日本山河分布示意图和新潟、东京气温曲线降水柱状图及新潟民居景观图,完成下面小题。
2.关于日本新潟、东京气候的推断,合理的是( )
A.东京夏季炎热干燥 B.因受地形影响,两地降水季节分配均匀
C.新潟因位于冬季风的迎风坡,冬季降雪多 D.东京气温年际变化大
3.新潟民居的屋顶坡度特别大的原因是( )
A.夏季降雨多,利于排水 B.夏季气温高,利于通风散热
C.冬季降雪多,利于积雪滑落 D.当地冬季寒冷,利于保暖
4.(2023·湖北武汉·模拟预测)东南亚地区的某海峡位于马来半岛和苏门答腊岛之间,是“21世纪海上丝绸之路”的重要通道,该海峡是( )。
A.马六甲海峡,沟通了太平洋和大西洋 B.马六甲海峡,中国从波斯湾进口石油最短航线的必经之地
C.直布罗陀海峡,沟通了红海和大西洋 D.霍尔木兹海峡,沟通了太平洋和印度洋
5.(2023·山东聊城·统考一模)读东南亚中南半岛地形、河流与城市分布和水稻产区图,下列关于中南半岛的叙述,错误的是( )
A.地形特征山河相间、纵列分布 B.大多数河流流向为自北向南
C.以热带雨林气候为主,适宜种植水稻 D.城市主要分布在河流沿岸及河口三角洲地区
(2023·湖南株洲·模拟预测)2021年12月3日,中老铁路(昆明-万象)全线正式通车,被称为一条“不是穿行在洞中就是穿行在空中”的铁路。下图为东南亚局部地图和中老铁路示意图。据此完成下面小题。
6.“不是穿行在洞中,就是穿行在空中”,说明中老铁路沿线( )
A.山高谷深,河流众多 B.地势低平,开阔坦荡
C.降水稀少,沙漠广布 D.资源丰富,人口稠密
7.下列通过“中老铁路”从老挝出口到中国的商品最有可能是( )
A.苹果 B.油茶 C.天然橡胶 D.香梨
7.(2023·广西贵港·统考一模)俄罗斯与日本是隔海相望的两个国家,人口均超过一亿。根据所学知识和下面示意图
(1)从人口数量与国土面积来看,俄罗斯可概括为地广人稀,日本则可概括为____。
(2)由图可见,俄罗斯工业区的分布特点是____,日本工业区的分布特点是____。
(3)两国河流都较多,其中河流结冰期较长的国家是____。
(4)2021年第32届夏季奥运会将在日本的首都____举办。
(5)俄罗斯亚洲部分的河流大多注入北冰洋,由此可知,该区域地势特点为____。
9.(2023·福建·模拟预测)读图,完成下列问题。
读图获取信息并进行分析、归纳、判断,正确描述地理事物的现象和特征,是学习地理的重要途径。下图为“印度地形分布图和印度经济作物及资源分布图”。
(1)印度是亚洲耕地面积最大的国家,用作耕地的地形区A是____平原。
(2)印度北部有____(纬线)穿过,国土绝大部分属____带,热量丰富,降水充足,是世界农业大国之一。
(3)图中城市加尔各答和孟买都是著名的纺织工业中心,从接近原料地的角度考虑,麻纺织业中心城市是____,棉纺织业中心城市是____。
(4)根据矿产资源的分布判断,图中甲、乙两个工业区中,为钢铁工业区的是____。
易错点15 南方地区——2023年会考初中地理易错点+重难点专练学案: 这是一份易错点15 南方地区——2023年会考初中地理易错点+重难点专练学案,文件包含易错点15南方地区解析版docx、易错点15南方地区原卷版docx等2份学案配套教学资源,其中学案共26页, 欢迎下载使用。
易错点14 北方地区——2023年会考初中地理易错点+重难点专练学案: 这是一份易错点14 北方地区——2023年会考初中地理易错点+重难点专练学案,文件包含易错点14北方地区解析版docx、易错点14北方地区原卷版docx等2份学案配套教学资源,其中学案共31页, 欢迎下载使用。
易错点07 东半球其他的地区和国家——2023年会考初中地理易错点+重难点专练学案: 这是一份易错点07 东半球其他的地区和国家——2023年会考初中地理易错点+重难点专练学案,文件包含易错点07东半球其他的地区和国家解析版docx、易错点07东半球其他的地区和国家原卷版docx等2份学案配套教学资源,其中学案共40页, 欢迎下载使用。

