


最新人教版五年级下册数学期末综合素质测评卷(二)附答案
展开
这是一份最新人教版五年级下册数学期末综合素质测评卷(二)附答案,共6页。试卷主要包含了填空题,选择题,口算,解方程,求下面图形的表面积和体积,解答题等内容,欢迎下载使用。
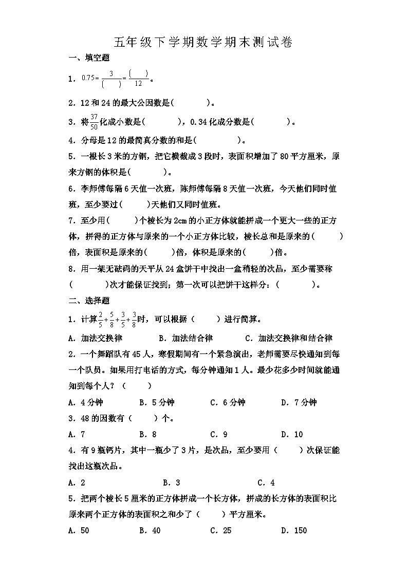
五年级下学期数学期末测试卷一、填空题1.。2.12和24的最大公因数是( )。3.将化成小数是( ),0.34化成分数是( )。4.分母是12的最简真分数的和是( )。5.一根长3米的方钢,把它横截成3段时,表面积增加了80平方厘米,原来方钢的体积是( )。6.李师傅每隔6天值一次班,陈师傅每隔8天值一次班,今天他们同时值班,至少要过( )天他们又同时值班。7.至少用( )个棱长为2cm的小正方体就能拼成一个更大一些的正方体,拼得的正方体与原来的一个小正方体比较,棱长总和是原来的( )倍,表面积是原来的( )倍,体积是原来的( )倍。8.用一架无砝码的天平从24盒饼干中找出一盒稍轻的次品,至少需要称( )次才能保证找到;第一次可以把饼干这样分:( )。二、选择题1.计算时,可以根据( )进行简算。A.加法交换律 B.加法结合律 C.加法交换律和结合律2.一个舞蹈队有45人,寒假期间有一个紧急演出,老师需要尽快通知到每一个队员。如果用打电话的方式,每分钟通知1人。最少花多少时间就能通知到每个人?( )A.4分钟 B.5分钟 C.6分钟 D.7分钟3.48的因数有( )个。A.7 B.8 C.9 D.104.有9瓶钙片,其中一瓶少了3片,是次品,至少要用( )次保证能找出这瓶次品。A.2 B.3 C.45.把两个棱长5厘米的正方体拼成一个长方体,拼成的长方体的表面积比原来两个正方体的表面积之和少了( )平方厘米。A.50 B.40 C.25 D.1506.一根绳子截成两段,第一段长米,第二段占全长的,两段相比( )。A.第一段长 B.第二段长 C.两段一样长 D.无法确定7.如果一个正方形的边长是质数,那么它的面积是( )。A.奇数 B.合数 C.质数 D.偶数8.爸爸和小军现在年龄和是42岁,5年后爸爸比小军大28岁。今年爸爸( )岁,小军( )岁。A.38;13 B.35;7 C.38;7三、口算。 四、解方程。 五、求下面图形的表面积和体积。(单位:) 六、解答题1.一块地,用来种萝卜,用来种青菜,剩下的部分用来种白菜。哪种蔬菜的种植面积最多?哪种最少? 2.从里面量下图的玻璃容器长为,宽为,高为,现在水深为。在容器中放入一个棱长为的正方体石块,水是否会溢出? 3.小松鼠采了不到100个松子。它试着把这些松子分成12个一堆,发现多了4个;它又试着把这些松子分成18个一堆,发现还是多了4个。它采的松子可能是多少个? 4.下图是去年下半年某省旅游的人数情况统计图,根据统计图回答下面问题。2018年7月~12月旅游人数统计图(1)( )月来旅游的游客最少。(2)( )月和8月来旅游的人数最接近。(3)这半年来旅游的游客一共有( )万人。(4)根据数学信息,提出一个数学问题,并解答。
参考答案一、1.4;92.123.0.74 4.25.6000立方厘米6.637.8 2 4 88.3 分成3份,每份8盒饼干二、1.C2.C3.D4.A5.A6.A7.B8.B三、;;2;;;;;四、解:x=- x= 解: x= 解:x=- x=五、题中左图表面积:题中左图体积:题中右图表面积:题中右图体积:六、1.白菜的种植面积最多;萝卜的种植面积最少白菜:1--=-===>>即白菜>青菜>萝卜答:白菜的种植面积最多,萝卜的种植面积最少。2. 答:水会溢出。3.12和18的最小公倍数是36;(个); =72+4=76(个);=108+4=112(个); ;答:它采的松子可能是40个或76个。4.(1)12月来旅游的游客最少。(2)7月和8月来旅游的人数最接近。(3)9+8.5+4+10+5+2=38.5(万人)(4)11月份旅游人数是12月份的几倍?5÷2=2.5答:11月份旅游人数是12月份的2.5倍。
相关试卷
这是一份最新人教版五年级下册数学期末综合素质测评卷(一)附答案,共8页。试卷主要包含了填空题,选择题,脱式计算,解方程,计算下列图形的表面积和体积,解答题等内容,欢迎下载使用。
这是一份最新人教版五年级下册数学期末综合素质测评卷(五)附答案,共10页。试卷主要包含了下面不是旋转现象的是,2=64等内容,欢迎下载使用。
这是一份最新人教版五年级下册数学期末综合素质测评卷(四)附答案,共10页。试卷主要包含了从前面观察图片,看到的图形是,下列图形中对称轴条数最多的是,下列算式中,计算结果与相等的是等内容,欢迎下载使用。
