(人教版2019必修二)第二单元 乡村与城镇——2023年高中地理学业水平考试专项精讲+测试
展开2023年广东新教材高中地理学业水平合格考试模拟试题
第二单元 乡村与城镇
一、选择题
诸葛八卦村位于浙江金华兰溪市西部,是迄今发现的诸葛亮后裔的最大聚居地。村中建筑格局按“八阵图”样式布列,且保存了大量明清古民居,是国内仅有、举世无双的古文化村落。村落的中心为钟池,一半水塘一半陆地,两面各设一口水井,形成极具象征意义的鱼形太极图(下左图)。全村又以以钟池为中心,有八条小巷向四面八方延伸,直通村外八座高高的土岗。村落整体地势较高,村外有溪流穿越。居住区多顺应地形建在山坡上,且围绕众多祠堂形成多个居住片区,居住片区之间隔着农田和水塘(下右图)。据材料和下图完成下面21-22小题。
1.诸葛村外侧有溪流,村内却人工开挖了许多水塘和水井,其目的是( )
A.内外隔离,抵御外敌入侵 B.内外相连,完善村内水运网络
C.内外相连,利于洪水外泄 D.调节气候,改善村民居住环境
2.诸葛村的居住区多顺应地形分散建在山坡上,其考虑的区位优势是( )
①便于敌情观测和防御②村落少占农田和水塘③减轻洪灾害④利于采光和空气流通
⑤减轻村落中心压力
A.①②③ B.②③④ C.③④⑤ D.②④⑤
【答案】1.D 2.B
【分析】1.根据材料可知,诸葛村地势较高,使得村外溪流难以汇入,而村内的人们生产生活需要用水,因此人工开挖水塘和井,可用来保证村民生产、生活、消防用水,且能调节区域小气候,改善村民居住环境,D项正确;不是为了抵御外敌入侵,A项错误;村内为人工开挖的池塘和水井,无法发展水运,B项错误;从水的实用功能来看,水系能够满足灌溉、浣洗、消防、排水、温度和湿度调节等要求,村内开挖水塘和水井主要目的不是为了洪水外泄,C项错误。故选D。
2.当地夏季高温多雨,居住片区分散布局在山坡上,首先,能够减少对农田和水塘的占用,提高水塘调蓄洪水能力,可以减少涝灾对居住区的影响;其次,居住片区分散布局,各片区之间留有农田和水塘作为通风廊道,有利于居住区的采光和空气流通,②③④正确,B项正确,与敌情观测与防御关系和村落中心压力关系不大,①⑤错误。故选B。
“一颗印”为中国民间的一种建筑形式,流行于安徽、云南等地。它由正房、耳房(正房两侧的小房子)和入口门墙围合成正方如印的狭窄天井,俗称“一颗印”。“一颗印”建筑外墙多采用厚厚的夯土结构,高墙小窗或无窗,中间有小天井,布局紧凑,空间小巧。下图为典型的“一颗印”民居图片。据此完成下面小题。
3.关于“一颗印”民居说法错误的是( )
A.建筑外墙厚厚的夯土结构可以保暖隔热
B.耳房向内坡面面积大,主要作用收集雨水
C.布局紧凑,反映出当地用地紧张
D.高墙小窗或无窗,利于防风和防火防盗
4.与安徽山区等地相比,云南的“一颗印”民居往往天井更小,主要是( )
A.纬度更低,太阳高度更大 B.雨水较多,有利于防涝渍
C.夏季高温,有利通风散热 D.地势崎岖,建筑用地有限
5.昆明市区的“一颗印”古建筑近年来迅速减少的主要原因是( )
A.地质灾害频发 B.城市化的发展
C.古建筑自身破旧 D.居住习惯改变
【答案】3.B 4.A 5.B
【解析】3.云南和安徽位于我国南方地区,纬度较低,夏季较为炎热,安徽冬季能够受到冷空气影响,而厚厚的墙体能起到保暖隔热的作用,所以A正确,不合题意,;两省位于亚热带季风气候区,属于湿润地区,降水较多,不用收集雨水抗旱,耳房向内坡面面积大,能够起到遮荫作用减少阳光直射,也利于雨天挡雨廊下行走,因此B错误,符合题意;南方地区人多地少,布局紧凑,能节省用地,所以C正确,不合题意;云贵高原上风大而安徽冬季受西北季风影响大,所以外墙高大且窗小或无窗,能够挡风和防止盗贼攀爬,因此D正确,不合题意。综上所述 ,故选B。
4.与安徽山区相比,云南纬度更低,夏季太阳高度角更大,天井更小能使天井周边建筑挡住较大太阳高度角的强光照射,因此A正确;天井的作用不是用来排水防涝的,因此B错误;天井小,被周围建筑围挡更不利于通风散热,因此C错误;安徽山区和云南同样都是地势崎岖,云南跟安徽山区相比,民居建筑用地不会更紧张,故天井更小应该主要是适应当地的光照等自然环境,不是因为建筑用地有限,因此D错误。故选A。
5.昆明市区人口稠密,经济发达,不可能地质灾害频发,因此这不会是“一颗印”古建筑近年迅速减少的主要原因,A错误;昆明市区近年来城市化发展快,土地紧张,古建筑不能满足现代化城市发展需要,可能被大量拆除导致迅速减少,因此B正确;古建筑如果因自身破旧损坏,可以修缮而不会迅速大量减少,因此C错误;居住习惯改变不是古建筑迅速减少的主要原因,因此D错误。故选B。
下面四幅图片所示景观反映了天津的地域文化。据此完成下面小题。
6.据图概括天津地域文化的特点是
①类型多样②变化频繁③开放包容④整体相似
A.①② B.②③ C.①③ D.②④
7.形成天津地域文化最主要的自然条件是
A.河海交汇 B.气候适宜 C.地形平坦 D.水源丰富
【答案】6.C7.A
【分析】考查城市地域文化及成因。
6.图片显示天津不同类型的地域文化,既有传统的、还有现代的、西方的及港口,其特点是多样性,即类型多样,①正确;港口文化又促进了多元文化的发展,地域文化具有开放包容性,③正确;图片不能显示其变化频繁,更没有整体相似性,②④错误。故选C。
7.天津地处海河的入海口处,是海港,河海交汇的地理位置,形成了天津港景观,故形成天津地域文化最主要的自然条件是河海交汇,A正确。气候、地形、水源对形成天津港口文化影响较小,BCD错误。故选A。
下图为不同国家和地区的传统民居建筑。读下图,完成下面小题。
8.图示传统民居特点形成与当地环境特征对应正确的是( )
①下沉式窑院—黄土土质黏重②顶尖坡陡—雨量大
③墙厚窗小—炎热干燥光照强④房屋高架—风暴海啸多发
A.②③ B.②④ C.①③ D.①④
9.图示传统民居建筑体现( )
A.地区之间文化交流与扩散 B.人类对环境的利用和适应
C.地域文化内向含蓄的特点 D.地域文化的创新与发展
【答案】8.A9.B
【分析】本题考查传统民居与地理环境的关系以及读图分析能力。
8.下沉式窑院,反映当地降水较少,①错误;东南亚的水屋,房屋高架,是因为闷热潮湿的气候,④错误;北非碉堡式建筑墙厚窗小,是因为炎热干燥光照强,③正确;北欧木屋顶尖坡陡是因为雨、雪量大,②正确。故选A。
9.世界各地民居的建筑风格有很大的不同,这与当地的自然环境有很大关系,这些民居既能适应当地的自然地理环境,又与居民的社会经济生活密切联系。故选B。
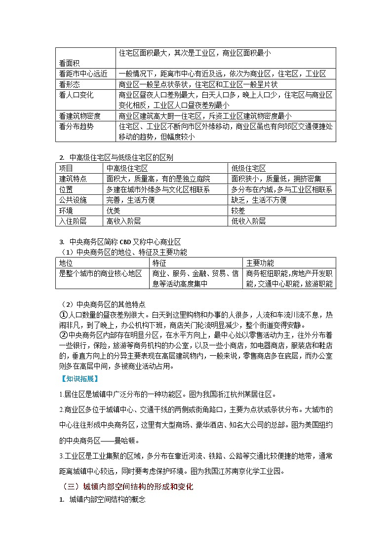
地下空间指的是位于地表以下的建筑空间,它的范围很广,比如地下商城,地下停车场,地铁等等,窑洞是我国传统地下空间利用开发的典型例子。完成下面小题。
10.仅考虑光照条件,下列黄土高原窑洞朝向中,冬季温度最高的是
A.东北 B.西北 C.东南 D.西南
11.加拿大一些城市大力发展地下空间,蒙特利尔拥有全世界最大的地下城市,这主要是因为
A.城市人口稠密,土地资源稀缺 B.地铁系统发达,促进地下空间开发
C.地下空间开发与管理经验丰富 D.冬季气候寒冷,地表人类活动受限
12.下列地区最有可能大力发展现代地下空间的是
A.秦巴山地 B.长三角地区 C.云贵高原 D.黄土高原
【答案】10.D11.12.B
【解析】10.黄土高原位于我国北方地区,冬季太阳直射南半球,且该地区一天中气温最高的时间是14时左右,此时太阳位于西南方,窑洞朝向西南方向时射进窑洞的阳光更多,获得的热量更多,故气温更高,D项正确,A,B.C项错误。故选D。
11.加拿大纬度高,冬季气候寒冷,降雪量较大,不利于人们的出行和生活,而地下空间可以抵御寒冷,方便人们出行和生活,D项正确;加拿大地广人稀,A项错误;发展地下空间与地铁系统发达程度关系较小,B项错误;地下城市的发展使地下空间开发与管理经验丰富,C项错误。故选D。
12.我国最可能大力发展现代地下空间的应该是人口稠密、经济发达、地价高、交通拥堵的地区。秦巴山地、云贵高原、黄土高原都是经济相对落后、人口较少的地区,A,C,D项错误;长三角地区经济发达,人口稠密,地价高,交通拥堵,适合发展现代地下空间,B项正确。故选B。
中国传统文化是中华文明演化而汇集成的一种反映民族特质和风貌的民族文化,是民族历史上各种思想文化、观念形态的总体表征。其中的东部农业文化区包括:燕赵文化副区、黄土高原文化副区、齐鲁文化副区、巴蜀文化副区等(如下图)。据此完成下列小题。
13.对齐鲁文化副区表述正确的是( )
①儒家文化的发源地 ②传统经济类型为农耕业
③沿海有渔业④朝鲜族主要聚居地
A.①②③ B.②③④ C.①③④ D.①②④
14.巴蜀文化副区较之其他文化副区形成独特地域文化的原因可能是( )
A.曾经是古代巴国和蜀国的首都
B.传统农耕经济比较发达
C.以富饶的成都平原为依托
D.地形原因与外界文化交流不畅
【答案】 13A 14.D
【考点】地域文化对人口或城市的影响
【解析】13.据图可知齐鲁文化副区位于华北地区,且包括山东省部分地区,山东省是儒家文化的发源地;作为传统经济类型为农耕业;山东靠近海洋沿海有渔业,①②③对应山东省的表述,表述正确;④朝鲜族主要聚居地在东北,错误。故A正确。14。巴蜀文化副区分布于四川盆地附近,周边高山、高原环绕,史上因地形原因与外界联系不便,故形成独特的地域文化,该地区以富饶的成都平原为依托,曾经是古代巴国和蜀国的首都、传统农耕经济比较发达,不能体现该地区与其他地区的独特之处,据此分析D正确,故答案为:D。
读图,完成下面小题。
15.以上两图建筑物的差异体现在( )
A.建筑结构 B.空间布局形式 C.地域组合 D.以上三个方面
16.以上建筑物差异形成的原因是( )
A.自然环境的差异 B.地域文化的差异
C.社会经济发展水平的差异 D.科技发展水平的差异
【答案】15.A 16.B
【解析】15.读图可知,中国园林的特点是园林建筑美与自然美完美融合,园林建筑物除了满足游人遮荫避雨,驻足休息等方面的要求外,还与山池,花木组成风景画面,起着园林景象构图中心的作用。美国园林规划考虑自然美和环境效益,绿地、草地面积大,尽可能反映自然特性,为人们提供在周末、节假日所需要的优美环境,各种活动和服务设施项目都融入在自然环境中,林地在园林中部分布呈折线,反映管理的要求和交通的方便。由此可知,图中中国园林和美国园林建筑物的差异体现在建筑结构上的不同,A正确,B、C、D错误。故选A。
16.中国园林和美国园林由于中西地域文化的差异,在建筑结构方存在很大的差异,B正确;以上两地自然环境的差异从图中看不出来,A错误;社会经济发展水平的差异、科技发展水平的差异不是影响两图建筑物差异的主要原因,C、D错误。故选B。
下图中,卫星城和新城的建设目的是疏解伦敦主城区人口。早期卫星城以工业为主且工厂相对集中,人口3-6万,道路呈环形放射状。MK新城建于1971年,以服务业为主,道路呈网格状。2014年起,MK新城依托周边地区资源,推进“智慧城市”建设,即时提供各类数据,促进通信、教育、社区和商贸等发展。2020年,MK新城人口约27万。据此完成下面小题。
17.MK新城规划的人口数量远高于早期卫星城,主要原因是MK新城( )
A.建成时间较迟且功能分区明确 B.离大学城较近且城市等级较高
C.位于两大城市中间且交通便捷 D.地租较低且人口数量增长较快
18.为了吸引产业和人口迁入,便于生产生活,MK新城在规划时采取的城市布局模式是下图中的( )
A.A B.B C.C D.D
19.推进“智慧城市”建设可使MK新城( )
A.城市职能转变 B.工业集聚增强 C.城际联系加强 D.逆城市化加快
【答案】17.C 18.D 19.C
【解析】17.根据文字材料“2014年起,MK新城依托周边地区资源”可知其发展是依托周边地区资源,结合图片可知MK新城位于伦敦和伯明翰两大城市之间,该位置资源给其提供了极大的便利,使其可以依托两大城市的数据和信息,促进新城发展,从而使得城市得到较好发展,从而使得MK新城规划的人口数量远高于早期卫星城,C正确。由材料“MK新城建于1971年,以服务业为主,道路量网格状”可知MK新城建成时间较早,且功能分区并未显示,A错误。根据图中比例尺,结合图片中MK新城和大学城的位置关系可知MK新城距离大学城较远,B错误。MK新城规划的人口数量远高于早期卫星城与其地租关系不大,而与其城市规划的发展方向以及产业发展前景有关,D错误。故选C。
18.为了吸引产业和人口迁入,便于生产生活,MK新城在规划时采取的城市布局模式最合理的是就业点分散设置,原因是发展通信、教育、社区和商贸等。其产业大多属于生活性服务业,生活性服务业符合零散分布的规律,导致就业点也应随着产业零散分布,D正确。ABC模式中体现的是集中分布,不符合生活性服务业的分布特点,也不利于生活性服务业的发展,ABC错误。故选D。
19.根据材料可知MK新城推进“智慧城市”建设的措施有依托周边地区资源,即时提供各类数据,促进通信、教育、社区和商贸等发展。MK新城主要发展生活性服务业,随着产业的发展和城市的建设,MK新城可以进一步加大与伦敦和两个大学城之间的区际联系,C正确。MK新城设立之初是为了疏解伦敦主城区人口,发展的定位是进一步分散大城市的压力且产业一直以服务业为方向,因此城市职能未变,A错误。MK新城主要发展的是生活性服务业,工业集聚增强不符合该地今后发展的特点,B错误。MK新城处于城市化的前中期阶段,城市人口不断增加,推进“智慧城市”建设可使MK新城城市化进程加快,而不是加快逆城市化,D错误。故选C。
【点睛】服务业分类:①生活性服务业:直接向居民提供物质和精神生活消费产品及服务的行业。例如:餐饮娱乐、文化与旅游业、家庭健康与养老服务业及法律服务等。②生产性服务业:主要为生产、商务等活动提供服务的行业。例如:交通运输业、现代物流业、金融服务业、信息服务业、高技术服务业和商业服务业等。生活性服务业的布局:大多分散进行。
下图为我国城市化进程示意图(含预测)。读图完成下面小题。
19.图中所示( )
A.1972年城市化水平最低 B.2010年后城市人口下降
C.目前城市化的速度最慢 D.2050年城市化水平最高
20.甲、乙时期,城市化速度都呈下降趋势,其主要原因是( )
A.甲时期自然灾害影响经济发展速度 B.乙时期严控特大城市规模
C.甲时期城市化发展到了后期阶段 D.乙时期实现计划生育国策
【答案】19.D 20.A
【解析】19.衡量城市化水平高低的最重要的标志是城市人口占总人口的比重,据图可知,1960年前城市化水平最低,A错;城市化速度的下降不代表城市人口下降,B错;我国城市化速度最慢的时间应在1970年左右,C错;图中2050年我国城市人口占总人口的比重最高,城市化水平最高,故选D。
20.甲时期(1970年左右)由于受自然灾害的影响,经济发展水平和速度受到影响,导致城市化速度下降,A正确;乙时期城市化水平已较高,但并没有严控特大城市规模,国家从2014年才提出要严控特大城市规模的决定,B项错误;甲时期城镇化率读图可知大致为20%,属于城镇化水平初期阶段,C错误;结合实际,20世纪80年代我国就开始实施计划生育国策且计划生育是我国的一项基本国策,不存在实现计划生育国策这一说法,D错误;故本题选A。
城市扩散度指城市发展过程中向周边传递资本、知识、技术、制度、观念和信息的程度,其数值越大,说明城市对周边地区影响越强烈。读大连市核心区2000~2009年城市扩散度统计图(如图),完成下面小题。
21.大连市核心区城市扩散度升高带来的影响有( )
A.拉大城市核心区与郊区的经济发展差距 B.人口空间布局趋向市中心
C.带动郊区经济发展 D.逆城市化进程延缓
22.图示期间大连市核心区城市扩散度出现两个升高幅度较大的时期,其主要原因最可能是( )
①经济发展突飞猛进②大型交通设施建设完工
③政府政策干预④郊区农业发展加快
A.①② B.③④ C.①④ D.②③
【答案】21.C 22.D
【解析】21.由题干可知,城市扩散度数值越大,说明城市对周边地区影响越强烈。大连市核心区城市扩散度升高,城市发展过程中向周边传递资本、知识、技术、制度、观念和信息的程度增大,从而带动了郊区经济发展,故C项正确。在此期间城市核心区与郊区的差距缩小,故A项错误;人口空间布局也趋向郊区,故B项错误;我国目前还未进入逆城市化阶段,故D项错误。故选C。
22.由图可知,大连市核心区城市扩散度两个升高幅度较大的时期分别为2005年和2009年,主要原因可能是大型交通设施建设完工,郊区的交通通达度提高,以及政府政策干预,使得城市对周边地区影响力加大,故D项正确。经济发展突飞猛进,不会只在某一年份;郊区农业发展对于城市的扩散度影响不大,A、B、C项错误。故选D。
公交等时线刻画了在相同时间内利用公交可达的范围。图为某城市某日以市中心天河城为出发点的公交等时线图。完成下面小题。
23.以市中心为出发点,50分钟时间内的公交车车速最快( )
A.动物园方向 B.火车站方向 C.师范大学方向 D.珠江新城方向
24.制作公交等时线图形的数据来源和数学模型的建立需借助于( )
A.GNSS、RS B.GIS、RS. C.GNSS、GIS D.GIS,GPRS
【答案】23.A 24.C
【解析】23.由图可知,50分钟内(3000秒)从天河城到动物园方向行走距离最远,因此该方向车速最快,A正确。珠江新城、火车站方向、师范大学方向行进的距离都较近,珠江新城比动物园要近得多,但用时相差不大,因此珠江新城公交车车速慢,D错误;火车站和师范大学都比动物园要近,但用时都超过3000秒,因此公交车速度比通往动物园方向要慢,BC错误。故选A。
24.根据材料,等时线是指在相同时间内利用公交可达最大范围的边际,制作公交等时线图要知道乘客的位置,需要用到GNSS(全球导航卫星系统)技术,还要利用利用地理信息系统的技术GIS技术进行分析,处理信息,C正确。不需要乘客的遥感图像信息,不用RS技术,也不用GPRS技术(通用分组无线服务技术的简称,它是GSM移动电话用户可用的一种移动数据业务,属于第二代移动通信中的数据传输技术),ABD错误。故选C。
长沙市位于湘江下游和湘浏盆地西缘,近年来由于城市建城区扩张迅速等原因,热岛效应严重。图示为长沙市热岛质心位置变化,据此完成下面小题。
25.长沙市热岛质心位置变化说明( )
A.2000~2009年,长沙东北部高速开发 B.城区绿地和水体比重显著升高
C.2009~2016年,长沙经开区发展迅速 D.芙蓉区始终为热岛最严重区域
26.为了减轻城市热岛效应的影响,提高长沙市热岛预警能力,可采用的地理信息技术有( )
①遥感(RS)②地理信息系统(GIS)③全球卫星导航系统(GNSS)④数字地球
A.①② B.①③ C.②④ D.③④
【答案】25.C 26.A
【解析】25.2000~2009年热岛质心向西南转移,可推测西南方向高速开发,A错误;城区绿地和水体比重提高会减轻热岛效应,而长沙热岛效应严重,B错误;2009~2016年热岛质心先向西南移动,再向东北移动,2016年逐渐移动到经开区、开福区边界,经开区发展变化明显,说明经开区发展迅速,C正确,质心位置在变化,不能表明芙蓉区始终为热岛最严重区域,D错误。故选C。
26.遥感技术可以用于获取城市土地利用信息、城市土地利用方式、提供影像信息,①正确:GIS可以用于地理信息的分析,包括土地利用方式、城市规划等,同时具有反馈信息处理结果的功能,②正确;GNSS主要用于提供空间定位信息;数字地球是把整个地球信息进行数字化后,由计算机网络来管理,主要用于大范围场景,因此③④不适用。故选A。
天兴乡位于武汉城区东北部的江心洲上,其聚落分布受长江流域洪涝灾害及河道自然演变影响显著,早期天兴乡居民住宅聚落选址主要在沙洲南部,后来又向北部迁移,目前出现大面积荒废村落,形成多个“空心村”。下图示意天兴乡1991~1998年沙洲形态变化。据此,完成下面小题。
27.影响天兴乡住宅聚落由南向北迁移的因素是( )
A.围垸建村 B.流水作用 C.经济发展 D.交通变化
28.目前天兴乡出现大面积荒废村落的根本原因是( )
A.沙洲面积大幅度减小 B.生态用地大面积增加
C.受长江三峡大坝建设的影响 D.武汉城市化进程加快
答案:27.B28.D
【解析】27.读图可知,江心洲南岸沙洲边界明显后退,应是受流水侵蚀的结果,江心洲北岸沙洲边界明显向北扩展,应是受流水沉积的结果,材料信息表明,天兴乡的聚落分布受长江流域洪涝灾害及河道自然演变影响显著,因此影响天兴乡住宅聚落由南向北迁移的因素是流水作用,B符合题意;题中没有信息表明天兴乡围垸建村、经济发展、交通变化导致住宅聚落由南向北迁移,排除A、C、D。故选B。
28.根据图中沙洲边界的变化可得出,西南部沙洲减小,东北部增大,总体变化较小,故A错误;图中没有反映出它生态用地的变化,B错;长江三峡大坝建设对天兴乡出现村落荒废没有直接影响,C错;随着武汉城市化进程加快,天兴乡的年轻人多数离开村落进城,导致该地村落荒废,出现大量“空心村”,故选项D正确。故选D。
2018年11月5日至10日,首届中国国际进口博览会(进博会)在上海虹桥商务核心区的国家会展中心举行,会展吸引了“一带一路”沿线的58个国家1 000多家企业参展;会展举办期间,上海以最高标准、最快速度、最实作风为进博会提供了一流的城市服务,努力打造“永不落幕的进博会”。下图为进博会国家会展中心位置示意。读图,完成下列小题。
29.国家会展中心选址在上海虹桥商务核心区的原因是( )
①上海市地理位置优越 ②临近高速公路,交通便利 ③城市轨道交通耗时短 ④高铁、航空辐射服务范围大
A.①②③ B.①②④
C.②③④ D.①③④
30.能为进博会提供一流的城市服务,直接得益于上海市( )
A.经济水平高 B.城市等级高
C.人口规模大 D.服务功能全
【答案】 29.C 30.D
【考点】城市的空间结构及其形成原因
【分析】29.结合图示可知,虹桥商务核心区周边四通八达,且有高铁、地铁、飞机场等现代化交通方式,交通耗时短,影响或辐射服务范围大,交通便利,因此,国家会展中心选址在上海虹桥商务核心区,②③④对,选C项。
30.根据材料,本次进博会参会成员多,而上海为进博会提供了最高标准、最快速度、最实作风的一流城市服务,这说明上海的服务水平高,服务功能全。选D项。
【思路点拨】中心商务区是城市综合实力的象征,一般分布与城市及几何中心。中心商务区是城市经济活动最繁忙的地方;人口数量的昼夜差别很大。白天购物和办事的人很多,夜晚办公机构下班,商店关门;建筑物高大稠密,中心商务区常常位于城市的中心地带,地价高而土地有限,建筑物只能向上发展来增加层面空间;中心商务区内部存在着明显的分区。
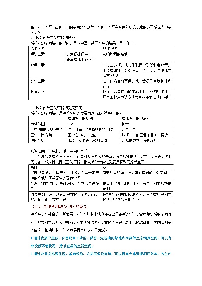
一个城市的制造业就业密度与服务业就业密度的比值,通常用R表示。下图示意我国某特大城市2000年和2010年R值随距市中心距离远近的分布曲线。读图,完成下列小题。
31.R的最大值出现在近郊区,与其关系最小的因素是( )
A.环境 B.地租
C.交通 D.技术
32.该特大城市为进一步改善城市大气环境,可采取的措施有( )
①植树种草,大力发展城市绿化 ②整治市区河流,减少污水排放 ③实行垃圾分类,变废为宝,综合利用 ④使用无铅汽油,逐步淘汰燃油机动车
A.①④ B.②③
C.③④ D.①③
【答案】 31.D 32.A
【考点】城市的空间结构及其形成原因
【分析】31.的最大值出现在近郊区,说明在近郊区制造业分布密集,这主要是考虑到近郊区的地租较低,交通便利,对市区的环境影响小。32.整治市区河流,减少污水排放是为了改善水环境;实行垃圾分类,变废为宝,综合利用是对固体废弃物的处理,均不符合题意。
【思路点拨】工业布局应坚持的四字方针——“风”“水”“宝”“地”
(1)“风”:应注意风向条件,保证有污染的废气不吹向居民区。除了上述环境因素提到的风向与工业布局关系外,还要使有大气污染的工业布局在城市热力环流之外。
(2)“水”:应注意河流流向,保证有污染的废水不流向居民区。产生水污染的工业应布局在城区河流的下游;自来水厂及对水质要求高的工厂应分布在城区河流的上游。
(3)“宝”:有好的经济效益。接近原料产地、燃料产地,接近科研中心,靠近交通线,便于进行生产协作,便于工人上下班等。在动力基地附近可布局耗能大的有色金属冶炼厂,同时为综合利用废气可布局硫酸厂。
(4)“地”:距离城市的远近、地形、环境、交通条件等。在城区可布局无污染、规模小的工厂,如食品厂等。
读我国某城市的重工业迁移示意图,完成下面小题。
33.图中a、b、c表示地租分布等值线,关于各点地租高低的判断,正确的是( )
A.a>b>c B.b>a>c C.d>c>a D.a>c>d
34.从环保角度出发,重工业区进行了迁移,则推断该市最不可能的盛行风向是( )
A.东南风 B.西北风 C.东北风 D.西南风
【答案】33.A 34.D
【解析】33.城市地租大致随距市中心的距离而降低,图中a、b、c三条等值线中,等值线a离城市中心距离最近,地租应最高,等值线c离城市中心距离最远,地租应最低,等值线b居中,图中d位于地租等值线b、c之间,地租应大于c,小于b。由此判断,A正确,B、C、D错误。故选A。
34. 城市功能区布局时,工业区布局不能影响城市的环境,重工业区排放的废气较多,不宜布局在城市盛行风的上风向,应布局在城市最小风频的上风向。图中显示,重工业区迁移至城区的西南郊,因此该市最不可能的盛行风向是西南风,D符合题意,排除ABC。故选D。
昆明市是国内较早践行“窄马路、密路网”规划理念的城市之一。下图示意昆明呈贡区低碳示范区传统“大街区”和规划后的“小街区”路网对比。据此完成下面小题。
35.与传统的“大街区”相比,“小街区”( )
A.路网通达性更高 B.绕行时间更长
C.出行距离更长 D.行车速度更快
36.该示范区实现低碳交通的规划重点是( )
A.控制道路宽度 B.增加主干道路数量
C.组织单行交通 D.提高公共交通覆盖
【答案】35.A 36.D
【解析】35.由图示信息可知,“小街区”路网密度变大,使得通达性增强,出行距离变短,也减少了绕行时间,A正确,BC错误。行车速度受多种因素的制约,因此不能仅根据路网密度确定行车速度快慢,D错误。故选A。
36.由第1题分析可知,“小街区”路网密度变大,通达性增强,出行距离变短,居民出行会更多选择步行、乘自行车或公交车等出行方式,有助于实现低碳绿色交通。因此,该示范区实现低碳交通的规划重点是提高公共交通覆盖,D正确。控制道路宽度、增加主干道路数量 、组织单行交通会增加车辆运行量,不能实现低碳,ABC错误。故选D。
二、非选择题
37.阅读图文材料,回答下列问题。
材料一:方圆的人文观,是中国古典哲学思想在传统人文思想领域的真实写照,深刻地影响着中国传统文化的审美价值取向。在建筑领域,这一思想也有深刻的体现:具有代表性的是北京的天坛公园,在古代它是“天子”与“天”对话的地方。方形围墙设东、西、南、北四门,象征地方;园内主体建筑祈年殿,设计成圆形,象征天圆,是天圆地方思想的匠心设计。
材料二:下图为法国巴黎街景和美国芝加哥街景图片。
(1)材料一反映了地域文化对城市的影响主要体现在什么方面?
(2)材料二中法国巴黎街景与美国芝加哥的街景完全不同,其原因是什么?
【答案】(1)城市建筑景观和格局。
(2)巴黎历史悠久,城市格局与主体建筑风貌已经形成,在市中心区很少建造现代化高楼大厦,而美国芝加哥市中心区摩天大楼高耸入云,各种高层建筑物错落其间。
【解析】(1)地域文化是城市生活的核心与灵魂,是城市赖以生存的基础,地域文化对城市的影响体现在诸多方面,但最能体现地域文化特征的还是城市中心建筑。结合材料一信息,方圆的人文观在建筑领域有着深刻的体现,北京天坛公园方形墙和园内主体建筑设计成圆形,深刻体现了天圆地方的宇宙观。
(2)美国芝加哥市中心区摩天大楼高耸入云,各种高层建筑物错落其间,是现代城市布局,这是因为美国历史发展较短,缺少体现历史文化的传统建筑,所体现出的是代表近代工业文明的高楼大厦;巴黎历史悠久,街区中心建筑物与四周建筑物高度差较小,高层建筑一般在城市外围,体现了现代文化与历史文化的融合。
38.阅读图文材料,完成下列问题。
材料一:道宁盆地位于湖南西南部永州市境内的一座狭长山间盆地,地处湖南、广东、广西三省区交界处,有近500个古村落密集分布于此。盆地周围高山阻隔,对外交通不便,道宁盆地成了一个相对独立的地理单元。
材料二:道宁盆地先辈们在建造住宅时,选择了“靠山而处,择术而居”理念,民居多采用高屋脊、大进深、多天井的做法来适应当地的气候,是人们世代赖以生存的宝地。
材料三:道宁盆地位置图、上甘棠村古村落布局图、古宅天井景观图。
(1)道宁盆地古村落形成且保存相对较完整的原因。
(2)试从通风、排蓄水、采光方面分析古宅的天井如何调节局地小气候。
(3)从可持续发展的角度,简述古村落的保护措施。
【答案】(1)地势低平;土壤肥沃;气候温暖湿润;河流众多;农耕发达。周围高山阻隔,对外交通不便,形成相对独立的地理单元。
(2)天井与廊道构成环流系统,利于通风,改善空气质量;天井里排水沟、蓄水池利于排水且调节湿度,兼有防火功能;增加采光面积,改善采光条件。
(3)完善古村落旅游基础设施,整治美化农村人居环境;加大资金投入,加强古建筑的维护,弘扬和传承非遗文化;适度发展乡村旅游,严禁过度开发;加大宣传推介,将重点传统古村落纳入乡村旅游精品线路;加强宣传,提髙村民保护古村落意识。
【解析】(1)由材料“道宁盆地位于湖南西南部永州市境内的一座狭长山间盆地”可知,地处山间盆地,地势低平;土壤肥沃;位于亚热带季风气候区,周围有山地围绕,气候温暖湿润;读图可知,区域 内有多条河流流经,河流众多,水源充足;农耕发达。由材料“盆地周围高山阻隔,对外交通不便”可知,周围高山阻隔,对外交通不便,形成相对独立的地理单元。
(2)由图可知,天井多用青石砖等材料,夏天在阳光照射下吸热快,温度高,廊道受光少,温度低,天井与廊道构成环流系统,利于通风,改善空气质量;由图可知,天井里设有排水沟、蓄水池利于排水且调节湿度,兼有防火功能;由材料“民居多采用高屋脊、大进深”可知,天井增加采光面积,改善采光条件。
(3)根据材料“盆地周围高山阻隔,对外交通不便”可知,古村落交通不便,完善古村落旅游基础设施,整治美化农村人居环境;由材料“道宁盆地先辈们在建造住宅时,选择了“靠山而处,择术而居”理念,民居多采用高屋脊、大进深、多天井的做法来适应当地的气候,是人们世代赖以生存的宝地”可知,古村落具有因地制宜的特点,体现了对自然环境的适应性以及古代劳动人民的智慧,具有极高的美学价值、历史文化价值,因此要加大资金投入,加强古建筑的维护,弘扬和传承非遗文化;适度发展乡村旅游,严禁过度开发;加大宣传推介,将重点传统古村落纳入乡村旅游精品线路;通过旅游活动,增加当地就业机会,增加当地人们的收入,保护性开发为村落的传承和发展提供资金。有利于加强宣传,提髙村民保护古村落意识。
39.一方山水养一方人,一方水土孕育一方文化,一方文化影响一方经济,造就一方社会。地域文化对城乡建设的影响非常广泛。根据材料回答下列问题。
材料一:不同地区民居的类型
材料二:下图为“巴黎凯旋门一带路网格局”和“北京故宫一带路网格局”图
(1)甲类民居分布在地区_______(填高纬、中纬或低纬),它所反映建筑材料的选用具有鲜明的______。
(2)乙类民居反映居住者的生产、生活方式以______为主。现在,该地区也出现了定居现象,这说明地域文化是______。
(3)材料二体现了地域文化影响城市的______和______。
(4)北京市的中心为故宫、人民大会堂等为代表的行政用地,影响的主要因素是______因素。古北京以宫殿为中心,体现了______的思想。
【答案】高纬度 地域性 游牧 不断发展、变化的 景观 格局 历史 皇权至上
【解析】(1)读图分析,甲类民居为生活在北极(高纬度)地区的原住民居住的雪屋,其建筑材料为冰雪,具有鲜明的地域性。
(2)乙类民居为蒙古包,建造和搬迁都很方便,适于牧业生产和游牧生活。现在该地区也出现了定居现象,这说明地域文化是是不断发展、变化的。
(3)材料二中巴黎的城市中心是教堂,道路网呈放射状;北京的城市中心是皇宫,道路网呈棋盘状;体现了地域文化会影响城市的景观和格局。
(4)北京的城市中心一直是北京的政治中心,现在仍然以行政用地为主,体现了历史因素对城市功能分区形成的影响。古北京以宫殿为中心,体现了皇权至上的思想。
40.根据材料,回答下列问题。
为逐步缩小我国区域发展差距,近年来,国家制定了一些发展战略,如长江经济带,京津冀协同发展等战略。长江经济带横跨我国东中西,面积约占全国21%,人口和GDP均超过全国40%。下图为长江经济带略图,甲、乙圆圈范围内为长江经济带中的两个城市群。
(1)城镇化是指人口和产业活动在空间上集聚的过程,其最主要的标志是____;与乙相比,甲城市群的城镇化水平较____(填“高”或“低”)。
(2)与重庆相比,上海水运的主要优势在于地处长江____,____(填具体交通运输方式)便利。
(3)简述湖南省发展金属冶炼工业的有利条件。
(4)简述长江经济带经济发展的主要优势。
【答案】(1)城镇人口占总人口的百分比 高
(2)入海口 海运
(3)金属矿产丰富;水能丰富;水资源丰富;劳动力(土地)廉价;水运便利;市场广阔。
(4)面积广大,人口众多;位置优越,交通便利;资源储量充足,种类丰富;工业(产业)基础雄厚,基础设施较完善;城市密集,市场广阔。
【解析】(1)城镇化是指人口和产业活动在空间上集聚的过程,其主要动力是经济发展,尤其是第二、第三产业发展,使农业人口转变为城市人口,农业活动变为非农业活动,城市化的标志包括:①城市用地规模的扩大。②城市人口占总人口比重上升。③城市人口增加。其中最主要的标志是城镇人口占总人口的百分比。读图可知,乙是成渝城市群,甲是长三角城市群,长三角城市群经济发达,城镇化水平高。
(2)三峡建设改善了上游的航运条件,重庆、上海都有河运。但上海位于入海口,水运的主要优势在于地处长江入海口,海运便利。
(3)据图可知,湖南铜、锑等金属矿产丰富;附近水电站较多,水能充足;河湖众多,水源充足,水运便利;湖南经济欠发达,劳动力、土地充足廉价;周围地区人口多,临近东部发达地区,市场广阔。
(4)长江经济带经济发展的主要优势体现在:地处平原,面积广大,人口众多;位置优越,交通便利,区位优势明显,长江经济带以长江为轴线,承东启西,接南济北;资源储量充足,种类丰富,是我国地表水资源最丰富的地区,矿产资源、旅游资源、生物资源丰富;工业基础雄厚,产业优势明显,长江经济带不仅是我国重要的农业区,还是高度发达的综合性工业地带,是重要的“工业走廊”。同时这里也是我国最具活力的高新技术产业开发区之一;城市密集,市场广阔,上海、武汉、重庆是该区域的经济、文化、交通中心。
41.图1为各类土地利用付租能力随距离递减示意图,图2为某城市地租分布等值线图。读图,回答下列问题。
(1)图1中字母代表以城市为中心的土地功能分区,包括小麦种植区、花卉与乳牛区、工业区、商业区、住宅区,参照示例,将各功能区对应的字母填在相应位置上。
示例:花卉与乳牛区—_______d
小麦种植区—_____;工业区—_____;商业区—_____;住宅区—_____。
(2)图2中①~④四处,地租最高的是_____处。影响地租高低的主要因素有_____和_____等。近些年来,该城市的城镇化速度较快,交通拥堵等问题日益突出。
(3)试从城市管理的角度,提出解决城市交通拥堵问题的可行性措施。
【答案】(1)e c a b
(2)③ 交通便捷程度 距离城镇中心的远近
(3)借助地理信息技术为城市道路交通管理提供服务,鼓励公交出行,合理规划城市道路,实行错峰上下班,私家车限号出行等。
【解析】(1)由图示信息及所学知识可知,在市中心,商业活动的付租能力最强,故a代表商业区;在商业区的外围,往往是住宅区,故b代表住宅区;在住宅区的外围往往是工业区,故c代表工业区;和花卉与乳牛相比,小麦种植的付租能力相对较低,故d代表花卉与乳牛区,e代表小麦种植区。
(2)由图2中信息可知,③地位于市中心,且交通通达度较高,故①~④中,地租最高的是③处。
(3)由所学知识可知,城市交通拥堵与城市公共交通滞后、线路布局不合理、功能区布局不合理密切相关。故缓解城市交通拥堵应大力发展公共交通,私家车可以限号出行;充分利用城市空间,合理布局功能区,合理布局交通线路;实行错峰上下班,减少通勤量;利用地理信息技术等现代科学技术为城市道路交通管理提供服务等。
42.下图为某城市空间布局,读图完成下列各题。
(1)简述图中甲区域布局工业区的合理性。
(2)现拟在①、②、③、④四地中选一处布局一大型服装批发市场,请为该批发市场做出合理选址,并说明理由。
(3)随着城市化的发展,该城市规划建设新城,现有在东北部和西南部建设新城的两种方案,请任选其一,并分析其优缺点。
【答案】(1)近铁路和高速公路,交通便利;城市外围,地价低;靠近河流,水源充足;远离主城区,环境污染小;河流下游,对城市水源污染小;最小风频上风向(最大风频下风向),对城市大气污染小(每点1分,任答四点)
(2)①;近铁路和高速公路,交通便利;城市外围,地价低
(3)东北部,优点:有铁路、高速公路,提供便利的交通;靠近工业区,公用设施基础较好,便于工人上下班;缺点:占用耕地;靠近工业区,环境污染严重。
西南部,优点:地势较高,河流的上游,水质好;盛行风的上风向,环境较好;利用荒地,地价低;占用耕地少;缺点:交通不便;离工业区较远,不方便上下班。
【解析】(1)由图中信息可知,甲地区靠近铁路和高速公路,交通便利;地处城市外围,地价低;靠近河流,水源充足;远离主城区,环境污染小;位于城市河流下游,对城市水源污染小;由风频图可知,甲地位于最小风频上风向(最大风频下风向),对城市大气污染小。
(2)大型的服装批发市场,占地面积大,要求在城市外围,地价低的地方;大型的服装批发市场还要有便利的交通,因此要靠近铁路和高速公路,①最适合。③位于中心城区地价高;④位于城市外围,但交通不便;②位于工业区,地价和交通都不如①。
(3)由图中信息可知:东北部,有铁路、高速公路,提供便利的交通;靠近工业区,公用设施基础较好,便于工人上下班;但东北部是耕地,建新城会占用耕地;靠近工业区,环境污染严重。
由图中信息可知,西南部,地势较高,位于城市河流的上游,水质好;根据风频图,西南部位于盛行风的上风向,环境较好;西南部为荒地,地价低,且占用耕地少;但是远离公路铁路,交通不便;离工业区较远,不方便工人上下班。
专题05 乡村与城镇——2023年山东省普通高中地理学业水平合格性考试专项精讲+测试: 这是一份专题05 乡村与城镇——2023年山东省普通高中地理学业水平合格性考试专项精讲+测试,共6页。
(人教版2019必修二)第五单元 环境与发展——2023年高中地理学业水平考试专项精讲+测试: 这是一份(人教版2019必修二)第五单元 环境与发展——2023年高中地理学业水平考试专项精讲+测试,文件包含第五单元环境与发展必备知识点2023年高中地理学业水平考试专项精讲+测试人教版2019必修二docx、第五单元环境与发展必刷题2023年高中地理学业水平考试专项精讲+测试人教版2019必修二docx等2份试卷配套教学资源,其中试卷共54页, 欢迎下载使用。
(人教版2019必修二)第三单元 产业区位因素——2023年高中地理学业水平考试专项精讲+测试: 这是一份(人教版2019必修二)第三单元 产业区位因素——2023年高中地理学业水平考试专项精讲+测试,文件包含第三单元产业区位因素必备知识点2023年高中地理学业水平考试专项精讲+测试人教版2019必修二docx、第三单元产业区位因素必刷题2023年高中地理学业水平考试专项精讲+测试人教版2019必修二docx等2份试卷配套教学资源,其中试卷共42页, 欢迎下载使用。

