所属成套资源:2023年高中化学学业水平考试专项精讲+测试(人教版2019必修1+必修2)
- 考点20 基本营养物质(测试)——2023年高中化学学业水平考试专项精讲+测试(人教版2019必修1+必修2) 试卷 1 次下载
- 考点20 基本营养物质(考点归纳)——2023年高中化学学业水平考试专项精讲+测试(人教版2019必修1+必修2) 试卷 1 次下载
- 考点21 化学与可持续发展(测试)——2023年高中化学学业水平考试专项精讲+测试(人教版2019必修1+必修2) 试卷 0 次下载
- 考点21 化学与可持续发展(考点归纳)——2023年高中化学学业水平考试专项精讲+测试(人教版2019必修1+必修2) 试卷 1 次下载
- 考点22 化学实验基础(考点归纳)——2023年高中化学学业水平考试专项精讲+测试(人教版2019必修1+必修2) 试卷 1 次下载
考点22 化学实验基础(测试)——2023年高中化学学业水平考试专项精讲+测试(人教版2019必修1+必修2)
展开
这是一份考点22 化学实验基础(测试)——2023年高中化学学业水平考试专项精讲+测试(人教版2019必修1+必修2),文件包含考点22化学实验基础解析版docx、考点22化学实验基础原卷版docx等2份试卷配套教学资源,其中试卷共30页, 欢迎下载使用。
测试22 化学实验基础
一、选择题
1.下列仪器名称为“球形干燥管”的是( )
A. B. C. D.
【答案】D
【解析】A项,是长颈漏斗,故A不符合题意;B项,是漏斗,故B不符合题意;C项,是分液漏斗,故C不符合题意;D项,是干燥管,故D符合题意;故选D。
2.下列玻璃仪器中,可以用酒精灯直接加热的是( )
A. B. C. D.
【答案】A
【解析】化学图形中蕴藏着丰富的化信息,化学信息素养的培养,需要强化化学信息意识。选项A,蒸发皿用于蒸发溶液,可直接加热,A项正确;选项B,分液漏斗用于随时添加液体、萃取和分液操作,B项错误;选项C,蒸馏烧瓶用于反应容器或蒸馏,需垫石棉网加热,C项错误;选项D,量筒用于量取液体的体积,不能加热,D项错误。
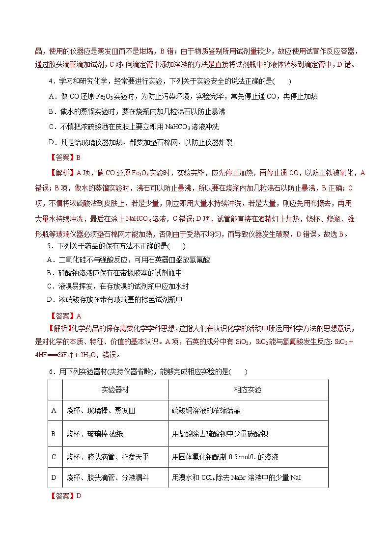
3.下列有关仪器用途的说法中正确的是( )
A.试管、烧杯均可用于给液体、固体加热
B.使食盐水中NaCl结晶析出时,常用到的仪器有坩埚、酒精灯、玻璃棒、泥三角
C.区别NaCl、Na2SO4时常用到胶头滴管、试管
D.漏斗可用于过滤及向滴定管中添加溶液
【答案】C
【解析】烧杯只能用于给液体加热,A错;使食盐水中NaCl晶体析出的方法通常是蒸发浓缩、冷却结晶,使用的仪器应是蒸发皿而不是坩埚,B错;由于物质鉴别所用试剂量较少,故应使用试管作反应容器,通过胶头滴管滴加试剂,C对;向滴定管中添加溶液的方法是直接将试剂瓶中的液体转移到滴定管中,D错。
4.学习和研究化学,经常要进行实验,下列关于实验安全的说法正确的是( )
A.做CO还原Fe2O3实验时,为防止污染环境,实验完毕,常先停止通CO,再停止加热
B.做水的蒸馏实验时,要在烧瓶内加几粒沸石以防止暴沸
C.不慎把浓硫酸洒在皮肤上要立即用NaHCO3溶液冲洗
D.凡是给玻璃仪器加热,都要加垫石棉网,以防止仪器炸裂
【答案】B
【解析】A项,做CO还原Fe2O3实验时,实验完毕,应先停止加热,再停止通CO,以防止铁被氧化,A错误;B项,做水的蒸馏实验时,沸石可以防止暴沸,所以要在烧瓶内加几粒沸石以防止暴沸,B正确;C项,不慎将浓硫酸沾到皮肤上,若是少量,则立即用大量水持续冲洗,若是大量,则应先用布擦去,再用大量水持续冲洗,最后在涂上NaHCO3溶液,C错误;D项,试管能直接在酒精灯上加热,烧杯、烧瓶、锥形瓶等玻璃仪器必须垫石棉网才能加热,否则由于受热不均匀,而导致仪器发生破裂,D错误。故选B。
5.下列关于药品的保存方法不正确的是( )
A.二氧化硅不与强酸反应,可用石英器皿盛放氢氟酸
B.硅酸钠溶液应保存在带橡胶塞的试剂瓶中
C.液溴易挥发,在存放溴的试剂瓶中应加水封
D.浓硝酸存放在带有玻璃塞的棕色试剂瓶中
【答案】A
【解析】化学药品的保存需要化学学科思想,这指人们在认识化学的活动中所运用科学方法的思想意识,是对化学的本质、特征、价值的基本认识。A项,石英的成分中有SiO2,SiO2能与氢氟酸发生反应:SiO2+4HF===SiF4↑+2H2O,错误。
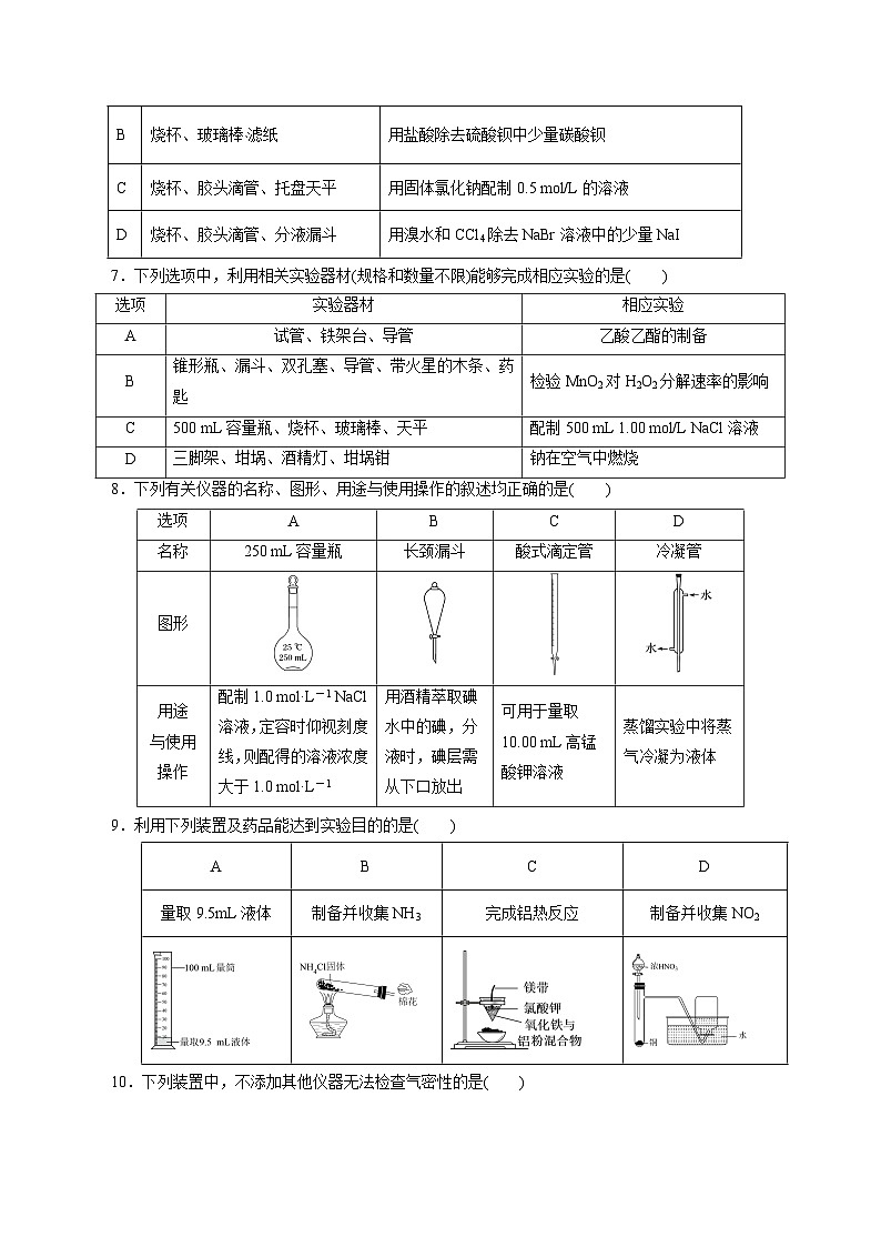
6.用下列实验器材(夹持仪器省略),能够完成相应实验的是( )
实验器材
相应实验
A
烧杯、玻璃棒、蒸发皿
硫酸铜溶液的浓缩结晶
B
烧杯、玻璃棒﹑滤纸
用盐酸除去硫酸钡中少量碳酸钡
C
烧杯、胶头滴管、托盘天平
用固体氯化钠配制0.5 mol/L的溶液
D
烧杯、胶头滴管、分液漏斗
用溴水和CCl4除去NaBr溶液中的少量NaI
【答案】D
【解析】A项,硫酸铜溶液的浓缩结晶,应加热蒸发水分,所需实验器材有酒精灯、蒸发皿、玻璃棒、铁架台、坩埚钳等,题目提供的实验器材无法完成该实验,A项不符合题意;B项,用盐酸除去硫酸钡中少量的碳酸钡,可用溶剂热、过滤、洗涤、干燥的方法进行分离除杂,所用实验器材有烧杯、玻璃棒、漏斗、滤纸、铁架台等,题目提供的实验器材无法完成该实验,B项不符合题意;C项,用固体氯化钠配制溶液,首先计算配制溶液所需氯化钠的质量,再溶解、冷却、转移、洗涤、在相应规格的容量瓶中定容、摇匀,在这些操作中需要的实验器材有:托盘天平、药匙、量筒、胶头滴管、烧杯、玻璃棒,题目提供的实验器材无法完成该实验,C项不符合题意;D项,用溴水和四氯化碳除去溴化钠溶液中少量的碘化钠,反应后萃取,所需实验器材有烧杯、玻璃棒、胶头滴管、分液漏斗,题目提供的实验器材可以完成该实验,D项符合题意;故选D。
7.下列选项中,利用相关实验器材(规格和数量不限)能够完成相应实验的是( )
选项
实验器材
相应实验
A
试管、铁架台、导管
乙酸乙酯的制备
B
锥形瓶、漏斗、双孔塞、导管、带火星的木条、药匙
检验MnO2对H2O2分解速率的影响
C
500 mL容量瓶、烧杯、玻璃棒、天平
配制500 mL 1.00 mol/L NaCl溶液
D
三脚架、坩埚、酒精灯、坩埚钳
钠在空气中燃烧
【答案】B
【解析】A项,制备乙酸乙酯需要加热,缺少酒精灯,不能完成实验,故错误;B项,MnO2作催化剂,加速H2O2的分解,所给器材能够完成实验,故正确;C项,缺少胶头滴管,故错误;D项,缺少泥三角,故错误。
8.下列有关仪器的名称、图形、用途与使用操作的叙述均正确的是( )
选项
A
B
C
D
名称
250 mL容量瓶
长颈漏斗
酸式滴定管
冷凝管
图形
用途
与使用操作
配制1.0 mol·L-1 NaCl溶液,定容时仰视刻度线,则配得的溶液浓度大于1.0 mol·L-1
用酒精萃取碘水中的碘,分液时,碘层需从下口放出
可用于量取10.00 mL高锰酸钾溶液
蒸馏实验中将蒸气冷凝为液体
【答案】C
【解析】定容时仰视刻度线,溶液体积偏大致使溶液的浓度偏低,A项错误;B项为分液漏斗,错误;高锰酸钾具有强氧化性,能腐蚀橡胶,可用酸式滴定管量取,C项正确;蒸馏实验中水从下口进上口出,D项错误。
9.利用下列装置及药品能达到实验目的的是( )
A
B
C
D
量取9.5mL液体
制备并收集NH3
完成铝热反应
制备并收集NO2
【答案】C
【解析】A项,量取9.5mL液体,应使用量程接近的10mL的量筒,故A错误;B项,氯化铵受热分解产生的氨气和氯化氢气体遇冷后又化合为氯化铵,实验室常用NH4Cl和Ca(OH)2混合物加热制备NH3,故B错误;C项,铝比铁活泼,点燃镁条,放出热量,引发反应,铝能将铁从氧化铁中置换出来,完成铝热反应,故C正确;D项,NO2溶于水生成NO,不能用排水法收集,故D错误;故选C。
10.下列装置中,不添加其他仪器无法检查气密性的是( )
【答案】A
【解析】以实验为手段获取宏观现象并从微观视角探讨其本质,或对基于微观或模型分析推理的结果通过实验手段进行证实或证伪,从而得出物质及其变化的基本规律或相关理论。B项利用液差法:夹紧弹簧夹,从长颈漏斗中向试管内加水,长颈漏斗中会形成一段液柱,停止加水后,通过液柱是否变化即可检查;C项利用加热(手捂)法:用酒精灯微热(或用手捂热)试管,通过观察烧杯中有无气泡以及导管中水柱是否变化即可检查;D项利用抽气法:向外轻轻拉动注射器的活塞,通过观察浸没在水中的玻璃导管口是否有气泡冒出即可检查。
11.某课外实验小组设计的下列实验合理的是( )
A.氨气发生装置 B.制备并收集少量 NO2
C.配制一定浓度的硫酸溶液 D.吸收多余氨气
【答案】D
【解析】A项,氯化铵加热分解生成氨气和HCl,在试管口冷却后又结合生成氯化铵固体,不能制取氨气,应选用氯化铵与氢氧化钙加热反应生成氨气,故A错误;B项,二氧化氮与水反应,不能排水法收集,应选向上排空气法收集,故B错误;C项,不能将浓硫酸直接注入容量瓶中,应在烧杯中稀释、冷却后转移到容量瓶中,故C错误;D项,氨气极易溶于水,则图中导管在CCl4有机层可防止发生倒吸,故D正确;故选D。
12.下列有关实验的图示及分析均正确的是( )
A.钾在空气中燃烧,发出紫色火焰,生成K2O
B.碎瓷片作催化剂且有聚热功能
C.点燃镁条即可引发铝热反应
D.模拟“海水蒸馏制淡水”的装置中缺少温度计
【答案】B
【解析】A项,钠在空气中与氧气反应生成Na2O,在空气中燃烧生成Na2O2,钾比钠还活泼,在空气中燃烧的产物不是K2O,故A错误;B项,在石蜡油分解实验中,石蜡油在炽热的碎瓷片的作用下分解产生烯烃和烷烃等,碎瓷片作催化剂且有聚热功能,故B正确;C项,在铝热剂上面应加少量氯酸钾,并在中间插一根镁条,点燃镁条才能引发铝热反应,故C错误;D项,海水蒸馏分离的是水和无机盐,由于无机盐很难挥发,加热至水沸腾只有水蒸气逸出,所以无需温度计控制温度,即海水蒸馏装置中可以不使用温度计,故D错误;故选B。
13.下列关于NO2的制取、净化、收集及尾气处理的装置和原理不能达到实验目的的是( )
A
B
C
D
制取NO2
净化NO2
收集NO2
尾气处理
【答案】B
【解析】A项,Cu在常温下可与浓硝酸反应生成NO2,该实验装置为固液不加热装置,可以用来制取NO2,A不符合题意;B项,二氧化氮能与水反应,不能用水净化二氧化氮,B符合题意;C项,二氧化氮的密度大于空气,可用向上排空气法法收集,C不符合题意;D项,二氧化氮能与氢氧化钠溶液反应,可以用氢氧化钠溶液吸收尾气,D不符合题意;故选B。
14.利用下列装置和操作不能达到实验目的的是( )
A.从含碘CCl4溶液中提取碘和回收CCl4溶剂
B.萃取操作过程中的放气
C.定量测定化学反应速率
D.比较KMnO4、Cl2、S的氧化性
【答案】C
【解析】I2和CCl4互溶但沸点差距较大,所以可以根据两者沸点的差别进行蒸馏来分离,A项正确;振荡过程中产生大量气泡,增加了分液漏斗内的压强,所以为了防止活塞被顶出,要中途放气,B项正确;要用分液漏斗,气体会从长颈漏斗管口逸出,缺少秒表,C项错误;高锰酸钾能氧化浓盐酸生成氯气,反应中高锰酸钾作氧化剂,氧化产物是氯气,所以高锰酸钾的氧化性大于氯气;氯气和硫离子反应生成硫单质,氯气是氧化剂,硫是氧化产物,所以氯气的氧化性大于硫,由此得出高锰酸钾的氧化性大于氯气,氯气的氧化性大于硫,D项正确。
15.下列实验操作正确的是( )
选项
实验
操作
A
证明Na2O2与CO2的反应是放热反应
用棉花包裹Na2O2,放入充满CO2 的集气瓶中,棉花燃烧
B
鉴别NaHCO3与Na2CO3溶液
用小试管分别取少量溶液,然后滴加澄清石灰水
C
观察钠与水反应的现象
用镊子从煤油中取出金属钠,切下绿豆大小的钠,小心放入装满水的烧杯中
D
鉴别Na2CO3与NaCl溶液
用铂丝分别蘸取溶液,在酒精灯外焰上灼烧,观察火焰的颜色
【答案】A
【解析】A项,将少量Na2O2粉末用棉花包裹,放入充满CO2的集气瓶中,盖好玻璃片,观察到棉花燃烧,说明Na2O2与CO2反应是放热反应,使反应部位的温度达到或高于棉花的着火点,A正确;B项,NaHCO3与Na2CO3溶液均能与澄清石灰水反应生成白色沉淀碳酸钙,澄清石灰水不可鉴别NaHCO3与Na2CO3溶液,B错误;C项,用镊子从煤油中取出金属钠,切下绿豆大小的钠,需要用滤纸吸干钠表面的煤油,再小心放入盛有水的烧杯中,观察钠与水反应的现象,C错误;D项,Na2CO3与NaCl溶液均含有Na元素,焰色反应均为黄色,现象相同,不能鉴别,D错误;故选A。
16.下列有关实验基本操作不能达到目的的是( )
A.配制10%CuSO4溶液:称取5. 0 g CuSO4•5H2O,加入27.0 g水,搅拌溶解
B.在实验室中,采用加热氯酸钾和二氧化锰混合物的方法制取氧气。我们可以用溶解、过滤、洗涤、干燥的方法从反应产物中得到二氧化锰
C.可以用酒精灯、玻璃棒、坩埚、泥三角这些仪器从食盐水中获取NaCl晶体
D.配制100 mL 1 mol·Lˉ1的Na2CO3溶液可将固体放于天平左盘称其质量
【答案】C
【解析】A项,5. 0gCuSO4•5H2O中所含CuSO4的质量为:,,加入27.0g水,所得溶液的溶质质量分数=,故A正确;B项,氯酸钾和二氧化锰混合加热后,氯酸钾分解成氯化钾和氧气,二氧化锰不反应且不溶于水,因此将反应后混合物溶解、过滤、洗涤、干燥后可得到二氧化锰,故B正确;C项,从食盐水中获取NaCl晶体需要通过蒸发结晶的方法,蒸发需用到蒸发皿,故C错误;D项,托盘天平的使用“左物右码”,所成药品在左盘中称量,故D正确;故选C。
17.下列有关实验安全说法正确的是( )
A.禁止随意混合各种化学药品,以免发生意外事故
B.闻气体的气味时,面部应远离容器,用手用力在集气瓶口扇动
C.一些有机溶剂(如乙醚等)容易被引燃,需要时可用酒精灯直接加热,但不能用酒精喷灯直接加热
D.实验过程中的有毒药品不得进入口内或者接触伤口,剩余的废液不得回收使用,应倒入下水道
【答案】A
【解析】A项,不同的化学药品间可能发生反应生成有毒、易燃、易爆等物质,实验室中禁止随意混合各种化学药品,以免发生意外事故,故A正确;B项,在闻气体的气味时,要用手轻轻扇动,使少量气体飘进鼻孔,故B错误;C项,一些有机溶剂(如乙醚等)容易被引燃,不能用酒精灯直接加热,如需加热,可以采用水浴等间接加热的方法进行,故C错误;D项,有毒药品剩余的废液不能倒入下水道中,会造成地下水或土壤的污染,应放入指定的容器中存放,故D错误;故选A。
18.按下列设计进行相关操作,不能达到相应实验目的的是( )
A.用装置甲可以制H2 B.用装置乙可以加热熔融纯碱
C.用装置丙可以测量氨气的体积 D.用装置丁可以除去Cl2中的HCl气体
【答案】B
【解析】A项,锌和稀硫酸可以制取氢气,多孔隔板可以随开随用,随关随停,可以控制反应的进行,故A能达到实验目的;B项,瓷坩埚的材料中有二氧化硅,加热条件下会和纯碱反应,故B不能达到实验目的;C项,氨气不溶于四氯化碳,可以用排液法可以测量氨气的体积,故C能达到实验目的;D项,氯化氢极易溶于水,氯气难溶于饱和食盐水,用饱和食盐水除去氯气中的氯化氢,可以减小氯气的溶解,故D能达到实验目的;故选B。
19.探究浓硫酸与木炭粉反应的产物,把生成物通过如图所示连接装置。下列叙述错误的是( )
A.若A中固体由白色变蓝色,则说明反应有水生成
B.为了检验是否生成SO2,装置B中可以是品红溶液或溴水,这两种试剂的检验都利用了SO2的漂白性
C.装置C酸性高锰酸钾溶液的作用是除去SO2
D.装置D澄清石灰水是为了检验有无CO2生成
【答案】B
【解析】浓硫酸与木炭粉反应生成二氧化硫、二氧化碳和水,为检验三种产物,让产物先通过无水硫酸铜,若变蓝,则证明加热条件下有水蒸气生成,再通过品红溶液,用于检验二氧化硫的生成,后通过酸性高锰酸钾,目的是为了除尽二氧化硫,防止干扰二氧化碳的检验,所以再通入澄清石灰水用于检验二氧化碳的生成。A项,无水硫酸铜可用于检验水蒸气的存在,若A中固体由白色变蓝色,则说明反应有水生成,A正确;B项,二氧化硫能使酸性高锰酸钾或溴水褪色,利用的是二氧化硫的还原性,不是漂白性,B错误;C项,因二氧化硫和二氧化碳均为酸性氧化物,均能使澄清石灰水变浑浊,为证明二氧化碳的存在,必须先除尽二氧化硫,所以装置C酸性高锰酸钾溶液的作用是除去SO2,防止干扰二氧化碳的检验,C正确;D项,根据上述分析可知,装置D澄清石灰水是为了检验有无CO2生成,D正确;故选B。
20.实验室中提取碘的流程如图所示,流程中步骤A~D对应的装置图正确的是( )
A
B
C
D
【答案】D
【解析】A项,灼烧干海带需在坩埚中进行,而不能在蒸发皿中进行,A错误;B项,过滤时需通过玻璃棒引流,且漏斗下端尖嘴部分需紧靠烧杯内壁,B错误;C项,分液时,分液漏斗下端尖嘴部分需紧靠烧杯内壁,C错误;D项,分离碘和CCl4,采用蒸馏操作,图D中蒸馏操作规范、正确,D正确;故选D。
21.实验室用如图装置制氨气并验证氨气的某些化学性质能达到实验目的的是( )
A.用装置甲制取氨气 B.用装置乙除去氨气中的水蒸气
C.用装置丙验证氨气具有还原性 D.用装置丁吸收尾气
【答案】C
【解析】A项,实验室采用装置甲制取氨气时,分液漏斗中盛装浓氨水,圆底烧瓶中盛放氢氧化钠固体或生石灰,图示药品使用不正确,不能用来制取氨气,A错误;B项,氨气与浓硫酸反应生成硫酸铵,不能用浓硫酸干燥氨气,B错误;C项,丙装置中发生反应:2NH3+3CuON2+3Cu+3H2O,可以验证氨气具有还原性,C正确;D项,氨气与水直接接触,不能起防倒吸的作用,D错误;故选C。
22.为达到下列实验目的,其实验操作正确的是( )
选项
A
B
C
D
实验目的
验证温度对水解平衡的影响
混合浓硫酸和乙醇
检查装置的气密性
检验溶液的Fe3+
实验操作
【答案】C
【解析】A项,试管中加热液体时液体不超过试管容积的三分之一,A错误;B项,浓硫酸密度大,应该将浓硫酸倒入乙醇中,B错误;C项,关闭弹簧夹,长颈漏斗液面保持不变可证明气密性良好,C正确;D项,滴管不能深入试管内部,D错误;故选C。
23.下列实验所选试剂或装置不合理的是( )
A
B
C
D
实验目的
除去海带中的有机化合物
从粗盐水中获得氯化钠
制取蒸馏水
用乙醇萃取溴水中的溴
装置
【答案】D
【解析】A项,图示装置中盛放海带的仪器为坩埚,可以在该装置中灼烧海带,故A不选;B项,图示装置分别为过滤和蒸发装置,可用于提纯粗盐,故B不选;C项,图示装置为蒸馏装置,可以利用该装置获得少量蒸馏水,故C不选;D项,乙醇与水互溶,无法用乙醇萃取溴水中的溴,可用四氯化碳,故D选;故选D。
24.利用如图装置,能制取并在集气瓶中d中收集到干燥纯净气体的是(尾气处理装置已略去) ( )
气体
a中试剂
b中试剂
c中试剂
A
H2
稀盐酸+Zn
饱和食盐水
无水氯化钙
B
Cl2
浓盐酸+KMnO4
饱和食盐水
浓硫酸
C
SO2
浓硫酸+Na2SO3
氢氧化钠溶液
浓硫酸
D
NH3
浓氨水+NaOH
浓硫酸
无水氯化钙
【答案】B
【解析】A项,用稀盐酸和锌制取H2,但H2的密度比空气小,应该用向下排空气法收集,不能用d收集,故A项错误;B项,用浓盐酸和KMnO4制Cl2:2KMnO4+16HCl(浓)=2KCl+MnCl2+Cl2↑+8H2O ,因为浓盐酸易挥发,所以制得的Cl2中会含有杂质HCl,可用饱和食盐水除去HCl,除杂后再用浓硫酸进行干燥,且Cl2的密度比空气大,可以用d进行收集,故B项正确;C项,用浓硫酸和Na2SO3制取SO2,SO2能够与NaOH溶液反应:SO2+2NaOH=Na2SO3+H2O,所以b中不能用NaOH溶液,故C项错误;D项,用浓氨水和NaOH制取NH3,NH3是一种碱性气体,能够与浓硫酸发生反应,所以b中不能用浓硫酸,且NH3的密度比空气小,应该用向下排空气法收集,不能用d收集,故D项错误;故选B。
25.同学们在实验室中用下图装置验证木炭与浓硫酸反应中生成的气体成分,下列有关说法正确的是( )
A.①中品红褪色证明SO2有氧化性 B.②中的试剂X应该是浓硫酸
C.③中的试剂Y应该是溶液 D.②中颜色变浅即可由③验证CO2
【答案】D
【解析】木炭与浓硫酸在加热条件下反应生成二氧化碳和二氧化硫,①中品红溶液用于检验二氧化硫,装置②中盛放酸性高锰酸钾溶液用于除去二氧化硫,装置③中盛放澄清石灰水用于检验二氧化碳。A项,二氧化硫有漂白性,能使品红溶液褪色,A错误;B项,装置②中盛放酸性高锰酸钾溶液用于除去二氧化硫,B错误;C项,装置③中盛放澄清石灰水用于检验二氧化碳,C错误;D项,装置②中盛放酸性高锰酸钾溶液用于除去二氧化硫,颜色变浅证明二氧化硫除尽,可由③中澄清石灰水验证CO2,D正确;故选D。
二、非选择题
26.化学是一门以实验为基础的自然科学,化学实验在化学学习中具有重要作用。
(1)下列关于实验的叙述中正确的有 (填字母)。
A.不慎碰翻燃着的酒精灯使酒精在桌面上燃烧起来,应立即用湿抹布灭火
B.不慎将酸沾到皮肤或衣物上,应立即用浓NaOH溶液清洗
C.先在天平两个托盘上各放一张相同质量的纸,再把氢氧化钠固体放在纸上称
D.把试剂瓶中的Na2CO3溶液倒入试管中,发现取量过多,为了不浪费,又把多余的试剂倒入原试剂瓶中
E.分液时,分液漏斗下层液体从下口放出,上层液体从上口倒出
F.使用分液漏斗前要检查其是否漏水
G.用蒸发方法使NaCl从溶液中析出时,应将蒸发皿中NaCl溶液中的水全部加热蒸干
(2)可用于分离或提纯物质的方法有:A.过滤;B.结晶;C.蒸馏;D.加热;e.分液。
请将相应分离提纯物质方法的序号填入空白处:
①除去澄清石灰水中悬浮的CaCO3颗粒: 。
②除去CaO中混有的CaCO3: 。
③分离酒精和水的混合物: 。
④分离水和CCl4的混合物: 。
⑤分离NaCl和KNO3的混合物: 。
(3)某学校实验室从化学试剂商店买回18.4 mol·L-1的硫酸。
现有该浓硫酸配制100 mL 1 mol·L-1的稀硫酸。可供选用的仪器有:
a.胶头滴管 b.烧瓶 c.烧杯 d.药匙 e.量筒 f.托盘天平
请回答下列问题:
①配制稀硫酸时,上述仪器中不需要使用的有 (选填序号),还缺少的仪器有 (写仪器名称)。
②配制100 mL 1 mol·L-1的稀硫酸需要用量筒量取上述浓硫酸的体积为 mL(保留一位小数),量取浓硫酸时应选用 (填序号)规格的量筒。
A.10 mL B.50 mL C.100 mL
【答案】(1)AE (2)①a ②d ③c ④e ⑤b
(3)①bdf 100 mL容量瓶、玻璃棒 ②5.4 a
【解析】(1)B项,应立即先用布拭去,再用大量水冲洗,再涂上3%~5%的NaHCO3溶液;C项,NaOH易潮解,应放在小烧杯内称量,不能放在纸上称量;D项,剩余的药品一般不放回原试剂瓶;G项,应加热到有大量晶体析出时停止加热,利用余热蒸干。(3)①用浓硫酸配制稀硫酸,无需烧瓶、药匙、托盘天平,还缺少100 mL容量瓶、玻璃棒。②根据稀释前后溶液中溶质的物质的量不变可得0.1 L×1 mol·L-1=18.4 mol·L-1×V,V≈0.005 4 L,即5.4 mL,应选用10 mL量筒。
27.下图A、B、C是某课外活动小组设计的制取氨气并进行喷泉实验的三组装置示意图,制取NH3选用试剂如图所示,回答下列问题:
(1)用A图所示的装置可制备干燥的NH3
①反应的化学方程式为:_______。装置中收集NH3的试管口放置棉花团的作用是_______。
②干燥管中干燥剂能否改用无水CaCl2_______。(填“是”或“否”)
(2)用B图所示的装置可快速制取较大童NH3拟作喷泉实验,回答下列问题:
①B图装置能够快速制取氨气的原理:_______。(写一点即可)
②检验NH3是否收集满的实验方法是:_______。
(3)用C图所示的装置进行喷泉实验,上部烧瓶已充满干燥氨气,引发喷泉的操作是_______。
(4)某同学根据氨的喷泉实验原理,有了一个创新的设计:如果改换一下烧瓶内的气体和烧杯中的液体,也能做成喷泉实验。那么下列各组中的气体和液体符合该学生设计是_______。
①SO2和NaOH溶液 ②O2和水 ③HCl和水 ④Cl2和饱和食盐水
【答案】(1) Ca(OH)2+2NH4ClCaCl2+2NH3↑+2H2O 减小空气对流,使氨气充满试管 否
(2)生石灰(CaO)与水反应放出大量的热,使NH3·H2O受热分解生成氨气 用玻璃棒蘸取少许浓盐酸靠近收集NH3的试管口,若产生白烟,说明试管已收集满NH3,反之,则没有收集满;用湿润的红色石蕊试纸靠近收集NH3的试管口,若湿润的红色石蕊试纸变蓝,则说明NH3已收集满,反之,则没有收集满
(3)打开夹子,用手(或热毛巾)捂热烧瓶,氨气受热膨胀,赶出玻璃导管内的空气,氨气与水接触,即发生喷泉
(4)①③
【解析】装置A中氢氧化钙与氯化铵共热制取氨气,碱石灰干燥氨气,向下排空气法收集氨气;装置B中氧化钙与水反应放热,促进氨水的分解产生氨气,向下排空气法收集氨气;氨气极易溶于水、与水反应,装置C为氨气的喷泉实验。(1)①氢氧化钙与氯化铵共热生成氯化钙、氨气和水,反应的化学方程式为:Ca(OH)2+2NH4ClCaCl2+2NH3↑+2H2O,氨气为密度较小的气体,易与空气产生对流,试管口放置棉花团的作用是:减小空气对流,使氨气充满试管。②氨气能和氯化钙反应生成CaCl2·8NH3,所以干燥管中干燥剂不能改用无水氯化钙。(2)①氧化钙与水反应生成氢氧化钙,且放出大量热量,促使NH3·H2O受热分解生成氨气。②氨气为碱性气体,能使湿润的红色石蕊试纸变蓝,也能与氯化氢气体反应产生白烟,因此检验氨气是否收集满的实验方法为:用玻璃棒蘸取少许浓盐酸靠近收集NH3的试管口,若产生白烟,说明试管已收集满NH3,反之,则没有收集满;用湿润的红色石蕊试纸靠近收集NH3的试管口,若湿润的红色石蕊试纸变蓝,则说明NH3已收集满,反之,则没有收集满。(3)氨气极易溶于水、与水反应,打开止水夹,用手(或热毛巾)捂热烧瓶,使氨气受热膨胀,将玻璃导管内的空气赶出,氨气与水接触,烧瓶内压强减小,即发生喷泉。(4)喷泉实验的原理是:气体在液体中溶解度很大,在短时间内产生足够的压强差,大气压将烧杯内的液体压入烧瓶中,在尖嘴导管口形成喷泉;①SO2和NaOH溶液反应,容器内外可形成较大的压强差,能做成喷泉实验,①符合;②氧气不易溶于水,不与水反应,容器内外不能形成较大的压强差,不能做成喷泉实验,②不符合;③氯化氢极易溶于水,容器内外可形成较大的压强差,能做成喷泉实验,③符合;④氯气不溶于饱和食盐水,不与饱和食盐水反应,容器内外不能形成较大的压强差,不能做成喷泉实验,④不符合;综上分析,①③能做成喷泉实验。
28.化学实验室是验证假设、推断结论的重要方法。某学习小组学习了氧化还原知识后,对SO2的还原性进行了探究。
Ⅰ.探究SO2和FeCl3溶液之间的反应:
(1)A中反应的离子方程式是_______,D中溶液的作用是_______。
(2)装置B具有缓冲气流和储存气体的作用,装置中试剂是 _______。
(3)通入足量的SO2,反应结束后,向装置C中滴加酸性高锰酸钾溶液,检验生成的Fe2+ ,若酸性高锰酸钾溶液紫色褪去证明SO2与Fe3+发生了反应,你认为该结论是否正确,理由是_______。
Ⅱ.有同学认为CO2、SO2均是酸性氧化物,性质相似,由CO2与Ca(ClO)2溶液反应,推测SO2与Ca(ClO)2溶液反应也生成CaSO3,通过如图所示装置验证假设。实验过程发现:开始装置A中出现浑浊,溶液逐渐变为黄绿色,随着SO2不断通入,产生大量白色沉淀,溶液黄绿色又褪去。
(4)取白色沉淀,加入稀盐酸,没有明显变化,推测沉淀是_______。
(5)通入SO2一段时间后,黄绿色消失,发生反应的离子方程式是_______。若要验证该反应能发生,实验方案是 _______。
【答案】(1) SO32-+2H+=SO2↑+H2O 吸收多余的 SO2,防止污染大气
(2)饱和NaHSO3溶液
(3)不能,可能是由于过量的SO2使酸性高锰酸钾溶液紫色褪去或可能是Cl-与酸性高锰酸钾溶液反应使紫色褪去)
(4)CaSO4
(5) Cl2+SO2 + 2H2O=4H++SO42-+2Cl- 向氯水中通入二氧化硫,向反应后的溶液中滴加BaCl2溶液有白色沉淀,过滤、洗涤,向沉淀中再滴加足量的稀盐酸,沉淀不溶解,证明反应生成了SO42-,从而证明反应能够发生
【解析】本实验的实验目的为探究SO2的还原性,A装置为H2SO4溶液与Na2SO3反应制取SO2,反应原理为:H2SO4+Na2SO3=Na2SO4+SO2↑+H2O,B装置具有缓冲气流和储存气体的作用,C装置中SO2还原FeCl3,D装置为尾气处理装置。(1)由分析可知,A装置为H2SO4溶液与Na2SO3反应制取SO2,反应原理为:H2SO4+Na2SO3=Na2SO4+SO2↑+H2O,离子方程式为SO32-+2H+=SO2↑+H2O,D中的溶液是碱液,吸收多余的SO2,防止污染大气;(2)装置B中的试剂可以是饱和NaHSO3溶液,具有缓冲气流和储存气体的作用;(3)通入足量的SO2,反应结束后向装置C中滴加酸性高锰酸钾溶液,可能是由于SO2使酸性高锰酸钾溶液紫色褪去,也可能是Cl-与酸性高锰酸钾溶液反应使紫色褪去,因此不能检验生成的Fe2+;(4)开始装置A中出现浑浊,溶液逐渐变为黄绿色,说明有Cl2,随着SO2不断通入,SO2被Cl2氧化,产生大量白色沉淀,取沉淀,加入盐酸沉淀不溶解,由题述条件可推测白色沉淀是CaSO4;(5)随着SO2气体通入,溶液的酸性增强,ClO-与Cl-反应生成Cl2,反应的离子方程式是ClO-+Cl-+2H+ =Cl2+ H2O;通入SO2一段时间后,黄绿色消失,发生反应的离子方程式是Cl2+SO2 +2H2O=4H+ + SO42- +2Cl-,向氯水中通入二氧化硫,向反应后的溶液中滴加BaCl2溶液有白色沉淀,过滤、洗涤,向沉淀中再滴加足量的稀盐酸,沉淀不溶解,证明反应生成了SO42-,从而证明反应能够发生。
29.某研究性学习小组利用下列有关装置制备SO2,并对SO2的性质进行探究(装置的气密性已检查)。已知:NaHSO3溶液显酸性。
Ⅰ.探究SO2与可溶性钡的强酸盐是否反应(接口a接b)
(1)滴加浓硫酸之前,打开弹簧夹,通入一段时间N2,再关闭弹簧夹,此操作的目的是_______。
(2)实验过程中装置B中没有明显变化,装置C中有白色沉淀生成,该沉淀不溶于稀盐酸。据B中现象得出的结论是_______,装置C中反应的离子方程式是_______。
(3)装置D中NaOH全部转化为NaHSO3的标志为_______。
Ⅱ.探究亚硫酸与次氯酸的酸性强弱(接口a接c)
(4)将少量装置A中生成的气体直接通入装置G中,不能根据G中现象判断亚硫酸与次氯酸的酸性强弱,理由是_______(用化学反应方程式表示)。
(5)为了验证亚硫酸与次氯酸的酸性强弱,需要制备一种中间酸,装置E中药品是_______,其作用是_______,通过_______现象即可证明亚硫酸的酸性强于次氯酸。
【答案】(1)排出装置中的空气,防止二氧化硫被氧气氧化为SO42-,干扰实验
(2) 二氧化硫和BaCl2溶液不反应 3SO2+2NO3-+3Ba2++2H2O=3BaSO4↓+2NO↑+4H+
(3)溶液褪色
(4)Ca(ClO)2+2SO2+2H2O= CaSO4↓+H2SO4+2HCl
(5)碳酸氢钠溶液 证明亚硫酸酸性大于碳酸,制取二氧化碳,吸收二氧化硫 F中品红溶液不褪色、G中溶液变浑浊
【解析】次氯酸具有强氧化性、二氧化硫具有还原性,不能利用二氧化硫与次氯酸钙直接反应判断亚硫酸与次氯酸的酸性强弱,先验证亚硫酸酸性比碳酸强,再结合碳酸酸性比HClO强判断;A装置制备二氧化硫,通过碳酸氢钠溶液,可以验证亚硫酸酸性比碳酸强,用品红溶液检验二氧化碳中不含二氧化硫,再把二氧化碳通入漂白粉溶液中证明碳酸的酸性大于次氯酸。(1)为防止二氧化硫被氧气氧化为SO42-,干扰实验,滴加浓硫酸之前,打开弹簧夹,通入一段时间N2,排出装置中的空气。(2)二氧化硫通入BaCl2溶液中,没有明显变化,说明二氧化硫和BaCl2不反应,装置C中有白色沉淀生成,该沉淀不溶于稀盐酸,说明二氧化硫被硝酸根离子氧化生成硫酸钡沉淀,装置C中反应的离子方程式是3SO2+2NO3-+3Ba2++2H2O=3BaSO4↓+2NO↑+4H+。(3)二氧化硫能使品红溶液褪色,装置D中NaOH全部转化为NaHSO3的标志为溶液褪色;(4)次氯酸具有强氧化性、二氧化硫具有还原性,二氧化硫被次氯酸钙氧化为硫酸钙,反应方程式为Ca(ClO)2+2SO2+2H2O= CaSO4↓+H2SO4+2HCl,所以不能根据G中生成沉淀判断亚硫酸与次氯酸的酸性强弱。(5)为了验证亚硫酸与次氯酸的酸性强弱,需要证明酸性:亚硫酸>碳酸>次氯酸,二氧化硫和碳酸氢钠反应生成亚硫酸氢钠和二氧化碳,所以装置E中盛放碳酸氢钠溶液证明亚硫酸酸性大于碳酸、制取二氧化碳、吸收二氧化硫,通过F中品红溶液不褪色、G中溶液变浑浊即可证明亚硫酸的酸性强于次氯酸。
30.某实验小组为验证NO2与水反应的产物与课本方程式中的产物是否一致,设计如下装置进行实验(夹持装置已略去,装置气密性已检验)。
实验步骤如下:
步骤I:打开K1、K3、K5,关闭K2、K4,通入一段时间N2,关闭K1﹔
步骤II:打开K2,加入足量浓硝酸,同时打开pH传感器和c(NO3-)传感器,记录数据如下:[pH越小表示c(H+)越大]
步骤III:5min后,打开K4,用注射器将少量空气注入三颈烧瓶,关闭K4。
回答下列问题:
(1)仪器a的名称为_______。
(2)“步骤I”中“通入一段时间N2”的目的是_______。
(3)“步骤II”中“打开K2,加入足量浓硝酸”时,可观察到:圆底烧瓶中反应剧烈,铜片逐渐溶解,溶液变为蓝绿色,同时烧瓶上方有_______色气体产生;片刻后,三颈烧瓶内的导管口有气泡冒出。
(4)“步骤III”中“用注射器将少量空气注入三颈烧瓶”的目的是检验_______(填化学式)。
(5)根据“步骤II”的数据采集和“步骤III”的实验现象,得到NO2与水反应的离子方程式为_______。
(6)有同学认为该实验不严谨,传感器所记录的数据结果也可能是因为_______造成的。
【答案】(1)分液漏斗 (2)排尽装置中的空气 (3)红棕
(4)NO (5)3NO2+H2O=2H++2NO3-+NO
(6)圆底烧瓶中浓硝酸的挥发
【解析】本实验的目的是验证NO2与水反应的产物,首先利用氮气将装置中的空气排尽,防止O2干扰实验,然后利用浓硝酸和铜片反应制取NO2,生成的NO2在三颈烧瓶中与水反应,注射器中的空气可以验证NO2与水反应是否有NO生成,然后再进行尾气处理。(1)根据仪器a的结构特点可知其为分液漏斗;(2)利用氮气将装置中的空气排尽,防止O2干扰实验;(3)铜与浓硝酸反应生成NO2,NO2为红棕色气体,所以烧瓶上方有红棕色气体产生;(4)若NO2与水反应生成NO,生成的NO与空气接触后会生成红棕色的NO2,所以“步骤III”中“用注射器将少量空气注入三颈烧瓶”的目的是检验NO;(5)根据题目所给数据可知,NO2与水反应时NO3-的浓度增大,氢离子浓度增多,说明生成硝酸,反应的离子方程式为3NO2+H2O=2H++2NO3-+NO;(6)浓硝酸具有挥发性,圆底烧瓶中浓硝酸的挥发也会使三颈烧瓶中NO3-的浓度增大。
相关试卷
这是一份考点22 化学实验基础(考点归纳)——2023年高中化学学业水平考试专项精讲+测试(人教版2019必修1+必修2),文件包含考点22化学实验基础教师版docx、考点22化学实验基础学生版docx等2份试卷配套教学资源,其中试卷共30页, 欢迎下载使用。
这是一份考点21 化学与可持续发展(测试)——2023年高中化学学业水平考试专项精讲+测试(人教版2019必修1+必修2),文件包含考点21化学与可持续发展解析版docx、考点21化学与可持续发展学生版docx等2份试卷配套教学资源,其中试卷共29页, 欢迎下载使用。
这是一份考点19 乙醇与乙酸(考点归纳)——2023年高中化学学业水平考试专项精讲+测试(人教版2019必修1+必修2),文件包含考点19乙醇与乙酸教师版docx、考点19乙醇与乙酸学生版docx等2份试卷配套教学资源,其中试卷共24页, 欢迎下载使用。

