2023年北京第二次普通高中学业水平合格性考试生物模拟卷01
展开2023年北京第二次普通高中学业水平合格性考试生物仿真模拟试卷01
(考试时间:90分钟 试卷满分:100分)
考
生
须
知
1. 考生要认真填写考场号和座位序号。
2. 本试卷分为两个部分。第一部分为选择题,35个小题(共50分);第二部分为非选择题,8个小题(共50分)。
3. 试题所有答案必须填涂或书写在答题卡上,在试卷上作答无效。第一部分必须用2B铅笔作答;第二部分必须用黑色字迹的签字笔作答。
4. 考试结束后,考生应将试卷和答题卡放在桌面上,待监考员收回。
第一部分(选择题 共50分)
本部分共35小题,1~20题每小题1分,21~35题每小题2分,共50分。在每小题列出的四个选项中,选出最符合题目要求的一项。
1.细胞学说的建立过程是一个科学家探究、开拓、继承、修正和发展的过程,充满了耐人寻味的曲 折。下列说法与细胞学说不相符的是( )
A.细胞学说的建立离不开技术的发展
B.细胞学说使人们对生命的认识由器官组织水平进入细胞水平
C.细胞学说认为细胞对与其他细胞共同组成的整体的生命起作用
D.人体每个细胞都能单独完成各项生命活动
【答案】D
【分析】细胞学说要点:1、细胞是一个有机体,一切动植物都由细胞发育而来,并由细胞和细胞产物所构成;2、细胞是一个相对独立的单位,既有它自己的生命,又对与其他细胞共同组成的整体的生命起作用;3、新细胞可以从老细胞中产生。
【详解】A、细胞学说的建立是一个在科学探究中开拓,继承,修正和发展的过程,离不开技术的发展,A正确;
B、细胞学说建立之前,人们并不知道细胞的存在,所以细胞学说使人们对生命的认识由器官组织水平进入细胞水平,B正确;
C、细胞是一个相对独立的单位,既有它自己的生命,又对与其他细胞共同组成的整体的生命起作用,C正确;
D、单细胞生物,一个细胞就是一个个体,每个细胞都能单独完成各项生命活动,人是多细胞生物,各项生命活动是共同协调的结果,D错误。
故选D。
【点睛】本题考查细胞学说的内容,考查识记能力。
2.下列关于生命体中螺旋结构的叙述,错误的是( )
A.DNA分子双螺旋结构模型是物理模型,可形象地反映DNA分子结构
B.分裂前期染色质丝螺旋缠绕,缩短变粗,成为染色体
C.螺旋藻(一种蓝藻)细胞内含有叶绿体,可进行光合作用
D.高温可使某食物蛋白的螺旋结构变得伸展、松散,易被酶水解而易消化
【答案】C
【分析】(1)沃森和克里克以富兰克林和威尔金斯提供的DNA衍射图谱的有关数据为基础,推算出DNA双螺旋结构,运用物理模型构建法建立了DNA分子的双螺旋结构模型。(2)有丝分裂前期的主要特点: 间期的染色质丝螺旋缠绕,缩短变粗,成为染色体,纺锤体形成,核膜逐渐消失,核仁逐渐解体,染色体散乱分布在纺锤体中央。(3)构成原核生物的原核细胞中只有核糖体这一种细胞器。(4)高温可破坏蛋白质的空间结构,使蛋白质的空间结构变得伸展、松散,容易被蛋白酶水解。
【详解】A、DNA分子双螺旋结构模型是物理模型,可形象地反映出DNA分子结构的特点,A正确;
B、在分裂前期,染色质丝螺旋缠绕,缩短变粗,成为染色体,B正确;
C、螺旋藻(一种蓝藻)属于原核生物,其细胞中不含有叶绿体,C错误;
D、高温可破坏蛋白质的空间结构,使某食物蛋白的螺旋结构变得伸展、松散,易被酶水解而易消化,D正确。
故选C。
3.下列有关动物细胞膜的结构和功能的叙述,错误的是( )
A.细胞质的外表面既有糖蛋白又有糖脂
B.细胞膜的选择透过性与磷脂双分子层无关
C.功能越复杂的细胞膜,蛋白质的种类和数量越多
D.细胞膜上的磷脂分子呈双层排布
【答案】B
【分析】1、蛋白质在细胞膜行使功能时起重要作用,因此,功能越复杂的细胞膜,蛋白质的种类和数量越多。
2、对细胞膜的深入研究发现,细胞膜的外表面还有糖类分子,它和蛋白质分子结合形成的糖蛋白,或与脂质结合形成的糖脂,这些糖类分子叫作糖被。糖被在细胞生命活动中具有重要的功能。例如,糖被与细胞表面的识到、细胞间的信息传递等功能有密切关系。
3、生物膜的流动镶嵌模型认为,磷脂双分子层构成了膜的基本支架,这个支架不是静止的。磷脂双分子层是轻油般的流体,具有流动性。蛋白质分子有的镶嵌在磷脂双分子层表面,有的部分或全部嵌入磷脂双分子层中,有的横跨整个磷脂双分子层。大多数蛋白质分子也是可以运动的。
【详解】A、细胞膜的外表面还有糖类分子,它和蛋白质分子结合形成的糖蛋白,或与脂质结合形成的糖脂,A正确;
B、磷脂双分子层对某些物质具有不透性,与细胞膜的选择透过性有关,B错误;
C、蛋白质在细胞膜行使功能时起重要作用,功能越复杂的细胞膜,蛋白质的种类和数量越多,C正确;
D、细胞膜的磷脂双分子层构成了膜的基本支架,D正确。
故选B。
4.“生命观念”是指对观察到的生命现象及相互关系或特性进行解释后的抽象,是经过实证后的想法或观点,是能够理解或解释相关事件和现象的品格和能力。结构与功能观是“生命观念”的内容之一。下列有关叙述正确的是( )
A.叶绿体含有双层膜,有利于扩大光合作用的受光面积
B.线粒体通过嵴增加了与葡萄糖分解等相关酶的附着位点
C.真核细胞中的细胞骨架由蛋白质纤维组成,可维持细胞形态
D.根尖分生区细胞含有大液泡,有利于根吸收水分
【答案】C
【分析】1、叶绿体是植物进行光合作用的细胞器,是植物细胞的“养料制造车间”和“能量转换站”。
2、线粒体是细胞进行有氧呼吸的主要场所,生命活动所需要的能量,大约95%来自线粒体,是细胞的“动力车间”。
3、细胞骨架是真核细胞中维持细胞形态、保持细胞内部结构有序性的网架结构,细胞骨架由蛋白质纤维组成。
4、液泡主要存在于成熟植物细胞中,液泡内有细胞液,有维持细胞形态、储存养料、调节细胞渗透吸水的作用。
【详解】A、叶绿体接受光能的结构是其类囊体薄膜,不是双层膜(内膜和外膜),A错误;
B、线粒体通过嵴增加了与丙酮酸分解等相关酶的附着位点,而葡萄糖分解发生在细胞质基质中,B错误;
C、真核细胞中的细胞骨架由蛋白质纤维组成,可维持细胞形态,保持细胞内部结构有序性,C正确;
D、根尖分生区细胞不含大液泡,D错误。
故选C。
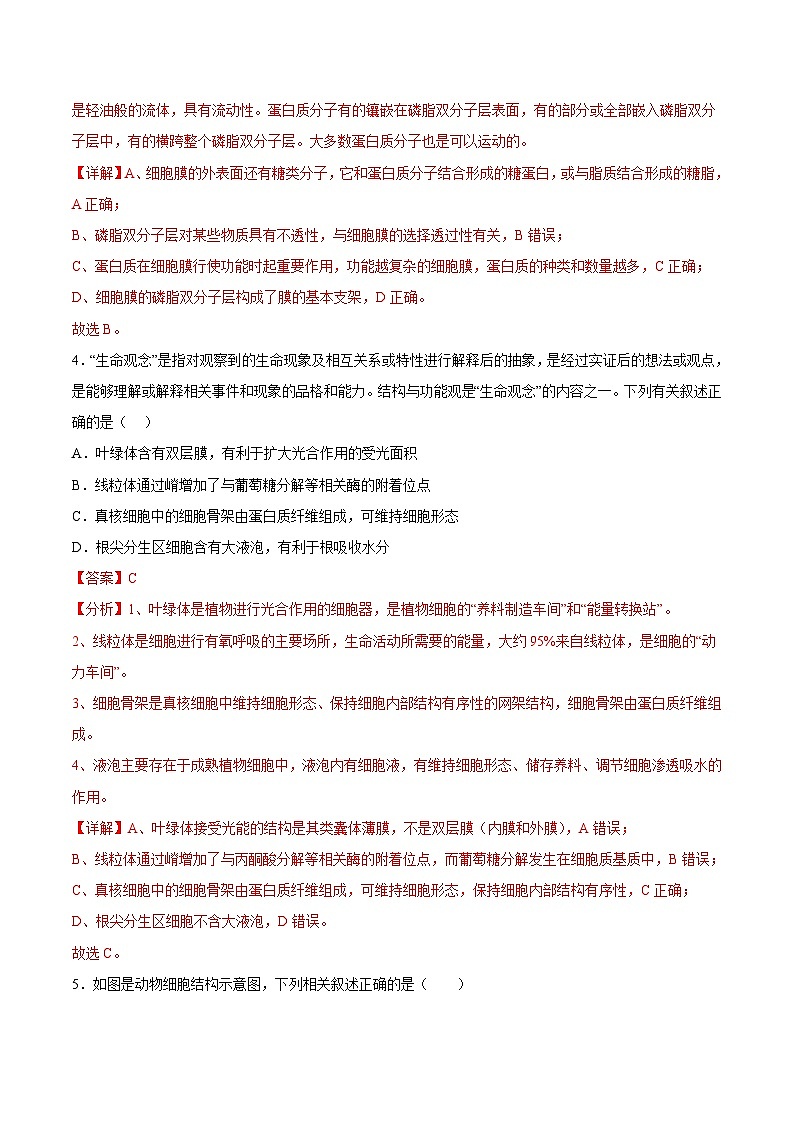
5.如图是动物细胞结构示意图,下列相关叙述正确的是( )
A.①和②与细胞分裂时遗传物质的平均分配有关
B.在细胞质中合成的蛋白质和RNA通过③运输到细胞核
C.④是蛋白质加工以及脂质合成的车间
D.细胞内的①和⑤都不含磷脂分子或核糖核酸分子
【答案】C
【分析】分析题图:图中①~⑤分别是中心体、高尔基体、核孔、内质网、核糖体。
【详解】A、动物细胞分裂时遗传物质的平均分配与中心体有关,与高尔基体无关,A错误;
B、核孔是某些物质进出细胞核的通道,蛋白质可通过核孔从细胞质运输到细胞核,RNA可通过核孔从细胞核运输到细胞质,B错误;
C、内质网是细胞内蛋白质合成和加工以及脂质合成的车间,C正确;
D、细胞内的①和⑤都不含有生物膜,不含磷脂分子,但是⑤含有RNA,D错误。
故选C。
6.植物体内有三个相邻的细胞a、b、c,已知它们的细胞液浓度大小关系是a>b>c,那么它们三者之间水分渗透的方向表示正确的是( )
A. B. C. D.
【答案】C
【分析】渗透作用指水分子等溶剂分子通过半透膜从低浓度运输到高浓度的扩散。
【详解】水分跨膜运输的方式是自由扩散,总是从浓度低的溶液向浓度高的溶液扩散。细胞液浓度大小关系是a>b>c,可判断,水分扩散的方向是c→b、c→a、b→a,C正确。
故选C。
7.下列有关酶的叙述,正确的是( )
A.酶的合成消耗ATP
B.人体内的酶的活性与环境温度呈正相关
C.酶适合在适宜温度、适宜条件下保存
D.酶是由活细胞产生的,因此酶只能在细胞内发挥作用
【答案】A
【分析】酶是由活细胞产生的具有催化活性的有机物,其中大部分是蛋白质、少量是RNA;酶的特点:高效性、专一性、作用途径温和;酶的作用机理是降低化学反应的活化能。
【详解】A、酶的本质是蛋白质或RNA,而蛋白质和RNA的合成都需要消耗ATP,A正确;
B、人是恒温动物,环境温度不影响体内温度,不会影响酶的活性,B错误;
C、低温条件下酶的分子结构稳定,因此若要长期保存酶,应将其放在低温环境下,C错误;
D、适宜条件下,酶在细胞内或细胞外都可以发挥作用,D错误。
故选A。
8.下列关于细胞中ATP的叙述错误的是( )
A.ATP与ADP可以相互转化 B.ATP分子中含有三个高能磷酸键
C.ATP是细胞中的直接能源物质 D.叶绿体和线粒体都可以产生ATP
【答案】B
【分析】1、ATP的结构式可简写成A—P~P~P,其中A代表腺苷,T代表3个,P代表磷酸基团,~代表高能磷酸键。
2、对细胞的正常生活来说,ATP与ADP的相互转化,是时刻不停地发生并且处于动态平衡之中的。
【详解】A、ATP与ADP的相互转化是时刻不停地发生并且处于动态平衡之中的,A正确;
B、ATP分子中含有两个高能磷酸键,B错误;
C、ATP是细胞中的直接能源物质,C正确;
D、叶绿体中进行的光合作用和线粒体中进行的有氧呼吸的第二和第三阶段均可以产生ATP,D正确。
故选B。
【点睛】本题考查ATP的相关知识,要求考生识记ATP的化学组成和结构特点,掌握ATP和ADP相互转化的过程及意义,能结合所学的知识准确判断各选项。
9.下列关于光合作用光反应与暗反应的叙述,正确的是( )
A.光反应消耗ATP B.暗反应包括CO2固定和C3的还原
C.光反应不需要酶的参与 D.暗反应在叶绿体类囊体薄膜上进行
【答案】B
【分析】1.光合作用的光反应阶段:场所是叶绿体的类囊体膜上,重要的物质变化是水的光解产生[H]与氧气,以及ATP的形成;
2.光合作用的暗反应阶段:场所是叶绿体的基质中,重要的物质变化是CO2被C5固定形成C3,C3在光反应提供的ATP和[H]的作用下还原生成糖类等有机物。
【详解】A、光合作用的光反应阶段形成ATP,A错误;
B、光合作用的暗反应阶段包括CO2固定和C3的还原,B正确;
C、光反应过程中合成ATP和NADPH,需要ATP合成酶和NADPH合成酶,C错误;
D、暗反应在叶绿体的基质中进行,D错误;
故选B。
【点睛】结合光合作用的光反应阶段和暗反应阶段分析选项。
10.下列有关植物细胞有丝分裂的叙述中,错误的是
A.间期,在细胞核内完成DNA的复制和蛋白质的合成
B.前期,从植物细胞的两极发出纺锤丝形成纺锤体
C.中期,每个染色体的着丝点排列在细胞中央的赤道板上
D.末期,细胞中央出现细胞板并且形成两个新的细胞核
【答案】A
【分析】有丝分裂过程:
(1)间期:进行DNA的复制和有关蛋白质的合成,即染色体的复制;
(2)前期:核膜、核仁逐渐解体消失,出现纺锤体和染色体;
(3)中期:染色体形态固定、数目清晰,是观察染色体形态和数目的最佳时期;
(4)后期:着丝点分裂,姐妹染色单体分开成为染色体,并均匀地移向两极;
(5)末期:核膜、核仁重建、纺锤体和染色体消失。
【详解】A、DNA的复制主要在细胞核,蛋白质的合成场所是核糖体,A错误;
B、前期,从植物细胞的两极发出纺锤丝形成纺锤体,B正确;
C、中期,每个染色体的着丝点排列在细胞中央的赤道板上,C正确;
D、末期,细胞中央出现细胞板并且形成两个新的细胞核,D正确。
故选A。
11.下列属于相对性状的一组是( )
A.玉米的甜粒和黄粒 B.豌豆的种皮灰色和子叶绿色
C.果蝇的红眼和白眼 D.猫的长毛和狗的短毛
【答案】C
【分析】一种生物的同一种性状的不同表现类型,叫做相对性状,如豌豆的高茎矮茎,圆粒皱粒。
【详解】A、玉米的甜和黄不是同种性状,A错误;
B、豌豆的种皮灰色和子叶绿色不是同一种性状,B错误;
C、果蝇的红眼和白眼是同一种性状的不同表现形式,属于相对性状,C正确;
D、猫和狗是不同的生物,猫的长毛和狗的短毛不属于相对性状,D错误。
故选C。
12.家兔的白毛和灰毛是一对相对性状。某养兔场用一只灰色雄兔与多只雌兔交配,生下的子兔全为灰毛。则这只灰毛雄兔最可能是
A.显性杂合子 B.显性纯合子 C.隐性纯合子 D.无法判断
【答案】B
【详解】与灰色雄兔杂交的多只雌兔交配,可能是灰色,也可能是白色,生下的子兔全为灰毛,说明灰色为显性,且灰毛雄兔最可能是显性纯合子,否则后代可能会出现白色兔。选B。
【点睛】显性性状与隐性性状的判断方法
1.根据子代性状判断
(1)不同性状的亲本杂交⇒子代只出现一种性状⇒子代所出现的性状为显性性状。
(2)相同性状的亲本杂交⇒子代出现不同性状⇒子代所出现的新的性状为隐性性状。
2.根据子代性状分离比判断
具一对相对性状的亲本杂交⇒F2性状分离比为3∶1⇒分离比为3的性状为显性性状。
13.植物细胞在含有各种必需物质的培养基中培养,其中一种化合物具有放射性(3H标记)。经过一段时间后,将这些细胞固定,通过放射自显影,发现放射性集中于细胞核、线粒体和叶绿体。由此可以判断被标记的化合物最可能是( )
A.一种氨基酸 B.一种核糖核苷酸 C.一种脱氧核苷酸 D.一种二糖
【答案】C
【分析】核酸分为DNA和RNA,DNA主要分布在细胞核,线粒体和叶绿体,基本组成单位是脱氧核糖核苷酸;RNA主要分布在细胞质,基本组成单位是核糖核苷酸。放射性集中于细胞核、线粒体和叶绿体,说明存在于DNA中。所以,只能是脱氧核苷酸。
【详解】A、放射性集中于细胞核、线粒体和叶绿体,说明存在于DNA中,而蛋白质的基本组成单位氨基酸,细胞质中也有,A错误;
B、核糖核苷酸是构成RNA的基本组成单位,细胞质中也有,B错误;
C、放射性集中于细胞核、线粒体和叶绿体,说明存在于DNA中,构成DNA的原料是脱氧核糖核苷酸,所以被标记的化合物最可能是脱氧核苷酸,C正确;
D、糖类是主要的供能物质,细胞质中也大量存在,D错误。
故选C。
14.下列关于四分体的叙述,错误的是( )
A.一个四分体含四个染色单体 B.出现在减数第一次分裂前期
C.非姐妹染色单体间可交叉互换 D.复制后的同源染色体都能形成
【答案】D
【分析】减数第一次分裂前期,同源染色体两两配对形成四分体,因此一个四分体就是一对同源染色体,由此可判断一个四分体含2条染色体(2个着丝粒),4条染色单体,4个DNA分子。
【详解】A、一个四分体含有2条染色体,4条染色单体,A正确;
B、同源染色体联会形成四分体发生在减数第一次分裂前期,B正确;
C、四分体时期,同源染色体的非姐妹染色单体可交叉互换而导致基因重组,C正确;
D、只有复制后并联会的同源染色体才能形成四分体,D错误。
故选D。
15.所谓“DNA指纹”,就是把DNA作为像指纹那样的独特特征来识别不同的人。DNA指纹鉴定技术的依据是不同人的( )
A.相同组织中的DNA相同
B.DNA上的碱基种类不同
C.DNA中碱基排列顺序不同
D.DNA中磷酸和脱氧核糖排列顺序不同
【答案】C
【分析】DNA分子的多样性和特异性:
(1)DNA分子的多样性主要表现为构成DNA分子的四种脱氧核苷酸的排列顺序千变万化;
(2)DNA分子的特异性主要表现为每个DNA分子都有特定的碱基序列,这也是DNA指纹的主要依据。
【详解】A、不同人的相同组织中的DNA不相同,A错误;
B、不同人体内的DNA所含的碱基相同都是A、T、C、G,B错误;
C、DNA指纹鉴定技术的依据是不同人的DNA中的碱基排列顺序,C正确;
D、不同人体DNA中磷酸和脱氧核糖排列顺序都相同,D错误。
故选C。
【点睛】
16.下图显示某家系中色盲的遗传,Ⅲ–1患色盲的概率为( )
A.1/2 B.1/4 C.1/8 D.1/12
【答案】C
【分析】伴性遗传是指在遗传过程中的子代部分性状由性染色体上的基因控制,这种由性染色体上的基因所控制性状的遗传上总是和性别相关,这种与性别相关联的性状遗传方式就称为伴性遗传,又称性连锁遗传。
【详解】已知色盲为X染色体上的隐性遗传病,患病基因用b表示,由于二代的一号患病,判断一代的1号和2号的基因型为XBXb和XBY,二代的2号的基因型为1/2XBXb和1/2XBXB,二代的3号为XBY,Ⅲ-1患色盲的概率为1/2×1/4=1/8。
故选C。
17.在正常情况下,图中乙结构所代表的分子及其种类数分别是( )
A.tRNA分子、61种 B.RNA聚合酶、64种
C.DNA连接酶、20种 D.DNA聚合酶、21种
【答案】A
【分析】图中表示翻译的过程,在核糖体上,以mRNA为模板合成多肽链的过程,乙为tRNA,转运氨基酸的功能,每种tRNA有反密码子对应一个密码子(64个密码子去除三个终止密码子,共61种),丙为氨基酸。
【详解】根据分析,乙为tRNA,共有61种,BCD错误,故选A。
18.囊性纤维病是一种常见的遗传病,其致病原因是编码一个跨膜蛋白(CFTR蛋白)的基因发生突变,导致CFTR蛋白在第508位缺少苯丙氨酸,进而影响了CFTR蛋白的结构,使CFTR转运氯离子的功能异常。下列关于该病的叙述,正确的是( )
A.该病的病因是正常的基因中有3个碱基对发生替换
B.该实例说明基因突变可造成所编码蛋白质结构改变
C.该实例说明造成遗传病的基因突变具有高发性
D.囊性纤维病患者体内含有异常CFTR的细胞会发生癌变
【答案】B
【分析】基因突变相关知识总结:
1.概念:基因突变是指基因中碱基对的增添、缺失或替换。
2.类型:自发突变和人工诱变。
3.特点:基因突变具有普遍性、低频性(个体的基因突变率低,但种群中个体数,其突变率较高)、随机性、不定向性、多害少利性。
4.基因突变在光学显微镜下观察不到,染色体变异在显微镜下可以观察到。
5.基因突变的意义:基因突变是新基因产生的途径;基因突变能为生物进化提供原材料;基因突变是生物变异的根本来源。
【详解】A、囊性纤维病产生的直接原因是CFTR蛋白缺少一个氨基酸,根本原因是编码CFTR蛋白的基因缺失了3个碱基对,A错误;
B、该实例说明基因突变造成所编码的蛋白质结构改变,造成了生物体性状的改变,B正确;
C、该实例不能说明基因突变具有高发性,基因突变具有稀有性,C错误;
D、囊性纤维病患者体内含有异常CFTR的细胞会使CFTR转运氯离子的功能异常,未发生癌变,D错误。
故选B。
19.下列关于生物进化的证据的说法,正确的是( )
A.脊椎动物中陆生种类在胚胎早期有鳃裂,说明陆生脊椎动物是从水生鱼类进化而来的
B.同源器官和痕迹器官的存在,是胚胎学为生物进化提供的证据
C.通过细胞色素C的研究可以知道生物进化的历程
D.在越晚近的地层里,成为化石的生物越简单越低等
【答案】A
【分析】(1)生物进化的胚胎学证据:鱼类、两栖类、爬行类、鸟类、哺乳类,它们的胚胎在发育初期都很相似,都有鳃裂和尾,只是到了发育晚期,除鱼以外,其他动物的鳃裂都消失了,这种现象说明高等脊椎动物是从某些古代的低等动物进化而来的。同源器官和痕迹器官不是胚胎学的证据,而是比较解剖学的证据。(2)分子生物学证据,通过比较各种生物的同一种蛋白质的氨基酸组成,可以看出生物计划过程中分子结构变化的渐进特征,并以此判断生物之间的亲缘关系和进化顺序。(3)化石是生物进化最直接,最有力的证据。在越早形成的地层里,成为化石的生物越简单、越低等,在越晚形成的地层里,成为化石的生物就越复杂、越高等。
【详解】A、鱼类、两栖类、爬行类、鸟类、哺乳类,它们的胚胎在发育初期都很相似,都有鳃裂和尾,只是到了发育晚期,除鱼以外,其他动物的鳃裂都消失了,可说明陆生脊椎动物是从水生鱼类进化而来的,A正确;
B、同源器官和痕迹器官不是胚胎学的证据,而是比较解剖学的证据,B错误;
C、通过细胞色素C的研究可以知道生物之间的亲缘关系,亲缘关系越近的生物,其细胞色素C越相似或相同,而不能得知生物进化的历程,C错误;
D、在越早形成的地层里,成为化石的生物越简单、越低等,在越晚形成的地层里,成为化石的生物就越复杂、越高等,D错误。
故选A。
20.科学家最近在墨西哥湾深海发现了一种新的鮫鏮鱼,雌鱼头顶自带“钓鱼竿”——若干个肉状突起,可发出光源吸引猎物。雄鱼则吸附在雌鱼体表提供繁殖所需的精子,同时通过雌鱼血液获取营养物质。下列叙述正确的是( )
A.头顶发光“钓鱼竿”的形成是海底黑暗环境长期诱导的结果
B.雌雄鱼的生活繁殖方式是它们在长期协同进化中相互适应形成的
C.鮟鱇鱼种群在深海环境条件稳定时,基因频率也可能会改变
D.突变和基因重组会使鮟鏮鱼的基因频率发生定向改变
【答案】C
【分析】1、现代生物进化理论的基本观点:种群是生物进化的基本单位,生物进化的实质在于种群基因频率的改变;突变和基因重组产生生物进化的原材料;自然选择使种群的基因频率发生定向的改变并决定生物进化的方向;隔离是新物种形成的必要条件。
2、协同进化:两个相互作用的物种在进化过程中发展的相互适应的共同进化。
【详解】A、头顶发光“钓鱼竿”的形成是海底黑暗环境长期自然选择的结果,A错误;
B、协同进化是指两个相互作用的物种在进化过程中发展的相互适应的共同进化,雌雄鮫鏮鱼是同种鱼,B错误;
C、鮟鱇鱼种群在深海环境条件稳定时,基因频率也可能会改变,如突变和基因重组也会影响基因频率,C正确;
D、基因突变、基因重组是不定向的,自然选择会使鮟鏮鱼的基因频率发生定向改变,D错误。
故选C。
21.下列哪组物质是由许多单体连接而成的多聚体( )
A.生长激素、脱氧核苷酸 B.淀粉、核糖核酸
C.核糖核酸、果糖 D.糖原、氨基酸
【答案】B
【分析】单体就是构成多聚体的基本单位,蛋白质的单体是氨基酸,多糖(淀粉、纤维素、糖原)的单体是葡萄糖,核酸(脱氧核糖核酸、核糖核酸)的单体是核苷酸。
【详解】A、脱氧核苷酸是单体不是多聚体,A错误;
B、淀粉的单体是葡萄糖,核糖核酸的单体是核糖核苷酸,B正确;
C、果糖是单体不是多聚体,C错误;
D、糖原的单体是葡萄糖,而氨基酸是单体不是多聚体,D错误。
故选B。
22.下图所示为再生能力很强的原生动物喇叭虫,把它切成①②③三截,能再生成喇叭虫的是(图中a.纤毛;b.细胞核;c.根部) ( )
A.① B.② C.③ D.①②③
【答案】B
【详解】细胞核是遗传物质贮存和复制的场所,是细胞遗传和代谢的控制中心。将原生动物喇叭虫切成的①②③三截中,只有②中含有细胞核,能再生成喇叭虫,B正确。
故选B。
23.社会上流传着一些与生物知识有关的说法,有些有一定的科学依据,有些违反生物学原理。以下说法中有科学依据的是( )
A.种子晒干就是减少了其中结合水的量而使其代谢水平降低,便于储藏
B.鸡蛋生吃,因蛋白质不会发生变性,营养不被破坏,所以更有利于消化吸收
C.日常炒菜的植物油富含不饱和脂肪酸,熔点低,呈液态
D.不吃主食,脂肪会大量转化为糖类分解供能,能达到减肥效果
【答案】C
【分析】常见的脂质有脂肪、磷脂和固醇。他们的分子差异很大,通常都不溶于水,但溶于脂溶性有机溶剂,如丙酮、氯仿、乙醇等。
【详解】A、种子晒干就是减少了其中自由水的量而使其代谢水平降低,便于储藏,A错误;
B、鸡蛋煮熟后,空间结构被破坏,变得松软,更容易被消化吸收,B错误;
C、日常炒菜的食用油多为植物油,富含不饱和脂肪酸,熔点低,易储存,C正确;
D、即使糖代谢异常,供能不足,脂肪也不会大量转化为糖类,通过节食减肥无明显效果,D错误。
故选C。
24.为提取高等植物叶绿体中的色素,在研磨叶片时加少许CaCO3的作用是
A.加速叶绿素分解 B.使绿叶充分研磨
C.防止叶绿素被破坏 D.利用四种色素的分开
【答案】C
【详解】提取绿叶中的色素,在研磨时,加入碳酸钙的作用是:防止叶绿素被破坏,A、B、D三项均错误, C项正确。
故选C。
25.将一粒1克重的种子植入土中,外界环境适宜,几年后种子长成的大树达几百公斤重,则大树增长的质量主要来自于( )
A.水、空气 B.光、水 C.水、土壤 D.光、空气
【答案】A
【分析】光合作用是指绿色植物通过叶绿体,利用光能将二氧化碳和水转化成储存着能量的有机物,并且释放出氧气的过程。
【详解】植物通过光合作用积累有机物进行生长,光合作用包括光反应阶段和暗反应阶段。光反应阶段有水的光解过程,产生氧气、[H]和ATP等物质,暗反应阶段有CO2的固定和C3的还原过程,还原过程需要利用光反应产生的[H]和ATP,从而产生糖类等有机物。故植物光合作用需要水和CO2,A正确,BCD错误。
故选A。
26.果蔬呼吸测定仪可以通过测定呼吸室CO2和O2的体积变化,来反映储藏条件下果品和蔬菜的细胞呼吸情况。某超市工作人员利用该仪器监控仓库储存苹果的条件,若苹果细胞呼吸只考虑利用葡萄糖,下列分析正确的是( )
A.储藏环境应该保持无氧,以使苹果只能进行无氧呼吸
B.储藏环境应该保持通风,以有利于苹果的有氧呼吸
C.若测得O2体积减少,CO2体积增加,则苹果只进行有氧呼吸
D.若测得O2体积不变,CO2体积增加,则苹果只进行无氧呼吸
【答案】D
【分析】1、O2是有氧呼吸所必需的,且O2对无氧呼吸过程有抑制作用。低氧抑制细胞呼吸,有利于储藏粮食、水果和蔬菜
2、影响细胞呼吸的因素并不是单一的。若需要增强相关植物或器官的细胞呼吸强度,可采取供水、升温、高氧等措施;若需要降低细胞呼吸强度,可以采取干燥、低温、低氧等措施。
3、储藏蔬菜和水果的条件并不是无氧环境。蔬菜和水果在储藏时都应在低温、低氧条件下,低温以不破坏植物组织为标准,一般为零上低温。种子储藏时应保持干燥,而蔬菜和水果储藏时应保持一定的湿度。
【详解】A、无氧条件下苹果只能进行无氧呼吸,有机物消耗并非最少,还会产生较多酒精,不利于储藏,应该在低氧条件下储藏,氧气会抑制无氧呼吸,同时有氧呼吸强度也不大,有机物消耗较少,A错误;
B、有氧呼吸会消耗大量有机物,不利用苹果的储藏,B错误;
C、依据O2体积减少,CO2体积增加,只能判断出苹果进行有氧呼吸,不能确定是否进行无氧呼吸,C错误;
D、若测得O2体积不变,CO2体积增加,说明苹果不进行有氧呼吸,只有进行无氧呼吸,D正确;
故选D。
27.在生殖细胞形成过程中原生殖细胞的分裂方式是( )
A.有丝分裂 B.无丝分裂
C.减数分裂 D.有丝分裂和无丝分裂
【答案】C
【分析】真核细胞分裂方式主要有三种,有丝分裂、无丝分裂和减数分裂等,其中有丝分裂、无丝分裂增加体细胞数量,减数分裂产生生殖细胞。
【详解】A、有丝分裂是产生体细胞和原始生殖细胞的分裂方式,A错误;
B、无丝分裂是某些体细胞分裂形成体细胞的方式,B错误;
C、减数分裂是产生成熟生殖细胞的分裂方式,C正确;
D、有丝分裂和无丝分裂都是体细胞分裂方式,不能形成成熟的生殖细胞,D错误。
故选C。
28.下列有关同源染色体的描述,最合理的是( )
A.一条染色体复制形成的两条染色体
B.分别来自父方和母方的两条染色体
C.形态特征大体相同的两条染色体
D.减数分裂过程中配对的两条染色体
【答案】D
【分析】减数分裂是有性生殖的生物产生生殖细胞时,从原始生殖细胞发展到成熟生殖细胞的过程。这个过程中DNA复制一次,细胞分裂两次,产生的生殖细胞中染色体数目是本物种体细胞中染色体数目的一半。
【详解】A、一条染色体复制后形成的是两条姐妹染色单体,A错误;
B、来自父方和母方的任意两条染色体不一定是同源染色体,B错误;
C、形态、大小相同的两条染色体不一定是同源染色体,有可能是复制来的两条染色体,C错误;
D、减数分裂过程中联会的两条染色体肯定是同源染色体,D正确。
故选D。
29.果蝇的体细胞有4对染色体,这些染色体上携带的基因有1.3万个,图是某果蝇的体细胞染色体示意图。下列说法不正确的是( )
A.该图是雄果蝇的体细胞染色体示意图
B.图中任何一条染色体上都有许多个基因
C.图中有4对染色体但只有3对同源染色体
D.果蝇的红眼、白眼基因位于图中1号染色体上
【答案】C
【分析】果蝇的性别决定方式为XY型,故含有3对常染色体,1对性染色体,共4对同源染色体,图中1为X染色体,2为Y染色体。
【详解】A、图1和2形态大小不同,属于性染色体,分别是X染色体和Y染色体,故为雄果蝇,A正确;
B、果蝇有4对同源染色体,1.3万个基因分别在8条染色体上,故一条染色体上都有许多个基因,B正确;
C、果蝇的体细胞有4对染色体,包含3对常染色体,1对性染色体,共4对同源染色体,C错误;
D、果蝇的红眼和白眼性状伴性遗传,控制红眼、白眼基因位于图中1号染色体上,即X染色体上,D正确。
故选C。
30.豌豆的高茎基因(D)与矮茎基因(d)的根本区别是( )
A.基因D能控制显性性状,基因d能控制隐性性状
B.基因D、基因d所含的密码子不同
C.4种脱氧核苷酸的排列顺序不同
D.在染色体上的位置不同
【答案】C
【分析】基因是有遗传效应的DNA片段,基因中脱氧核苷酸(碱基对)的排列顺利就是遗传信息,不同基因所含的遗传信息不同,这也是不同基因的根本区别。
【详解】A、高茎基因(D)与矮茎基因(d)分别控制显性和隐性性状,但这不是它们的根本区别,A错误;
B、密码子在mRNA上,高茎基因(D)与矮茎基因(d)均不含有密码子,B错误;
C、脱氧核苷酸的排列顺序代表遗传信息,因此豌豆的高茎基因(D)与矮茎基因(d)的根本区别是脱氧核苷酸的排列顺序不同,C正确;
D、高茎基因(D)与矮茎基因(d)是一对等位基因,位于同源染色体的相同位置上,D错误;
故选C。
31.将某动物(2N=12)的1个细胞的全部DNA双链用32P标记后,置于不含32P的培养基中培养,经过连续两次有丝分裂后,4个子细胞中的全部DNA分子( )
A.均含有32P B.均不含有32P
C.有24个含有32P D.有12个含有32P
【答案】C
【分析】DNA分子复制方式为半保留复制。
【详解】AB、进行两次有丝分裂,由于DNA进行半保留复制,第一次有丝分裂后,所有染色体都含有标记;当细胞处于第二次分裂后期时,染色单体随机分开,具有32P标记的染色体也随机进入2个细胞,所以经过连续两次细胞分裂后产生的4个子细胞中,含32P染色体的子细胞2个或3个或4个,这样4个子细胞中的全部DNA分子不可能均含有32P或均不含有32P,AB错误;
CD、由于DNA进行半保留复制,经过一次有丝分裂后,产生两个子细胞,共计24个DNA分子都有1条单链被标记,再经历第二次有丝分裂,经历半保留复制,始终有24个DNA分子被标记,故子细胞中的全部DNA分子有24个含有32P,C正确,D错误。
故选C。
32.如图为雄果蝇体细胞染色体组成示意图,以下说法正确的是( )
A.果蝇的一个染色体组含有的染色体是Ⅱ、Ⅲ、Ⅳ、X、Y
B.对果蝇进行基因测序选择Ⅱ、Ⅲ、Ⅳ、Y四条染色体即可
C.雄果蝇体内的细胞,除生殖细胞外都只含有两个染色体组
D.雄果蝇由受精卵发育而成,体细胞中含有两个染色体组,属于二倍体
【答案】D
【详解】果蝇的一个染色体组含有的染色体是Ⅱ、Ⅲ、Ⅳ、X或Ⅱ、Ⅲ、Ⅳ、Y,A项错误;对果蝇进行基因测序应选择Ⅱ、Ⅲ、Ⅳ、X、Y五条染色体,B项错误;雄果蝇体内的细胞,有丝分裂后期含有四个染色体组,C项错误;雄果蝇由受精卵发育而成,体细胞中含有两个染色体组,属于二倍体,D项正确。
33.下列关于人类遗传病的叙述,正确的是
A.单基因遗传病是指受一个基因控制的遗传病
B.多基因遗传病在群体中的发病率一般比较低
C.调查人类遗传病发病率时常开展家庭系谱调查
D.遗传咨询和产前诊断可有效预防遗传病的产生
【答案】D
【分析】1、人类遗传病分为单基因遗传病、多基因遗传病和染色体异常遗传病:
(1)单基因遗传病包括常染色体显性遗传病(如并指)、常染色体隐性遗传病(如白化病)、伴X染色体隐性遗传病(如血友病、色盲)、伴X染色体显性遗传病(如抗维生素D佝偻病);
(2)多基因遗传病是由多对等位基因异常引起的,如青少年型糖尿病;
(3)染色体异常遗传病包括染色体结构异常遗传病(如猫叫综合征)和染色体数目异常遗传病(如21三体综合征)。
2、调查人类遗传病时,最好选取群体中发病率相对较高的单基因遗传病,如色盲、白化病等;若调查的是遗传病的发病率,则应在群体中抽样调查,选取的样本要足够的多,且要随机取样;若调查的是遗传病的遗传方式,则应以患者家庭为单位进行调查,然后画出系谱图,再判断遗传方式。
3、遗传病的监测和预防
(1)产前诊断:胎儿出生前,医生用专门的检测手段确定胎儿是否患某种遗传病或先天性疾病,产前诊断可以大大降低病儿的出生率。
(2)遗传咨询:在一定的程度上能够有效的预防遗传病的产生和发展。
【详解】A、单基因遗传病是指受一对等位基因控制的遗传病,A错误;
B、多基因遗传病在群体中的发病率一般比较高,B错误;
C、调查人类遗传病遗传方式时常开展家庭系谱调查,C错误;
D、遗传咨询和产前诊断可有效预防遗传病的产生,D正确。
故选D。
【点睛】本题考查常见的人类遗传病,要求考生识记几种常见人类遗传病的类型、特点及实例,掌握监测和预防人类遗传病的措施,能结合所学的知识准确答题。
34.有高杆抗锈病(DDTT)和矮杆不抗锈病(ddtt)的两个品种的水稻,欲在两三年内获大量稳定遗传的矮杆抗锈病的新品种,通常采取的育种程序是( )
A.先杂交育种,再进行单倍体育种 B.嫁接
C.单倍体育种后再杂交育种 D.杂交育种
【答案】A
【分析】杂交育种的原理是基因重组,方法是:杂交→自交→筛选→自交,直至后代不发生性状分离为止;单倍体育种的原理是染色体变异,方法是:花药离体培养形成单倍体,再人工诱导染色体数目加倍,常用秋水仙素处理幼苗使其染色体加倍。单倍体育种能明显缩短育种年限。
【详解】矮杆、抗锈病分别存在于高杆抗锈病(DDTT)和矮杆不抗锈病(ddtt)的两个品种中,欲获得矮杆抗锈病植株,需要先让高杆抗锈病(DDTT)和矮杆不抗锈病(ddt)杂交,获得DdTt杂合子,由于抗锈病为显性性状,若获得稳定遗传的抗锈病个体即获得TT纯合子,由于筛选时只能选择表现型,所以若让DdTt自交,后代中不能区分TT、Tt植株,故还需要连续自交,以筛选TT纯合子,此方法需要的时间较长。
根据题意,需要在两三年内获大量稳定遗传的矮杆抗锈病的新品种,所以可让DdTt的花粉离体培养获得单倍体(DT、Dt、dT、dt),然后再用秋水仙素处理获得可育纯合子(DDTT、DDtt、ddTT、ddtt),从中选择出矮杆抗锈病的个体即为稳定遗传的新品种,综上分析,A正确,BCD错误。
故选A。
35.下列关于“低温诱导植物染色体数目的变化”实验的叙述,正确的是( )
A.该实验的原理是低温抑制纺锤体的形成和着丝粒的分裂,使染色体不能移向两极
B.低温诱导阶段,需将制作好的临时装片放置在冰箱中零下处理36 h
C.该实验中卡诺氏液的作用是使细胞膜通透性增加,以利于解离液的进入
D.观察时应先在低倍镜下确认某个细胞发生染色体数目变化后再换用高倍镜观察
【答案】D
【分析】1、低温诱导染色体数目加倍实验的原理:低温能抑制纺锤体的形成,使子染色体不能移向细胞两极,从而引起细胞内染色体数目加倍。
2、该实验的步骤为选材→固定→解离→漂洗→染色→制片。
3、该实验采用的试剂有卡诺氏液(固定)、改良苯酚品红染液(染色),体积分数为15%的盐酸溶液和体积分数为95%的酒精溶液(解离)。
【详解】A、低温作用于正在分裂的细胞,抑制纺锤体的形成,使后期分开的姐妹染色体不能移向细胞两极,细胞内染色体数目加倍,低温不能抑制着丝粒的分裂,A错误;
B、低温诱导染色体加倍实验中,先进行低温处理,再将根尖制成装片进行观察,先制片会杀死细胞,无法诱导染色体数目加倍,且低温处理应为零上低温处理,B错误;
C、该实验中卡诺氏液的作用是固定细胞形态,C错误;
D、低倍镜下视野范围大,容易找到染色体加倍的细胞,所以观察时应先在低倍镜下确认某个细胞发生染色体数目变化后再换用高倍镜观察,D正确。
故选D。
第二部分(非选择题 共50分)
本部分共8小题,共50分。
36.如图所示为构成细胞的元素及化合物,a、b、c、d 代表不同的小分子物质, A、B、C 代表不 同的大分子物质,请分析回答下列问题:
(1)物质 a 是______, 检验物质 a 的常用试剂是______。在动物细胞内,与物质 A 作用最相近的物质是______,若物质 A 在动物、植物细胞中均可含有,并且是细胞内良好的储能物质,则 A 是______。
(2)物质 b 的结构通式是______,物质 B 具有多样性的原因是______。
(3)物质 c 在人体细胞中共有______种,分子中______的不同决定了 c 的种类不同,生物大分子物质 C 是______(用中文名称表示)。
(4)物质 d 是______, d 和______、维生素 D 都属于固醇类物质。
【答案】(1) 葡萄糖 斐林试剂 糖原 脂肪
(2) 组成蛋白质的氨基酸数目、种类、排列顺序和肽链盘曲、折叠方式及其形成的空间结构不同
(3) 4 (含 N)碱基 脱氧核糖核酸
(4) 性激素 胆固醇
【分析】分析题图可知,B、C是核糖体的组成成分,且B的组成元素是C、H、O、N,C的组成元素是C、H、O、N、P,因此B是蛋白质,C是DNA;b是氨基酸,c是脱氧核糖核苷酸;物质A的组成元素是C、H、O,且是植物细胞的储能物质,因此A是淀粉,a是基本组成单位葡萄糖,d能促进生殖器官的发育、激发并维持雄性动物的第二性征,所以d是雄性激素。
【详解】(1)由分析可知,物质 a 是葡萄糖,葡萄糖属于还原糖,常用斐林试剂检测还原糖,即检验物质 a 的常用试剂是斐林试剂。A是植物细胞独有的储能物质淀粉,动物细胞独有的储能物质为糖原,则在动物细胞内,与物质A作用最相近的物质是糖原。脂肪是动植物细胞内良好的储能物质,若物质 A 在动物、植物细胞中均可含有,并且是细胞内最理想的储能物质,不仅含能量多而且体积较小,则 A 是脂肪。
(2)物质 b 是氨基酸,氨基酸的结构通式是 ,蛋白质具有多样性的原因是组成蛋白质的氨基酸数目、种类、排列顺序和肽链盘曲、折叠方式及其形成的空间结构不同。
(3)由分析可知物质C为DNA(脱氧核糖核酸),而c是物质C的基本单位,所以c表示脱氧核糖核苷酸,由于含氮碱基的不同(分别是A、C、G、T),人体细胞中的核糖核苷酸共有4种。
(4)物质 d 是性激素,d 性激素和胆固醇、维生素 D 都属于固醇类物质。
37.某工厂为了生产耐高温植酸酶饲料添加剂,开展了菌株的筛选、酶的固定化及其特性分析研究,其流程如下图所示。
→→→→→
请回答下列问题:
(1)土壤悬液需先经80 ℃处理15分钟,其目的是筛选出_____。
(2)在无菌条件下,将经过处理的土壤悬液进行稀释,然后涂布于含有植酸钠的固体培养基上。培养后观察到单菌落,其周围出现透明水解圈,圈的直径大小与_____强弱相关。
(3)固定化酶是将水溶性的酶用物理或_____的方法固定在某种介质上,使之成为_____而又有酶活性的制剂。在合适条件下,将提纯的植酸酶与海藻酸钠混合后,滴加到一定浓度的钙离子溶液中,使液滴形成凝胶固体小球。该过程是对酶进行_____。
A.吸附 B.包埋 C.装柱 D.洗涤
(4)温度与植酸酶相对酶活性的关系如图所示。下列叙述错误的是_____。
A.测试温度中,固定化与未固定化植酸酶的最适温度分别为60 ℃和45 ℃
B.测试温度范围内,固定化植酸酶的相对酶活性波动低于未固定化植酸酶
C.固定化与未固定化植酸酶相比,相对酶活性在80%以上时的温度范围较宽
D.65 ℃时固定化与未固定化植酸酶的相对酶活性因蛋白质变性而位于最低点
【答案】 耐高温菌株 植酸酶的活性 化学 不溶于水 B D
【分析】微生物的筛选与分离需要使用选择培养基。常用的接种方法主要有平板划线法和稀释涂布平板法。固定化酶和固定化细胞的方法主要有包埋法、物理吸附法和化学结合法。影响酶的活性的因素主要有温度和pH等。
【详解】(1)土壤悬液首先经80℃处理15分钟的目的是使大多数的不耐高温的微生物死亡而筛选出耐高温菌株。
(2)土壤悬液悬液在无菌条件下进行梯度稀释,使用稀释涂布平板法接种涂布于含有植酸钠的固体培养基上,经培养后可以观察到单菌落的出现,且出现透明圈,透明圈的直径大小与植酸酶的活性强弱相关。
(3)固定化酶是将水溶性的酶用物理或化学的方法固定在某种介质上,使之成为不溶于水而又有酶活性的制剂。
固定化酶和固定化细胞的方法主要有包埋法、物理吸附法和化学结合法。题干所述方法是将提纯的植酸酶与海藻酸钠混合后,滴加到一定浓度的钙离子溶液中,使液滴形成凝胶固体小球,该过程属于包埋。故选B。
(4)
A、据图中两条曲线的最高点可推知,固定化与未固定化植酸酶的最适温度分别为60℃和45℃,A正确;
B、图中,在测试温度范围内,固定化植酸酶的相对酶活性波动较小,低于未固定化植酸酶的波动,B正确;
C、图中在测试温度范围内固定化植酸酶的相对酶活性几乎都在80%以上,所以固定化与未固定化植酸酶相比,相对酶活性在80%以上时的温度范围较宽,C正确;
D、根据题意,植酸酶属于耐高温酶65℃时酶没有失活,65℃时固定化与未固定化植酸酶的相对酶活性不是因蛋白质变性而位于最低点,D错误。
故选D。
【点睛】本题考查微生物的分离和培养、固定化酶技术和酶活性影响因素的探究。
38.在高倍显微镜下观察某生物细胞有丝分裂装片,如下图所示。请回答下列问题:
(1)细胞分裂过程中,细胞所处时期出现的先后顺序为________。
(2)观察多个视野,统计得出B类型细胞数目最多,原因是______,B细胞所处时期是_____期,该时期发生的两种关键生物大分子的变化是_______。
(3)如需对细胞中的染色体数目进行计数,最好选择_______(用字母表示)类型细胞,原因是______。
(4)在显微镜下持续观察C细胞,不能看到染色体往两极移动,其原因是________。
(5)亲子代细胞保持染色体数目的稳定,原因是_______。
【答案】 BACD 细胞周期中,该时期持续时间最长 间 复制和有关蛋白质的合成 A 染色体高度凝聚缩短到最小程度,便于观察 解离过的细胞已经是死细胞,故无法观察到动态变化过程 亲代细胞的染色体经过复制后,精确地平均分配到两个子细胞中
【分析】题图分析:A细胞所有染色体排列在赤道板上,细胞处于有丝分裂中期;B细胞为有丝分裂间期;C细胞着丝点分裂,姐妹染色单体分离,分别移向细胞两极,处于有丝分裂后期,D细胞为有丝分裂末期。
【详解】(1)细胞周期分为间期和分裂期,分裂期又人为分为前、中、后、末四个时期,所以按A、B、C、D细胞所处时期出现的先后顺序为B间期、A中期、C后期、D末期。
(2)由于间期持续时间最长,所以视野中观察到的B间期细胞数目最多。间期主要进行DNA分子复制和有关蛋白质的合成。
(3)有丝分裂中期染色体高度凝聚缩短到最小程度,染色体的形态固定、数目清晰,是观察细胞中染色体数量的最佳时期,所以如需对细胞中的染色体数目进行计数,最好选择A类型细胞。
(4)经过装片制作的解离过程,细胞已经是死细胞,故无法在显微镜下持续观察到C细胞内染色体往两极移动。
(5)由于亲代细胞的染色体经过复制后,精确地平均分配到两个子细胞中,故亲子代细胞能保持染色体数目的稳定。
【点睛】本题考查细胞的有丝分裂,要求考生识记细胞有丝分裂不同时期的特点,再根据题干要求做出准确的判断。
39.近年来,对番茄果色的研究开始受到重视。研究者以某纯系红果番茄和绿果番茄为亲本进行杂交实验,过程如下图所示。
请回答问题:
(1)F2中出现不同相对性状的现象叫做________。统计F2中红果、棕果、黄果、绿果的数量,比例接近9:3:3:1,推测本实验所研究的果色性状由________对等位基因控制,符合基因的________定律。
(2)若要验证上述推测,可将F1与绿果番茄杂交,此杂交方式称为________,预期后代的性状及比例为________。在F2的红果番茄中,杂合子所占的比例应为________。
【答案】(1) 性状分离 两/2 自由组合
(2) 测交 红果:棕果:黄果:绿果=1:1:1:1 8/9
【分析】基因分离定律和自由组合定律的实质:进行有性生殖的生物在进行减数分裂产生配子的过程中,位于同源染色体上的等位基因随同源染色体分离而分离,分别进入不同的配子中,随配子独立遗传给后代,同时位于非同源染色体上的非等位基因进行自由组合。
【详解】(1)性状分离指杂种后代中同时出现显性性状和隐性性状的现象,分析图可知,F2中出现不同相对性状的现象叫做性状分离;用A/a和B/b表示相关基因,红果和绿果杂交,F1全是红果,说明红果是显性性状,F1红果自交,后代出现红果、棕果、黄果、绿果的数量,比例接近9:3:3:1,由此推出F1基因型为AaBb,AaBb自交,后代基因型及比例为A_B_:A_bb:aaB_:aabb=9:3:3:1,据此推测本实验所研究的果色性状由两对等位基因控制,符合基因的自由组合定律。
(2)绿果基因型为aabb,F1基因型为AaBb,将F1与绿果番茄杂交,此杂交方式是待测个体与隐性纯合子杂交,称为测交;后代性状及比例为红果(AaBb):棕果(Aabb):黄果(aaBb):绿果(aabb)=1:1:1:1;在F2的红果番茄(A_B_)中,只有AABB为纯合子,占红果的1/9,则杂合子比例=1-1/9=8/9。
40.多数真核生物基因中编码蛋白质的序列被一些不编码蛋白质的序列隔开,每一个不编码蛋白质的序列称为一个内含子。这类基因经转录、加工形成的mRNA中只含有编码蛋白质的序列。某同学为检测某基因中是否存在内含子,进行了下面的实验:
步骤①:获取该基因的双链DNA片段及其mRNA;
步骤②:加热DNA双链使之成为单链,并与步骤①所获得的mRNA按照碱基配对原则形成双链分子;
步骤③:制片、染色、电镜观察,可观察到图中结果。
请回答:
(1)图中凸环形成的原因是_____,说明该基因有_____个内含子。
(2)如果现将步骤①所获得的mRNA逆转录得到DNA单链,然后该DNA单链与步骤②中的单链DNA之一按照碱基配对原则形成双链分子,理论上也能观察到凸环,其原因是逆转录得到的DNA单链中不含有_____序列。
(3)DNA与mRNA形成的双链分子中碱基配对类型有_____种,分别是_____。
【答案】 DNA中有内含子序列, mRNA中没有其对应序列,变性后形成的DNA单链之一与mRNA形成双链分子时,该单链DNA中无法与mRNA配对的序列能形成凸环 7#七 内含子 3#三 A-U T-A C-G
【详解】(1)基因经转录、加工形成的mRNA中只含有编码蛋白质的序列,即只包含外显子转录的部分。DNA中有内含子序列,mRNA中没有其对应序列,所以图中单链DNA中无法与mRNA配对的序列能形成凸环,图中有7个凸环,所以有7个内含子。
(2)由于mRNA上不含内含子转录的部分,因此经过逆转录形成的DNA分子中也不含内含子,因此该DNA单链与原DNA分子杂交时也会出现凸环。
(3)由于DNA分子中有A、G、C、T四种碱基,而RNA中含有A、G、C、U四种碱基,因此DNA与mRNA形成的双链分子中碱基配对类型有A---U、T---A、C---G3种。
【点睛】
41.2019年9月17日,袁隆平被授予“共和国勋章”,以表彰他在杂交水稻研究领域作出的杰出贡献。请根据所学知识,回答问题:
(1)水稻是两性花,花多且小,若对水稻进行杂交需要对母本进行______,育种环节繁琐,工作量大。在袁隆平院士的研究过程中,最关键的是找到了野生雄性不育的水稻,可以将其作为______(选填“父本”、“母本”),大大简化育种环节。
(2)杂交水稻的育种原理是______,利用的是______(填“F1”,“F2”或“亲代”)的杂种优势,其后代会发生______,因此需要年年制种。
(3)已知水稻雄性是否可育是由细胞核基因(可育基因R对不育基因r为显性)和细胞质基因(可育基因为N,不育基因为S,细胞质中基因都成单存在,子代的细胞质基因全部来自母方)共同控制的。基因R能够抑制基因S的表达,当细胞质中有基因N时,植株都表现为雄性可育。则水稻雄性不育植株的细胞质基因组成是______,细胞核基因组成是______,利用雄性不育植株进行杂交共有______种杂交组合。
【答案】 去雄(套袋) 母本 基因重组 F1 性状分离 S rr 5
【分析】1、人工授粉:去雄→套袋→人工授粉→套袋。
2、雄性的育性由细胞核基因和细胞质基因共同控制,基因型包括:N(RR)、N(Rr)、N(rr)、S(RR)、S(Rr)、S(rr),由于“基因R能够抑制基因S的表达,当细胞质中有基因N时,植株都表现为雄性可育”因此只有S(rr)表现雄性不育,其它均为可育。
【详解】(1)水稻是两性花,可以自交,若对水稻进行杂交需要对母本进行去雄(套袋),育种环节繁琐,工作量大。在袁隆平院士的研究过程中,最关键的是找到了野生雄性不育的水稻,可以将其作为母本大大简化育种环节。
(2)杂交水稻的育种原理是基因重组,利用的是F1的杂种优势,其后代会发生性状分离因此需要年年制种。
(3)分析题干信息可知,雄性的育性由细胞核基因和细胞质基因共同控制,基因型包括:N(RR)、N(Rr)、N(rr)、S(RR)、S(Rr)、S(rr) 由于“基因R能够抑制基因S的表达,当细胞质中有基因N时,植株都表现为雄性可育”,因此只有S(rr)表现雄性不育,其它均为可育,则水稻雄性不育植株的细胞质基因组成是S,细胞核基因组成是rr,利用雄性不育作为母本S(rr)与雄性可育个体N(RR)、N(Rr)、N(rr)、S(RR)、S(Rr)进行杂交,一共有5种杂交组合。
【点睛】本题考查了细胞质遗传和杂交育种的有关知识,要求考生能够根据题干信息确定基因型类型以及是否可育。
42.同一物种,分布地域不同,会导致基因不能自由交流,从而可能出现亚种,华南虎和东北虎就是这样的两个亚种。东北虎(又称西伯利亚虎):分布于中苏边境的黑龙江及朝鲜一带,估计种群数量约有437至506头。华南虎:分布于华中地区的南部,估计种群数量约有20至30头。请回答下列问题:
(1)一个华南虎种群中的全部个体所含的全部基因,是这个种群的______,依据现代进化理论,______是进化的基本单位。
(2)在对某一种群进行调查时,发现基因型为DD和dd的个体所占的比例分别为15%和75%(各种基因型个体生存能力相同),第二年对同一种群进行的调查中,发现基因型为DD和dd的个体所占的比例分别为5%和65%,在这一年中,该种群是否发生了进化?______(填“是”或“否”),理由是____________________。
(3)华南虎和东北虎由于分布地域不同,导致基因不能自由交流的现象,叫做____________
(4)很多年以后,它们可能会分别要分别形成新物种,那么必须经过突变和基因重组、______和隔离三个步骤。
(5)由于人类活动,野生华南虎已经几乎灭绝,这是对生物多样性破坏的又一个实例!生物多样性包括:____________物种多样性和生态系统多样性三个方面。
【答案】(1) 基因库 种群
(2) 否 种群的基因频率没有发生改变
(3)地理隔离
(4)自然选择
(5)基因多样性#遗传多样性
【分析】种群是生物进化的基本单位,生物进化的实质是种群基因频率的改变。突变和基因重组,自然选择及隔离是物种形成过程的三个基本环节,通过它们的综合作用,种群产生分化,最终导致新物种形成。在这个过程中,突变和基因重组产生生物进化的原材料,自然选择使种群的基因频率定向改变并决定生物进化的方向,隔离是新物种形成的必要条件。
【详解】(1)一个种群全部个体所含有的全部基因叫做这个种群的基因库。种群是生物进化的基本单位。
(2)第一年中DD、dd、Dd的鱼所占的比例分别为15%、75%、10%,D的基因频率=15%+1/2×10%=20%,d的基因频率=1-20%=80%,而第二年DD、dd、Dd的个体所占的比例分别为5%、65%、30%,D的基因频率还是20%,d的基因频率还是80%,由于生物进化的标志是种群基因频率的改变,但由于基因频率没有改变,因此种群没有进化。
(3)华南虎和东北虎由于分布地域不同,导致基因不能自由交流的现象,但他们属于同一物种,这种现象叫做地理隔离。
(4)新物种形成的基本环节:突变和基因重组、自然选择、隔离。
(5)生物多样性包括基因多样性、物种多样性和生态系统多样性三个方面。
【点睛】本题考查生物进化的相关知识,意在考查考生识图能力和理解所学知识的要点,把握知识间的内在联系的能力;能运用所学知识与观点,通过比较、分析与综合等方法对某些生物学问题进行解释、推理,做出台理的判断或得出正确的结论。
43.学习下列材料,请回答(1)~(4)题。
基于细菌构建拟真核细胞
人工构建细胞的传统手段是将纯化后的酶、基因等加入囊泡或微滴。筛选得到的人工细胞具有基因表达、酶催化等功能,但结构较简单,且功能单一。科研人员打破传统手段,以原核细胞为基础材料构建出拟真核细胞,其构建过程分两步。
第一步:构建原细胞。将大肠杆菌和铜绿假单胞菌置于空液滴中,大肠杆菌会自发地进入液滴内部,铜绿假单胞菌在液滴表面。利用酶将两种细菌裂解后,铜绿假单胞菌的质膜留在液滴表面,液滴内部有主要来自大肠杆菌和部分来自假单胞菌的蛋白质、核酸等成分。这些成分具有基本的酶催化、糖酵解和基因表达功能。由此构建出一个由质膜包裹的、内含细胞质活性成分的原细胞。
第二步:构建拟真核细胞。在原细胞中加入组蛋白等大分子,在其内部得到DNA/组蛋白体,构建一个拟细胞核结构。随后在细胞质植入活的大肠杆菌,产生内源性ATP。再加入肌动蛋白单体构建拟细胞骨架的结构,大大增强了细胞稳定性。随着时间推移,内部代谢物质逐渐积累,球状原细胞在48小时后呈现如图所示的不规则形状,且保持了细胞结构的复杂性,质膜也不断修复。最终获得了一个结构和功能复杂的拟真核细胞。
(1)从文中信息可知,原细胞的质膜来源于___________,质膜可将其与外界环境分隔开,从而保证了内部环境的__________。
(2)推测文中“在细胞质植入活的大肠杆菌,产生内源性ATP”这一过程相当于在原细胞中植入了__________(填细胞器名称),__________了原细胞已有的功能。
(3)与真核细胞相比,拟真核细胞还未具有__________等结构。
(4)从细胞起源和进化的角度分析,这一研究可以为__________提供证据。
【答案】(1) 铜绿假单胞菌 相对稳定
(2) 线粒体 增强
(3)核膜、内质网、高尔基体、溶酶体
(4)真核细胞起源于原核细胞(或“真核细胞与原核细胞具有统一性”)
【分析】线粒体是细胞进行有氧呼吸的主要场所,是细胞的“动力车间”,细胞生命活动所需要的能量,大约95%来自线粒体。线粒体内膜向内折叠形成嵴,嵴的存在大大增加了内膜的表面积,线粒体内膜和基质中含有许多与有氧呼吸有关的酶。
【详解】(1)由题意“铜绿假单胞菌的质膜留在液滴表面,液滴内部有主要来自大肠杆菌和部分来自假单胞菌的蛋白质、核酸等成分”可知,原细胞的质膜来源于铜绿假单胞菌;质膜(细胞膜)可将其与外界环境分隔开,从而保证了内部环境的相对稳定。
(2)真核细胞中,线粒体是细胞的动力车间,可为生命活动提供ATP,故推测文中“在细胞质植入活的大肠杆菌,产生内源性ATP”这一过程相当于在原细胞中植入了线粒体;该过程移入了活的大肠杆菌能产生ATP,故增加了原细胞已有的功能。
(3)与真核细胞相比,拟真核细胞还未具有核膜(区分真核细胞与原核细胞最关键的标志)、内质网、高尔基体、溶酶体(真核细胞的细胞器)等结构。
(4)从细胞起源和进化的角度分析,这一研究从细胞器等层面揭示了细胞的不同,可以为真核细胞起源于原核细胞(或“真核细胞与原核细胞具有统一性”)提供证据。
2023年北京第二次普通高中学业水平合格性考试生物模拟卷03: 这是一份2023年北京第二次普通高中学业水平合格性考试生物模拟卷03,文件包含2023年北京第二次普通高中学业水平合格性考试生物模拟卷03解析版docx、2023年北京第二次普通高中学业水平合格性考试生物模拟卷03考试版docx、2023年北京第二次普通高中学业水平合格性考试生物模拟卷参考答案docx等3份试卷配套教学资源,其中试卷共40页, 欢迎下载使用。
2023年北京第二次普通高中学业水平合格性考试生物模拟卷02: 这是一份2023年北京第二次普通高中学业水平合格性考试生物模拟卷02,文件包含2023年北京第二次普通高中学业水平合格性考试生物模拟卷02解析版docx、2023年北京第二次普通高中学业水平合格性考试生物模拟卷02考试版docx、2023年北京第二次普通高中学业水平合格性考试生物模拟卷02参考答案docx等3份试卷配套教学资源,其中试卷共42页, 欢迎下载使用。
2023年7月浙江省普通高中学业水平合格性考试生物模拟卷01: 这是一份2023年7月浙江省普通高中学业水平合格性考试生物模拟卷01,文件包含2023年7月浙江省普通高中学业水平合格性考试生物模拟卷01解析版docx、2023年7月浙江省普通高中学业水平合格性考试生物模拟卷01考试版docx、2023年7月浙江省普通高中学业水平合格性考试生物模拟卷01参考答案docx等3份试卷配套教学资源,其中试卷共19页, 欢迎下载使用。

